科技巨头马斯克与科学家发表新冠研究:有抗体,不意味对病毒免疫




科技巨头马斯克与科学家发表新冠研究:有抗体,不意味对病毒免疫
美国新冠肺炎死亡人数突破50万 拜登宣布举行默哀和点燃蜡烛仪式
不用两针:研究显示新冠肺炎治愈者只需一剂疫苗就足够了
福奇:接种新冠疫苗后 特殊情况下在某些人身边可以不戴口罩
福奇博士对新冠新看法在美民众中引发剧烈反应
美国女子移植新冠患者肺后死亡:主刀医生也不幸感染

脑补各种科学知识
关注视频号,发现更多精彩视频
01
科技巨头马斯克与科学家发表新冠研究:有抗体,不意味对病毒免疫
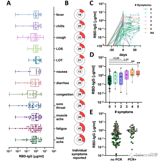
2020年,超过4300名SpaceX员工自愿成为该公司首席执行官埃隆·马斯克共同撰写的COVID-19抗体研究的一部分。这项研究最近发表在《自然-通讯》杂志上。研究显示,有证据表明,表现出较轻症状的感染者对COVID-19的免疫力比那些重症患者要低。

研究小组发现了一些证据,表明有一个特定的抗体阈值,可以提供免疫力,尽管他们写道,“与保护免受再次感染相关的精确水平(......)仍然不清楚”。研究作者指出,疫苗也会产生比没有什么症状的病例强得多的免疫反应。他们希望这项研究以及其他类似的研究能够帮助政策制定者弄清楚如何有效地分配有限的疫苗供应。
2020年4月,SpaceX的员工通过电子邮件被要求成为研究的一部分--就在马斯克在公司内部邮件和Twitter上传播有关病毒的危险错误信息的时候。2020年3月,马斯克在一封电子邮件中告诉SpaceX员工,他认为他们死于车祸的可能性比死于COVID-19的可能性更大,而且他不认为新冠病毒在“美国健康风险因素前100名之内”。

目前美国的新冠肺炎死亡人数已超过50万人。马斯克在2020年11月感染了COVID-19,并表示他出现了轻微的症状。
据《华尔街日报》报道,这家美国太空运输公司让其现有的医疗总监与哈佛大学的一名传染病专家和拉贡研究所的一名医生合作开发抗体测试项目。来自麻省理工学院、哈佛大学、贝斯-以色列女执事医学中心、霍华德-休斯医学中心、SpaceX等机构的共30名合著者合作开展了这项研究。这项工作得到了美国国家卫生研究院、马斯克自己的慈善基金会、盖茨基金会的COVID-19疫苗加速器以及NASA的太空健康转化研究所等机构的资助。

报名的员工大概每个月都会提供血液样本。论文作者指出,92%的志愿者是男性,年龄中位数是31岁,这可能会影响研究结果。完整的论文和数据集可在《自然》网站上免费获得。
https://www.nature.com/articles/s41467-021-21336-8?utm_medium=affiliate&utm_source=commission_junction&utm_campaign=3_nsn6445_deeplink_PID100084481&utm_content=deeplink
02
美国新冠肺炎死亡人数突破50万 拜登宣布举行默哀和点燃蜡烛仪式
美国约翰斯·霍普金斯大学22日发布的新冠疫情最新统计数据显示,截至美国东部时间22日16时24分(北京时间23日5时24分),美国累计新冠死亡病例超过50万例,达500071例,累计确诊病例28174133例。
数据显示,美国累计新冠死亡病例最多的州是加利福尼亚州,为49439例;其次是纽约州,为46917例;得克萨斯州累计死亡病例超过4.2万例,佛罗里达州超过3万例;宾夕法尼亚州、新泽西州和伊利诺伊州的累计死亡病例均超过2.2万例;俄亥俄州、佐治亚州、密歇根州的累计死亡病例均超过1.6万例。
美国累计新冠死亡病例数仍在持续攀升。数据显示,美国累计死亡病例于2020年5月27日超过10万例,9月22日超过20万例,12月14日超过30万例,2021年1月19日超过40万例。从10万例增加到20万例用时不到4个月,从20万例增加到30万例用时不到3个月,从30万例增加到40万例、从40万例增加到50万例均用时1个多月。
这些数据来自约翰斯·霍普金斯大学新冠病毒研究项目实时汇总的美国各地区数据。

在周一的新闻发布会上,美国疾病控制与预防中心(CDC)主任罗谢尔·瓦伦斯基博士称这一里程碑是对这场大流行病的巨大悲剧性提醒。在全美范围内,COVID-19病例已经开始下降,但过去几周美国大部分地区遭受冬季风暴袭击,使疫苗接种工作停滞不前。卫生官员表示,疫苗接种工作应该在本周中恢复正常。
即使COVID-19疫苗接种带来了希望,但拜登的首席医疗顾问安东尼·福奇博士周日告诉CNN,本周将标志着“这个国家历史上一个可怕的历史性里程碑”。
拜登政府一直在努力加大疫苗接种力度,本月早些时候,拜登表示,美国目前已经购买了足够剂量的COVID-19疫苗,以覆盖所有美国人。不过,福奇对CNN表示,即使美国在今年年底恢复“一定程度的正常状态”,美国人可能需要在2022年继续戴口罩,并采取其他措施来防范COVID-19。
预计拜登将在美国东部时间下午6点左右/太平洋时间下午3点左右就COVID-19造成的生命损失发表讲话,随后在白宫南门廊举行仪式。据白宫透露,副总统卡玛拉·哈里斯、第一夫人吉尔·拜登和“第二先生”道格·埃姆霍夫也将出席仪式。
03
不用两针:研究显示新冠肺炎治愈者只需一剂疫苗就足够了
目前,全球多国已经开始了新冠病毒疫苗的接种工作,并且一般情况下需要接种两针才能够带来足够的保护,这也导致产量仍然处于供不应求的状态。但一项新发现或许能够缓解疫苗的压力。
据外媒报道,发表在预印本服务器上的新研究显示,对于那些已经康复的新冠肺炎患者来说,只需注射一针新冠病毒疫苗就能够带来足够的保护,这将进一步缓解疫苗供应压力。
美国纽约西奈山伊坎医学院微生物学教授维维安娜·西蒙(Viviana Simon)表示,就目前新冠疫情而言,每个人都应该接种疫苗,但并不是所有人都需要两针。
西蒙指出,与那些未感染新冠病毒的人相比,那些感染了新冠病毒并且已经康复的人,在第一次接种疫苗后其有效率显著提高,这也意味着他们无需接种第二针。
虽然该研究已经发表在预印本服务器上,但是目前还没有同行评议,也没有科学期刊转载发表。不过,上周五以色列的一项研究指出,健康人群在接种辉瑞疫苗和BioNTech疫苗后15到28天内,有效率为85%。
目前,疫苗企业辉瑞、BioNTech以及Moderna针对两剂疫苗的后期临床试验表明,当间隔数周注射两剂疫苗时,不仅安全,而且还能够进一步提高有效率。
不过,辉瑞和Moderna公司目前都没有进行有关新冠肺炎患者的相关接种临床试验。而对于预印本服务器的研究,Moderna的一位发言人表示已经获悉,但还尚未研究该问题。
对此,专家表示,如果注射一剂疫苗就能够带来足够的保护,那将大大降低疫苗的需求,并加快接种速度。对于目前不断变异的病毒而言这将至关重要,因为疫苗仍供不应求,而注射疫苗的都是高危人群,这将无法实现群体免疫。

04
福奇:接种新冠疫苗后 特殊情况下在某些人身边可以不戴口罩
白宫首席医学顾问安东尼·福奇博士最近几天围绕着口罩给出了一些新的新冠疫情更新。福奇博士预测,美国人在2022年可能还会戴上口罩。另外,福奇博士还表示,在一些非常特殊的情况下,接种过疫苗的人在其他接种过疫苗的人身边时可以不戴口罩。

福奇博士最新的新冠疫情更新之一涉及到口罩--谁需要继续戴口罩,以及在什么情况下戴口罩--因为周一美国的新冠肺炎死亡人数已超50万例。在谈到口罩时,福奇博士最近强调了两点。第一,他认为美国人很有可能在2022年的某个时间点上仍然需要戴着口罩,因为这场大流行的结果。自然,这种预测让一些人感到沮丧,他们看到隧道尽头的光亮似乎还停留在太遥远的地方。但与此同时,福奇博士最近也提出了一个设想,即某些不戴口罩的人能够在对方身边。
福奇在2月18日接受了MSNBC主持人Andrea Mitchell的采访。Andrea向福奇提问:一旦人们接种了新冠疫苗,他们将能够追求什么样的行为。他们能立即恢复日常生活吗?
福奇在回答这个问题时称,必须区分人们在公开场合的行为与他们在认识的人周围的私下行为之间的区别。“那么,举个例子,如果你接种了疫苗,而你的家人也接种了疫苗,但对于一个没有和你住在一起的人,你能不戴口罩真的和他们在一起吗?” 福奇博士反问道。“我可以坐下来给他们一个拥抱之类的东西吗?答案是,很有可能,你当然可以。”
“但如果社会上只有10%的人接种了疫苗,你就不能去餐馆或去影院,因为它不会开放。”
至于更大规模的接种群体聚集,福奇称相关指导意见即将出台。福奇在本月早些时候的美国科学促进会会议上表示,他相信CDC很快就会发布一些建议,以说明在这些情况下,接种疫苗的人群聚集在一起是否是安全的。CDC在2月10日曾表示,今后,接种过疫苗的人在接触到感染过COVID-19的人后,不再需要隔离。
05
福奇博士对新冠新看法在美民众中引发剧烈反应
如果周末打开Twitter你将很有可能看到很多人对白宫首席医疗顾问安东尼·福奇博士发表的新冠病毒最新看法的不满。据悉,让大家谈论的是福奇博士在CNN采访时谈到的新冠病毒口罩预测。尽管美国的新冠病毒感染率及由此引发的住院率都在下降,另外新冠疫苗接种的工作也在不断进行,但福奇博士仍认为离民众在公众场合摘下口罩还有相当长的一段时间。

尽管白宫承认到今年年底可能会恢复“相当程度的正常”,但截至周一上午,美国的新冠病毒死亡记录仅略低于50万例。这是根据约翰霍普金斯大学的最新数据得出,该数据还显示,自大流行开始以来,美国的新冠肺炎病例已超过2810万例。这或许能够帮助解释福奇做出此番言论背后的原因。
视频。。。
不过与此同时,福奇有用了一点乐观的态度来缓和自己的这番言论。福奇表示,他还认为,等到今年年底,“我们将在很大程度上恢复正常,摆脱过去一年我们所有人都经历过的可怕负担。”
尽管如此,福奇博士的预测引发了一波对他的新批评,这并不令人意外。



FiveThirtyEight主编Nate Silver似乎也在批评福奇博士,如果不是直接批评的话,那么是在至少鼓励福奇博士应该发表对未来有更明确的指导的言论。
戴口罩无疑是拜登政府应对疫情的首要措施,拜登总统立即要求美国人承诺在他总统任期的头100天内佩戴口罩。拜登还发布了一项行政命令,即要求搭乘飞机、公共汽车、火车和渡轮等公共交通工具的人必须戴上口罩。
06
美国女子移植新冠患者肺后死亡:主刀医生也不幸感染
密西根州一女子在双肺移植手术后感染新冠身亡,感染源竟正是植入其体内的肺。报道中提到,移植手术三日后该女子出现高热、呼吸不畅等症状,再次检测后确认其感染新冠,一位参与手术的医生也感染。
医护人员为查明感染源,对此前保留的肺源液体进行检测,结果呈阳性。
尽管院方展开治疗,最后还用体外膜肺氧合技术抢救,但依然无效,患者在接受双肺移植61天后去世。
密歇根大学医院相关负责人丹尼尔·考尔说,这是一个“不幸的病例”。他说:“如果新冠病毒检测结果呈阳性,我们绝对不会用这对肺。”考尔与其他研究人员就此案例撰写报告,刊载于最新一期《美国移植杂志》。
医院方面说,移植手术4天后,一名处理捐赠器官并参与手术的医生新冠病毒检测结果呈阳性。


扫二维码关注视频号,发现更多精彩视频


Science科学 
了解未知 开启认知

按此关注中文公众号
Science科学英语平台 
THE SCIENCE OF EVERYTHING

按此关注英文公众号
TechEdge 
科技 点亮未来

按此关注中文公众号

◢ 豁然开朗请打赏 ◣

分享“票圈”,逢考必过,点亮“在看”SCI录用率提高18%
到顶部