【新冠病毒】美国放弃新冠疫苗专利;人类生活如何为新冠等传染病进化和传播创造了“完美风暴”;研究称全球新冠死亡人数是官方统计两倍多




新社论谈人类生活如何为新冠等传染病的进化和传播创造了“完美风暴”
690万:美国大学研究称全球新冠死亡人数是官方统计两倍多
美国宣布放弃新冠疫苗专利 德国方面认为此举将给生产带来复杂性
Novavax新冠疫苗试验表明可100%预防由南非变种病毒引起的严重病例
研究:2/3的公众在新冠大流行期间因频繁洗手而患上手部皮炎
印尼一机场被曝重复使用鼻拭子:9000名乘客受害
日本一养老机构超百人集体感染新冠:该国出现双重变异病毒
进一步的证据支持SARS-CoV-2基因可以与人类DNA整合的有争议的说法
研究发现即使只是呼吸时 飞沫也可以从各种级别的口罩中漏出
辉瑞和BioNTech向FDA提交COVID-19疫苗的正式生物制剂许可证申请

关注视频号,发现更多精彩
01
气候研究表明由于全球变暖 亚洲山区发生洪水风险大增
来自东安格利亚大学(UEA)的一名研究人员称,我们许多人的生活方式为新冠肺炎等传染病的进化和传播创造了“完美风暴”。最新发表的一篇新社论描述了世界上庞大人口、宠物和牲畜如何为人类和动物之间传播的传染病创造了理想的繁殖环境。

它显示了人们如何迫切需要通过使用接种疫苗护照、最大限度地增加牲畜的遗传变异以及减少我们的肉类摄入量来控制SARS-CoV-2等病原体的传播。
UEA环境科学学院的Cock Van Oosterhout教授表示:“在过去的几个世纪里,我们人类一直以一种不可持续的方式生活。我们现在有一个巨大的人口规模--不仅是人类还有家养动物和牲畜。这为从动物跳到人类宿主的人畜共患传染病的进化和传播提供了理想的繁殖环境。”
Van Oosterhout教授发表的文章显示,世界上牲畜的生物量比所有野生动物的总和高出10倍以上。
“遗传有效大小”决定了种群中可以保持多少遗传变异,而这种遗传变异对于对抗传染病的进化至关重要。但世界上牲畜的基因有效规模是自由生活物种最小可存活种群规模的80倍。
Van Oosterhout教授称:“高牲畜生物量和低遗传变异的结合打破了动物传染病病原体的共同进化平衡。栖息地的破坏、非法野生动物贸易和其他人类活动使许多物种相互接触,这些都有助于病原体的外溢、溢出和杂交。鉴于我们跟家养动物和牲畜有密切接触,病毒有很多机会从动物传染给人类,又从人类传染给动物。总之,这些条件为人畜共患传染病的进化和传播创造了一个完美风暴。COVID-19向我们表明,人类对推动病原体适应的进化过程并非免疫。我们迫切需要重置这种共同进化的不平衡,通过使用接种疫苗护照、最大限度地增加牲畜的遗传变异以及减少我们对动物蛋白质的消耗来控制像SARS-CoV-2这样的病原体的传播。我们还需要了解本地和全球的病原体宿主。我们是时候开始认识到,我们的健康、环境和全球经济都是紧密相连的。当允许SARS-CoV-2这样的病原体感染世界任何地方的人类时它们将继续进化。反过来,这对普通人口构成威胁,也对感染得到控制的国家的人口构成威胁。我们的社会正面临着严重的威胁,我们都需要在个人和社会层面上做些力所能及的事情以改善我们作为一个物种的长期前景。这些变化需要在全球范围内实施从而能有效地预防大流行病。”
02
690万:美国大学研究称全球新冠死亡人数是官方统计两倍多
美国华盛顿大学的研究人员周四表示,自新冠肺炎大流行开始以来,全球据估计已有约690万人死于这种疾病,是各国政府统计数字的两倍多。这是又一个严峻的迹象,表明新冠肺炎死亡人数比此前预想的还要严重。

华盛顿大学卫生计量与与评估研究所(Institute for Health Metrics and Evaluation)的一个团队使用死亡率统计数据来衡量自去年年初以来新冠病毒的真实死亡人数,他们估计截至周一,全球已有693万人死于这种病毒。
相比之下,根据约翰霍普金斯大学维护的全球统计数据,全球政府机构截至周四报告的死亡人数不到325万。
华盛顿大学的研究人员估计,美国死于新冠肺炎的人数超过90.5万,是全球最多。这一数字比美国疾病控制与预防中心(CDC)的数据高出60%以上。
这项研究估计印度已有超过65万人死亡,几乎是官方数字的三倍,而墨西哥有61.7万人死亡,巴西有59.6万人死亡,而两国政府统计的死亡人数分别为略高于20万和40万。
华盛顿大学的研究人员表示,新冠病毒死亡人数被严重低估,原因是检测手段有限,以及记录死亡人数的规则不同。
研究人员几个月来一直警告称,官方的死亡人数统计低估了新冠病毒造成的总体损害,尤其是因为不是所有人都在死亡前都接受了检测。相反,华盛顿大学卫生计量逾评估研究所等团队的专家一直在追踪“超额死亡率”,将自新冠疫情首次爆发以来所有原因导致的总死亡人数与典型非大流行年份报告的死亡人数进行比较。这些数字表明,在美国和其他受大流行蹂躏的国家,每周死亡人数异常之多,研究人员将这一增长主要归咎于新冠病毒。
03
美国宣布放弃新冠疫苗专利 德国方面认为此举将给生产带来复杂性
在新冠疫苗研发上,美国的技术实力依然是最强的,已经批准了多款疫苗,其中技术最先进的mRNA疫苗就有两种,美国本土接种的疫苗基本也都是mRNA疫苗。在美国1/3的人完成两种疫苗接种之后,美国政府今天宣布放弃新冠疫苗专利,美国贸易部部长戴琪(Katherine Tai)表示,此举是为了尽快普及安全有效的疫苗,结束新冠肺炎疫情。
她同时表示,美国相关企业扩大疫苗的制造和分销,以及努力增加生产这些疫苗所需的原材料。
有专家表示,美国此举有可能扩大新冠肺炎疫苗的全球供应,缩小富国和穷国之间的疫苗接种差距。

考虑到美国市场上的具体情况,官方放弃的新冠疫苗专利主要涉及mRNA疫苗,一个是莫德纳公司的,一个是辉瑞/BioNTech公司的,有效率都在95%左右。
美国率先宣布放弃新冠疫苗专利,有助于全球更多国家快速增加疫苗供应,本身是个好事,然而实际情况很复杂,除了疫苗公司强烈反对之外,欧盟的领头人德国也突然发生反对。
德国总理默克尔今晚表示,她反对放弃疫苗知识产权保护的做法。认为这将给疫苗的生产带来 "严重复杂性"。
受此消息影响,此前因为放弃专利而暴跌的疫苗公司股价回弹,截至北京时间23:28,美国抗疫概念股跌幅缩窄,Ocugen Inc(OCGN.US)跌幅缩窄至12.3%,BioNTech SE跌幅缩窄至1.04%,Moderna跌幅缩窄至2.5%。
值得注意的是,虽然辉瑞在mRNA疫苗的临床、生产上贡献颇多,但该公司的mRNA疫苗核心技术实际上是BioNTech公司的,后者正好是德国公司,也是德国生物医药科技的领头羊,美国放弃新冠专利不可避免地要影响到BioNTech公司的运营。
04
Novavax新冠疫苗试验表明可100%预防由南非变种病毒引起的严重病例
《新英格兰医学杂志(NEJM)》发表了在南非进行的2b阶段临床试验的发现。疫苗学教授、该研究合著者、疫苗和传染病分析研究部(Wits VIDA)主任Shabir Madhi领导了在南非进行的Novavax COVID-19疫苗试验。

公布的数据提供了1月份进行的初步分析的额外细节,随后在2021年3月分享了该研究的完整分析中的更可靠数据。
初步分析的发表强调了Novavax COVID-19疫苗在研究期间对南非流行的B.1.351变体的交叉保护。
这是第一项已发表的显示对在南非流行的B.1.351变异引起的轻度新冠肺炎具有保护作用的研究。而对该研究的最新分析表明,B.1.351变异对严重新冠也有100%的保护作用。
Madhi指出:“50%的有效性足以满足世界卫生组织对该疫苗的监管批准标准。”
Novavax COVID-19疫苗名为NVX-CoV2373,由美国生物技术公司Novavax公司生产,该公司正在开发用于严重传染病的新一代疫苗。
Novavax研发部总裁Gregory M. Glenn博士表示:“这一数据的发表加强了迄今我们的疫苗研究中看到的令人鼓舞的安全性和变异的交叉保护效应。”
在南非进行的2b阶段随机、观察者盲法、安慰剂对照试验评估了疫苗对健康成年人的疗效、安全性和免疫原性以及一小群医学上稳定的携带人类免疫缺陷病毒(HIV)的成年人。
该研究达到了其主要目标,即Novavax疫苗在最初的分析中显示了49%的整体有效性(已经发表),在随后的完整分析中显示了49%的整体有效性(还未发表)。
在未感染HIV的健康成年人中,Novavax疫苗在最初的分析中显示出60%的有效性,在随后的完整分析中显示出55%的有效性。
在最初的分析中,病例主要为轻度至中度,原因是在南非占主导地位的B.1.351变异并且在非洲南部也变得越来越多。
在随后的完整分析中,B.1.351变异的循环继续占主导地位,试验中观察到的5例严重疾病病例均发生在安慰剂组。
目前发表在《NEJM》上的初步分析表明,在60天的随访中,既往感染原COVID-19毒株并不能防止随后感染主要在南非流行的变种。
然而通过进一步的随访以及对南非试验的完整分析表明,之前接触过COVID-19毒株可能有适度的保护作用。
在随访90天的安慰剂患者中,基准线血清阴性的患者患病率为8.0%,基准线血清阳性的患者患病率为5.9%。
Madhi表示:“这些数据为在B.1.351变种占主导地位的环境--非洲南部大部分地区--中使用Novavax COVID-19疫苗提供了令人信服的理由,从而减少轻度疾病的风险并最大限度提供预防重症COVID-19的机会。Novavax和所有其他COVID-19疫苗特别是用于艾滋病毒感染者的疫苗还需要进一步研究。”
Novavax COVID-19疫苗试验是Madhi和Wits VIDA在南非牵头的两项COVID-19疫苗试验之一,另一项是牛津/阿斯利康COVID-19疫苗试验。
05
研究:2/3的公众在新冠大流行期间因频繁洗手而患上手部皮炎
新冠肺炎对皮肤病的影响是欧洲疾病预防研究院2021年春季研讨会的一个热点话题。新提出的研究强调了大流行期间严格的手部卫生对手部皮肤健康的影响。印度Father Muller医学院的研究人员分析了582人(291名医疗保健专业人员HCP和291名健康人)的经皮失水情况(TEWL--测量皮肤屏障功能的重要参数)。

结果表明,目前92.6%的HCP和68.7%的普通人群中存在手部皮炎,尽管在研究中只有~3%的HCP和2.4%的普通大众有过手部皮炎史(这组数值则是通过病史和自述病史获得)。女性(65.4 g/m2h)和重症护理专业人员(58.2 g/m2h)的平均水分流失率也较高,这跟频繁洗手和使用含酒精的洗手液有关。
本研究中的HCP和普通公众参与者都表示,皮肤刺激和干燥是持续采取手卫生措施的主要障碍。
印度Father Muller医学院的Monisha Madhumita博士指出:“这项研究确实证明了增加洗手和使用含酒精的洗手液对HCP和普通公众手部皮肤健康的影响。此外,我们现在知道使用水分流失测量皮肤屏障功能可以帮助我们比较各种屏障保护措施的效果并发现适当的手部卫生习惯和产品来帮助预防手部湿疹。对我们社区的许多人来说,找到适当的改进做法和产品以增加适当的手卫生的可及性是至关重要的。”
欧洲疾病预防研究院董事会成员Marie-Aleth Richard补充则表示:“这项研究表明,在COVID-19大流行中有一种皮肤病流行。看到这个问题被认识是很有前景的,我很高兴看到皮肤科社区如何寻找这个问题的潜在解决方案。”
06
印尼一机场被曝重复使用鼻拭子:9000名乘客受害
近段时间,印度疫情大爆发引起了全球各界的关注,根据当地最新数据显示,过去24小时内,印度新增确诊病例已超过41万,刷新全球单日单个国家新增确诊病例最高纪录。需要注意的是,印度疫情肆虐之下还催生了多重变异病毒,并已经向周边国家蔓延,印尼就是其中的一个受害国家。
      但可恨的是,在印尼面临巨大的变异病毒威胁之下,当地一机场工作人员还在给旅客发放重复使用的新冠病毒鼻拭子。
根据相关媒体报道,来自印尼一家制药公司的多名工作人员,在机场向来往旅客使用过的新冠病毒鼻拭子,在回收清洗过后,装作是全新的,然后再重新出售给机场旅客使用,以此牟利,至少获利约80万人民币。
报道称,这些工作人员已经这么做长达四个月时间,预计受影响的旅客超过9000人,这对于正在遭受印度病毒侵袭的印尼来说可谓是雪上加霜。
除了印尼之外,印度与中国的紧邻尼泊尔也在近日再次爆发疫情,新冠病例数急剧上升,感染率也是印度邻国中最高的,且位于尼泊尔境内的珠穆朗玛峰大本营已有至少17名登山者确诊感染新冠病毒。
而根据尼泊尔的医学专家透露,此次疫情爆发与印度有很大关系,印度归国人员是最大的原因之一。
07
日本一养老机构超百人集体感染新冠:该国出现双重变异病毒
据日本《读卖新闻》6日晚消息,日本神户市长田区一家养老机构暴发集体感染,入住该机构者超过100人感染新冠病毒,其中10人以上死亡。但神户市政府直到6日,也没有公布该消息。日媒通过采访市政府相关人士获悉此次集体感染一事。该养老机构的首名感染者出现在4月14日。

神户市派出保健医师帮助该机构推进防疫措施,同时调查传染情况。因神户市内确诊患者激增,医疗机构的病床有限,大部分患者就留在这家养老机构养病。
报道中还提到,日本政府计划将东京都等四地区的紧急状态延长至5月31日。
上个月,东京都、大阪府、京都府、兵库县等4个都府县自4月25日起再次进入紧急状态,一直持续至5月11日。这将是东京都第三次进入紧急状态。
近日,日本迎来第四波新冠肺炎疫情。连续数日,每日新确诊人数维持在四五千人,尤其是感染变异病毒的患者比例持续增加。
4月23日距离东京奥运会开幕还有三个月。《朝日新闻》指出,日本政府所考虑的“短期决战”能否奏效还无法预测。传染力更强的变异病毒在日本全国蔓延令人担忧。
日本官房长官加藤胜信4月22日记者会上表示,日本国内已经发现了5例一种病毒内两个变异的“双重变异”新冠病毒患者。日本首相官邸官员认为此次紧急状态是“最后的王牌”。日本执政党自民党对日本当前现状充满担忧,“如果现在不能控制的话,今年夏季的奥运会就越来越难了”。
08
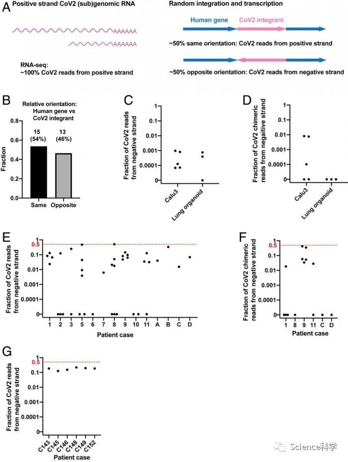
进一步的证据支持SARS-CoV-2基因可以与人类DNA整合的有争议的说法
《科学》杂志的COVID-19报道得到了Heising-Simons基金会的支持。一个由知名科学家组成的团队再次证实了其有争议的假设,即大流行性冠状病毒的基因位可以整合到我们的染色体上,并在感染结束后长期存在。如果他们是对的,这可以解释这样一个罕见的发现,即人们可以从COVID-19中恢复健康,但几个月后又对SARS-CoV-2检测呈阳性(复阳)。Jaenisch说:"我们现在有明确的证据表明冠状病毒的序列可以整合到基因组中。"
领导这项工作的干细胞生物学家Rudolf Jaenisch和麻省理工学院的基因调控专家Richard Young在2020年12月引发了一场Twitter风暴,当时他们的团队在bioRxiv的预印本中首次提出了这个想法。研究人员强调,病毒整合并不意味着从COVID-19康复的人仍然具有传染性。但批评者指责他们煽动了毫无根据的对疫苗的恐惧,即基于信使RNA(mRNA)的COVID-19疫苗可能以某种方式改变人类DNA。

引起COVID-19的SARS-CoV-2病毒有由RNA组成的基因,Jaenisch、Young和合著者认为,在罕见的情况下,人类细胞中的一种酶可能将病毒序列复制成DNA,并将其附在我们的染色体之中。这种酶即逆转录酶,是由LINE-1元素编码的,这些序列占人类基因组的17%,代表了古代逆转录病毒感染的遗迹。在他们的原始预印本中,研究人员提出了试管证据,即当添加了额外的LINE-1元素的人类细胞被冠状病毒感染时,SARS-CoV-2的DNA版本序列会依附于细胞的染色体。

许多专门研究LINE-1元素和其他 "逆转录基因"的研究人员认为这些数据太过单薄,无法支持这一说法。康奈尔大学研究人类基因组中内源性逆转录病毒块的Cedric Feschotte说:"如果我有这些数据,我当时就不会提交任何出版物。"他和其他人还表示,他们期望像Jaenisch和Young这样的科学家能做出更高质量的工作。在随后的两项研究中,批评者提出了证据,证明所谓的人类和病毒DNA痕迹的嵌合体正是由该小组用来扫描染色体的技术所产生的。正如一份报告所总结的那样,人类-病毒序列 "更有可能是一种方法学产品,[原文如此]而不是真正的反转录、整合和表达的结果"。
在他们的新论文中,Jaenisch、Young及其同事承认,他们使用的技术意外地创造了人类-病毒嵌合体。"我认为这是一个有效的观点," Jaenisch补充说,当他们第一次向一家杂志提交论文时,他们知道它需要更有说服力的数据,他们希望在审查过程中添加这些数据。但是该杂志和许多杂志一样,要求作者立即将所有COVID-19的结果发布到一个预印本服务器上。"我也许应该说我不会把它放在bioRxiv上。这是个错误的判断,"Jaenisch说。

在新的PNAS论文中,该团队提供了证据,证明仅靠人工制品不能解释检测到的病毒-人类嵌合DNA的水平。科学家们还表明,部分LINE-1元素在整合后的病毒基因序列两侧,进一步支持了他们的假说。他们还与最初的怀疑论者之一、美国国家癌症研究所的Stephen Hughes合作,后者提出了一个实验,根据整合后的病毒序列相对于人类序列的方向,澄清整合是真实的还是实验过程中的干扰。新论文的共同作者Hughes说,结果支持原来的假设。"他说:"这种分析已经证明是很重要的。"
"细胞培养中的整合数据比预印本中提出的要有说服力得多,但它仍然不是完全干净的,"Feschotte说,他现在称Jaenisch和Young的假说为 "可信的"。但他指出,SARS-CoV-2也可以在一个人体内持续存在几个月而并不整合在基因里。
访问这里了解更多:
https://www.pnas.org/content/118/21/e2105968118
09
研究发现即使只是呼吸时 飞沫也可以从各种级别的口罩中漏出
遏制冠状病毒在封闭空间的传播意味着我们需要更好的口罩和充分的通风。随着研究越来越多地显示出COVID-19病毒是通过悬浮在空气中的更小的飞沫传播的,人们越来越担心目前的公共卫生准则,即戴口罩和社交距离不足以阻止其在室内环境中的传播,如监狱、医院和肉类加工厂,在这些地方人们往往处于封闭而过于接近的环境中。
大多数有关COVID-19传播的研究都集中在咳嗽和打喷嚏上。但是关于简单的呼吸如何导致病毒在空气中传播的研究却很少。
在AIP出版的《AIP进展》中,印度理工学院布巴内斯瓦尔分校的研究人员表明,当室内的人只是呼吸或参与正常的谈话时,即使没有咳嗽或打喷嚏的风险,社交距离与戴口罩同样重要。他们还发现,在同样的情况下,口罩泄漏对防止病毒的传播是一个显著的挑战。

"我们的研究结果表明,需要有良好的通风系统,将每个呼吸周期中发生的5%到10%的气溶胶颗粒泄漏考虑进去,以此来降低封闭空间的飞沫浓度,"作者Venugopal Arumuru说。"与此同时还需要进行面罩设计创新,以减少侧面和底部的飞沫泄漏,同时提供足够的面部舒适度"。
在一个实验装置中,一个机械呼吸模拟器被连接到一个身高5英尺8英寸的人体模型上,以模拟健康成年人静止不动或参与适度活动(如行走、交谈或参与装配工作)时所特有的常规呼吸和稍长的呼吸。研究人员评估了各种口罩类型、口罩-防护罩组合以及只使用防护罩的功效。
一个雾化器中充满了水和甘油的混合物,以模拟直径在1-10微米范围内的唾液液滴的一致性,以反映空气中的传播性。液滴暴露在灯光下,并由录像机拍摄。
研究人员发现,在没有脸部遮挡的情况下,呼吸产生的液滴可以在5秒钟内传播4英尺。研究人员发现,医用五层口罩能提供最好的保护,对脸部有充分的保护,而下巴以下的泄漏较小,N95口罩阻碍了飞沫在前方的泄漏,但是口罩和鼻子之间的缝隙的泄漏依然很严重。常见的医用手术口罩前方的泄漏很明显,不过,再增加一个口罩可以增加飞沫的散布程度,棉布口罩的情况更糟糕,飞沫可以直接被穿透。这些实验证据表明,在医院和其他难以遵循严格的社会距离准则的地方,光靠外科口罩与防护面罩是不够的。
10
辉瑞和BioNTech向FDA提交COVID-19疫苗的正式生物制剂许可证申请
辉瑞公司及其合作伙伴BioNTech周五表示,他们正向美国食品和药物管理局申请正式生物制剂许可证,以便在16岁及以上人群中注射冠状病毒疫苗。该疫苗目前正根据12月获得的紧急使用授权向美国的成年人提供。

据Politico报道,全面批准将使辉瑞公司和BioNTech公司直接向消费者推销这种疫苗,并使公司、政府机构和学校更容易要求接种疫苗。
根据美国疾病控制和预防中心(CDC)的数据,截至周四,美国已经接种了超过1.34亿剂量的辉瑞公司疫苗。
辉瑞公司董事长兼首席执行官Albert Bourla在一份新闻稿中说:"我们为自12月以来在与美国政府合作向数百万美国人提供疫苗方面取得的巨大进展感到骄傲。我们期待着与美国食品和药物管理局合作,完成这一提交并支持他们的审查工作,目标是在未来几个月内确保该疫苗的全面监管批准。"
据《纽约时报》报道,Moderna公司计划在本月也为其COVID-19疫苗申请全面批准。


Science视频号 

按此关注微信视频号
Science科学 
了解未知 开启认知

按此关注中文公众号
Science科学英语平台 
THE SCIENCE OF EVERYTHING

按此关注英文公众号
TechEdge 
科技 点亮未来

按此关注中文公众号

◢ 豁然开朗请打赏 ◣

分享“票圈”,逢考必过,点亮“在看”SCI录用率提高18%
到顶部