【新冠病毒】新的新冠病理学细胞图谱揭示了新冠病毒如何破坏肺部;匈牙利专家:统计数据似乎越来越能够确定冠状病毒传播有季节性




新的COVID-19病理学细胞图谱揭示了新冠病毒如何破坏肺部
匈牙利专家:统计数据似乎越来越能够确定冠状病毒传播有季节性

关注视频号,发现更多精彩
01
新的COVID-19病理学细胞图谱揭示了新冠病毒如何破坏肺部
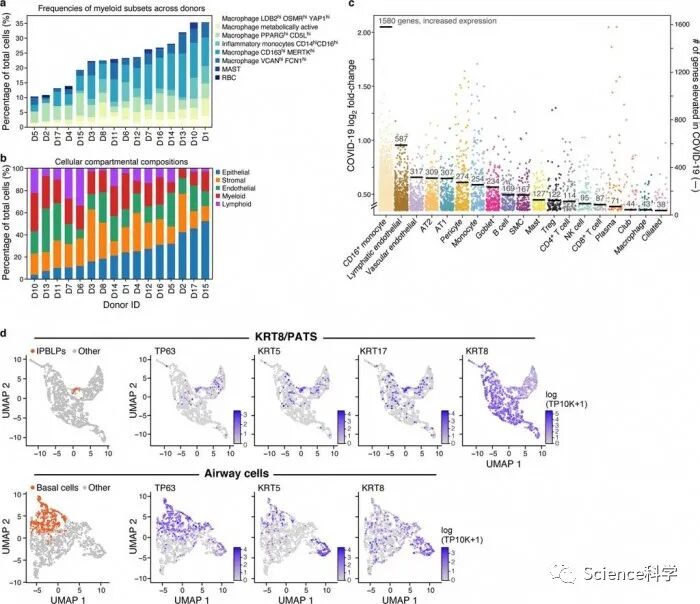
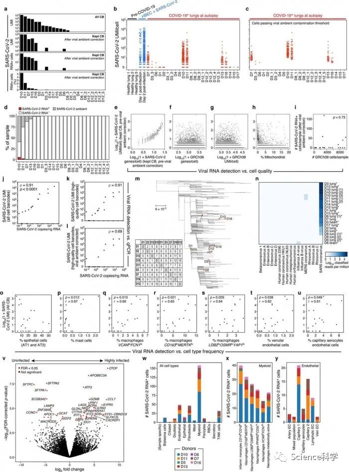
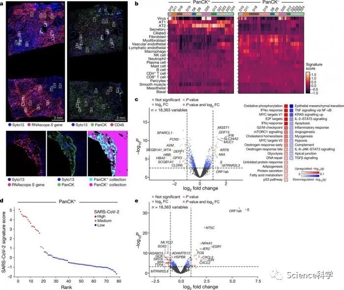
近日发表在《Nature》上的研究报告中,来自多家医院和研究中心的科研人员对 COVID-19 新冠患者的尸检样本进行了单细胞分析,展示了肺部如何反复尝试并失败地进行自我修复。

研究人员描述了来自多个器官的受感染细胞如何表现出一系列的分子和基因组变化。他们还看到了肺部为应对呼吸衰竭(COVID-19 患者死亡的主要原因)而进行的多次不成功的自我修复尝试的迹象。
该研究的共同第一作者、麻省理工学院和哈佛大学 Broad 研究所的核心成员 Aviv Regev 表示:“当你看到这个结果时,你真的能感觉到这个疾病带来的悲剧。肺部尝试了它所掌握的一切,但它仍然无法修复自己。这是一项非常感性的研究。我们感谢那些同意为COVID-19研究捐赠组织的患者和家属,以帮助推进对这种毁灭性疾病的理解”。
研究人员研究了 17 名死于 SARS-CoV-2 病毒,这些死者生前在 Beth Israel Deaconess Medical Center、布里格姆妇女医院和马萨诸塞州总医院就诊,死后同意捐献给科学医疗结构。
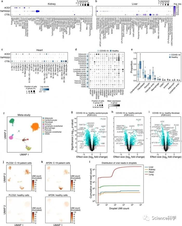
研究小组调查了 SARS-CoV-2 病毒如何干扰细胞的功能和它们的遗传程序。他们利用从11个器官系统--包括肺、心脏、肝脏和肾脏--采集的组织样本的单细胞RNA测序数据,建立了一个全面的 "细胞图谱",显示了COVID-19如何导致器官衰竭和死亡。
马萨诸塞州总医院的主要调查员 Alexandra-Chlo é Villani 表示:“我们知道人们正死于与 COVID 有关的肺炎和肺外并发症。在这项研究之前,我们对参与推动病人死亡的细胞和分子机制了解有限”。
该研究详细介绍了来自布罗德研究所、麻省总医院、麻省理工学院和哈佛大学的拉贡研究所、麻省理工学院、贝斯以色列女执事医疗中心、布莱根妇女医院、哥伦比亚大学欧文医疗中心和其他机构的研究人员合作的结果。由哥伦比亚大学合作者领导的团队共同撰写了一项配套研究,也发表在《自然》杂志上。
该团队的细胞图谱是免费公开的,可供其他科学家探索。他们还从尸检样本中创建了一个420个样本的生物库,可用于其他COVID-19研究。共同第一作者、研究所科学家、布罗德大学 Klarman 细胞观察站的科学主任 Orit Rozenblatt-Rosen 说:“我们创建了一个基础资源,供其他研究人员在未来使用,以提出具体的问题。希望我们的发现将使人们能够为COVID-19找到更好的治疗方法”。
https://doi.org/10.1038/s41586-021-03570-8















02
匈牙利专家:统计数据似乎越来越能够确定冠状病毒传播有季节性
匈牙利老布达大学生物统计学家兼副教授 Tamás Ferenci在接受 Portfolio 采访时谈到了冠状病毒的季节性趋势。据专家介绍,越来越多的证据表明,冠状病毒遵循季节性模式,即在没有外部限制措施的情况下,它会在一年内自行发生。

考虑到流感的季节性,这不足为奇,但长期以来,关于冠状病毒一直是一个悬而未决的问题。Ferenc 在背景中提到,阳光、温度、湿度、紫外线辐射可以灭活病毒,人类维生素D高低水平,以及社会行为的差异,例如我们更多地在户外或夏季放暑假都有流行病统计学上的意义。
不过,根据生物统计学家的说法,仍然没有确凿的证据表明这种季节性有多强,但是已经可以说它在夏季的传播速度不如冬季快,至少在匈牙利的条件下是这样。
以下是采访的一些要点:
“甚至可能出现这样的情况:一定程度的保护足以在夏季避免流行病,但在冬季却不够。”
由于已经出现了高传染性的变种,“我们很可能必须超过80%的免疫水平,以避免自我持续的爆发,并且对儿童接种疫苗也非常重要。”
一个令人担忧的问题是疫苗在多大程度上覆盖到了贫困和孤立的社区。"这是另一个不确定因素:我们需要注意的是,即使有很高的平均疫苗接种覆盖率,也可能有一些地区和社区的疫苗接种覆盖率很低。"
“另一个问题是,无论是感染者还是接种过疫苗的人,都不知道这种保护能持续多久。由于免疫力会随着时间的推移而减弱,因此不确定在两种情况下都会一样快,因此当我们计算受保护的人数时,我们一定不要忘记这个数字会减少,而不仅仅是增加。”


Science视频号 

按此关注微信视频号
Science科学 
了解未知 开启认知

按此关注中文公众号
Science科学英语平台 
THE SCIENCE OF EVERYTHING

按此关注英文公众号
TechEdge 
科技 点亮未来

按此关注中文公众号

◢ 豁然开朗请打赏 ◣

分享“票圈”,逢考必过,点亮“在看”SCI录用率提高18%
到顶部