【新冠病毒】牛津大学研究:两剂疫苗不足以预防大多数人的奥密克戎感染;科学家开发出一种有望阻止COVID-19感染的新分子




牛津大学研究:两剂疫苗不足以预防大多数人的奥密克戎感染
科学家开发出一种有望阻止COVID-19感染的新分子
研究:COVID-19大流行与美国各地中年人的血压水平升高有关
研究:比起注射疫苗,鼻腔疫苗或能引起更广泛的保护
研究:两种非处方药化合物组合可将新冠病毒复制率降低99%
NIAID研究:基于mRNA的实验性HIV疫苗在动物试验中显示出前景
Moderna数据显示mRNA不是流感疫苗的快速解决方案
研究:鼻腔疫苗可能是对抗COVID-19新变体的“秘密武器”
研究:COVID-19刺突蛋白一结构域感知温度 驱动季节性突变模式
UCLA新突破为更持久的新冠疫苗开发带来新方向
日本科学家开发出可检测新冠病毒的口罩:遇到病毒会发光
研究称新冠病毒会攻击脂肪组织
研究揭示COVID-19病毒如何躲避人类的免疫系统
新型免疫系统刺激纳米粒子或能帮助研发出更强大的疫苗

关注视频号,发现更多精彩
01
牛津大学研究:两剂疫苗不足以预防大多数人的奥密克戎感染
牛津大学研究人员的一项新研究发现,两剂辉瑞或阿斯利康COVID-19疫苗可能不足以保护人们免受奥密克戎(Omicron)变体的感染。该数据没有提供保护严重疾病的迹象,但显示两剂疫苗不足以预防大多数人的奥密克戎感染。

随着科学家们竞相了解新出现的SARS-CoV-2 奥密克戎变体,实验室研究开始提供关于这种病毒变体如何对疫苗诱导的抗体作出反应的洞察力。这项新的研究是作为预印本提供的,还没有经过同行评议或发表在期刊上,它研究了两剂COVID-19疫苗后产生的抗体对从英国一个感染病例中收集的奥密克戎分离毒株的反应方式。
血液样本是在第二次接种辉瑞公司的mRNA疫苗或阿斯利康公司的疫苗后四周左右采集的。研究人员正在研究所谓的中和滴度,这是衡量对病毒产生的抗体反应的标准。
两剂阿斯利康COVID-19疫苗的表现最差,研究表明,除一个样本外,所有样本的中和滴度都下降到可检测的阈值以下。辉瑞公司的疫苗表现稍好,只有一个样本的中和滴度下降到可检测的阈值以下。然而,研究人员仍然看到,与早期病毒株的抗体反应相比,两剂辉瑞疫苗的中和滴度平均下降至原来的1/30。
该研究谨慎地指出,这些发现并不表明任何两剂疫苗对预防COVID-19的严重疾病、住院或死亡没有效果。抗体反应只是免疫系统对病毒威胁的反应的一部分,虽然抗体反应通常在预防初始感染方面发挥主要作用,但其他免疫细胞会在“占据上风”后立即杀死并清除病毒。
这一数据预示着奥密克戎会导致那些只接种了两剂疫苗的人出现更高的突破性感染率。尽管奥密克戎变体引起的疾病的严重程度还不清楚,但研究人员强调,即使发现该变体通常会导致较轻的症状,更多的病例也将不可避免地导致医疗系统的更大负担。
这项新研究的主要作者Gavin Screaton说:“虽然没有证据表明在接种疫苗的人群中该病毒导致严重疾病或死亡的风险增加,但我们必须保持谨慎,因为更多的病例仍然会给医疗系统带来相当大的负担。”
该研究对三剂疫苗对抗奥密克戎的效果没有提供新的见解,但研究人员认为额外的剂量将显著提高中和抗体反应。辉瑞公司最近的一项研究提供了肯定这一假设的宝贵数据。
这些新发现在一定程度上为最近推动向英国所有成年人提供第三剂mRNA疫苗提供了信息,即在第二剂疫苗后三个月内提供。在英国,奥密克戎病例的大量增长导致英国首相鲍里斯·约翰逊最近宣布该国进入“奥密克戎紧急状态”。英国政府希望在今年年底前为数千万人接种第三剂疫苗。
牛津大学的这项新研究可在预印本服务器MedRxiv上查阅。
https://www.medrxiv.org/content/10.1101/2021.12.10.21267534v1
02
科学家开发出一种有望阻止COVID-19感染的新分子
奥胡斯大学的一个研究小组已经开发出一种新的分子,可以附着在SARS-CoV-2病毒颗粒的表面。这种附着物可以防止病毒进入人体细胞并传播感染。新开发的分子属于一类被称为RNA适配体的化合物,它基于用于mRNA疫苗的相同类型的构建块。这使得它们比目前用于治疗COVID-19和使用快速抗原测试检测病毒感染的抗体要便宜和容易制造。

一个适配体是一段DNA或RNA,它折叠成一个三维结构,可以识别感兴趣的特定目标分子。通过将自身附着在病毒表面,RNA适配体阻止了刺突蛋白作为允许病毒进入细胞的“钥匙”。

因此,RNA适配体不是一种新型疫苗,而是一种一旦有人接触到病毒就有可能阻止病毒在体内传播的化合物。与SARS-CoV-2病毒的高效结合也意味着该适配体可用于检测COVID-19感染。
来自奥胡斯大学的Jørgen Kjems教授说:“我们已经开始在快速测试中测试新的适配体,我们期望能够检测到非常低浓度的病毒,”他是这篇文章的主要作者,这篇文章刚刚发表在著名杂志《PNAS》上。

细胞培养中的研究表明,该适配体对研究人员有机会测试的新冠病毒的先前变体有效。
“自从我们将文章提交给同行评审后,我们继续进行研究,并能够表明它也能识别德尔塔变体。现在我们正在等待新发现的变体--奥密克戎的样本,这样我们就可以测试适配物是否也能识别它,” Jørgen Kjems说。

他强调说,关于德尔塔的结果还没有经过同行评审和发表。
https://www.pnas.org/content/118/50/e2112942118
03
研究:COVID-19大流行与美国各地中年人的血压水平升高有关
根据12月6日发表在美国心脏协会旗舰杂志《Circulation》上的一项新研究,COVID-19大流行与全美中年人的血压水平升高有关。根据美国心脏协会的数据,近一半的美国成年人有高血压,这是导致心脏病的一个主要原因,而且近75%的病例仍然高于建议的血压水平。2020年3月至4月期间,为应对COVID-19大流行病,美国各地实施了“居家令”。这导致包括高血压在内的许多慢性健康状况转向远程医疗,并对许多人的健康生活方式行为产生了负面影响。

“在大流行病开始时,大多数人都没有好好照顾自己。血压的上升可能与饮食习惯的改变、饮酒量的增加、身体活动的减少、药物依从性的降低、更多的情绪压力和睡眠不佳有关,”研究的主要作者、俄亥俄州克利夫兰诊所血压疾病中心的联合主任Luke J. Laffin医学博士说。“而且我们知道,即使血压小幅上升也会增加一个人中风和其他不良心血管疾病事件的风险。”
在这项分析中,研究人员从一个雇员健康计划中获取了去识别的健康数据(包括雇员和配偶/伴侣),以评估COVID-19大流行之前和期间血压水平的变化。这些数据包括全美国近50万成年人,平均年龄46岁,54%为女性,他们在2018年至2020年每年的员工健康检查中测量血压。根据目前美国心脏协会的血压指南,参与者被分为四组:正常、升高、1级高血压和2级高血压。
研究人员比较了2018年至2019年的月平均血压,以及2019年1月至3月与2020年1月至3月(大流行前)的血压测量。然后他们审查了2020年4月至12月(大流行期间)与2019年4月至12月(大流行前)的血压变化比较。
分析发现:
在大流行期间(2020年4月至12月),与2019年同期相比,收缩压(高压,表示每次收缩时血液对动脉壁施加的压力)每月平均增加1.10至2.50 mm Hg,舒张压(低压,表示心脏舒张时、动脉血管弹性回缩时血液对动脉壁施加的压力)增加0.14至0.53mm Hg。在大流行之前,比较研究年份时,血压措施基本没有变化。
在女性中,收缩压和舒张压的增幅较高,在老年参与者中,收缩压的增幅较高,在年轻参与者中,舒张压的增幅较高。
从2020年4月到12月,与大流行前的时间段相比,更多的参与者(26.8%)被重新归类到更高的血压类别,而只有22%的参与者转移到更低的血压类别。
“从公共卫生的角度来看,在大流行期间,接种疫苗和戴口罩是很重要的。然而,我们的研究结果加强了对慢性健康状况的关注,例如血压的恶化,”Laffin说。“即使在大流行中,也要注意你的血压和你的慢性病状况。定期锻炼,健康饮食,并监测你的血压和胆固醇。定期看医生,学习如何管理你的心血管风险因素。”
研究作者正在跟进这些结果,以了解这一趋势是否在2021年继续,这可能预示着即将到来的中风和心脏病发作浪潮。
“不幸的是,这项研究证实了在全美范围内看到的情况--COVID-19大流行病已经并将继续在全美范围内产生长期的健康影响,特别是与未受控制的高血压有关,”美国心脏协会负责预防的首席医疗官Eduardo Sanchez博士。“这些结果验证了为什么美国心脏协会的国家高血压控制倡议(NHCI)是极其重要的。该综合计划特别强调美国历史上资源不足的社区,通过定期的血压管理培训、技术援助和资源,包括正确的血压测量技术、自我测量血压监测和管理、坚持用药和健康生活方式服务,支持社区卫生中心的医疗保健团队。”
该研究的主要局限性是,导致血压升高的关键原因并不明确。此外,该研究的结果可能不能代表没有参加员工健康计划的成年人。
https://www.ahajournals.org/doi/10.1161/CIRCULATIONAHA.121.05707
04
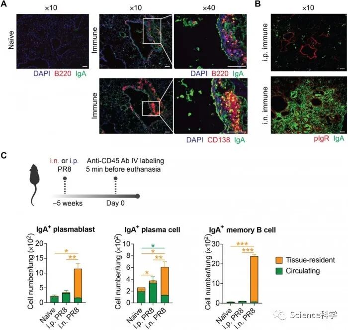
研究:比起注射疫苗,鼻腔疫苗或能引起更广泛的保护
由耶鲁大学的科学家领导的新临床前研究发现,跟更传统的注射式疫苗接种相比,鼻内接种可能更有效地产生对一些呼吸道病毒的免疫力。COVID-19大流行病重新点燃了人们对通过可吸入鼻腔喷雾提供疫苗的极大兴趣。
这种疫苗递送系统不仅更容易管理,而且几年来,研究人员已经假设它可能对最初在上呼吸道发生的感染更加有效。
这项研究的论文高级作者Akiko Iwasaki指出:“最好的免疫防御发生在大门口,从而防止病毒试图进入。”
免疫球蛋白A(IgA)抗体是免疫系统的前线士兵之一。这些抗体主要由身体的粘膜表面分泌,主要出现在鼻子、肠道和肺部。
鼻腔疫苗的想法是,它可以直接训练鼻腔内的粘膜如何针对某些空气传播的病原体,因此一旦病毒进入人体就可以启动免疫反应。这项新研究揭示了鼻腔疫苗不仅能诱导有效的IgA反应,而且还可能促进广泛的免疫力--而不仅仅是针对疫苗中的单一病毒菌株,这非常有发展前景。
该研究报告了一系列小鼠实验,其比较了通过鼻内注射和更传统的注射方式接种流感疫苗的效果。研究人员让小鼠接触到一些不同的流感病毒株,而不是疫苗设计的目标病毒株。研究结果显示,跟接受注射的小鼠相比,接受鼻腔疫苗的动物在各种流感菌株面前得到的保护更好。
在关注IgA反应方面,研究人员发现,鼻腔疫苗不仅在鼻腔粘膜中诱发了IgA反应,而且在肺部也检测到了大量的IgA分泌水平。
Iwaskai在Twitter上发文称:“当你在5周后观察鼻腔跟肠外引流小鼠的肺部时,鼻腔引流小鼠的上皮下含有大量分泌IgA的浆细胞,而IgA正沐浴在肺部的管腔中。这些分泌IgA的细胞在5周后主要是组织驻留细胞(意味着它们位于肺部,不会四处移动)。”



最重要的是,这些鼻腔和肺部的IgA反应在接受注射疫苗的动物身上没有看到。只有鼻内注射疫苗才能产生这种免疫反应。
在目前的这些实验中使用的是流感疫苗,然而研究人员现在正在用COVID-19疫苗对动物进行类似的测试。Iwasaki指出,这些发现确实表明鼻腔疫苗可以更有效地产生免疫力,对单个病毒的许多变种具有广泛的保护作用。
她补充道:“这些结果表明,鼻腔疫苗能诱导IgA并促进对病毒变体更好的交叉保护性免疫,另外还表明了在对抗令人担忧的COVID-19变体方面的效用。”
一些可吸入的鼻腔COVID-19疫苗目前正在研发中,并且有几个已经处于早期人体试验阶段。但开发有效的鼻腔疫苗已被证明具有挑战性,过去几十年中的几个研究瓶颈表明,这项任务说起来容易做起来难。
05
研究:两种非处方药化合物组合可将新冠病毒复制率降低99%
佛罗里达大学的研究人员发现,一对非处方药化合物在初步测试中被发现能抑制引起COVID-19的病毒。这种组合包括苯海拉明,这是一种用于治疗过敏症状的抗组胺药。当它跟乳铁蛋白配对时,在猴子细胞和人类肺部细胞的测试中发现这些化合物能够阻碍SARS-CoV-2病毒。
UF医学院病理学、免疫学和实验室医学系的免疫学家和副教授David A. Ostrov博士及其同事的研究结果发表在《Pathogens》上。
Ostrov表示:“我们发现了为什么某些药物对引起COVID-19的病毒有活性。然后,我们找到了一种抗病毒组合,它可以是有效的,经济的且有长期的安全历史。”

由于他早先跟UF的同事进行的研究,Ostrov已经知道苯海拉明对SARS-CoV-2病毒有潜在的效果。最新的发现则起源于全球病毒网络COVID-19工作组的一次科学家例行会议。一位研究人员介绍了美联邦批准的抑制SARS-CoV-2活性的化合物的未发表的数据,其中包括乳铁蛋白。
像苯海拉明一样,乳铁蛋白无需处方即可获得。Ostrov想到了将其跟苯海拉明搭配使用,于是就有了这个想法。在人类和猴子细胞的实验室测试中,这种组合特别有效。单独来看,这两种化合物分别抑制了SARS-CoV-2病毒的复制,幅度约为30%。当两者合在一起则减少了99%。
Ostrov称,这些发现是开发一种可用于加速COVID-19恢复的制剂的第一步。它还提出了通过学术-企业合作进行进一步研究的前景,从而展开侧重于COVID-19预防的人体临床试验。对该化合物预防COVID-19的有效性的其他研究已经在小鼠模型中进行了。
为了确定他们的研究结果,研究小组将重点放在人类细胞中表达的被称为西格玛受体的蛋白质上。在COVID-19病例中,病毒“劫持”了压力反应机制--包括西格玛受体--以便在体内复制。干扰这种信号传递似乎是抑制病毒效力的关键。
Ostrov指出:“我们现在知道某些药物如何抑制SARS-CoV-2感染的详细机制。”
研究人员总结称,实验数据显示,一种高度特异性的σ受体结合候选药物(具有缓解疼痛的特性)以及非处方药产品的配方组合(如苯海拉明和乳铁蛋白)有可能抑制病毒感染并缩短COVID-19的恢复时间。
虽然研究结果令人鼓舞,但Ostrov提醒不要自行使用苯海拉明或乳铁蛋白作为COVID-19的预防或治疗。他指出,研究中使用的乳铁蛋白类型跟消费者通常可获得的类型略有不同。乳铁蛋白通常被用作治疗胃和肠道溃疡的补充剂以及其他用途。
06
NIAID研究:基于mRNA的实验性HIV疫苗在动物试验中显示出前景
据美国国立卫生研究院(NIH)下属的国家过敏症和传染病研究所(NIAID)的科学家称,一种基于mRNA的实验性HIV疫苗(与两种高效的COVID-19疫苗所用的平台技术相同)在小鼠和非人灵长类动物试验中显示出了希望。他们发表在《自然医学》上的研究结果表明,这种新型疫苗是安全的,并能促使人们对一种类似艾滋病毒的病毒产生理想的抗体和细胞免疫反应。

与未接种疫苗的动物相比,接受这种实验性疫苗和多次加强针接种的猕猴每次暴露于猴/人免疫缺陷嵌合病毒(SHIV)的感染风险降低了79%。这项研究由NIAID免疫调节实验室的Paolo Lusso博士领导,并与NIAID的其他科学家、Moderna公司的调查员和其他机构的同事合作。
“尽管全球研究界进行了近四十年的努力,但预防艾滋病毒的有效疫苗仍然是一个难以实现的目标,”论文共同作者、NIAID主任安东尼·福奇说。“这种实验性mRNA疫苗结合了几个特点,可能会克服其他实验性HIV疫苗的缺点,因此代表了一种有希望的方法。”
该实验性疫苗的工作原理与mRNA COVID-19疫苗类似。然而,该疫苗不是携带冠状病毒刺突蛋白的mRNA指令,而是提供制造两个关键HIV蛋白--Env和Gag的编码指令。接种动物的肌肉细胞将这两种蛋白质组装起来,产生病毒样颗粒(VLPs),其表面上有许多Env的拷贝。尽管它们不能引起感染或疾病,因为它们缺乏HIV的完整遗传密码,但这些VLPs在刺激适当的免疫反应方面与整个传染性的HIV相匹配。

研究人员报告说,在对小鼠的研究中,两次注射形成VLP的mRNA疫苗在所有动物中诱发了中和抗体。由mRNA指令在小鼠体内产生的Env蛋白与整个病毒中的Env蛋白非常相似,这是对以前实验性HIV疫苗的一种改进。Lusso博士说:“在每个VLP上显示多份真实的HIV包膜蛋白是我们平台的特殊功能之一,它密切模仿自然感染,并可能在激发所需的免疫反应方面发挥了作用。”
该团队随后在猕猴身上测试了Env-Gag VLP mRNA疫苗。疫苗方案的细节在不同的接种动物亚群中有所不同,但都涉及到用经过修改的疫苗来激发免疫系统,以优化抗体的产生。启动后,在一年内进行多次加强针接种。加强针疫苗包含Gag mRNA和Env mRNA,它们来自原始疫苗中使用的HIV分支以外的两个分支。研究人员使用多种病毒变体来优先激活针对Env中更保守的“共享”区域--广义中和抗体的目标--的抗体,而不是针对每个病毒株中不同的更多可变区域。
尽管提供的mRNA剂量很高,但疫苗的耐受性很好,只对猕猴产生了轻微的、暂时的不良反应,如食欲不振。到第58周,所有接种疫苗的猕猴都产生了针对12种不同HIV病毒株的测试小组中大多数病毒株的可测量水平的中和抗体。除了中和抗体外,VLP mRNA疫苗还诱导了强大的辅助性T细胞反应。
从第60周开始,免疫的动物和未免疫的猕猴对照组每周通过直肠粘膜暴露于SHIV。由于非人灵长类动物对HIV-1不敏感,科学家们在实验中使用嵌合SHIV,因为这种病毒在猕猴中会复制。经过13次每周的接种,七只免疫猕猴中的两只仍然没有被感染。其他免疫动物的感染总体上有所延迟,平均在8周后发生。相比之下,未免疫的动物平均在三周后就会被感染。
“我们现在正在完善我们的疫苗方案,以提高产生的VLPs的质量和数量。这可能会进一步提高疫苗的效力,从而降低产生强大免疫反应所需的主要接种和加强针强接种次数。”Lusso博士说:“如果确认安全有效,我们计划在健康的成人志愿者中进行这种疫苗平台的一期试验。”
https://www.nature.com/articles/s41591-021-01574-5
07
Moderna数据显示mRNA不是流感疫苗的快速解决方案
当地时间周五上午,Moderna公司发布的基于mRNA的季节性流感疫苗的首批临床试验数据并不理想。这一发现表明,基于基因的疫苗可能无法解决疫苗开发中的所有问题。

Moderna公司和辉瑞/BioNTech公司生产的mRNA COVID-19疫苗取得了压倒性的成功,使人们对这种疫苗开发战略产生了极大的兴趣。这种疫苗为人们注射病毒基因的微小片段,身体会建立这种基因,然后利用它来学习如何对抗病毒。目前的流感疫苗包含灭活的流感病毒副本。mRNA疫苗的设计和生产速度更快,因为制造商不需要培育病毒副本,这就是多年来专家们将其视为疫苗的未来的原因。
Moderna公司在今年夏天启动了一项mRNA季节性流感疫苗的临床试验,希望能像它的COVID-19疫苗一样获得成功。通常情况下,季节性流感疫苗的有效性约为40%至60%,这家制药公司希望能使之变得更好。其他三家公司也在研究mRNA流感疫苗。
Moderna公司在投资者电话会议上公布了它的第一个结果,并展示了幻灯片,显示mRNA流感疫苗确实产生了抗体--但这些抗体的水平并不比市场上其他流感疫苗的水平高。他们也比现有的疫苗有更多的副作用。
这些发现并不一定意味着mRNA流感疫苗并不比现在的疫苗好。因为mRNA疫苗的设计和制造速度更快,所以不必提前很长时间开发疫苗。公司可能不必围绕每年针对哪种流感菌株做那么多的猜测,因为他们可以等到看到什么菌株在流行时再进行注射。至于有效性,仍有许多数据需要收集。Moderna公司正准备进行更大规模的试验,以测试这些疫苗在现实世界中能使人们不生病的程度(而不仅仅是测试抗体水平)。

尽管如此,这些早期数据表明,免疫系统是很棘手的,而且mRNA疫苗可能不是阻止像流感这样持续存在的病毒的一个简单捷径。化学家和作家Derek Lowe在《科学》杂志上写道,需要更多的研究来弄清使用mRNA疫苗来对抗流感是否有具体的好处。但这并不是一件肯定的事。
https://www.science.org/content/blog-post/moderna-s-mrna-flu-vaccine
08
研究:鼻腔疫苗可能是对抗COVID-19新变体的“秘密武器”
COVID-19变体的出现(如德尔塔和奥密克戎),使科学家们急于确定现有的疫苗和加强针是否对SARS-Cov-2新菌株仍然有效。在一项新研究中,耶鲁大学Waldemar Von Zedtwitz免疫生物学教授Akiko Iwasaki和她的同事们发现,鼻内接种对小鼠的异源性呼吸道病毒提供了广泛的保护。

他们的发现于2021年12月10日发表在《科学免疫学》杂志上。
该研究的资深作者Iwasaki说:“最好的免疫防御发生在门口,防止病毒试图进入。”
粘膜含有自己的免疫防御系统,可以对抗空气或食物传播的病原体。当受到挑战时,这些屏障组织会产生B细胞,进而分泌出免疫球蛋白A(IgA)抗体。与引起全系统免疫反应的疫苗不同,IgA抗体在鼻、胃和肺的粘膜表面局部发挥作用。
虽然产生IgA的细胞在对抗肠道病原体方面的保护作用已经得到证实,但Iwasaki实验室的研究人员想知道,触发IgA反应是否也能产生针对呼吸道病毒的局部免疫反应。
他们与纽约西奈山伊坎医学院的研究人员合作,测试了一种旨在启动IgA免疫反应的蛋白质疫苗,通过普通注射将其注射到小鼠身上,就像全身免疫接种一样,也可以通过鼻内注射。然后他们让小鼠接触多种流感病毒。他们发现,通过鼻内注射疫苗的小鼠比接受普通注射的小鼠对呼吸道流感的保护要好得多。鼻腔疫苗,而不是注射疫苗,还能诱发抗体,保护动物免受各种流感病毒株的侵害,而不仅仅是保护疫苗所要保护的病毒株。
耶鲁大学的团队目前正在动物模型中测试针对COVID-19毒株的鼻腔疫苗毒株。
Iwasaki说,虽然疫苗注射和鼻腔疫苗都增加了小鼠血液中的抗体水平,但只有鼻腔疫苗能够使IgA分泌进入肺部,而呼吸道病毒需要在肺部停留以感染宿主。
如果鼻腔疫苗在人类身上被证明是安全和有效的,Iwasaki设想将它们与目前的疫苗和在整个系统中起作用的加强针一起使用,以便在感染源头增加免疫系统的强化。
https://www.science.org/doi/10.1126/sciimmunol.abj5129
09
研究:COVID-19刺突蛋白一结构域感知温度 驱动季节性突变模式
根据一项新研究,随着寒冬的来临,COVID-19大流行即将变得更糟。这不一定是因为COVID-19新变体奥密克戎(科学家们仍在研究这个问题),而是因为有比以往更多的证据表明COVID-19是一种季节性疾病。伊利诺伊大学研究人员的新分析表明,在所有的变体之下,这种疾病已经在全球范围内进行了近两年的季节性循环。

更重要的是,研究人员确定了该病毒季节性的一个分子“元凶”。这一发现可以帮助预测未来的变异,并有可能为新的治疗方法或疫苗铺平道路。
伊利诺伊大学作物科学系和C.R. Woese基因组生物学研究所教授、《微生物学方法》研究的资深作者Gustavo Caetano-Anollés说:“我们的研究是第一个对外部环境和生理学的季节性模式做出反应的病毒传感器的提议。该结构现在应该成为预测、缓解和知情的公共卫生决策的重点。”
该结构嵌入了病毒刺突蛋白的N端结构域,属于被称为凝集素的一大类蛋白质。所有的生物体都会制造凝集素;这些蛋白质识别并与碳水化合物结合,形成适应性和先天性的免疫反应。众所周知,它们还能帮助病毒和其他微生物附着在它们的宿主细胞上。但是直到最近,科学家才发现一些凝集素在感知环境中的温度变化方面发挥了作用。
2019年,中国的科学家发现,一种凝集素--galectin--参与了光合甲藻和珊瑚虫之间的识别。但当水温降到一个狭窄的热力带之外时,这种识别机制就不那么好用了:25-30摄氏度。这是首次暗示半知觉蛋白能感知外部温度,也是对珊瑚白化的解释,即珊瑚礁在变暖水域中的毁灭性消亡。

听到这一发现后,Caetano-Anollés和他的合作者分析了数以万计的SARS-CoV-2基因组,在刺突蛋白上发现了一个类似galectin的结构。研究人员认为这种蛋白结构能感知外部条件,当温度或湿度不太高时,会触发病毒的刺突蛋白的构象变化,使病毒RNA进入宿主细胞。
“把刺突蛋白想象成一个小罐子,上面有挡板以保持其关闭。当温度较高时,罐子保持完全关闭,无法溢出其感染性内容。但是当它的挡板识别到肺部的宿主细胞时--在凉爽和干燥的条件下--罐子就会打开,释放出一种融合肽,帮助合并病毒和宿主膜。”Caetano-Anollés说:“这使病毒能够进入细胞并制造更多的同类病毒。”
病毒不断变化。当基因组的一个特定部分开始更快速地变化时,这是一个信号,病毒正在探索新的和更好的方式在其宿主体内生存和传播。科学家们预计这些快速突变会出现在负责传播、感染性和免疫逃逸的区域,因为它们对病毒最有帮助。既然感知环境对病毒如此重要,那么刺突蛋白结构的galectin也应该是这些区域之一,而且其作用与病毒感染有关,这也是有道理的。
Caetano-Anollés说:“值得注意的是,我们发现类似galectin的结构是一个频繁的突变目标,因为它帮助病毒逃避或调节宿主的生理反应以进一步传播和生存。”
https://www.sciencedirect.com/science/article/pii/S0580951721000350
10
UCLA新突破为更持久的新冠疫苗开发带来新方向
美加州大学洛杉矶分校(UCLA)Eli and Edythe Broad再生医学和干细胞研究中心的研究人员近期发现了一种罕见的、自然发生的T细胞,它们能靶向SARS-CoV-2和一系列其他冠状病毒中的一种蛋白质。

这些发现表明,这种蛋白质的一个组成部分即病毒聚合酶,有可能被添加到COVID-19疫苗中以产生更持久的免疫反应并增加对该病毒新变种的保护。
大多数COVID-19疫苗使用在病毒表面发现的部分刺突蛋白来促使免疫系统产生抗体。然而较新的变体--如德尔塔和奥密克戎--带有刺突蛋白的突变,这可能使它们不太容易被免疫细胞和疫苗接种刺激的抗体所识别。研究人员表示,可能需要新一代的疫苗来创造一种更强大和广泛的免疫反应并能够击退目前的变种和未来可能出现的变种。
实现这一目标的方法之一就是在疫苗中加入不同的病毒蛋白片段--一种比刺突蛋白更不容易发生突变的蛋白,它将激活免疫系统的T细胞。T细胞表面配备有分子受体,可以识别被称为抗原的外来蛋白质片段。当T细胞遇到其受体识别的抗原时它会自我复制并产生更多的免疫细胞,其中一些会立即瞄准并杀死受感染的细胞,另一些则会留在体内数十年以便在同一感染再次出现时与之斗争。
研究人员重点关注病毒聚合酶蛋白,它不仅存在于SARS-CoV-2中,也存在于其他冠状病毒中,其中包括那些导致SARS、MERS和普通感冒的病毒。病毒聚合酶是新冠病毒用来复制自己的引擎进而使感染得以传播。而跟刺突蛋白不同的是,病毒聚合酶不太可能改变或变异,即使在病毒进化的过程中。
为了确定人类免疫系统是否有能识别病毒聚合酶的T细胞受体,研究人员将健康人的血液样本(在COVID-19大流行之前收集)暴露在病毒聚合酶抗原下。他们发现,某些T细胞受体事实上能够识别聚合酶。然后他们使用他们开发的一种叫做CLInt-Seq的方法对这些受体进行基因测序。接下来,研究人员设计了携带这些聚合酶靶向受体的T细胞,这使他们能够研究这些受体识别和杀死SARS-CoV-2和其他冠状病毒的能力。
全世界已有500多万人死于COVID-19。目前的疫苗对严重疾病提供了重要的保护,但随着新的、可能更具传染性的变体的出现,研究人员认识到疫苗可能需要更新--而加州大学洛杉矶分校的新发现指向了一种可能有助于提高保护和长期免疫力的策略。研究人员现在正在进行进一步的研究以评估病毒聚合酶作为一种潜在的新疫苗成分。
该研究于2021年12月9日在线发表在《Cell Reports》上。
11
日本科学家开发出可检测新冠病毒的口罩:遇到病毒会发光
众所周知,佩戴口罩是预防病毒感染的有效手段之一。而日本的科学家,则让口罩的功能进一步得到提升,能够检测是否遇到新冠病毒。据外媒报道,日前,来自日本京都府立大学的科学家利用鸵鸟抗体,开发了一种能够检测新冠病毒的口罩。如果获得政府批准,将有望在年底上市。
报道中指出,该口罩是由日本京都府立大学校长 Yasuhiro Tsukamoto领导开发的,其灵感是来自于一项禽类对病毒的免疫力研究。
研究人员表示,由于鸵鸟抗体获取成本较低,他们先将一种无活性和危害的新冠病毒注射到鸵鸟蛋中,然后从中提取抗体。
随后,将提取的抗体与口罩过滤层相结合,并让32名新冠肺炎患者带上这些口罩,进行了为期10天的试验。结果发现,在黑暗的环境下,病毒会在紫外线下发光。

研究人员指出,口罩中的抗体能在人们咳嗽、打喷嚏和喝水时捕获新冠病毒。除了紫外线,智能手机的LED闪光灯也能替代光源,让口罩显示出病毒。
这也意味着,这个口罩能够在家中通过简单的初步检查,确定你是否感染了新冠病毒,并且口罩中的抗体在8个小时之内都是有效的。
目前,日本京都府立大学已经将该口罩申请了专利,正如果获得政府批准,将有望在今年年底生产上市。
12
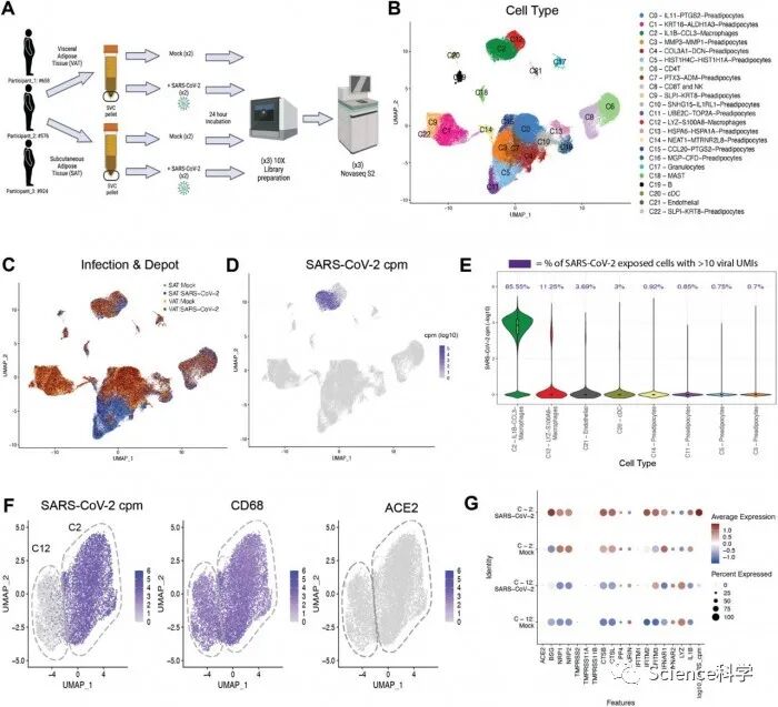
研究称新冠病毒会攻击脂肪组织
根据最近的一项预印本研究,新冠病毒会感染脂肪细胞和身体脂肪内的某些免疫细胞,产生免疫反应,可能导致重大损害。这一发现可以解释为什么那些超重或肥胖的人面对COVID-19的严重疾病和死亡的风险更高。这项研究还没有经过同行评议或发表在期刊上,但它提供了为什么一些患者容易受到伤害的见解,即使他们没有任何其他风险或条件。

“底线是,‘天哪,这种病毒确实可以直接感染脂肪细胞,’”得克萨斯大学西南医学中心研究脂肪细胞的科学家Philipp Scherer博士告诉《纽约时报》。
他说:“无论在脂肪中发生什么,都不会停留在脂肪中。但它也会影响到邻近的组织。”
在这项研究中,斯坦福大学医学院的研究人员测试了减肥手术患者的脂肪组织,以了解他们是否会感染新冠病毒。他们观察了不同类型的细胞 -- 脂肪细胞,以及成为脂肪细胞的前脂肪细胞和称为脂肪组织巨噬细胞的免疫细胞。
研究小组发现,脂肪细胞可能会被感染,尽管它们并没有过度发炎。但某些免疫细胞巨噬细胞可能被感染,并有重大的炎症反应。除此之外,前脂肪细胞没有被感染,但它们增加了炎症反应。
研究人员还研究了死于COVID-19的欧洲患者尸体上的脂肪组织,并在各种器官周围的脂肪中发现了新冠病毒,包括心脏和肠道。他们写道,这可能与严重的COVID-19患者的器官损伤有关。

约翰斯·霍普金斯大学医学院心脏病学教授David Kass博士告诉《纽约时报》,新冠病毒似乎可以躲避身体的免疫防御系统,在脂肪组织中“闲逛”,这使它能够复制并引发严重的免疫反应。
他说:“如果你真的非常胖,脂肪是你身体中最大的一个器官。”新冠病毒“可以感染该组织并实际驻留在那里,”他继续说。“无论是伤害它、杀死它,还是在最好的情况下,它是一个放大它的地方 -- 这都不重要。它成为一种储存库。”
研究作者写道,受感染的身体脂肪可能有助于“长病程COVID-19”,这导致了某人从新冠病毒感染中恢复后症状持续数周或数月。
他们表示,这些发现可能为针对身体脂肪的新COVID-19治疗方法开辟途径。他们写道,缓解肥胖患者脂肪组织炎症的药物可以帮助COVID-19患者。
《纽约时报》报道说,更重要的是,这项研究可能表明,医护人员在给予COVID-19疫苗和治疗时应该考虑病人的体重和身体脂肪。
北卡罗来纳大学教堂山分校的肥胖症研究员Barry Popkin博士曾研究过超重和肥胖患者的COVID-19风险,他告诉该报:“这篇论文是对医学界和公共卫生的又一次警醒,要更深入地研究超重和肥胖者的问题,以及我们给予他们的治疗和疫苗。”
他说:“我们不断记录他们的风险,但我们仍然没有解决这个问题。”
13
研究揭示COVID-19病毒如何躲避人类的免疫系统
北海道大学和得克萨斯农工大学的科学家们已经确定了SARS-CoV-2病毒用来逃避宿主免疫系统的一个关键机制。日本和美国的研究人员发现SARS-CoV-2病毒可以敲除一个与称为MHC-I类的免疫复合物有关的重要分子途径。这一发现应有助于科学家更好地了解COVID-19感染是如何形成的。

领导这项研究的北海道大学免疫学家Koichi Kobayashi说:“我们的发现揭示了病毒如何能够逃避人类免疫防御系统,并可能有助于解释为什么这种大流行病如此严重。我们确定的机制可能为药物发现提供新的分子目标。”
科学家们使用生物信息学方法来研究与未感染的个体相比,SARS-CoV-2如何改变COVID-19患者免疫系统中的基因表达。这是研究复杂的细胞信号通路功能的一个有用方法,这些信号通路触发免疫反应,以抵御有害的细菌和病毒。

MHC(主要组织相容性复合体)I类分子是对抗病毒的免疫反应的核心“武器”。当病毒感染一个细胞时,该细胞会促进病毒抗原在受感染细胞表面的表达,吸引被称为细胞毒性T细胞的免疫细胞的注意。这些免疫细胞锁定并摧毁受感染的细胞,以及它们内部入侵的病毒。
除了分析COVID-19患者的基因表达外,研究小组还用SARS-CoV-2病毒感染人类细胞系以验证他们的发现。

结果显示,来自SARS-CoV-2病毒的一种蛋白质(称为ORF 6),抑制了一种宿主细胞蛋白质(称为NLRC5),负责激活MHC-I类途径。
该研究显示,这种情况以两种方式发生。ORF6阻碍了细胞信号传导,从而关闭了NLRC5的表达。ORF6还阻止了NLRC5的功能。
其他传染性病毒,包括HIV和MERS,已知也会针对MHC-I类途径。研究人员认为SARS-CoV-2可能也是如此,但这项研究是第一个揭开机制的研究。

“如果没有MHC-I类途径的激活,受感染细胞中的病毒基本上是隐藏在免疫系统之外。”Kobayashi说:“这有助于解释为什么SARS-CoV-2病毒在体内持续存在,以及为什么它不断感染他人,导致大流行。”
进一步的研究可能有助于找到和测试阻断ORF6病毒蛋白活性的药物,以恢复宿主细胞激活主要组织相容性复合体的能力。如果成功的话,这种药物可以“鼓励”宿主免疫系统自己清除病毒,有效地提高免疫反应。

14
新型免疫系统刺激纳米粒子或能帮助研发出更强大的疫苗
使疫苗更强大的一个常见策略是将其跟佐剂--一种刺激免疫系统产生更强反应的化合物--一起投放。现在,来自MIT、拉霍亚免疫学研究所和其他机构的研究人员已经设计出了一种新的纳米粒子佐剂,它可能比现在使用的其他佐剂更有效。而在小鼠身上的研究表明,它能显著提高接种艾滋病毒、白喉和流感疫苗后的抗体产生。

资料图
Darrell Irvine指出:“我们开始研究这种特殊的配方并发现它具有难以置信的效力,它几乎比我们尝试过的其他任何东西都要好。”据悉,Irvine是MIT生物工程和材料科学与工程系的教授、MIT科赫综合癌症研究所的副主任以及MIT和哈佛大学拉贡研究所的成员。
研究人员现在希望将这种佐剂纳入目前正在进行临床试验的艾滋病毒疫苗中以此来能提高其性能。
Irvine和拉霍亚免疫学研究所传染病和疫苗研究中心的教授Shane Crotty是这项研究的论文第一作者,该研究于2021年12月3日发表在《Science Immunology》上。论文的第一作者还包括MIT前博士后Murillo Silva和拉霍亚研究所的工作人员科学家Yu Kato。
更强大的疫苗
尽管使用佐剂来提高疫苗效力的想法已经存在了几十年,但目前只有少数几种经FDA批准的疫苗佐剂。一种是氢氧化铝,这是一种能诱发炎症的铝盐;另一种是用于流感疫苗的油水乳液。几年前,FDA批准了一种基于皂素的佐剂,这是一种从智利皂皮树的树皮中提取的化合物。
皂素配制的脂质体现在被用作带状疱疹疫苗的佐剂,并且皂素还被用于一种叫做免疫刺激复合物(ISCOM)的笼状纳米粒子,该疫苗目前正在进行临床试验。
研究人员已经表明,皂素能促进炎症免疫反应并刺激抗体产生,但它们是如何做到这一点的还不清楚。在新研究中,MIT和拉霍亚团队想弄清楚佐剂是如何发挥其作用的并看看他们是否能使其更有效力。
为此,他们设计了一种新型佐剂,它跟ISCOM佐剂相似但还包含了一种叫做MPLA的分子--这是一种toll样受体激动剂。当这些分子跟免疫细胞上的受体结合时它们会促进炎症。研究人员将他们的新佐剂称为SMNP(全称saponin/MPLA nanoparticles)。
“我们预计这可能很有趣,因为皂素和toll样受体激动剂都是已经被单独研究过的佐剂并被证明是非常有效的,”Irvine说道。
研究人员通过将佐剂跟一些不同的抗原或病毒蛋白片段一起注入小鼠体内进行测试。这些包括两种HIV抗原以及白喉和流感抗原。他们将这种佐剂跟其他几种被批准的佐剂进行了比较,结果发现这种基于皂素的新纳米粒子比其他任何一种佐剂都能引起更强的抗体反应。
据悉,研究人员使用的HIV抗原之一是一种HIV包膜蛋白纳米粒子,它呈现出许多存在于HIV病毒表面的gp120抗原的拷贝。这种抗原最近完成了一期临床试验的初步测试。Irvine和Crotty是斯克里普斯研究所的艾滋病毒/艾滋病疫苗开发联合会的成员,该联合会负责该试验。研究人员现在希望开发出一种大规模制造新佐剂的方法以便在明年开始的另一项临床试验中跟艾滋病毒包膜三聚体一起进行测试。另外,将包膜三聚体跟传统疫苗佐剂氢氧化铝相结合的临床试验也在进行中。
“氢氧化铝是安全的,但不是特别有效,所以我们希望(新佐剂)将是一个有趣的替代物,以此来引起人们的中和抗体反应,”Irvine说道。
快速流动
当疫苗被注射到手臂时它们通过淋巴管到达淋巴结,并在那里遇到并激活B细胞。研究小组发现,新的佐剂加快了淋巴流向淋巴结的速度,进而帮助抗原在开始分解之前到达那里。它部分是通过刺激被称为肥大细胞的免疫细胞来做到这一点的,而以前人们并不知道这些细胞会参与疫苗反应。
“迅速到达淋巴结是有用的,因为一旦你注射了抗原它就开始慢慢分解。B细胞越早看到该抗原它就越有可能是完全完整的,这样B细胞就会以该结构为目标,因为它将存在于本地病毒上,”Irvine说道。
此外,一旦疫苗到达淋巴结,佐剂就会使作为屏障的巨噬细胞层迅速死亡并使抗原更容易进入淋巴结。
佐剂帮助提高免疫反应的另一种方式是通过激活炎症细胞因子以推动更强的反应。研究人员在佐剂中加入的TLR激动剂被认为能放大这种细胞因子反应,但其背后的确切机制目前尚不清楚。
这种佐剂还可能对任何其他类型的亚单位疫苗有用,这些疫苗由病毒蛋白或其他分子的片段组成。除了在艾滋病毒疫苗方面的工作外,研究人员还在跟科赫研究所的J. Christopher Love实验室一起研究一种潜在的COVID-19疫苗。这种新佐剂似乎还有助于刺激T细胞的活性,这可能使它成为癌症疫苗的一个组成部分,其目的是刺激人体自身的T细胞来攻击肿瘤。


Science视频号 

按此关注微信视频号
Science科学 
了解未知 开启认知

按此关注中文公众号
Science科学英语平台 
THE SCIENCE OF EVERYTHING

按此关注英文公众号
TechEdge 
科技 点亮未来

按此关注中文公众号

◢ 豁然开朗请打赏 ◣

分享“票圈”,逢考必过,点亮“在看”SCI录用率提高18%
到顶部