继续操作前请注册或者登录。

地铁盈利排名!32个城市,27个亏损


作者:余飞
01
27城市地铁亏损
太阳底下没有新鲜事。地铁亏损本不稀奇,但各城市的地铁亏损程度,很多人可能就不明白。
据时代周报记者不完全统计,截至2023年7月7日,包括北京、上海、深圳、广州、武汉、长沙、成都在内,共有32个城市的地铁公司公布了2022年年度报告与审计报告。
结果显示:
第一,如果算上地方政府的补贴,32个城市中,只有沈阳一家地铁公司净利润为负。
第二,如果扣除地方政府补贴,32个城市,只有武汉、深圳、济南、上海、常州5个城市的地铁利润为正,其余均亏损。

第三,北京地铁补贴力度最大,去年补贴了262.86亿元,如果扣除补贴,北京地铁亏损额度最大,高达241.04亿元。
不过去年,事实上,在本号之前几年梳理过的数据中,会发现,北京一直都是地铁补贴和亏损最大的城市。
2021年北京地铁被补贴了214.66亿元,扣除补贴亏损190.12亿元。
第四,武汉取代深圳,成为最赚钱的地铁公司。
去年之前,最赚钱的地铁公司一直都是深圳。比如2021年,深圳扣除政府补贴,净利润高达28.6亿元,位居全国的第一,武汉当年位居第二,南昌、济南、广州在2021年扣除补贴利润也同样为正。
去年武汉取代深圳,主要是受口罩影响所致。去年广东是口罩影响最严重的地区之一。而武汉的影响程度却小很多。
所以,我们看到2021年扣除补贴利润为正的广州,去年也亏损了。同时,此前利润为正的南昌,也转亏损了。
上海地铁之前的数据一直都没公布过。这一次公布的数据显示,上海地铁扣除补贴利润为0.67亿元,在去年那样的情况下,上海地铁都能保持利润为正,可想而知,之前的数据肯定也是正数。
02
为何地铁大多都在亏损
大多数城市地铁亏损,并不是去年特有的现象。
比如,2020年公布数据的22个城市,只有深圳、武汉、南昌、济南、沈阳、厦门、兰州7个城市扣除补贴利润为正,其余15个城市均亏损。

制图:城市财经;数据:各城市地铁集团
再看2021年,2021年披露数据的24个城市中,扣除政府补贴,只有深圳、武汉、南昌、济南、广州为正,其余19个城市均亏损。

数据:各地铁公司财报;制图:城市财经
2022年的数据,则变成了32家地铁公司,扣除政府补贴,5个赚钱,27个亏损。
那么,为何地铁大多都在亏损呢?答案是,运营成本高昂。
我们都知道,地铁的建造费用高,其实运营费用同样高。
建造成本方面,据发改委相关负责人此前透露,建造地铁,平均每公里费用约7亿元。
具体来看,南京地铁2号线一期(地下为主),全长25.14km,总造价128.35亿,每公里5.10亿元。杭州地铁1号线(以地下为主),全长47.97km,总造价236.42亿,每公里4.92亿元。北京地铁16号线(全地下线),全长49.8km,概算总投资600亿,每公里12亿元。
成都轨交四期规划中,18号线三期每公里建造费用高达10.26亿元,8号线二期也接近10亿元/公里。

运营成本方面,根据城市轨道交通协会发布的《城市轨道交通发展战略与“十四五”发展思路报告》显示,2019年全国轨道交通企业运营成本(不含大修更新)的中位数为1126.15万元/公里,进入大修更新期的北上广深等轨道交通企业运营成本超过1500万元/公里。
同时,城市轨道交通的建设投资也非常高,一公里地铁造价在数亿元。比如规划中的广东佛穗莞城际项目,平均一公里要花9.48亿元。
这些运营费用,主要花在人工成本、维修成本、能源消耗、维护费用等方面。

建造与运营成本高,这是造成多数城市地铁亏损的根本原因。
有人可能会好奇,为何北京的地铁亏损那么多,而深圳、武汉的地铁居然还能挣钱?
这就是各城市地铁公司涵盖的业务不同。
以往年最赚钱、去年净利润排名全国第二的深圳来说,它更重要的身份,是房企。
来过深圳的人都知道,深圳地铁地下商业、地上物业是深圳的特色。
2021年深圳营收164亿中,有95.71亿元是站城一体化开发获得的,地铁的卖票收入只有39.18亿元。如果单靠买票,那得亏个底朝天。

再看去年盈利位列第一的武汉。
武汉地铁2022年的年报显示,票款收入在2022年的收入为31.27亿元,相较于54.12亿元的投入成本,净利润为-22.85亿元。
同一个道理,单靠卖票,没有一个城市的地铁能够盈利。武汉之所以能够净利润位列第一,是因为它采取了和深圳同样的TOD模式。
武汉地铁资源一级开发的收入为53.94亿元,成本为23.26亿元,净利润达到30.68亿元,填补了票款收入业务带来的亏损,并带来不小的盈利。
北京地铁其实也有土地开发业务,但土地开发业务收入掩盖不了其运营成本的窟窿、

03
还有哪些城市能获批地铁
正因为建造和运营成本高,所以不是每个城市都适合建造地铁,得承担起的建造与运营费用才行。用句老话说,没有金刚钻,就别揽瓷器活。
但之前十年,很多城市为了面子工程,举债也要建造地铁。在地方债务问题承压的背景下,国家发改委不得不抬高地铁申报门槛。
2018年国家发改委直接发布了《关于进一步加强城市轨道交通规划建设管理的意见》,明确了地铁申报门槛:
要求GDP在3000亿以上,财政收入在300亿以上,市区人口300万以上,财务状况良好。
后来,随着地方债务问题加重,又追加了限制调控。初期客运强度高于0.7万人次/每日每公里,远期客流规模达到单向高峰小时3万人次以上。

同时,透过地方政府问答平台还可以知道,当下国家发改委批复地铁的态度是:
不受理一般地级市首轮建设规划。
也就是说,仍没有开通地铁的一般地市,即便符合以上要求,也很难申请到。换句话说,地铁已经进入了存量时代,很难再有城市能够获批首轮地铁规划。
所以,我们看到,今年以来批复的地铁规划城市如深圳、北京、长沙、绍兴等城市,都是已经拥有地铁的城市。
而且,深圳的地铁相较于最初的公示,被砍了两条。
原本公示的13条线路中,连接宝安沙井与光明的18号线一期与贯通龙岗区中部的21号线一期两条线路。

可想而知,现在地铁申报门槛有多严格。
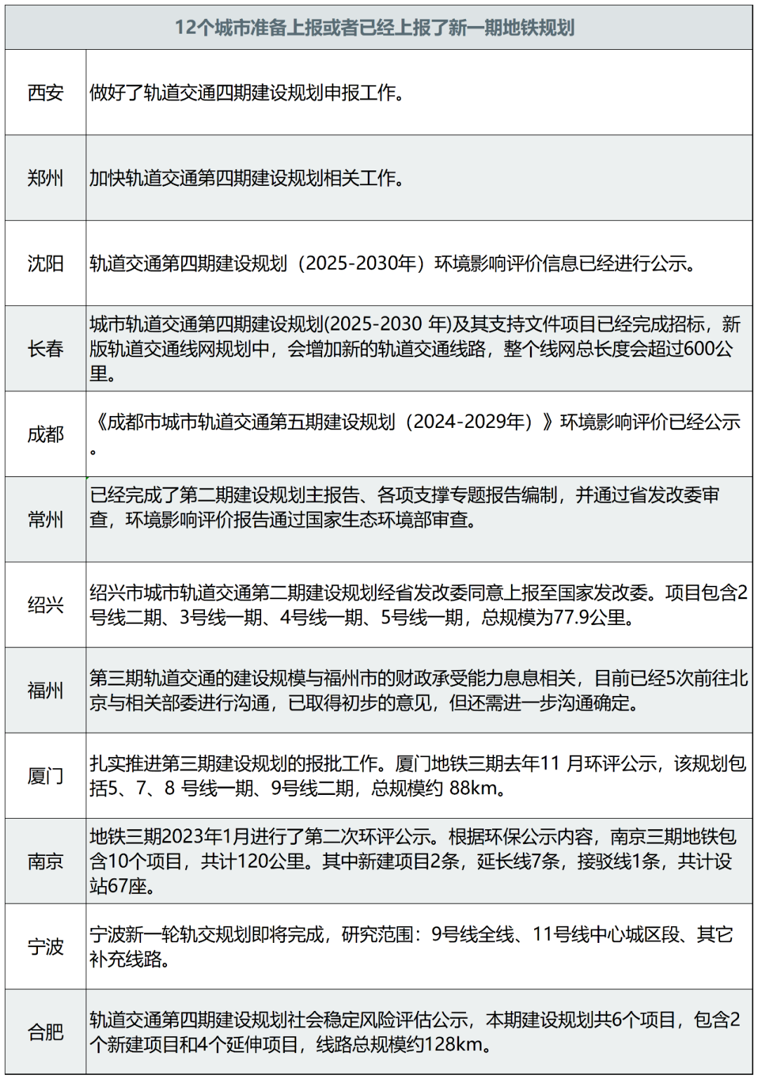
目前,根据公开消息可知,有11个城市准备上报或者已经上报了新一期地铁规划,包括:
西安、郑州、沈阳、长春、成都、常州、福州、厦门、南京、宁波、合肥。

制图:城市财经
而如果严格按照国家发改委要求的流量强度来执行,还能获批新一轮地铁规划的城市,内地城市中目前只有:
广州、深圳、西安、上海、长沙、成都、沈阳、哈尔滨、兰州、武汉、南昌、南宁、重庆。

制图:城市财经;数据:各城市地铁集团、MetroDB.org
也就是说,上面已经提交规划的11个城市中,可能只有西安、沈阳、成都能够获批。
当然,这也不是绝对的。关键还得看地铁申报严格执行程度。比如今年绍兴地铁二期规划获批。
此外,即便西安、沈阳、成都获批,也有可能面临一些线路被砍的可能性。
毕竟深圳就是前车之鉴,一些外围线路不满足客流量,可能会被砍掉。
绍兴获批的地铁二期规划中,也被砍掉了地铁3号线。2号线二期工程由原来的25.9公里变成26公里,4号线一期由原来的20.2公里变成20公里,5号线一期14.5公里变成14.1公里。导致原本总里程91.1公里,最终批复版里程只有60.1公里。
原创不易,辛苦动一动你的小指头,在文章右小角点个在看、点个赞。欢迎分享出去,让更多的人看到。
转载、广告投放、加入读者群,请联系微信:593594349(备注好来意)
到顶部