亡羊补牢再谈预防


这周其实持续在接触阳性病人,感觉自己有点不对劲了,比如似乎着凉了,我是这么处理的:
1、洗澡热水冲大椎,还会用吹风机吹大椎。——似乎类似刮痧。
2、手脚凉就热水袋捂捂,没空泡脚。
3、有汗,会喝点桂枝颗粒;无汗,会喝点小青龙颗粒。
4、有时间我就练练《返老还童的床上八段锦》。‍‍‍‍
按照金匮要略:若人能养慎,不令邪风干忤经络,适中经络,未流传府藏,即医治之,四肢才觉重滞,即导引吐纳,针灸膏摩,勿令九窍闭塞。相信这是感染初期特别好的办法。
熏艾也不错:
四川中医论文《艾烟空气消毒的应用现状及预防疫病作用机理探讨》指出:
在对医院病房进行消毒的临床研究中发现,艾烟用于空气消毒,能够显著减少环境中有害微生物的数量,与紫外线、化学消毒剂效果相当,甚至优于后两者。其中,在单纯艾条熏蒸空气消毒的研究中,发现熏蒸后母婴室、妇产科病房的细菌数量可以显著减少,消毒效果可达到母婴病房的规定要求 在针灸室、医院供应室等进行消毒效果对比,发现单纯艾条熏蒸消毒效果优于紫外线照射消毒法,且艾烟消毒对人体的副反应、刺激更小,更为简便易行。
文章指出:艾烟可阻断经空气传播途径,限制有害微生物的传播:烟熏法是我国古代重要的消毒方法,在古代防疫中发挥重要作用,除了烟雾中含有消毒成分的“药气”之外,和烟剂物理特性也有一定的关系。烟雾具有较强的扩散性,可向周围环境弥漫充斥,一定程度上构成了限制细菌、病毒传播的“屏障”。现代研究表明,艾叶燃烧产生大量挥发性物质如烯萜类化合物,这类挥发性化合物可对悬浮在空气中微生物颗粒进行粘附,形成较大的“复合颗粒”,加快沉降的速度,并易于被防护设施如口置等阻隔,或被鼻咽部的粘液纤毛清除,从而不易进人呼吸道深部。古代疫病或现代的流行性传染病,主要是通过飞沫传播和接触传播,并在特定条件下存在气溶胶传播的可能.。病原体通过感染者的呼吸、咳嗽、喷嚏等暴露在空气中,造成飞沫传播。由于飞沫液滴体积较大,能快速沉降,传播范围有限,当飞沫中的水分蒸发后,形成较小的飞沫核则保持在空气中并可能漂移很远,产生气溶胶形式的传播。气溶胶传播的危害更为明显。在医院环境中,传染源密集,空气中病毒负荷大,目气管插管、雾化治疗等操作容易造成病毒通过气溶胶扩散,这也可能是造成医护人员和其他患者交叉感染的重要原因。艾烟在一定程度上能减少或稀释气溶胶分散体系中的病毒负荷量,减弱了病毒的传播力和致病力,降低了易感染人群的感染风险。
是不是应对新冠这种无孔不入的病菌,效果会很好。
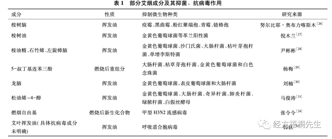
文章还列出了这个表:‍

《中国实验方剂学杂志》发表的论文:《艾烟防疫毒的特点与思考》则指出:临床试验研究发现,用艾烟消毒法对门诊室 内空气消毒 60 min,并与紫外线消毒效果进行比较, 结果发现艾烟消毒与紫外线消毒没有显著性差异, 具有同样的消毒效果,但艾烟消毒法可有效避免紫外线消毒对人体刺激产生的不良反应,如胸闷、憋 气等。此外,艾烟消毒对人体皮肤、眼睛、黏膜以及 免疫系统等均无刺激与损伤,且不受温度、湿度影响 ,具有“ 简 、便 、廉 、效 ”的 特 点 。
《世界中西医结合杂志》发表的论文《艾烟空气消毒的研究进展》则指出:艾叶烟熏,可以在室内形成空气药分子膜层,而悬挂的艾 叶,其挥发性物质的挥发,在人体周围空气中也能 形成天然消毒气幕,经呼吸系统侵犯人体的细菌、 病毒最易蓄积于鼻窦腔与咽喉,艾草中天然杀菌、 抗病毒成分可于鼻窦腔、喉头与气管中形成“药膜 ”,大 量积聚抗体 ,达到灭菌 、杀毒 、防止染病的效果。
类似的研究成果很多,有心人可以搜集了解。‍‍
当然,熏艾并不能100%保证不染病,但是减少病毒量,相信对人体总是一种保护;特别是染病的人,呼吸的空气无孔不入,能够减少些,对人体的伤害也就少一些。‍
当然要小心别把自己熏晕了。
甚至还有熏中药汤的:‍‍

也欢迎朋友们留言分享更多预防的办法。
-----------------------------------------
本号所有方子、方法,请务必在专业人士指导下使用,后果自负。
关注公众号回复 梧桐先生 即可获得《中医的观念》电子书。联系梧桐先生,扫一扫:
   
到顶部