不亚于稀土黄金 中医中药100%是战略重器


恍惚之数,生于毫厘,毫厘之数,起于度量,千之万之,可以益大,推之大之,其形乃制。
                                     ——内经·素问·灵兰秘典论
《易》曰:“君子慎始,差若毫厘,缪以千里。”
                                                        ——礼记·经解
新冠伊始到现在,中医守护中国:2年。
从张仲景跨时代巨著《伤寒杂病论》至今,守护中国:1800年。
从汤液经、神农本草经、黄帝内经的诞生至今,守护中国:5000年乃至从中国人诞生之日开始。
如今,中医或许已经进入了强势全球化,守护地球人、守护世界的新纪元,以这个事件为新起点:

报道中,是这么说的,“黄璐琦代表中国中医药循证医学中心向谭德塞递交了《中医药治疗COVID-19循证评价研究报告》,该报告用科学方法系统评价了中医药的有效性和安全性。谭德塞欣然接受了研究报告。”
这当然要举手欢迎,世界卫生组织没有中医,简直无法称之为世界卫生组织。这次黄璐琦给世卫总干事递书,可谓是恰逢其时的科普(扫盲)行动。中医照亮了武汉,照亮了天津、陕西,但是中国尚未完全点亮,世界更是知之更少。当此时,让总干事认清中医的重要性,有必要。此其一。
其二,我觉得其实中医人还是要有中医自信,所谓的“科学方法评价中医有效性和安全性”,当然是一条路子,诸君不见“青蒿素”也好,“热敏通道”也好,都是诺奖灵感来源地,没毛病。
我在意的是,其实如果用中医的方法评价现代医疗体系,其实也不见得现代医疗体系就真的那么“科学”。
冷静下来想一想:
治好病的医学,要讲清楚自己怎么科学;
治不好病的医学,难道不需要讲清楚为什么自己不科学吗?
治不好病的医学,难道不应该有辩解的紧迫性吗?
怪力乱神,世道炎凉。
科学不应该被狭隘理解。这也是本篇文章为什么说中医必将全球化,并且100%是战略重器:中医的底层逻辑决定了为什么中医中药几千年了仍然不老,也即将决定未来中医中药的空间要大大拓展,那就是从服务14亿人,走向服务70亿人。
芯片也好,种业也好,我们屡屡被“卡脖子”。中医中药却是目前我们天然的有话语权的行业,完全可以培育成战略核心产业。这也是为什么我讲的:中医行业有话语权或者最先获得政策资源优势的,就是中医药企业了。
稀土贱卖国人心疼,被贱卖的中药原材料呢?被雪藏的中医师的锋芒呢?被中国人日常服用的“仙丹”中成药们呢?
当然这是“用”的部分,本文在论述“用”的可能性的时候,还是关注本体,关注中医中药的理法。那为什么中医中药的底层逻辑非常坚固呢?
现代版刻舟求剑:灭不了的毒
在探讨中医中药的底层逻辑的时候,我们还要引入参照系。那就是现代医疗。可能很多人会很纳闷,为什么现代医疗机构在新冠这件事情上惨败,至今无药可用。
想讲清楚这个事情,我们来谈理想。
一切物体在没有受到外力作用的时候,总保持匀速直线运动状态或静止状态。
                                          ——牛顿第一力学定律
当然,自然界当然不会有一个绝对光滑没有空气阻力的空间,所以这种匀速直线运动状态的持续保持,我们应该还没有人观测到。
理想很美好,现实很骨感。
现在我们的理想换了一个:消灭病毒。
牛顿的理想物理世界,我们是无法假设了。我们现在的情况是,

没毛病,勤洗手,戴口罩,喷杀毒液对外部世界的病毒是特效。毋庸置疑。现在的情况是复杂了一点:

何以故?人并非在理想状态,如何在理想状态下处理疾病呢?

图表里面写的应该比较清楚,我就不重复了。
列举这些情况,无非就是想说,当疾病在变异,当病毒在不同的地域呈现不同的发病特征,当病毒在人身上发生的应激反应各不相同,当病毒和症状一样成为要处理的问题,当症状会叠加症状……
抓住病毒就变得几乎不可能。
理解个体差异条件下,诊疗方案的灵活、随着时间的变动而变动,必须“知犯何逆,随证治之”,我还可以再列举一个例子:林黛玉可以忧郁致死,暴喜会让范进发狂,至于暴怒的后果则可能是脑溢血……
什么意思?哪怕你已经假设了很多干扰病毒的情况,实际上病毒仍然不是在真空下运行的,人体足够复杂和精密,或者脆弱,如果忽略人体的复杂性,治疗已经必定是已经走入了误区。
这种复杂性,从黄帝内经开始记录,中医已经记录了几千年。
从整体出发而非从病毒出发
值得一提的是,科学公园还在那里说,中医专家辨证不统一。
其实这里面有两层意思:第一层意思是,地域不一样,不同的中医专家观测的不一样,比如张忠德和张伯礼不同地域观测到病毒情况不一样。
第二层意思是:中医是真理毫无疑问,但是中医的水平可惜参差不齐。未来整齐划一的可能性也很小,怎么办?清华北大人大开中医学院,可能未来能救你一命。
你别搞个国医院或者什么研究所糊弄,不是正儿八经的中医学院,没用。
被标准答案惯坏的现代人,都希望能够有个一一对应的标准答案;但是现实生活中,或者在现实的人体中,就是没有一一对应的答案,同样发病的两个人,可能呈现完全不同的两个状态,无法用同一种杀毒剂救助成功。
——很多年前我以为现代医学已经完美解决了这个问题,病毒进入人体,扑杀就好了。可惜新冠我们观测到的跟我们想象中的理想状态大相径庭。
如果没有中医介入,没准病毒也会被群体免疫磨死,然后现代医学说,这是我治好的。我怀疑以前所有现代医学宣布自己治好的病毒,是否如同新冠,也只是帽子戏法,摘桃游戏。
——我并非危言耸听,如果你打开微博,或者走入民间,你会发现很多人对谁治好了新冠,谁是治疗新冠主力军,几乎一无所知。我的专著《中医的观念》和系列文章都试图揭示这一真理,任重道远。
然而,不管是西医粉也好,或者路人甲也好,如果你要否认我的质疑,麻烦拿出参照系,对照组,一如今天的新冠,中医对比西医,同台竞技。中医不怕比。
对抗式的治疗没有出路。或者最起码在人类社会发展的今天,并没有成熟。
当然你可以继续或者坚持,脑子不好的人更适合做小白鼠。
从底层逻辑来说,医生首先要敬畏人体,要从整体上来理解、把握人体的复杂性,而不是只盯着病毒,忽略了病毒和人体随着时间推移相互作用的整个过程。于是乎现代版的刻舟求剑就出现了,病毒在变异,人体也千差万别,妄图抓住病毒毕其功于一役,恐怕绝大多数时间都是猴子捞月。
月亮是捞不起来的。
从中医的角度,人体是复杂的,但并非不可认识:阴阳、六经辨证、脏腑经络辨证,都是中医认识人体的手段。从整体着眼、多工具分析,而非抓住病毒不放,是中医的诊断特色,从应对新冠以及过去几千年的疾病数据来看,这种诊断是卓有成效的。
中医才是真理。
定制医学与个性化治疗
很多人很纳闷,为什么我最近讲张伯礼或者张忠德比较多。其实道理很简单,他们有一线病人的救治资料,这是非常重要的。中医的理法,中医的底层逻辑,就藏在里面。
没有一线资料,或者不尊重一线资料,我们无法了解真实的世界。
亲身的经历当然更好。接下来,我用自身治愈一例境外新冠的处理过程。讲清楚中医的优势。
病人2021年12月27日通过网络问诊。主要是喉咙痛、干。想清理喉咙,有一点痰。考虑是经期结束后发的,初步认为是血虚导致的,
用温经汤加减:
吴茱萸15g 当归、川穹、芍药、红参、桂枝、阿胶、丹皮、甘草、半夏、麦门冬各10g  半夏15g,厚朴15g,茯苓20g,生姜三片,苏叶10g 桔梗10 
10-3,早中晚各一碗,如果汤浓可以翻煲一次。
1剂-2剂
由于时差的关系,没有办法第一时间调方。这也给治疗带来不便。
二诊是12月30日,刻下口苦,浑身痛、背尤其痛。咳嗽,舌苔黄。
葛根20 麻黄15 桂枝10 生姜3片 炙甘草10 芍药10 大枣12枚掰开 半夏10 柴胡15 黄芩15 橘皮10 生石膏20 紫菀15 冬花15 桔梗15 
1-2剂,10碗水煮3碗,早中晚各一碗
此时病人已经通过家用试剂测量出来自己得了新冠。询问如何处理?我安慰她说新冠轻转重是需要时间的。中医处理基本上不会轻转重,耐心喝药即可。
服后咳嗽减、背痛缓解。期间仍有调方,1月3日再诊时,出现感冒初期的症状,清水鼻涕连连。这是外邪从阳明-少阳逐步走向太阳表证,用桂枝汤加减。
桂枝15 芍药15 炙甘草10 生姜3片 大枣12枚掰开 石菖蒲15 苍术15 辛夷15 葛根60  炮附子5 白术15 茯苓20 干姜10 细辛5 红参10 
10-3
1剂
此后稍加变化1次,1月6日回复已经核酸转阴,新冠宣告痊愈,唯仍有咳嗽,且有肺燥之感。射干麻黄汤加麦冬党参山药润肺:
射干15 麻黄10 生姜4片 细辛紫菀冬花15 五味子10 大枣7枚 半夏10 麦冬30 党参20 甘草10 山药10
1-2剂
10-3
药物喝完即宣告痊愈,下次来诊则是询问黄褐斑的治疗。中医当然能治,那就是另外的话题了。
稍微分析下:
1,腰痛骨痛是因兼有太阳伤寒,舌苔则是黄薄腻,兼有阳明;口苦则是少阳证。如果不制止就会往阴症发展,但是经方既在,扭转乾坤责无旁贷。
2,出现太阳表证,基本无症状之后,核酸仍未转阴,只要耐心等待即可。中医调整了内环境,人也已经大为好转,哪怕不转阴,又有何妨?
3,有询问我小孩是否需要隔离。我说国外已经是人人几乎都有感染经历了,不像国内动态清零,既然如此,还不如不隔离,反正中医擅长治感冒,这病不难治。
整个治疗下来,中医没有抗病毒。没有抗病毒,但是着力调整内环境:最开始的发烧,跟病毒可能有关,但必定跟经后血虚有关;其后项背的拘谨,跟风邪攻击卫外的膀胱经有关;咳嗽,风邪进入了肺经;至于愈后的咳嗽,则是疾病初愈,肺中津液水分不够……
虽然我们甚至是远程,但是对病人的身体一样了如指掌,也知道如何应对。所有的方子由于时差的关系,没法一日一换,否则效果更好。
针对病人100%药物定制,一人一方,一天一换方……如果中医这样的定制化医学,不像未来医学,难道大批量的工厂化的医学,反而是未来医学?
中医的未来
西方人将发病的原理归结为细菌、病毒,而中医人讲病,讲整体、全面,讲内因(内在失调、情志失和)、外因(歪风邪气,似乎也可以理解为病毒的干扰)。
西方发现了病毒要对抗,而中医仍然考虑扶正,考虑人的情志的健康,考虑六经辨证,考虑症状反映的人的整体的状态,从整体着眼,但又要突出重点,分清主次,完成让病人健康的终极任务……这对中医师的要求当然是高的,也是客观上造成次等医学反而成为优先选择的客观原因。
根据华安证券的资料,专业中医师仍为稀缺资源,是各大中医机构的核心优势资源。从医师数量来看,根据弗若斯特沙利文的数据,中国中医师人数由 2015 年的 45.2 万人增加至 2019年的 62.4 万人,2015-2019 CAGR 8.4%,2030 年预计将达到 114.3 万人,2019-2030 CAGR 5.7%。但从资深中医师数量上来看,2015 年资深中医师占比 16.2%,2019 年降为 15.4%,预计 2030 年将保持在 15-16%水平;优质中医师仍为非常稀缺的资源,资深中医是蓄水池增量低。
60万中医师,对14亿人,数量极其稀缺。更何况资深中医只有9.6万人,碰到好中医的难度,是不是跟中彩票差不多?
中医师的培养,是不是要有点新举措?民间还有那么多的中医,认证的逻辑简直让人无语。什么叫做确有专长?中医是整体医学,掌握中医,当然就是掌握整体的理法。这就是确有专长,而不是某个病确有专长。割裂成一个病一个病,以西律中,简直让人啼笑皆非。
人类对人的生命质量的追求,肯定是无有止境的,健康无价,这也是中医未来一定会越来越好的逻辑。
然而现状就是底层逻辑对的医师选拔不上来,底层逻辑摇摇欲坠的持牌医生滥竽充数。受伤害的还是嗷嗷待哺的病人。那点中医师,中国尚且不够用,何况形成全球影响力?这显然就是瓶颈。
评价西医当然有难度。特别是其实对西医并不专业,评价没准更加偏颇了。然而连不专业的我都看出来有问题,我相信一定有有识之士也早就发现有问题了。
我希望未来应该有这样的独立的第三方机构进行评估,否则大量的医保,大量的民众的资金,却被底层逻辑并不靠牢的医疗机构吸取,收钱不办事,甚至是干坏事。
人命关天,慎重行事为妥。
医疗问题显然也是西方世界面临的问题。中国如果能够及早觉醒过来,早做准备,显然可以在战略上赢得先机。新冠背景下,今年中药材在国际屡屡涨价,就已经让国家让药农尝到甜头了。继续教育,继续扩大市场,显然是一个多赢的结局,不光是经济的收益,更是有益于全人类健康的划算买卖。
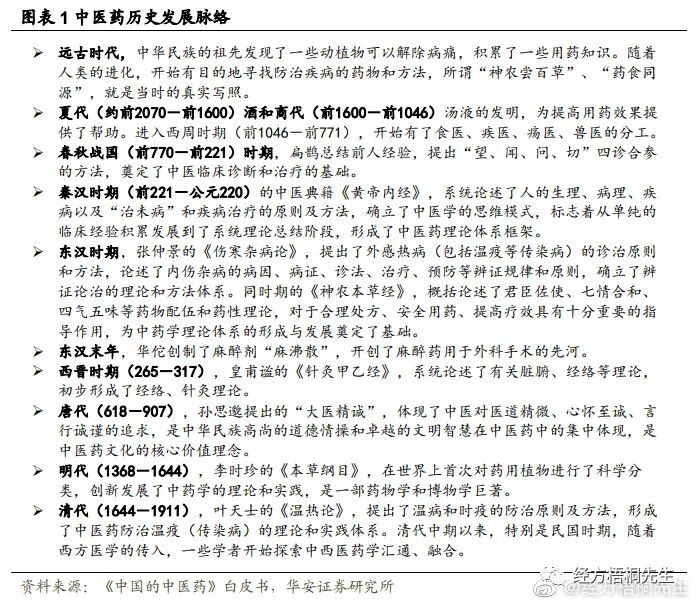
这是华安证券研报上摘录下来中医简史:

一百年之后,显然中西医汇通,走向了中西医结合,再走向中西医并重并优势互补;从局限于中日韩等少数国家,走向了世界。中医擅长治新冠乃至一切内科病,缺了中医,世界不会有真正的健康。而中医的命脉,中药的原材料,中成药的定价权,中国当然理所当然100%控制的,这种控制,难道不是一种天然的战略优势?
这是我听来的一个故事。
一个老人手里有一个方子,治疗烫伤效果很好。老人有三个儿子,分家的时候,老大拿到了钱,老二拿到了房子,而老三没有钱,没有房子,只有一个方子。
当然老三是最富,最划算的。
中医中药人手里当然有更多宝贝,怎么把中医中药的全球化做好利国利民不言而喻。当清末民初,西医刚进来,不明就里的人,当然不明觉厉;时针过了一百多年,黔驴技也穷了;是时候反向输出中医、中医师、中医药和中医文化,彰显强国风范。
【小知识】中医重视对“气”的研究。举个例子,养生关键是养气,养精神。而不是只在微观上补血,那是形体物质层面的。现在营养学只见血,不见气。气影响的是吸收、消化的能力。比如胃气,指的就是胃的消化能力。如果胃消化能力不行,补充进去的营养也就吸收不到了。
什么叫做虚不受补?本来要补的不是血,而是吸收能力,而是精气神,而是人体的能量,而是属于看不见的部分;你光补血、补营养,吃鸡蛋牛奶,有啥用?
中医重视气与血,而现代医学只看见血,少了一半。
少了一半不会有合格的医学。
-------------------------------------------
最近一直有人询问如何跟梧桐先生学习中医,发个广告:

-----------------------------------------
公众号回复“梧桐先生”即可获得《中医的观念》电子书。
任意一篇文章打赏30元,并私信/微信留下地址,即可获赠印刷版《中医的观念》;或【优先】分享任意一篇文章加点评至10个百人以上微信群并截图,即可联系梧桐先生,获得《中医的观念》印刷书:
到顶部