2024年做抖音的正确起号步骤,学会以后,播放量轻松破万!



今天跟大家聊聊做抖音如何起号?
很多朋友都想做抖音,视频拍了不少,播放量就是破不了500,今天按我说的方法做,你也可以轻松上热门。
首先我们要搞明白什么是起号?
这里需要知道抖音有8个流量池,起号的本质就是不断的突破流量池。

你的作品至少要突破到二级流量池,有个几千的播放,才能算起号成功。
就这个问题,拦住了99%想做抖音的人,因为你发的作品不符合平台系统推荐算法,所以你的的作品播放量都在几百左右。
下面分享起号的5个步骤,学会了,轻松起号,突破500播放不是梦。
1、找对标账号
抖音搜索热点宝,点击【观测】,选择你的行业,找到最近7天涨粉最多的10个账号。
还可以在热点这里,查看最近1小时、1天、3天、7天的热门话题,可以选择自己领域,找到跟自己领域相关的热门话题和视频。
学会利用热点宝找对标账号和内容,才是你做抖音需要学习的第一步。
2、确定表现形式


点击复习:【收藏】保姆级抖音运营全攻略,照做就能玩好抖音,6000字深度解析!
抖音官方用语指南,说这些真的不会被限流!(全网最全)

01
不规范用语描述
抖音官方自己已经出来正式宣告,平台倡导并鼓励创作者正确使用规范文字、不使用错字、变体字、不规范缩写等不规范用语。



官方正式通告了商场、直播间、赠送等这类词是可以正常使用的, 不属于平台的“敏感词”,在口播中使用不规范的话术表述,也在变现地增加消费者的理解成本,不利于内容的发散和传播。

02
关于材质的规范表述用语
此外,对于材质类表述抖音官方也给出了详细的定义和宣称要求。比如羽绒服这种产品,需要衣服内的填充物为羽绒,且明示含绒量值不低于50%才可宣称为羽绒服。

03
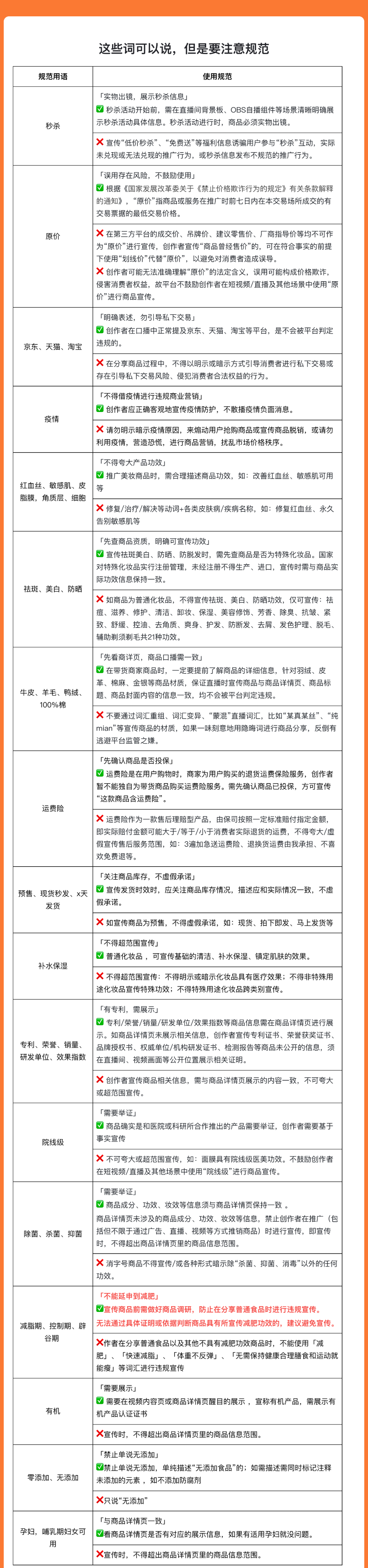
这类词可以说,但要注意规范
还有一类词汇,在口播的时候被提示违规,不是因为这些词不能说,而是说的时候要注意符合带货规范。比如秒杀产品,需要实物出镜,展示秒杀详细信息,不可诱导低价秒杀,免费送等福利诱骗信息。

04
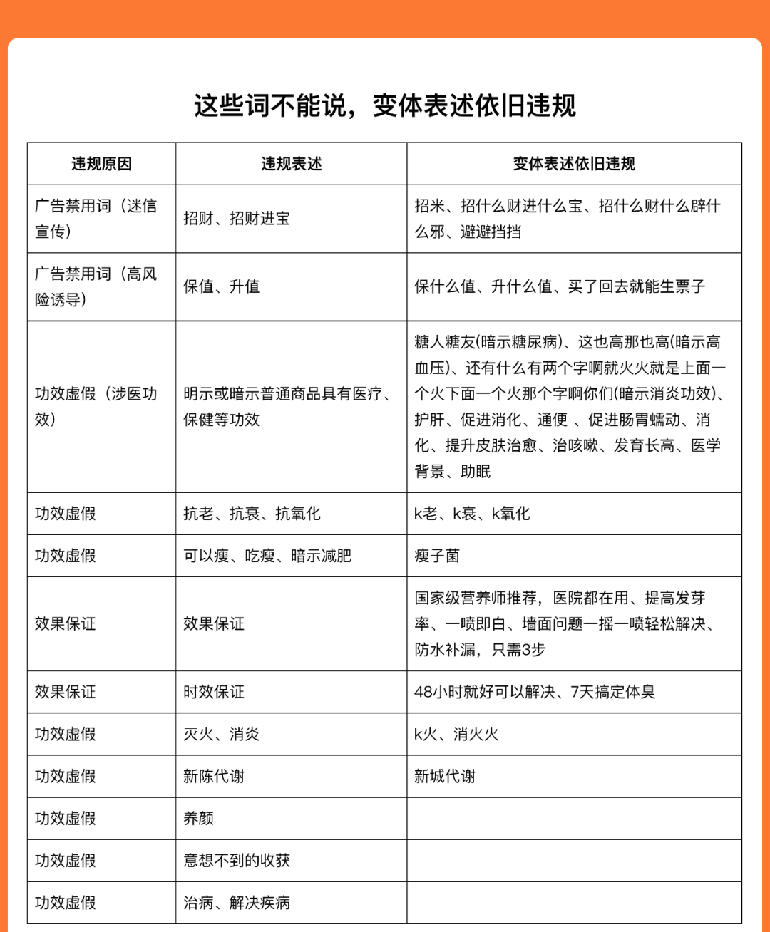
这类词不能说,变体表述也是违规
抖音平台禁止的违规内容,即使标题表述依旧会被判定为违规,频繁地使用这类词汇,反而会让平台怀疑是否在逃避监管,得不偿失。

禁止的词,就算变体也不可使用,请商家、达人注意。

05
各行业的疑问词及使用场景

最后,我是灿哥。
点亮“赞+在看”,希望能帮助到迷茫中的你!


【收藏】保姆级抖音运营全攻略,照做就能玩好抖音,6000字深度解析!
百万带货主播的5步万能直播话术!(附抖音违禁词大全)
学会这6个方法,抖音账号就能快速涨粉!(亲测有效)

你点的每个在看,都是在为自己的努力加油!
到顶部