费了九牛二虎之力,把这个4块钱包邮的手电筒拆开之后,才发现设计这个结构的人有点厉害


准确说,这个手电筒是斥资3.78大洋入手的,包邮是必须的。

到手之后先看看这个手电筒的做工如何。


看着似乎还行,机身全部是塑料材质,看购买详情页的介绍说是ABS材质。毕竟4块钱还要啥自行车,塑料材质也没毛病。
多盘了一会儿,我发现这个头是一个套套,可以往外拔出来一段距离。拔出来之后在脖子这个位置,藏了一个Type-C口,凭着丰富的产品设计经验,我猜这个口是用来充电的。

是骡子是马,拉出来溜溜。作为一个手电筒,看看光怎么样才是最关键的。通过调节上面这个图上的套套的套入深度,还可以调焦距,详情页的说法是“伸缩调焦”。总而言之就是通过这个套入深度可以改变光斑大小。那我们先试试不把这个套套拔出来。

额,光斑是挺大的,手电筒距离墙大概1米左右,光斑的直径也大概是1米左右,相当大气。
接下来试试把套筒拔出来,看看光斑是什么样的。

这时候距离大概2米左右,然后光斑的尺寸大概在和拳头一样大(注:这里的度量单位拳头指沙包那么大的拳头)。

靠近看发现这个光斑是有形状的。仔细观察发现灯珠也是这个形状。

接下来开始拆解,看看整个手电筒的内部结构和电路板设计。首先去掉屁股上这个弹簧,这种弹簧很多地方都有用,比如钥匙扣,再比如,钥匙扣,还有,钥匙扣上面,都会用到这种弹簧的,所以说简单的设计往往有丰富的使用场景。

拿下钥匙扣之后,拆掉屁股上比较显眼的两颗螺丝之后,我突然发现,拆解陷入了白热化状态。它不让我拆,我非要拆,然后我就不知道怎么拆了。把头上这个套套拔出去之后,恍惚可以看到这下面有一个螺丝孔。用力歪一歪这个套套,可以看到下面确实有一颗泛着银光的螺丝。但是即便使出了九牛二虎之力,我也没有成功的把这个套套彻底拔下来。

观察力敏锐的我,发现这个头部这一圈是可以拆卸的,于是我祭出了我的不到20cm长的大刀。

这个刀有个好处就是它的厚度从刀刃到刀背几乎从0.01mm覆盖到5mm,是拆解这个套套头部这个圈的最大利器,看图就知道小马哥所言非虚,经过分头行动之后,套套头部的圈已然被大刀撬开了2mm的间隙。

取下这个圈圈之后,可以看到透镜是装在这个圈圈上的。但是事情依然深陷泥淖,这个套套在分头行动之后,这个套套依然拔不出来。

经过一番思想斗争之后,我决定放弃一镜到底的无损拆解手法。我拿出了工具箱中蠢蠢欲动的虎口钳。

三下五除二,就把这个套套成功拿下。也直到这个时候,我才意识到为啥我使了九牛二虎之力都没有把这个套套拔出来。仔细看,图片中的这个凸起叫小凸,它的存在就是为了让套套套进去之后卡住不能拔出。小凸有一个孪生弟弟,它和弟弟自出生起就没见过面,因为它们被分布在这个内部结构的两侧。

走到这一步,拆解工作基本上已经柳暗花明。先把白色的这个东西拆下来,然后破坏掉小凸和小凸的孪生弟弟,就可以把套套从手电筒上拿下来了,我把这个行动称为“第二次分头行动”。拿下来之后,大概就是这个样子的。经过虎口钳的一番攀谈交心,套套对我们敞开了它的怀抱,伸出了点赞之手。

接下来就是拍一张全家福,这对于常开了怀抱的套套是很有仪式感的。

再回过头来仔细看看这个套套,发现内部是有一圈台阶的,这样安装上去之后就会被两侧的小凸卡着不能拔出来。

可以看到内部的电路板还是比较简单的,单面板,另外可以看到灯板是铝基板。没有直接用FR4或者纸做的PCB,而是用了铝基板,这在不到4元的手电筒上还是值得肯定的。

看到这个灯板的时候我不得不把这个产品详情页的一个渲染图贴出来了。

这图片渲染的确实好,其实电商平台现在的各种图片都渲染的非常好,导致往往东西拿到手之后会有巨大的落差,所以大家对这种渲染怎么看?

Type-C座子只有四条腿,两条腿用来固定,两条腿用来传输5V充电电流。

板子上有两颗IC。
其中一颗IC的丝印是2329,封装是SOT23-6,这个芯片的1脚通过旁边的1k电阻驱动三极管Q1,进而驱动头部的铝基板上的LED发光。3脚通过1k的电阻R1驱动Q2,进而驱动这个板子上的LED灯(侧灯)发光。4脚连接按键SW1。5脚接18650电池的正极,6脚接地。通过如此丰富的信息,我没有找到这到底是个什么芯片。但是根据丰富的硬件设计经验,我猜这是一颗单片机,或者是一个专用的ASIC。它的功能就是接受按键输入、驱动两路MOS或者三极管作为开关、电池电压测量等功能。目前做SOT23-6的单片机的公司还不少,比如微芯、应广、芯圣、辉芒微、锐盟、合泰、富满、博巨兴等等。
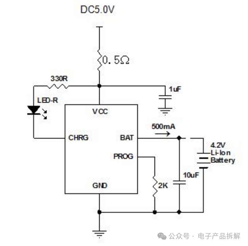
另一个IC封装是SOT23-5,丝印是LTH7R,这个丝印一眼就可以看出来是锂电池充电芯片,对着丝印找了一下大概可能是富满的(并不百分百确定),富满的这个充电芯片名字就叫LTH7R/J,和TP4054这种是兼容的。手册中的原理图如下,可以通过5脚的电阻来设置充电电流大小,充满之后1脚的灯状态会发生变化。

通过拆解,整体来说这个手电筒还是性价比蛮高的。而且外壳设计非常有水平。在最低成本的情况下做出了带阻尼效果的焦距调节功能。但是如果能稍微增加点PCB的成本预算,是不是质量也会提高很多呢?但是增加预算的话,还能在市场竞争中胜出吗?欢迎大家留言讨论。
到顶部