Science Advances:研究团队发现对抗肥胖及其相关并发症方面的新机制!



具体答疑展示请点击查看:论文统计指导服务,真免费,永久免费,超靠谱,快来加入吧   
      棕色和米色脂肪细胞能够消耗大量葡萄糖和脂质,将这些化学能转化为热能,因此为肥胖和糖尿病患者提供了治疗潜力。有研究表明,在啮齿动物和人类中,米色脂肪细胞只能在特定区域内被激活。
      2024年6月, 伊利诺伊大学芝加哥校区医学院蒋玉炜研究团队在Science Advances杂志上发表了题“ Macrophage-derived chemokine CCL22 establishes local Lymph node-mediated adaptive thermogenesis and energy expenditure” 的研究论文,该研究表明,腹股沟白色脂肪组织(iWAT)中局部淋巴结的去除会严重损害寒冷诱导的米色化,而通过向iWAT注射M2型巨噬细胞或巨噬细胞衍生的C-C基序趋化因子(CCL22)可恢复这一功能。研究数据确定了CCL22-CCR4轴作为淋巴结控制适应性产热的关键介质,并强调了其在对抗肥胖及其相关并发症方面的潜力。

      与持续存在的经典棕色脂肪细胞不同,米色脂肪细胞在室温下几乎不存在,需要响应寒冷刺激,在白色脂肪组织(WAT)中通过脂肪细胞祖细胞(APCs)的新生生物合成或白色脂肪细胞的转化来形成。尽管对米色脂肪细胞生物合成的分子途径进行了广泛研究,但目前对APCs如何接收和响应其局部微环境信号的理解仍然有限。
      越来越多的证据表明,免疫细胞,特别是脂肪组织巨噬细胞,在调节适应性产热和能量消耗方面发挥着重要作用。巨噬细胞是高度多功能的细胞,显示出极高的可塑性。在腹股沟白色脂肪组织(iWAT)中,它们主要分为两大类:经典激活的促炎型M1样巨噬细胞和替代激活的抗炎型M2样巨噬细胞。在肥胖状态下,脂肪组织中的巨噬细胞会从抗炎的M2型转变为促炎的M1样型,从而导致胰岛素抵抗。相反,M2巨噬细胞在瘦型脂肪组织中普遍存在,并产生抗炎细胞因子,如转化生长因子-β和白介素-10(38, 39)。迄今为止,累积的证据表明,M2巨噬细胞的扩增与寒冷刺激下米色脂肪细胞的激活之间存在强烈关联。然而,巨噬细胞在iWAT米色化中的作用仍存在争议。例如,脂肪组织中的其他巨噬细胞亚群可能会阻碍适应性产热并引发肥胖的发病机制。因此,了解M2巨噬细胞在寒冷暴露下如何扩增以及这种扩增如何影响米色脂肪细胞生物合成的分子过程至关重要。
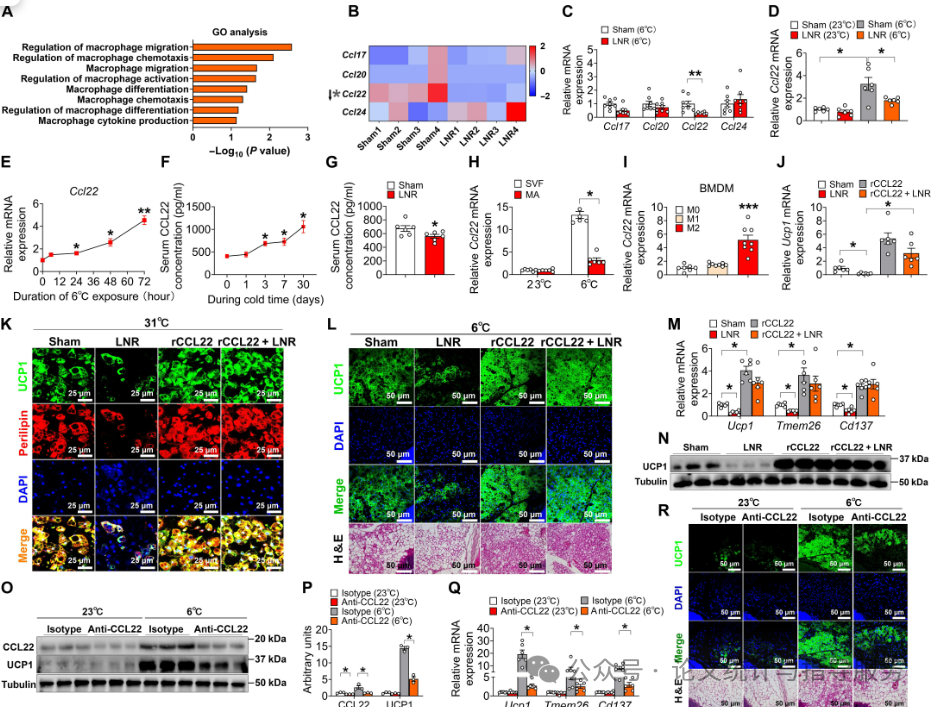
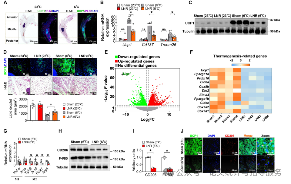
      研究团队通过苏木精和伊红(H&E)染色以及解偶联蛋白1(UCP1)的免疫荧光(IF)染色进行组织学检查发现,寒冷诱导的米色脂肪细胞主要在iWAT中部围绕腹股沟淋巴结形成。为了证实局部淋巴结在米色脂肪细胞形成中的重要性,研究者对10周龄的C57BL/6雄性小鼠在室温(23°C)下进行了腹股沟假手术或淋巴结切除术/淋巴结切除(LNR)手术。恢复10天后,所有小鼠均接受6°C的寒冷刺激7天,以诱导iWAT米色化。与最近的一项发现一致,通过定量实时聚合酶链反应(qPCR)分析显示,LNR小鼠iWAT中部产热基因(Ucp1、Cd137和Tmem26)的mRNA水平降低。相应地,H&E染色、UCP1 IF染色、脂质滴大小量化以及Western印迹分析均显示LNR组米色化反应显著减弱。
      为了明确淋巴结切除(LNR)后iWAT中超出淋巴结区域的分子变化,研究人员从假手术组和LNR组的iWAT中提取了RNA进行RNA测序(RNA-seq)。值得注意的是,在制备样品时,也从iWAT中物理去除了假手术组的淋巴结。共鉴定出8005个基因的表达变化超过1.3倍,其中4141个基因在LNR冷暴露组中减少。在减少的基因列表中,研究者确定了Ucp1为首要靶基因,并且产热基因的表达明显减少。

【淋巴结切除损害寒冷诱导的腹股沟白色脂肪组织米色化,并导致M2巨噬细胞积聚不足】
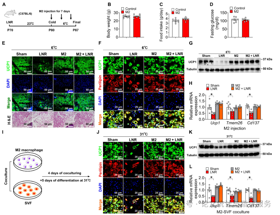
接下来,研究人员研究了iWAT特异的M2巨噬细胞补充是否能挽救LNR导致的寒冷诱导米色化失败。具体而言,他们首先对10周龄的C57BL/6雄性小鼠进行了iWAT淋巴结切除手术,然后在7天的寒冷暴露期间(6°C),对小鼠进行每日两次的局部注射,注射物为载体或M2巨噬细胞,共注射三次。研究团队发现,M2巨噬细胞注射对小鼠的体重、体成分、食物摄入量或空腹血糖均无影响。然而,注射M2巨噬细胞提高了小鼠的体核温度,并在寒冷暴露下恢复了LNR iWAT中的米色脂肪细胞形成,这通过UCP1免疫荧光染色、Western印迹和产热基因mRNA表达来评估。值得注意的是,在假手术组中,注射M2巨噬细胞并未进一步促进寒冷诱导的米色化。

【M2型巨噬细胞能恢复淋巴结切除导致的寒冷诱导的腹股沟白色脂肪组织米色化障碍】
      为了进一步研究M2巨噬细胞在淋巴结介导的iWAT米色化中的作用,研究人员寒冷(31°C)而非温暖(37°C)温度下将SVF细胞与M2巨噬细胞共培养,这是一种先前建立的体外冷却程序,可强有力地诱导SVF米色化(50)。首先,研究者监测了在31°C和37°C下孵育的M2巨噬细胞、嗜酸性粒细胞和树突状细胞(DCs)的细胞活力。数据表明,在第1天、第3天和第7天,这两个温度下的细胞活力没有显著差异。与体内数据一致,将SVF细胞与M2巨噬细胞共培养恢复了从LNR小鼠中分离的SVF的米色化,这通过UCP1免疫荧光染色、Western印迹和产热基因表达来评估。这些结果表明,直接向iWAT注射M2巨噬细胞可以绕过局部淋巴结在驱动米色化下游事件中的需求。因此,其数据支持这样的观点:在寒冷暴露下,M2巨噬细胞在iWAT中由淋巴结扩增,从而促进iWAT的米色化。
      为进一步剖析巨噬细胞在iWAT米色化中的重要性及其分子后果,研究者对与巨噬细胞相关的基因进行了基因本体论(GO)分析。研究团队观察到,调节巨噬细胞迁移和趋化性的基因排名最靠前。因此,研究团队检查了RNA-seq数据中与巨噬细胞衍生的细胞因子、趋化因子及其调节因子相关的基因表达水平。其中,与假手术组相比,LNR小鼠iWAT中的趋化因子CCL22是下调最显著的分子,这一发现通过qPCR分析得到了进一步证实。此外,研究人员发现寒冷温度显著增加了iWAT中Ccl22的mRNA水平。与Ccl22 mRNA水平增加相对应,在整个寒冷暴露过程中,CCL22蛋白的分泌也大幅增加。与RNA-seq数据一致,LNR组中寒冷诱导的mRNA和血清CCL22水平升高被消除。进一步对iWAT内的细胞组分进行分析显示,寒冷诱导的CCL22表达主要发生在SVF细胞中,而不是成熟脂肪细胞(MAs)。为了在巨噬细胞亚群中进一步验证这一点,研究团队对从骨髓来源的巨噬细胞(BMDMs)成功分化的M1与M2巨噬细胞进行了分析,结果表明,与M1巨噬细胞相比,M2巨噬细胞中CCL22的表达更高。综上所述,研究数据表明,寒冷暴露选择性地诱导了M2巨噬细胞中CCL22的表达,提示iWAT中局部CCL22的诱导可能在调节淋巴结介导的iWAT米色化中发挥关键作用。

【巨噬细胞诱导的CCL22促进淋巴结介导的寒冷诱导的腹股沟白色脂肪组织米色化】
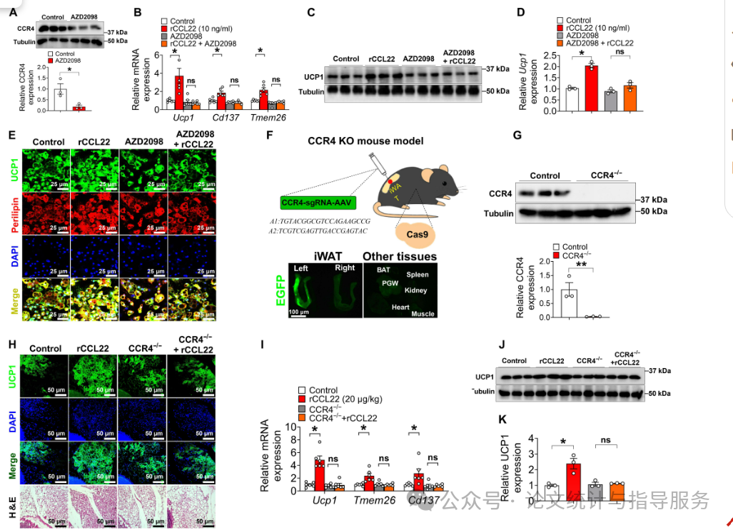
      数据表明,增加CCL22活性会促进iWAT的米色化,而抑制CCL22则会减少iWAT的米色化。然而,介导CCL22在米色化过程中的下游事件尚待确定。由于CCR4是目前已知的唯一CCL22受体,研究人员测试了CCR4是否参与CCL22介导的iWAT米色化。研究者将基质血管成分(SVF)细胞预处理2天,使用载体[5%二甲基亚砜(DMSO)]或已知的CCR4拮抗剂AZD2098(100 nM),然后分别用载体或重组CCL22(MDC,10 ng/ml)处理4天。随后,在31°C条件下诱导细胞产生米色脂肪细胞5天。研究发现,与之前报道一致,AZD2098处理降低了SVF细胞中CCR4的蛋白水平。AZD2098预处理完全消除了CCL22对SVF米色化的影响,这通过mRNA水平、Western印迹和UCP1免疫荧光染色得到了证实。这些数据表明,CCR4拮抗剂可以阻断CCL22介导的对SVF米色化的影响。单独使用AZD2098并未损害SVF的米色化能力,这暗示存在独立于CCL22/CCR4的途径对米色化有所贡献。

【在寒冷暴露下,CCR4为CCL22诱导的腹股沟白色脂肪组织米色化所必需】
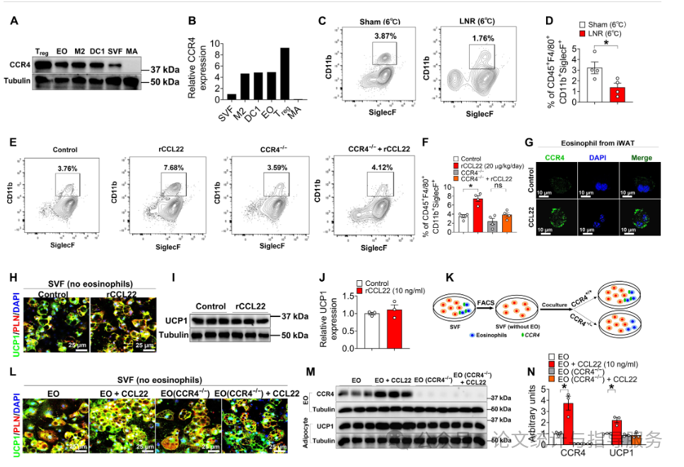
      接下来,研究团队进一步研究了CCR4在iWAT中的细胞靶点。研究发现,CCR4在脂肪调节性T细胞(Tregs)、嗜酸性粒细胞、M2型巨噬细胞、树突状细胞(DCs)和基质血管成分(SVF)细胞中高度富集,但在巨噬细胞(MAs)中未检测到。在这些细胞类型中,研究人员观察到,在低温刺激下,LNR组中的嗜酸性粒细胞(CD45+CD11b+F4/80+Siglec-F+)数量减少。此外,嗜酸性粒细胞的数量随低温刺激成比例增加,而抗CCL22抗体处理则减少了这种积累。与此一致的是,冷刺激诱导的嗜酸性粒细胞标志物,包括SiglecF和白细胞介素-4(IL-4),在抗CCL22处理后消失。进一步地,rCCL22处理(对饲养在6°C下的10周龄C57BL/6小鼠进行iWAT注射,每日20 μg/kg)在iWAT中招募了更多嗜酸性粒细胞,并伴有嗜酸性粒细胞中CCR4表达的增加。此外,这种由CCL22诱导的招募在CCR4敲除(KO)小鼠中被逆转。这些结果表明,在低温刺激下,CCL22通过其受体CCR4在iWAT中招募嗜酸性粒细胞。

【CCL22促进的米色化依赖于嗜酸性粒细胞中CCR4的存在】
      鉴于CCL22能够诱导米色脂肪细胞的产热并减少肥胖,其在代谢疾病中的治疗潜力是可行的,且值得进一步探索。该研究中使用的重组CCL22蛋白的效果说明了这一潜力。研究证明,直接激活CCL22可以在冷暴露下激活产热基因程序,增加能量消耗,并在饮食挑战下防止体重增加。相反,使用抗体中和CCL22可以阻断冷诱导的产热基因程序。研究发现在人类中的观察数据与小鼠数据一致。循环中的CCL22与脂肪量呈负相关,而减肥干预措施会增加血清中的CCL22水平,这表明血清CCL22可能作为脂肪量的潜在生物标志物。尽管这些数据为治疗性激活CCL22的有效性和可行性提供了重要的概念验证,但研究人员认为,肿瘤组织中CCL22水平升高,这与调节性T细胞(Tregs)的招募有关,并为肿瘤创造了一个免疫抑制环境。因此,没有促癌特性的其他蛋白质将是更好的选择。所以,对CCL22调控机制的深入了解可能会揭示其他能够调节循环中CCL22水平的药理学调节剂,从而控制能量代谢并减少脂肪量。考虑到嗜酸性粒细胞和M2型巨噬细胞在其他修复活动(包括受损肌肉和肝脏)中的重要作用,未来需要进一步研究其潜在的治疗应用。
      综上所述,该研究已确定腹股沟淋巴结周围白色脂肪组织(WAT)中的米色脂肪生成依赖于CCL22-CCR4信号通路。研究揭示了以前未被认识的生物途径,包括单核细胞衍生的树突状细胞(MDC)分泌的CCL22、其在嗜酸性粒细胞中的受体CCR4,以及淋巴结在抗原呈递细胞(APCs)分化为米色脂肪细胞过程中的上游影响,以及它们在维持全身能量平衡和预防肥胖方面的作用。
      对于部分需要论文期刊统计代做的学员,也可以添加yc135123,备注“代做”。公司成立悠久,行业认可,售后保障。具体可点击查看:论文统计代做服务,真优惠,真靠谱!

到顶部