继续操作前请注册或者登录。

脂肪肝的病友们请留意! 陆军军医大学新桥医院研究团队发现槲皮素可减少脂肪肝患者肝脏脂肪沉积,其广泛存在于蓝莓、洋葱等水果蔬菜中


温馨提示,我们组建了论文统计免费答疑群和提供论文统计代做服务,如有需要可扫文末微信添加,具体答疑展示请点击查看:论文统计指导服务,真免费,永久免费,超靠谱,快来加入吧;统计代做展示可点击查看:论文统计代做服务,真优惠,真靠谱!。
      非酒精性脂肪肝病(NAFLD)已成为全球日益严重的公共卫生问题。然而,除了生活方式干预外,目前仍缺乏有效的治疗策略。
      2024年7月18日,陆军军医大学新桥医院研究团队在The American Journal of Clinical Nutrition上发表了题为“Quercetin intervention reduced hepatic fat deposition in patients with nonalcoholic fatty liver disease: a randomized, double-blind, placebo-controlled crossover clinical trial“ 的研究论文,旨在评估槲皮素是否能改善NAFLD患者的肝内脂质含量。研究表明,为期12周的槲皮素治疗能够降低NAFLD患者的肝内脂质含量,这可能与槲皮素组中体重略有更大程度的减轻有关(如需获取原文,请添加微信 yc135123)。

      非酒精性脂肪肝病(NAFLD)已成为全球主要的公共卫生问题之一。除了包括减重、健康饮食和体育活动在内的生活方式干预外,针对NAFLD的进展形式——非酒精性脂肪性肝炎(NASH)的有效药物治疗手段仍然匮乏。多项随机临床试验和荟萃分析表明,地中海饮食、低碳水化合物饮食或富含水果、坚果、种子和全谷物的饮食有助于降低肝内脂肪。大量临床试验发现,多种植物化学物质,如多酚(如姜黄素和寡聚诺丽果提取物等)和植物甾醇酯,这些广泛存在于上述健康饮食中的成分,在缓解肝脂肪变性方面具有显著的有益效果。槲皮素也属于多酚类化合物,并在许多实验研究中被发现与慢性代谢疾病标志物的改善有关,包括改善糖脂代谢和胰岛素抵抗。多项动物研究表明,槲皮素可以通过调节肠道菌群和减少肝脏中极低密度脂蛋白的积累等多种机制,有效减少高脂饮食小鼠和大鼠的肝脂肪变性。然而,关于槲皮素在治疗NAFLD方面的疗效的临床研究非常有限。
      为了评估槲皮素干预在治疗NAFLD中的疗效,研究人员对NAFLD患者进行了交叉临床试验。主要终点是通过磁共振成像估计质子密度脂肪分数(MRI-PDFF)评估的肝内脂质含量。次要终点包括肝肾功能、血脂和糖代谢、体成分和人体测量学等。安全性终点包括血常规。近十年来,越来越多的研究表明,MRI-PDFF是一种客观、准确、可重复且无创的肝内脂质(IHL)含量评估方法,且与肝组织活检证实的脂肪变性分级高度相关。因此,该研究采用MRI-PDFF作为评估NAFLD患者IHL含量的方法。
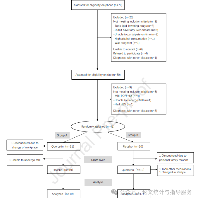
      该项研究为一项随机、双盲、安慰剂对照的交叉临床试验,共纳入41名NAFLD患者。患者被随机分配为两组,分别接受槲皮素(500毫克)或安慰剂胶囊治疗12周,随后在经过4周的洗脱期后,两组互换干预措施再治疗12周。主要结局指标是通过磁共振成像估算的质子密度脂肪分数来评估的肝内脂质含量。次要结局指标包括肝功能检测等。安全性评估包括血常规检查。
      共有70名患者参与了筛选访谈,其中29名患者因不符合纳入标准而被排除,41名患者被纳入研究。在41名受试者中,40名完成了第一阶段,36名完成了两个阶段,分别有1名、2名和2名在第一阶段、清洗期和第二阶段退出。失访原因包括工作变动、服用了影响试验结果的其他药物、生活方式发生明显变化、对MRI不耐受以及个人家庭原因。最终,37名和39名患者分别完成了槲皮素和安慰剂阶段,36名患者完成了两个阶段。

【参与者流程图】
 


 【受试者基线时的社会人口学特征、人体测量学数据、膳食营养素摄入量和身体活动量】
 


【受试者基线时的肝内脂质含量以及血脂、血糖、胰岛素、肝酶、肾功能和血常规指标】
      槲皮素组和安慰剂组之间,受试者的膳食能量、碳水化合物、蛋白质、脂肪、胆固醇和膳食纤维摄入量的变化并不显著。两组受试者的身体活动量均未见明显变化,且槲皮素组和安慰剂组之间无显著差异。

【各阶段受试者的日常膳食摄入量和体力活动量】
      在为期12周的槲皮素胶囊干预后,受试者的平均体重和体重指数(BMI)分别轻微下降了1.5千克和0.5千克/平方米(与安慰剂干预相比,P值分别为0.038和0.046,调整后的P值均为0.038)。槲皮素干预后,受试者的体脂质量和体脂百分比下降幅度略高于安慰剂干预后(两者P值均>0.05,调整后的P值分别为0.044和0.021)。其他人体测量指标和血压未见显著变化。
      为期12周的槲皮素干预使患者的平均肝内脂质含量从11.5%适度降低至9.6%(P=0.013,调整后的P值为0.028,ANOVA的FDR调整P值为0.026,ANCOVA的FDR调整P值为0.028,表明肝内脂质含量百分比降低了17.4%,而安慰剂干预后仅降低了0.9%。在多重线性回归的最终模型中,常数为1.509,体重变化、能量摄入变化和干预的系数分别为0.563、0.006和-1.421(P值分别为<0.001、=0.001和0.010),且r²为0.416。这些结果表明,12周的干预降低了NAFLD患者的肝内脂质含量。
      仅在先服用槲皮素胶囊的A组中,槲皮素干预后肝内脂质含量的增加更为显著(P<0.001,调整后的P值为0.001),而在B组中则未观察到此现象。清洗期期间各组肝内脂质含量变化的统计结果表明,不存在残留效应。
 

【试验期间每位受试者的肝内脂质含量】
 

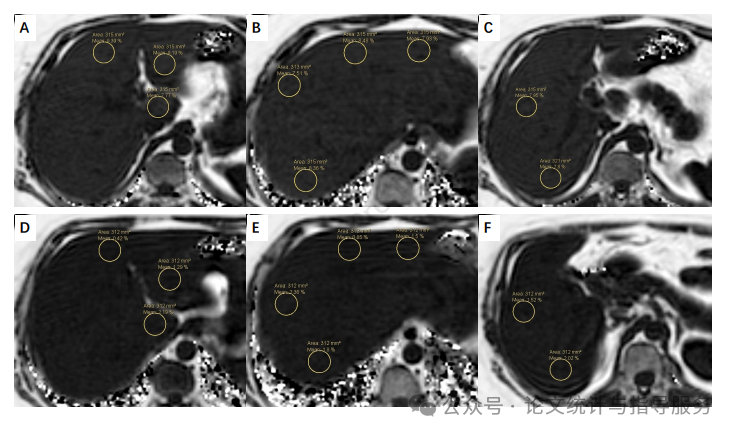
【一位受试者先后服用安慰剂胶囊和槲皮素胶囊后,通过MRI-PDFF测量的肝内脂质含量图像】
      对于基线肝内脂质含量等于或高于8%的患者,槲皮素干预12周后,肝内脂质含量百分比降低了16.3%(P=0.038,调整后的P值为0.039),而基线肝内脂质含量低于8%的患者则降低了20.0%,(P=0.108,调整后的P值为0.074),与安慰剂干预后相比。尽管基线肝内脂质含量较高的患者绝对降低量看似更大,但并未观察到统计学差异。

【受试者肝内脂质含量(%)】
      女性患者的肝内脂质含量降低幅度约为男性的两倍,具有统计学显著性趋势(P=0.113,调整后的P值为0.061)。然而,仅男性患者接受槲皮素干预后的降低具有统计学显著性(P=0.065,调整后的P值为0.039),而女性患者的降低则不具有统计学显著性。
      数据显示,非酒精性脂肪肝(NAFLD)患者的肝内脂质含量减少与槲皮素和安慰剂干预期间的体重减轻显著正相关(P<0.001和=0.007)。在安慰剂和槲皮素干预期间,受试者的肝功能(如肝酶)并未发生统计学上的显著变化。与安慰剂干预后几乎无变化相比,槲皮素干预后受试者的空腹糖化血红蛋白(HbA1c)水平略有下降,降低了0.1±0.2%。除HbA1c外,槲皮素干预与安慰剂干预对受试者的空腹血脂、血糖、胰岛素、肝酶和肾功能的影响无显著差异。

【各阶段受试者体重减轻与肝内脂质(IHL)含量减少之间的相关性】
      研究发现,每日给予500毫克槲皮素持续12周可适度降低NAFLD患者的肝内脂质(IHL)含量。众多前临床研究表明,槲皮素对NAFLD患者的IHL含量具有保护作用,而该研究在临床层面上验证了这一结论。当前试验中,槲皮素引起的IHL含量降低可能低于某些特定的饮食干预。例如,一项为期24周的研究发现,寡聚原花青素(oligonol)补充剂使NAFLD患者且基线IHL含量较高(21.6%)的受试者IHL含量降低了3.7%。该研究还发现,基线IHL含量≥8%的患者的平均IHL含量降低幅度几乎是其他患者的两倍(2.4% vs. 1.3%)。因此,研究人员推测,对于IHL含量高于21.6%的重度肝脂质积累患者,槲皮素可能导致更显著的IHL含量降低。
      综上所述,该项随机临床试验表明,为期12周的槲皮素干预可适度降低非酒精性脂肪肝(NAFLD)患者的肝内脂质(IHL)含量,这可能与槲皮素组体重略有减轻有关。由于槲皮素广泛存在于蓝莓、洋葱等水果和蔬菜中,并在许多国家被用作功能性食品,研究结果表明,人们可以选择上述食物来预防或治疗NAFLD。尽管槲皮素治疗已显示出广阔前景,但仍需在未来开展大规模临床研究和组织学研究,以进一步阐明槲皮素治疗NAFLD的机制和疗效。

具体答疑展示请点击查看:论文统计指导服务,真免费,永久免费,超靠谱,快来加入吧
同时,对于部分需要论文期刊统计代做的学员,也可以添加yc135123,备注“代做”。公司成立悠久,行业认可,售后保障。具体可点击查看:论文统计代做服务,真优惠,真靠谱!

到顶部