烧伤患者不用再为严重瘢痕而痛苦了?Lancet:中山大学研究团队最新研究为烧伤患者无疤痕伤口愈合提供可能!


温馨提示,我们组建了论文统计免费答疑群和提供论文统计代做服务,如有需要可扫文末微信添加,具体答疑展示请点击查看:论文统计指导服务,真免费,永久免费,超靠谱,快来加入吧;统计代做展示可点击查看:论文统计代做服务,真优惠,真靠谱!。
      严重烧伤创面面临两大主要挑战:感染导致的细胞功能障碍失衡以及创面水分微环境失衡,进而引发过度的炎症反应和胶原沉积。这些问题会导致增生性瘢痕收缩,给幸存者带来严重的畸形和功能障碍。
     2024年7月27日,中山大学研究团队在Lancet在线发表了一篇题为“Approaches to scarless burn wound healing: application of 3D printed skin substitutes with dual properties of anti-infection and balancing wound hydration levels “的研究论文,该研究设计并制造了一种三维(3D)打印双层水凝胶(DLH),旨在解决烧伤后瘢痕形成的问题。DLH展现出适宜的孔隙率、适当的机械性能和优异的生物相容性。DLS表现出强大的抗菌性能,通过调节巨噬细胞极化发挥抗炎作用,并可能通过HIF-1α/VEGF途径促进血管生成。在DLS/c组中,动物实验显示表皮形成、屏障功能和表皮水分含量均有显著改善,同时炎症反应减轻。此外,Masson三色染色和天狼星红染色结果显示,DLS/c组中真皮胶原的结构和比例与正常皮肤相似,表明其在无瘢痕伤口愈合方面具有巨大潜力。

      烧伤伤害每年对约1100万人的身心健康造成显著影响。伤口愈合过程涉及止血、炎症、增殖和重塑等阶段。与能自动且迅速愈合、不留明显疤痕的浅表烧伤不同,深度烧伤在感染后往往会损害皮肤细胞功能,导致因水分不足的微环境而引起的过度炎症和异常胶原沉积。这些并发症可能导致愈合延迟、不愈合、瘢痕形成和毁容。传统治疗方法,如自体皮肤移植和无细胞真皮基质敷料,虽然能促进伤口闭合,但缺乏有效的抗菌特性。同样,含有银的敷料和聚维酮碘等烧伤伤口产品虽能对抗感染,但并不能促进原位修复。烧伤伤口复杂且修复缓慢,因此,开发具有复合特性、能抵抗感染并促进高质量、高效伤口愈合的组织工程皮肤支架至关重要。水凝胶作为一类具有前景的材料,已被广泛应用于与皮肤相关的生物医学研究中。然而,大多数水凝胶缺乏优化设计的高孔隙基质和适当的微观结构,这影响了营养物质的渗透和皮肤组织的再生,从而增加了瘢痕组织形成的风险。
      生物打印支架的个性化和高精度特性在皮肤组织工程中引起了广泛关注。天然皮肤在宏观层面上由表皮和真皮组成,具有不对称的几何结构,在微观层面上则包含多种细胞和丰富的细胞外基质(ECM)。要实现深度烧伤后的无瘢痕皮肤再生,需要开发具有相互连通通道的三维打印支架,这些通道有助于细胞迁移和营养物质渗透,并具备类似天然皮肤的梯度结构和仿生成分。在该研究中,研究团队设计了一种使用SFMA和GelMA作为表皮层的三维打印双层组织工程皮肤,这两种材料在创伤修复中具有良好的生物相容性。上层可保护皮肤免受外界刺激,调节气体交换,并促进细胞增殖和迁移。而真皮层则由GelMA和HAMA组成,有助于渗出物的吸收以及细胞的粘附和增殖。然而,为了进一步提高其抗菌和抗炎特性,还需要进行进一步的优化。
      除了伤口感染外,深度烧伤伤口暴露于空气中还带来了重大的治疗挑战。低水化状态可能导致持续且不平衡的炎症反应,以及过量的细胞外基质(ECM)沉积,这是病理性瘢痕形成的原因。角质细胞是表皮的重要组成部分,表达水通道蛋白-3(AQP3)和丝聚蛋白(FLG),并参与细胞间脂质(包括神经酰胺、胆固醇和游离脂肪酸)的合成和分泌。这些活动对于调节水合水平、减少经表皮水分流失以及维持屏障功能至关重要。此外,表皮细胞通过旁分泌产生的信号分子对于维持表皮的完整性和正常功能也至关重要。引入角质细胞有助于快速修复皮肤伤口、增强水合作用并控制潜在的真皮瘢痕形成。尽管之前的研究已经证明了基于表皮细胞的片状结构疗法(模拟皮肤移植物)的有效性,但这些片状结构本身脆弱,在手术应用中面临重大挑战。替代方法包括使用滴落、倾倒和喷洒等技术悬浮和输送细胞。然而,这些方法只能使细胞暂时粘附在伤口床上。因此,有必要将活细胞整合到水凝胶中,以构建三维打印的功能性皮肤。这种方法允许在生物墨水中精确定位细胞,避免脆弱性,并有望通过平衡皮肤水合水平和减少炎症来有效抑制伤口瘢痕的形成。
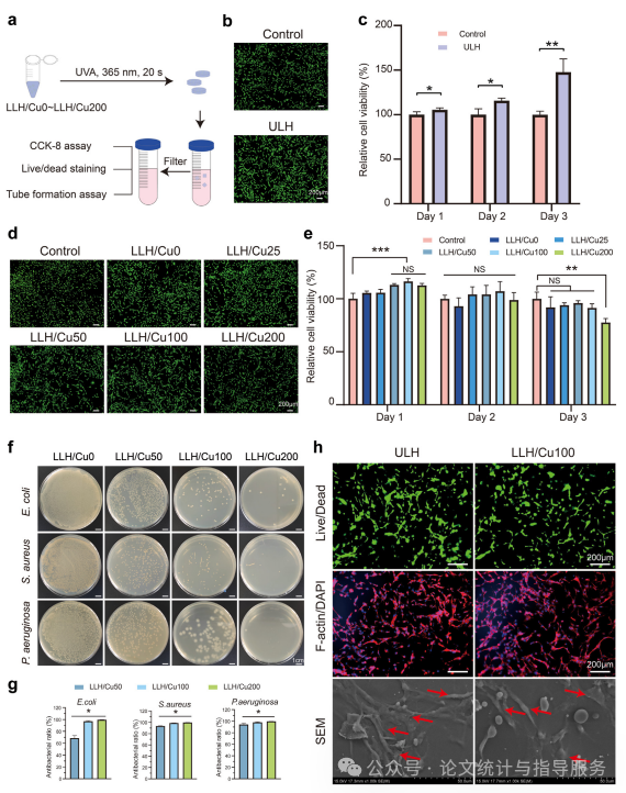
      该研究中,研究人员采用数字光处理(DLP)3D打印技术,以丝素蛋白甲基丙烯酸酯(SFMA)/明胶甲基丙烯酸酯(GelMA)生物墨水作为上层,透明质酸甲基丙烯酸酯(HAMA)/GelMA生物墨水作为下层,制作了一种双层水凝胶(DLH)。研究人员对DLH的可打印性和生物相容性进行了全面评估。为解决感染和再生不足的问题,研究者将Cu-EGCG整合到下层水凝胶(LLH)中,开发出了双层人工皮肤(DLS)。研究团队在体外和感染性烧伤伤口模型中研究了DLS的抗菌、抗炎和促血管生成特性。此外,为解决烧伤伤口暴露导致的低水化和瘢痕形成等问题,研究者将表皮细胞封装在上层水凝胶(ULH)中,整个结构(包括上下两层)被称为DLS/c。研究人员使用烧伤伤口模型评估了DLS/c的有效性。通过包括苏木精-伊红(H&E)染色、马松三色染色和免疫荧光染色在内的多种染色技术,评估了DLS/c对伤口愈合的影响。该研究介绍了一种有效的深烧伤伤口愈合方法——3D打印双层皮肤替代品DLS和DLS/c,该方法适用于大规模生产和烧伤救治中的临床应用。它为治疗感染性烧伤伤口和促进无瘢痕烧伤皮肤修复提供了明确的指南和策略,为临床应用提供了具有显著潜力的组织再生材料。 

【3D打印皮肤替代品在无瘢痕烧伤创面愈合中的设计策略】
      研究人员通过扫描电子显微镜(SEM)分析评估了Cu-EGCG的形态结构。Cu-EGCG呈现出完美的圆形形态,表面光滑,平均尺寸约为2.5微米。能谱仪(EDS)映射表明,Cu是Cu-EGCG的主要成分,占总含量的18.27%。此外,X射线衍射(XRD)分析揭示了Cu的显著衍射峰,证实了颗粒的相态。GelMA、SFMA和HAMA均含有甲基丙烯酸酯功能基团,赋予它们光固化特性。这些功能基团在保留明胶(Gel)、丝素蛋白(SF)和透明质酸(HA)生物相容性的同时,增强了其抗压强度和稳定性。通过¹H核磁共振(NMR)光谱分析SFMA、GelMA和HAMA的结构,以确认所需甲基丙烯酰基团的存在。Gel上成功连接甲基丙烯酰基团的标志是在δ = 5.40 ppm和5.64 ppm处出现明显的峰。类似地,SFMA在5.67 ppm和6.11 ppm处也出现的明显甲基丙烯酸酯峰,证明了目标产物的生成。同样,HAMA也表现出甲基丙烯酸酯双键特征氢的峰(5.72 ppm和6.16 ppm)。

【水凝胶的组成与特性】
      通过压缩试验评估了水凝胶对外部压缩载荷的响应。在上层水凝胶(ULH)中,随着丝素蛋白甲基丙烯酸酯(SFMA)初始浓度的增加,压缩应力也随之增加,这与透明质酸甲基丙烯酸酯(HAMA)浓度对下层水凝胶(LLH)的影响相似。压缩强度的变化可归因于水凝胶的交联密度、结晶度以及结构。例如,由6% SFMA和8% GelMA组成的ULH组表现出超过60 kPa的压缩应力,优于其他组。在LLH组中,8% GelMA和0.5% HAMA的组合显示出35 kPa的压缩应力(应变高达60%),表明其适用于作为真皮层材料。水凝胶的结构和形态对其功能特性起着至关重要的作用。先前的研究已经证明,GelMA、SEMA和HAMA可以通过基于数字光处理(DLP)的3D打印机打印成精确的结构。扫描电子显微镜(SEM)图像显示,自然形成的水凝胶孔隙大小约为100微米,而通过3D打印的水凝胶则呈现出直径约为500微米的均匀孔隙。
      为进一步验证和研究,研究人员选择了6% SFMA/8% GelMA组成的上层水凝胶(ULH)和8% GelMA/0.5% HAMA组成的下层水凝胶(LLH)进行考察。双层水凝胶(DLH)的扫描电子显微镜(SEM)图像显示,上下层水凝胶之间形成了无缝且紧密的连接。DLH的整体外观显示出清晰的间隙和通畅的孔隙。通过将DLH应用于皮肤来评估其粘附性。DLH表现出对人体皮肤表面的强粘附性,即使在关节运动过程中也能保持完整而不脱落。
      对于旨在植入体内的生物材料而言,与生物体的最佳相容性至关重要。研究人员使用上层水凝胶(ULH)提取物、下层水凝胶(LLH)提取物以及培养基培养人皮肤成纤维细胞(HSF),以评估细胞的存活和活力。到第3天,ULH和LLH/Cu0至LLH/Cu100组中的HSF细胞均呈现均匀分布,几乎无死细胞(红色),表明这些水凝胶的无细胞毒性。CCK-8实验进一步证实了这一观察结果,显示从第1天到第3天,ULH的细胞活力优于对照组,如先前所述。此外,LLH/Cu0至LLH/Cu100组在3天后的细胞活力与对照组相似(P > 0.05,单因素方差分析),而LLH/Cu200组则显示出明显下降(LLH/Cu200 vs. 对照组,P < 0.01,单因素方差分析)。这些发现表明,ULH和LLH/Cu0至LLH/Cu100在细胞应用中展现出良好的生物相容性前景。

【生物相容性与抗菌活性的评估】
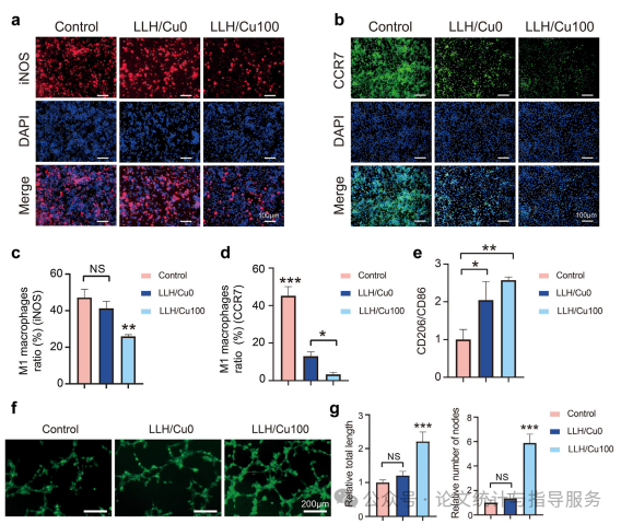
      巨噬细胞在伤口愈合过程中起着至关重要的作用,并被分为促炎型M1和抗炎型M2两类。在伤口愈合的后期阶段,M1巨噬细胞过多可能导致慢性炎症、伤口愈合延迟或疤痕形成增加。先前的研究已表明Cu-EGCG具有抗炎作用。因此,为了评估LLH/Cu100的抗炎效果,研究人员进行了体外实验。为了研究LLH/Cu100组对巨噬细胞极化的影响,研究者对M1巨噬细胞标志物iNOS和CCR7进行了免疫荧光染色。结果表明,与对照组(47.16 ± 4.5%)和LLH/Cu0组(41.30 ± 3.2%)相比,LLH/Cu100组中M1巨噬细胞(iNOS+)的数量显著减少(25.91 ± 1.0%)。CCR7(M1巨噬细胞标志物)的免疫荧光染色也表明,LLH/Cu100组中巨噬细胞向M1型的极化受到抑制。qRT-PCR实验显示,与其他组相比,LLH/Cu100组的CD206/CD86比率更高,表明LLH/Cu100中M2/M1的比率增加。

【体外抗炎与促血管生成效应的评估】
      为了评估DLS的体内抗菌效果,研究人员使用了大肠杆菌和金黄色葡萄球菌感染的大鼠模型,并在第3天检测伤口上的细菌存在情况。伤口覆盖物包括纱布、DLH、DLS以及Aquacel Ag。使用纱布处理后的伤口中,大肠杆菌的菌落形成单位(CFU)约为每伤口7.1 × 105 CFU,金黄色葡萄球菌的CFU约为每伤口4.0 × 105 CFU。DLH处理将这些数值降低至每伤口大肠杆菌约2.2 × 105 CFU,金黄色葡萄球菌约9.1 × 104 CFU。然而,Aquacel Ag和DLS处理表现出了更优异的抗菌性能,每伤口大肠杆菌的CFU分别为7.2 × 103和5.9 × 103 CFU,金黄色葡萄球菌的CFU分别为1.9 × 104和2.7 × 103 CFU。值得注意的是,DLS处理后的琼脂平板上CFU数量最少,在四组中最低,比纱布和DLH处理低两个数量级。这些发现共同表明,DLS在体内展现出了卓越的抗菌活性。

【感染性烧伤创面愈合的影响因素】
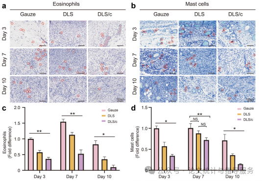
      为了区分各组伤口部位的炎症差异,研究人员对嗜酸性粒细胞、肥大细胞和极化巨噬细胞进行了染色分析。DLS/c组在三个组别中表现出显著差异(P < 0.05,单向方差分析)。到第14天,DLS/c组中的巨噬细胞数量最少,这表明其迅速过渡到重塑阶段。值得注意的是,DLS/c组在整个过程中始终保持着最低的M1/M2比例,并且在第7天,该比例(0.32 ± 0.01)与纱布组(1.61 ± 0.22)和DLS组(0.81 ± 0.09)相比存在显著差异(P < 0.05,单向方差分析)。这些结果表明,DLS/c组通过有效地将巨噬细胞极化为M2表型,从而减少了伤口的炎症反应。

【炎症调控能力研究】
      该研究团队引入了DLS和DLS/c这两种新方法,旨在通过同时解决不平衡的伤口炎症、血管功能障碍和基质再生模板缺乏这三大主要问题,来解决烧伤伤口感染和平衡伤口水分含量。这些方法通过对DLH进行改良而实现。DLH具有一个保护性上层,展现出卓越的抗压强度、缓慢的降解速率以及增强的伤口保湿效果。其下层通过模拟细胞外基质(ECM)来保持生物相容性,允许细胞浸润和增殖,并支持真皮再生。DLH的固有孔径约为100微米,而打印孔径约为500微米,这种设计促进了细胞粘附、改善了液体吸收、增强了血液循环,并营造了一个有利于伤口再生的湿润且温和的微环境。这种支架为细胞增殖、分化和迁移提供了物理空间和机械支持,并通过物理、化学和生物信号调节组织再生。此外,DLH的降解速率受伤口pH值和温度的影响,与伤口愈合过程相吻合,并与Cu2+的释放有关。在DLS中,Cu2+的初步释放促进了血管生成的早期进程,并有助于预防感染。DLH的基本成分是可打印的,并具备所需的机械性能,这使其适用于大规模快速制造。其研究的皮肤替代品有望解决当前软组织3D打印领域主要面向个性化定制所存在的局限性,并展现出广阔的应用前景。
      综上所述,该研究引入了3D打印的、非对称的、仿生皮肤替代品,该替代品能够解决感染问题并平衡伤口水分含量,从而防止严重烧伤幸存者留下疤痕。对于感染性烧伤伤口,DLS有效地清除了病原体,促进了巨噬细胞向促进组织愈合的M2表型极化,并可能通过激活HIF-1α/VEGF途径促进功能性血管新生。在烧伤伤口模型中,DLS/c不仅刺激了上皮细胞的增殖并平衡了皮肤水分含量,还调节了伤口部位的炎症反应并抑制了疤痕的形成。其非对称、仿生皮肤替代品为烧伤伤口闭合提供了一种有前景的解决方案。

具体答疑展示请点击查看:论文统计指导服务,真免费,永久免费,超靠谱,快来加入吧
同时,对于部分需要论文期刊统计代做的学员,也可以添加yc135123,备注“代做”。公司成立悠久,行业认可,售后保障。具体可点击查看:论文统计代做服务,真优惠,真靠谱!

到顶部