继续操作前请注册或者登录。

线粒体疾病领域新发现,Nature子刊:西湖大学蒋敏团队研究发现母亲年龄增加有助于阻断突变的线粒体DNA母源遗传!


温馨提示,我们组建了论文统计免费答疑群和提供论文统计代做服务,如有需要可扫文末微信添加,具体答疑展示请点击查看:论文统计指导服务,真免费,永久免费,超靠谱,快来加入吧;统计代做展示可点击查看:论文统计代做服务,真优惠,真靠谱!。  
       线粒体疾病主要由致病性线粒体DNA(mtDNA)突变引起,由于缺乏有效的治疗方法,因此构成了重大挑战。研究线粒体疾病的母系遗传模式可能为预防策略铺平道路。
      2024年7月29日,西湖大学蒋敏团队在Nature Aging在线发表题为“Maternal age enhances purifying selection on pathogenic mutations in complex I genes of mammalian mtDNA”的研究论文,研究团队使用DddA衍生的胞嘧啶碱基编辑器(DdCBEs)建立了两种小鼠模型,每种模型均在复合体I基因(ND1和ND5)中携带单一致病性突变,这些突变在人类患者中被发现。研究结果表明,在母系传递过程中,这两种突变均受到强烈的净化选择作用,且主要发生在产后卵母细胞成熟期间,蛋白质合成的增加在此过程中起到了至关重要的作用。

      线粒体作为细胞的能量工厂和重要信号中心,拥有自己的基因组(mtDNA),该基因组由37个基因组成,包括两种线粒体核糖体RNA(mt-rRNA)、22种线粒体转运RNA(mt-tRNA)和11种线粒体信使RNA(mt-mRNA,其中两种是双顺反子),这些基因编码了氧化磷酸化(OXPHOS)系统核心的13种蛋白质。mtDNA中的致病性突变会导致线粒体疾病,其发病率约为五千分之一。患有此类疾病的患者通常表现出mtDNA的异质性(heteroplasmy),即野生型和突变型mtDNA在同一细胞内共存。mtDNA中的大多数突变是在mtDNA复制过程中产生的错误,一旦形成,这些突变可能通过母系遗传影响多代人。目前,已确认约有100种mtDNA突变会导致线粒体疾病。然而,这些突变在临床发病率上存在显著差异。只有少数特定位点的突变频率较高,而大多数位点在临床中相对罕见。关于这些致病性突变母系遗传模式的规律仍不清楚。
      在哺乳动物中,mtDNA通过母系遗传——即通过女性生殖系传递。在胚胎发育的早期阶段,由于瓶颈效应,只有卵母细胞中mtDNA分子池的一个子集会被传递给后代。来自人类家系的研究证据表明,在传递过程中,某些mtDNA变异体会受到正向或负向选择,这可能会影响线粒体疾病的遗传。然而,关于这种选择如何作用于人类致病性突变、如何影响线粒体疾病的传播,以及指导这一选择过程的潜在规律,目前仍不得而知。这一知识空白主要归因于历史上缺乏有效的编辑工具来生成携带与人类线粒体疾病突变体同源的突变mtDNA的哺乳动物模型。最近,使用DddA衍生的胞嘧啶碱基编辑器(DdCBEs)的技术进步已经实现了对特定mtDNA位点的靶向编辑,为创建此类哺乳动物模型提供了机会。这些模型对于研究人类线粒体疾病的传播模式以及理解影响传播过程中选择的因素至关重要。
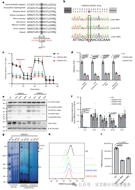
      由于目前缺乏携带与人类线粒体疾病复合体I基因同源突变的mtDNA突变小鼠模型来研究母系遗传,研究团队采用了新开发的mtDNA编辑工具DdCBE来构建适当的小鼠模型。研究者选择了小鼠mtDNA的2820位点进行编辑,该位点与人类mtDNA的3376位点同源,该点突变可引起人类线粒体疾病。具体来说,该突变导致人类和小鼠ND1蛋白的第24个氨基酸从谷氨酸(E)变为赖氨酸(K)。研究人员最初使用小鼠胚胎成纤维细胞(MEFs)来建立小鼠编辑系统,并评估模型中的发病机制是否能模拟同源人类突变的发病机制。为了准确评估获得的编辑效率,研究人员修改了两种质粒,分别带有eGFP或mCherry荧光标记,以便通过荧光激活细胞分选(FACS)根据双荧光阳性来分离突变细胞。通过测序确定的突变负荷代表编辑效率。对转染了修饰后编辑质粒的MEFs进行FACS后,研究人员获得了六种不同的单细胞衍生MEF系(以下简称ND1突变MEFs)。令人惊讶的是,根据Sanger测序结果,所有获得的细胞系均显示出2820位点非常高的突变负荷。为了精确确定编辑细胞的突变负荷,研究者采用了经过验证的高精度Hi-TOM测序方法。使用该方法,研究人员发现从FACS分选的单细胞衍生的六个细胞系中的突变负荷范围在93%至98%之间。因此,该编辑系统在小鼠胚胎成纤维细胞的2820位点上具有高效的编辑能力。

【小鼠线粒体DNA(mtDNA)中的2820G>A突变会导致线粒体功能障碍】
      为了评估ND1突变MEFs是否存在线粒体缺陷,研究团队使用Seahorse XFe96分析仪检测了它们的线粒体呼吸活性。研究发现,具有高ND1突变负荷(超过96%)的小鼠细胞中的氧消耗率(OCR)显著降低。此外,研究团队通过蛋白质印迹分析、蓝色天然聚丙烯酰胺凝胶电泳(BN-PAGE)和复合体I原位凝胶活性分析研究了这些突变的影响,发现突变细胞中复合体I的组装受到破坏。复合体I负责质子泵送,是线粒体膜电位(MMP)的主要贡献者。相应地,研究人员发现通过四甲基罗丹明甲酯(TMRM)标记实验测定的突变MEFs的线粒体膜电位显著降低。总之,通过DdCBE方法,研究人员获得了携带mtDNA 2820 G>A高突变负荷的MEFs,该突变导致线粒体复合体I缺陷,从而使研究人员能够继续生成突变小鼠模型。
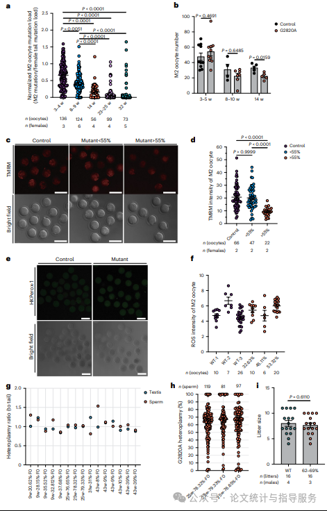
      由于随着母鼠年龄增长,幼崽mtDNA突变负荷降低的现象出乎意料,研究团队进一步研究了这一选择性过程是否已在成熟卵母细胞中完成,并在不同代际中可重复。因此,研究人员分析了携带不同突变负荷的ND1突变体超数排卵获得的成熟卵母细胞的突变负荷,并发现成熟卵母细胞(M2卵母细胞)中的突变负荷与后代中的趋势相似。在3-4周龄小鼠尾部样本中测定的突变负荷平均相对值在M2卵母细胞中降至65.5%,在约8周龄时降至43.11%,在约14周龄时降至18.45%,而在23周龄以上的小鼠中则降至不到10%。在23周龄以上的小鼠中,发现了许多没有ND1突变的M2卵母细胞。与突变雌性幼崽的突变负荷相比,在23周龄以上的雌性中发现了几个具有高ND1突变负荷的M2卵母细胞。研究人员推测,这些卵母细胞可能无法受精或无法支持正常的胚胎发育,因为没有从这些老龄雌性中获得任何具有高突变负荷的幼崽。从超数排卵的M2卵母细胞中的突变负荷表明,一旦小鼠卵母细胞成熟,纯化选择即告完成。此外,这种随母鼠年龄增长而增强的选择不仅在F0代中观察到,也在F1代雌性中观察到,其突变负荷显著低于F0代雌性。来自老龄F1代雌性的幼崽突变负荷显著降低,且产仔数几乎没有变化。在F1代雌性的M2卵母细胞中也观察到了这种纯化选择现象。
      ND1突变在MEFs中导致线粒体呼吸链功能严重受损,因此,研究人员继续研究该突变是否也对卵母细胞具有致病性,因为在14周龄的超数排卵ND1突变体中观察到卵母细胞数量略有下降。为了评估ND1突变对M2卵母细胞中线粒体功能的影响,研究者测量了突变雌性卵母细胞中的线粒体膜电位(MMP)和总过氧化氢(H2O2)水平,后者是主要的活性氧(ROS)之一。考虑到成年与年轻雌性卵母细胞中观察到的突变负荷显著降低,研究人员在这些分析中评估了3-4周龄小鼠的M2卵母细胞。高突变负荷(>55%)的M2卵母细胞中的MMP显著低于野生型小鼠或低突变负荷(<55%)组。然而,野生型和突变型卵母细胞之间的ROS信号没有显著差异。这一功能分析表明,ND1突变会损害高突变水平卵母细胞中的线粒体功能。

【M2卵母细胞表现出对m.2820 G>A突变的年龄增强型纯化选择】
      由于研究团队在女性生殖系发育过程中观察到了对致病性ND1突变的强烈选择,研究人员进一步评估了这种选择是否在男性精子发生过程中也发生。ND1突变体睾丸和精子中的突变负荷与雄性尾部样本相似,并未随年龄显著下降。令人惊讶的是,在通过流式细胞术对单个精子进行突变负荷分析时,发现了从0%到100%的显著变异。这表明精子发生过程中存在显著的异质性漂移,且未发生选择。此外,值得注意的是,精子发生过程中mtDNA的显著分离并未影响突变雄性的生育能力。高ND1突变雄性的精子数量或精子活力没有发生任何变化。因此,可以得出结论,针对致病性ND1突变的年龄增强纯化选择仅发生在女性生殖系中。
      性成熟后卵母细胞成熟过程中,对致病性ND1突变存在显著的选择压力,导致传递给下一代的突变mtDNA水平较低(低于母鼠尾部突变负荷的50%)。为了研究成熟卵母细胞中高水平的突变mtDNA是否能传递给下一代,研究人员将三组3周龄的超数排卵年轻突变体(每组供体平均尾部突变负荷分别约为37%、56%和69%)进行交配。收集这些交配产生的受精卵,并使用辅助生殖技术(ART)将其移植到野生型代孕母鼠体内。获得的幼崽表现出相对较高的平均突变负荷,与供体母鼠尾部样本中的突变负荷相似。这些结果表明,具有高ND1突变负荷的卵母细胞有可能发育成具有相似高ND1突变负荷的后代。然而,在母亲具有高突变负荷(~69%)的幼崽中观察到了轻微的纯化选择,这意味着从成熟卵母细胞向下一代传递突变ND1存在局限性。总体而言,这些实验表明,成熟卵母细胞中的高水平突变可以遗传给后代,并且可以在3周龄雌性中使用ART来维持该小鼠品系的高突变水平。
      为了探究是否可以通过第二轮DdCBE介导的mtDNA编辑进一步增加幼崽中的突变负荷上限,研究人员对剩余的体内受精受精卵进行了编辑。不出所料,这轮额外的编辑将幼崽的平均突变负荷提高到了供体雌性组(约37%)的1.6倍。然而,对于供体雌性组中突变负荷约为69%的受精卵,这轮额外编辑的效果有限。综上所述,研究结果表明,第二轮mtDNA编辑可以进一步增加幼崽中的突变负荷,但突变负荷的上限为82.9%。
 
【年轻小鼠成熟卵母细胞中的高ND1突变可传递给下一代】
      为了确定线粒体复合体I基因中的其他致病性突变是否经历类似的选择过程,研究人员构建了一个新的携带ND5基因突变的小鼠模型。根据现有的结构信息,该基因编码的亚基位于复合体I膜部分的远离ND1亚基的位置。研究人员选择了小鼠中的12918位点,该位点与人类中导致MELAS综合征的13513位点同源。这一特定的点突变导致人类和小鼠ND5蛋白的第393个氨基酸发生替换,从天冬氨酸(D)变为天冬酰胺(N)。使用与ND1相同的编辑技术,研究人员获得了多个具有不同ND5突变水平的单细胞衍生细胞系,突变水平从1%到94%不等。通过XF Seahorse进行线粒体呼吸分析,研究发现高ND5突变水平的细胞系表现出较低的耗氧率(OCR)。接下来,鉴于目标突变位点位于复合体I质子泵活性至关重要的结构域内,研究人员检查了这些突变型小鼠胚胎成纤维细胞(MEFs)的线粒体膜电位(MMP)。具有70-95%突变负荷的ND5突变型MEFs的MMP降至对照组的75%(远低于ND1突变型MEFs的下降程度)。
      为了评估与线粒体DNA(mtDNA)编辑技术相关的潜在核脱靶效应对母鼠年龄增强选择的影响,研究团队对与B6野生型雄性回交后的多代(F1、F2、F3、F5及F5之后)的选择强度进行了全面分析。ND5突变型雌性在各代中观察到一致的选择强度水平,这表明选择并非源自潜在的核脱靶效应,而是可以归因于点突变本身在卵母细胞成熟过程中的固有致病性。总体而言,该研究将关于卵母细胞中母鼠年龄增强选择对ND1突变的观察扩展到了ND5突变,并在多代中持续出现。

【在传递过程中,年龄增强了小鼠ND5 12918G>A突变的纯化选择】
      研究表明,强烈的纯化选择塑造了两种携带导致人类线粒体疾病的同源突变的线粒体DNA(mtDNA)突变体复合体I基因小鼠模型的遗传模式。此外,研究人员发现母鼠年龄进一步增强了选择过程。研究人员还确定这种选择发生在出生后卵母细胞成熟期间,其中蛋白质合成的增加在这一过程中起着重要作用。这些发现为理解人类线粒体疾病的遗传模式以及母鼠年龄对线粒体疾病中致病突变的选择和预防的影响提供了关键见解。
      综上所述,该研究首次提供了确凿的证据,表明母鼠年龄可能在预防致病性mtDNA突变(尤其是编码线粒体复合体I亚基的基因中的突变)的传递方面具有积极作用。该发现强调了研究携带mtDNA突变的孕妇年龄与其子女突变负荷之间关系的重要性。此外,该研究为创建和维持具有高突变负荷的ND小鼠模型提供了有价值的策略,从而有助于未来对线粒体疾病发病机制的深入研究。

具体答疑展示请点击查看:论文统计指导服务,真免费,永久免费,超靠谱,快来加入吧
同时,对于部分需要论文期刊统计代做的学员,也可以添加yc135123,备注“代做”。公司成立悠久,行业认可,售后保障。具体可点击查看:论文统计代做服务,真优惠,真靠谱!

到顶部