继续操作前请注册或者登录。

有助于减轻熬夜带来的伤害?天津医科大学研究团队发现一种能减轻睡眠不足引起炎症和肠道损伤的乳酪杆菌,为治疗睡眠障碍提供了新的见解!


温馨提示,我们组建了论文统计免费答疑群和提供论文统计代做服务,如有需要可扫文末微信添加,具体答疑展示请点击查看:论文统计指导服务,真免费,永久免费,超靠谱,快来加入吧;统计代做展示可点击查看:论文统计代做服务,真优惠,真靠谱!。
       睡眠是人类发育的关键组成部分,其质量和充足性对心理和生理健康至关重要。尽管人们对睡眠健康重要性的认识日益增强,但睡眠剥夺(SD)仍然是现代社会中的一个普遍问题。睡眠剥夺与多种疾病相关,包括情绪障碍、认知功能受损、记忆力减退、注意力问题以及疼痛敏感性增加。此外,SD可直接影响自主神经、循环和内分泌系统,增加中风、心血管疾病、糖尿病甚至早逝的风险。
      2024年8月5日,天津医科大学的研究人员在" Food & Function "期刊上发表了一篇题为"Lacticaseibacillus rhamnosus GG alleviates sleep deprivation-induced intestinal barrier dysfunction and neuroinflammation in mice "的研究论文,该研究探讨了广泛使用的益生菌——鼠李糖乳酪杆菌(LGG)对睡眠剥夺小鼠模型的保护作用。研究结果表明,睡眠剥夺导致小鼠肠道受损,而LGG补充则减轻了肠道屏障的破坏并增强了抗氧化能力。

      最近的证据表明SD与胃肠道疾病之间存在联系。67.5%的炎症性肠病(IBD)患者和48.3%的功能性胃肠道疾病患者存在SD现象。根据匹兹堡睡眠质量指数,与健康对照组相比,IBD患者的睡眠潜伏期显著延长,睡眠片段化频率增加,安眠药使用率更高,且总体睡眠质量较差。此外,一些研究表明,经历SD的IBD患者疾病活动指数更高,且伴随症状更为严重。因此,益生菌产品将成为一种安全的解决方案,有助于改善睡眠和肠道问题。然而,SD与胃肠道疾病之间的相互作用及其潜在机制尚需进一步深入研究。
      肠道菌群是宿主生理的重要调节因子,通过产生神经递质、维生素和其他营养物质来影响各种生理途径。肠道菌群失调,由环境、遗传、心理和生理压力等因素引起,会显著影响宿主的健康,并导致疾病前状态和疾病状态。越来越多的证据表明,肠道菌群是影响神经系统疾病(如阿尔茨海默病和自闭症谱系障碍)的重要因素。肠道菌群的成分和代谢产物可通过免疫、神经和内分泌等多种途径直接或间接调节脑功能。补充益生菌可通过调节肠道菌群来改善肠道屏障损伤、炎症甚至记忆功能障碍。还有研究表明,益生菌可缓解胃肠道疾病患者的症状、降低抑郁评分并改变大脑活动。这些结果证明了肠道菌群与大脑之间的双向交流和相互作用,这一过程也被称为“肠道菌群-肠-脑轴”。屏障功能障碍已被认为是肠道菌群-肠-脑轴的一个标志,它会导致宿主出现一系列并发症。不良干预会改变肠道菌群的结构和组成,引发肠道炎症和肠道渗漏,使肠道细菌进入血液循环,从而导致包括大脑在内的多个身体部位的炎症。最近的动物实验数据显示,睡眠剥夺会导致活性氧(ROS)过度产生、肠道屏障完整性降低和肠道炎症反应过度,从而导致大脑神经活动减少。而这些变化可以通过褪黑素(MT)的给药来逆转。
      肠道菌群与大脑之间复杂的关系表明,益生菌在缓解睡眠剥夺引起的肠道损伤方面具有潜力。有研究已表明乳酸杆菌数量与睡眠障碍之间存在显著关联,且某些乳酸杆菌种类对睡眠模式有显著影响。Lacticaseibacillus rhamnosus GG是一种革兰氏阳性细菌菌株,属于鼠李糖乳酪杆菌种,于1983年首次从健康人体中分离出来。它具有耐酸和耐胆盐的生物特性。更重要的是,研究表明LGG无致病性且不影响抗生素耐药性,这使其在食品工业中作为安全且有益的菌株得到广泛应用。在之前的研究中,LGG显示出能够缓解由早期生活压力引起的焦虑样行为,且对实验动物无不良影响,这进一步强调了其在肠道菌群-肠-脑轴中的调节作用。因此,该研究选择LGG作为研究对象。
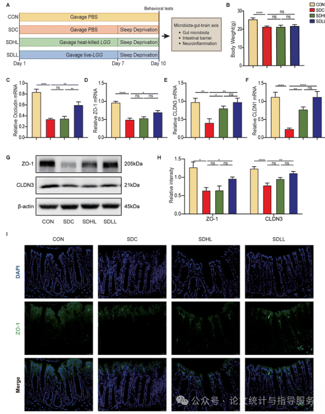
      在实验开始前,研究人员所有动物进行了社会接触测试(SPT),以确保研究对象之间的应激水平一致。随后,小鼠被喂食活LGG或热处理灭活的LGG持续10天,并在最后3天接受睡眠剥夺处理。实验期间记录了小鼠的体重变化,所有经历睡眠剥夺的小鼠均表现出显著的体重下降。与SDC组相比,无论是喂食热处理灭活的LGG还是活LGG的小鼠,在体重上均未出现显著差异。
      随后研究人员检测了紧密连接(TJ)蛋白的表达,包括闭合蛋白(occludin)、紧密连接蛋白-1(ZO-1)、紧密连接蛋白3(CLDN3)和紧密连接蛋白1(CLDN1),以评估肠道屏障功能。结果显示,睡眠剥夺后TJ蛋白的相对mRNA水平降低,而喂食活LGG可以显著减少TJ蛋白的降低。研究人员观察到热处理灭活的LGG也能上调CLDN3和CLDN1的mRNA表达。与上述数据一致,Western blot分析显示,与SDC组相比,SDLL组中ZO-1和CLDN3的表达显著增加。ZO-1的免疫荧光染色提供了更直观的结果,显示睡眠剥夺诱导了肠道上皮屏障功能障碍,而SDLL组细胞膜上的ZO-1显著高于SDC组和SDHL组。

【LGG补充剂可预防由睡眠剥夺引起的肠道紧密连接破坏】
      研究人员通过过碘酸雪夫染色(PAS)评估了黏液含量。与CON组相比,SDC组中杯状细胞的数量显著减少。LGG能够改善SD引起的杯状细胞数量减少,但SDHL组的杯状细胞显示出萎缩和发育不良。MUC2是肠道黏液层的主要成分之一。免疫组织化学分析表明,SDC组中MUC2阳性细胞的大小和数量同时减少。SDHL和SDLL组中MUC2阳性细胞的缺乏得到了显著改善,但热处理灭活的LGG在分泌功能上不如活LGG有效。
      潘氏细胞能够分泌含有抗菌肽(AMPs)的颗粒,这些细胞位于小肠隐窝的底部。研究人员通过评估颗粒的各种形态以及包装在潘氏颗粒中的AMPs水平来评估潘氏细胞的功能。结果显示,睡眠剥夺降低了D0和D1型颗粒的百分比,而活LGG和热处理灭活的LGG均能提高这些颗粒的百分比。

【LGG给药缓解了睡眠剥夺引起的杯状细胞和潘氏细胞缺陷】
      睡眠障碍与系统炎症标志物的增加有关。在该研究中,与CON组相比,SDC组中包括γ干扰素(IFN-γ)、肿瘤坏死因子-α(TNF-α)、白细胞介素(IL)-6和IL-1β在内的炎症细胞因子的相对mRNA表达显著上调。此外,活LGG能够降低SD引起的结肠中炎症细胞因子的升高。
      分泌型免疫球蛋白A(sIgA)是最丰富的抗体,在肠道免疫屏障对抗肠道毒素和病原体方面发挥着至关重要的作用。研究人员使用免疫荧光染色法检测了小肠中的sIgA(用白色箭头标记)。图像显示,SDC组中sIgA阳性细胞的数量显著减少,表明在经历睡眠剥夺时,肠道免疫屏障受损。活LGG和热处理灭活的LGG均能促进sIgA的产生,而活LGG的效果更为显著。

【LGG降低了睡眠剥夺小鼠的结肠炎性细胞因子水平,并增加了IgA的产生】
      研究人员使用超氧化物歧化酶(SOD)和褪黑素(MT)来评估抗氧化能力。SOD是一种在哺乳动物中具有三种同工型的抗氧化酶。染色结果显示,SDC组细胞质中的SOD1显著减少。与SDC组相比,SDLL组细胞质中SOD1的表达增加。此外,研究人员使用ELISA检测了SOD浓度。结果显示,SD降低了SOD浓度,而活LGG增加了SOD浓度。MT是一种天然激素,参与生物钟的调控,主要在松果体中合成和分泌。据报道,肠道中的MT对肠道运动、免疫和抗氧化特性具有有益作用。研究结果表明,SDC组中MT水平下降,而活LGG部分恢复了MT浓度。

【LGG增强了睡眠剥夺小鼠的抗氧化能力】
      实验研究表明,SD可导致肠道菌群失调。研究人员对肠道菌群与肠道菌群指标之间的相关性进行了分析。结果显示,乳杆菌属与所有指标均呈正相关,尤其是与PAS和MT。瘤胃球菌属与MT、游动球菌属与MUC2之间存在强烈的正相关,而阿克曼氏菌属与MUC2的负相关性较强,类似于变形杆菌属与MT的关系。相比之下,另枝菌属与许多指标,特别是PAS和IgA,呈显著负相关。微生物组的功能分析显示,SD上调了一组代谢途径,特别是膜转运、转录和细胞运动性。
 【LGG的补充调节了睡眠剥夺小鼠的肠道菌群和微生物代谢途径】
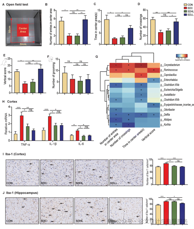
      研究人员采用旷场试验(OFT)和高架十字迷宫(EPM)评估小鼠的行为变化。OFT用于评估小鼠的运动活性和探索行为。随后对肠道菌群和旷场试验(OFT)数据进行了综合分析。结果发现,棒状杆菌属(Corynebacterium)和瘤胃球菌属(Ruminococcus)与改善的运动活性和探索行为呈显著正相关,而代尔夫特菌属(Delftia)则呈负相关。此外,还发现库特氏菌属(Kurthia)与小鼠穿越次数之间存在负相关。
      研究人员通过PCR技术检测了小鼠前额叶皮质中炎症细胞因子TNF-α、IL-1β和IL-6的表达。结果显示,睡眠剥夺显著上调了这些炎症细胞因子的表达,而活LGG能够降低其过度表达。研究人员进一步分析了肠道菌群与脑组织测量指标之间的相关性。结果显示,IL-1β与棒状杆菌属呈显著正相关,而与埃希氏菌属/志贺氏菌属呈显著负相关。Iba-1是反映神经炎症状态的小胶质细胞生物标志物。与CON组相比,SD小鼠的大脑皮层和海马体中的Iba-1表达显著增加。

【LGG给药部分逆转了睡眠剥夺导致的小鼠探索活动减少,并减轻了睡眠剥夺小鼠的神经炎症】
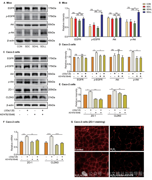
      表皮生长因子受体(EGFR)是一种受体型酪氨酸激酶。EGFR的激活在刺激磷脂酰肌醇3-激酶(PI3K)/Akt信号通路以促进细胞增殖和存活中起关键作用。研究人员进一步在体外研究了LGG对EGFR的影响。研究结果显示,LGG促进了EGFR的磷酸化,而不影响总EGFR的表达。数据表明,活LGG可通过激活EGFR来预防睡眠剥夺引起的肠道紧密连接破坏。

【LGG通过激活表皮生长因子受体,预防了由睡眠剥夺引起的肠道紧密连接破坏】
      该研究结果表明,LGG的施用减轻了SD引起的肠道屏障破坏。这一效果是通过激活EGFR途径和增强肠道抗氧化能力实现的。此外,研究人员还发现LGG能够减轻SD小鼠的神经炎症并改善其运动活性,活LGG的保护作用优于热灭活LGG。这些发现为LGG在治疗肠-脑疾病中的潜在应用提供了有价值的证据。
      综上所述,鼠李糖乳酪杆菌(LGG)补充剂可通过激活EGFR途径缓解睡眠剥夺(SD)引起的肠道屏障功能障碍,同时减轻神经炎症,改善SD导致的运动活性及精神状态变化。该研究探讨了益生菌在调节微生物-肠-脑轴中的有益作用,为治疗睡眠障碍提供了新的见解。


到顶部