解密女性比男性更长寿原因新思路!日本大阪大学研究团队发现生殖细胞可能是雌性比雄性更长寿的原因所在,并阐述其机制!


温馨提示,我们组建了论文统计免费答疑群和提供论文统计代做服务,如有需要可扫文末微信添加,具体答疑展示请点击查看:论文统计指导服务,真免费,永久免费,超靠谱,快来加入吧;统计代做展示可点击查看:论文统计代做服务,真优惠,真靠谱!。
      生命史理论,作为进化生物学的一个原则,表明繁殖增加了对体细胞投资的成本。在无脊椎动物模型中,生殖细胞对体细胞生长和衰老的功能已得到证实,但在脊椎动物中仍不明确。
      2024年6月12日,日本大阪大学的科学家在Science Advances 发表了题为 “Sex-dependent regulation of vertebrate somatic growth and aging by germ cells“ 研究论文,这项研究以非洲齿鲤(Nothobranchius furzeri)为研究模型证明了生殖细胞对体细胞存在性别依赖性的调控作用。在雌性中,去除生殖细胞会缩短寿命,降低雌激素水平,并增加胰岛素样生长因子1(IGF-1)信号传导。相反,在雄性中去除生殖细胞会改善其健康状况,并增加维生素D信号传导。两性的体型均有所增加,但由不同的信号通路引起,即雌性中由IGF-1引起,雄性中由维生素D引起。
       生殖细胞与体细胞生长和维护之间可能存在的权衡,即“可弃置体细胞”理论,是衰老生物学的一个核心信条。尽管迄今为止的研究强烈支持这种权衡的存在,但尚不清楚这种权衡是直接由资源分配冲突引起的,还是由逆向调节体细胞和生殖投资的分子信号引起的。在秀丽隐杆线虫(Caenorhabditis elegans)的研究中已提出了后一种权衡的存在。去除生殖细胞前体细胞可延长秀丽隐杆线虫的寿命,但去除整个性腺则无此效果,这表明性腺依赖性信号影响寿命。特异性去除生殖细胞也可延长黑腹果蝇(Drosophila melanogaster)的寿命。然而,生殖细胞去除对脊椎动物体细胞的影响在很大程度上仍不清楚。
      鉴于体细胞生长和衰老之间不可避免地存在联系,繁殖与体细胞之间的相互作用变得更加复杂。在秀丽隐杆线虫中,生殖细胞消融既增加了生长又延长了寿命。然而,从生命历史的角度来看,生物体在生长上的投资越多,它们在体细胞维护上的投资就越少。在许多脊椎动物物种中,包括鱼类、爬行动物和哺乳动物,已报告了生长与寿命之间的负相关关系。因此,繁殖、体细胞生长和衰老这三个因素之间的相互作用以及这种联系的分子基础在很大程度上仍未被探索。特别是,生殖细胞去除对脊椎动物体细胞生长和衰老的影响知之甚少,这受到可用模型生物体(如小鼠、斑马鱼和青鳉)寿命较长等因素的阻碍,尽管最近一项在斑马鱼中的研究表明,生殖细胞去除可改善体细胞再生。为了解决这个问题,研究人员在一种寿命较短(几个月的寿命)且生长迅速(性成熟约需一个月)的脊椎动物模型——非洲齿鲤中进行了生殖细胞去除实验。
      为了研究生殖细胞在N. furzeri体细胞生长和衰老调控中的作用,研究人员注射了反义寡核苷酸(MOs)以敲低生殖细胞特异性基因dead end(dnd)。结果显示,在雌性中,生殖细胞去除显著缩短了寿命。相反,在生殖细胞耗竭的雄性中,老年存活率显著增加。这些生殖细胞去除对寿命的影响通过另一种dnd MO得到了证实。这些结果表明,脊椎动物生殖细胞在寿命调控中发挥作用;然而,与无脊椎动物模型不同,它们的作用在性别上存在差异。
      研究团队还研究了生殖细胞去除对幼龄、老年和极老年鱼体生长的影响。在雌性中,生殖细胞去除在老年期显著增加了体长和体重,分别增加了10%和27%。虽然对照雌性在老年后几乎不再生长,但生殖细胞耗竭的雌性则继续生长至极老年。在雄性中,老年期的体长和体重分别增加了5.7%和16%。对照和生殖细胞耗竭的雄性均持续生长至极老年。另一种dnd MO也证实了体型的增加。这些结果表明,生殖细胞在雄性和雌性中均对体生长速率产生负向调控作用。 

【在N. furzeri中,生殖细胞的移除可调节寿命和体型大小】
      为了研究这些生命过程事件如何受到生殖细胞去除的影响,研究人员关注了性别分化。研究人员首先检查了外部性征是否与基因型性别一致。N. furzeri的性别决定基因为gdf6,Y染色体上的gdf6与X染色体上的gdf6在22个单核苷酸变异和一个9个碱基对的缺失上存在差异。通过基因分型检测9个碱基对的缺失,发现根据体色判断的外部性征与N. furzeri的基因型性别一致。接下来,研究人员检查了性腺的性征。逆转录聚合酶链反应(RT-PCR)显示,生殖细胞去除并未增加雌性性腺中雄性基因(dmrt1和cyp11c)的表达。同样,它也没有上调雄性性腺中雌性基因(foxl2和cyp19a1a)的表达。这些结果表明,生殖细胞去除不影响N. furzeri的性别决定。值得注意的是,雌性生殖细胞耗竭鱼的性腺中雌性基因的表达,特别是编码雌激素合成酶的cyp19a1a,显著降低,这表明类固醇激素的产生被阻断。一致地,质谱分析显示生殖细胞耗竭的雌性中雌二醇水平大幅下降。研究人员还证实,生殖细胞去除并未逆转性类固醇的水平,但在年轻雄性中降低了11-酮基睾酮的水平。这些数据表明,N. furzeri的生殖细胞不是性别命运的决定因素,但影响性激素的产生,特别是在雌性中。

【在N. furzeri中,生殖细胞的移除不会导致性别反转,但会影响类固醇的生成】
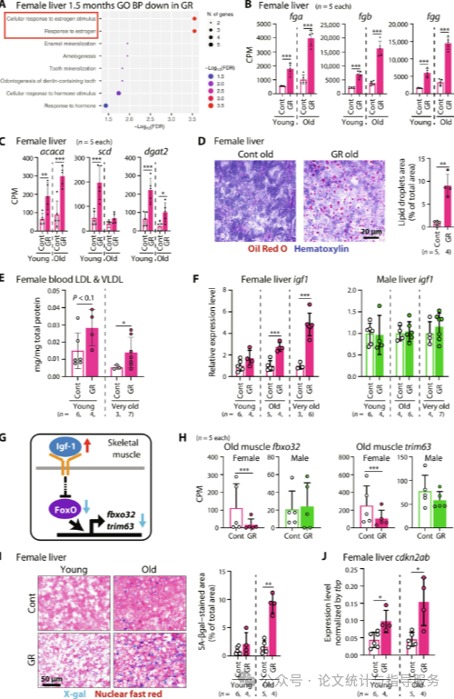
      研究结果显示,生殖细胞去除对机体具有系统性影响。为了从分子水平上研究这些影响,研究人员对肝脏和骨骼肌等主要器官进行了RNA测序(RNA-seq)。首先,研究人员分析了雌性肝脏。差异表达基因(DEGs)的基因本体(GO)术语富集分析显示,生殖细胞去除特异性地下调了雌性中的雌激素信号传导,这与雌二醇水平的降低相一致。此外,仅在雌性中上调了与凝血相关的基因,包括fga、fgb和fgg。在人类更年期期间,观察到凝血因子增加和脂质代谢受阻的现象,这与雌激素水平降低有关。凝血因子水平增加被认为是更年期期间心血管疾病风险增加的原因。脂质代谢失调影响能量代谢的各个方面,包括脂肪量和肥胖。与RNA-seq结果一致,生殖细胞去除的雌性肝脏中观察到中性脂质积累增加。此外,仅在雌性中观察到血液低密度脂蛋白(LDL)和极低密度脂蛋白(VLDL)水平总和增加,这表明对心血管系统有不利影响。这些结果表明,生殖细胞去除雌性寿命缩短的部分原因可以解释为雌激素水平降低。
      为了进一步阐明生殖细胞去除引起的系统性变化机制,研究人员关注了生长速度的增加。因此,研究人员研究了其对胰岛素样生长因子1(IGF-1)信号通路的影响,该通路是身体生长的主要调节通路。由于Igf-1主要由肝脏产生,研究人员检查了肝脏中igf1的表达水平。RT-定量PCR(qPCR)结果显示,与对照雌性相比,生殖细胞去除的雌性肝脏中igf1的表达显著增加,并且这种差异随年龄增长而增加。相比之下,尽管生殖细胞去除的雄性体型增大,但雄性中未观察到显著变化,这表明其他机制可能参与了雄性生长速率的改变。
      接下来,研究人员基于RNA-seq数据,以骨骼肌(IGF-1的主要靶器官)为重点,证实了IGF-1信号传导的增加。在老年雌性骨骼肌中,仅检测到少数差异表达基因(DEGs。然而,IGF-1信号传导的代表性下游基因fbxo32和trim63(在骨骼肌中其转录受IGF-1信号传导抑制),在生殖细胞去除的雌性中一致下调。在雄性中,这些基因的表达没有变化,进一步证实了生殖细胞去除导致的IGF-1信号传导上调是雌性特有的。
 
【在去除生殖细胞的女性中,低雌激素水平和增加的IGF-1信号与加速衰老相关】
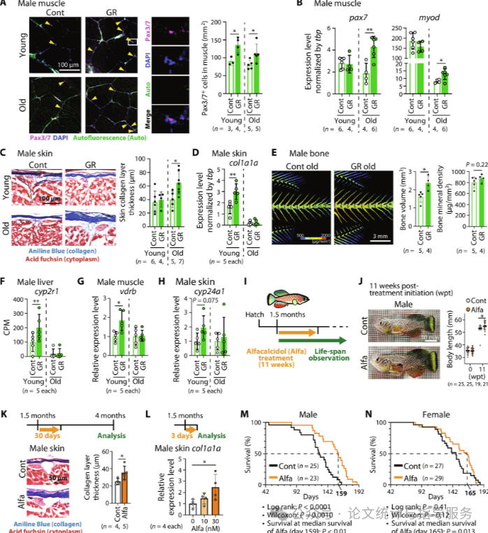
      与雌性相反,生殖细胞去除似乎改善了雄性的健康状态。为了证实这一点,研究人员检查了影响寿命的关键组织之一——骨骼肌的健康状态。骨骼肌的再生能力由称为卫星细胞的干细胞协调,这些细胞在衰老过程中受损,而卫星细胞的减少与肌肉流失相吻合。值得注意的是,生殖细胞去除显著增加了卫星细胞的数量,这通过骨骼肌中卫星细胞标志物pax7和激活的卫星细胞标志物myod的表达得到了证实,这有助于骨骼肌保持再生能力。
      接下来,研究人员关注皮肤,这是衰老的另一个重要指标。在衰老过程中,真皮胶原蛋白水平下降,进而导致成纤维细胞功能恶化。马松三色染色结果显示,老年生殖细胞去除的雄性皮肤中胶原纤维区域厚度增加。相应地,真皮胶原蛋白的主要成分col1a1a在生殖细胞耗竭的雄性皮肤中的表达水平增加。此外,研究人员还检查了骨骼。微计算机断层扫描(Micro-CT)分析显示,生殖细胞去除的雄性骨体积显著增加,骨密度也趋于增加。综上所述,这些结果表明生殖细胞去除改善了雄性的组织健康,至少在骨骼肌、皮肤和骨骼方面是如此。
      研究人员注意到,在年轻生殖细胞去除的雄性鱼类肝脏中,cyp2r1的表达水平增加。cyp2r1基因编码一种在肝脏中负责维生素D3 25-羟化的主要酶,这表明活化的维生素D水平及其下游信号传导可能增加。由于维生素D信号传导被认为有助于维持肌肉卫星细胞的静息状态,因此增加的维生素D信号传导可能解释了生殖细胞去除雄性骨骼肌中卫星细胞数量增加及其标志物基因表达增加的现象。此外,由于有报道称维生素D治疗可增加真皮成纤维细胞中的胶原蛋白产生,因此生殖细胞去除雄性的皮肤中维生素D信号传导可能增加。相比之下,在雌性中,尽管肝脏中cyp2r1的表达增加,但肌肉中维生素D靶基因vdr和皮肤中cyp24a1的表达均未改变,这表明维生素D信号传导的上调是微不足道的。综上所述,这些数据表明,增加的维生素D信号传导可能参与了生殖细胞去除导致的雄性寿命延长。

【增加的维生素D信号有助于生殖细胞移除后的雄性动物体生长和防止衰老】
      最后,研究人员研究了维生素D补充剂对体细胞生长和维持的影响。为此,研究人员使用维生素D类似物α-骨化醇(alfa)对N. furzeri进行了处理。alfa处理增加了维生素D靶基因的表达。与先前在斑马鱼研究中的结果类似,接受alfa处理的非洲齿鲤雄性表现出体型增大。研究还发现,alfa处理增加了皮肤中胶原纤维区域的厚度和col1a1a的表达。研究人员发现,alfa处理显著提高了雄性和雌性的存活率,这表明激活维生素D信号传导可改善生物体水平的健康状况。因此,激活维生素D信号传导可能促进脊椎动物的体细胞生长并延缓衰老。
综上所述,该研究使用脊椎动物模型进一步揭示了不同信号通路以性别依赖的方式将生殖细胞、体细胞生长和衰老相互连接起来。这可能反映了脊椎动物性腺在性别间功能差异的复杂性。这种性别差异可能是不同性别间进化出不同繁殖策略的基础:与雌性相比,雄性通常被选择为追求“快速生活,早逝”的繁殖策略,其特征是衰老速度更快。 


到顶部