“冬至落葬”,回顾那些没能活过2020年的车企们


2020年就要过去了,相信大家都不会去怀念它。
这场公共卫生事件对汽车行业造成了巨大冲击,大部分汽车品牌都经历了削骨之痛,也有一些品牌因此而倒闭或重组,这其中有它们自身的原因,或许本身已经摇摇欲坠,只是被疫情加速了死亡。
在这一年,再也没有人起高楼宴宾客,更多的是昏迷进ICU。众泰、华晨、力帆、猎豹、纳智捷、华泰、东风雷诺、北汽幻速、东风英菲尼迪……这些曾经活跃在汽车舞台的品牌,如今个个苟延残喘。今天我们给大家盘一盘,那些去世或即将去世的车企。

众泰汽车:
旗下多家公司破产清算
重组几乎是唯一出路

汽车段子千千万,众泰汽车占一半。它是乡镇青年的白月光,它是其他品牌的Copy不走样,无论是豪华品牌如保时捷、奥迪,还是普通品牌如大众、马自达,都能在众泰的产品上看到这些列强的影子。
“皮尺部”成为众泰的代名词,既是众泰自身作死的结果,也有舆论推波助澜的影响。网友们此前可能还有个梦想:“能不能开上兰博基尼,就看众泰的了”,可惜众泰现在无法再为你们提供像SR9那样只需几百块换套标就能变身保时捷Macan的名媛收割机了,它已经自身难保。

12月初,汉龙汽车在内部发布的一份文件称,由于多方面的原因,导致公司经营发生严重困难。根据目前实际情况,依据相关法律法规规定,经研究,自2020年11月30日起(除长远模具公司已接订单维持生产外)全公司范围内实施停工停产。大家可能对汉龙不是很熟悉,但是它与众泰有着千丝万缕的联系,汉龙的停产,也意味着众泰孵化的君马、汉腾、汉龙等品牌已经陷入困境,包括众泰自己。

12月2日,众泰汽车股份有限公司发布了关于全资二级子公司——众泰新能源汽车有限公司被法院裁定受理破产清算的公告。该公告表示:众泰汽车股份有限公司于近日收到浙江省永康市人民法院下发的《民事裁定书》,获悉公司全资二级子公司众泰新能源汽车有限公司被债权人以不能清偿到期债权,资产不足以清偿全部债务为由,被申请破产清算。

近日,又有媒体曝光了一份众泰汽车内部文件,内容是“关于研究总院放假的通知”。该通知显示,经公司研究决定,自2020年11月30日起,研究总院全体员工放假,返岗人员及时间另行通知。研发部门熄火,大家都知道这意味着什么。此前,众泰汽车生产制造方面已基本停产。报告显示,2020年上半年众泰汽车合计生产汽车只有574辆。现在来看,等待众泰的,除了破产,只有重组这条相对体面的路。

华晨汽车:破产重组的背后迷雾重重
将旗下的轿车品牌命名为“中华”,可以看到在东北老工业基地扎根的华晨当年是多么的骄傲,其风光程度可能比今天的吉利、长安有过之而无不及。但是这家曾经的东北第一车企没有居安思危,以为靠着宝马这头现金奶牛的持续输血就能长命百岁,活生生地将一个千亿国企做成今天这个鬼样子。
11月20日, 沈阳市中级人民法院裁定受理债权人对华晨汽车集团控股有限公司重整申请。12月4日,有消息传出,华晨汽车集团控股有限公司原党委书记、董事长祁玉民涉嫌严重违纪违法,目前正接受纪律审查和监察调查。我们有理由相信,华晨破产重组的背后一定有违规违法的操作,业内人士也怀疑“破产重组”的做法有猫腻。

乘联会秘书长崔东树表示,华晨汽车集团2020年债券半年报显示,集团总负债1328.44亿元,扣除商誉和无形资产后,资产负债率为71.4%,期末现金及现金等价物余额为326.77亿元。但是,华晨下属的华晨宝马的股权的价值就应该达到1000亿规模,华晨宝马年销量目前达到60万辆,年度盈利应该在100亿以上,因此华晨的总体资产应该远高于债务,在这种情况下被判破产重组实在奇怪。

此外,多家机构指责华晨有恶意逃废债嫌疑,其债务违约前后不断转移高价值资产,并将其旗下上市公司注册地由上海改为辽宁。而对于华晨集团的破产重组,多家金融机构债权人也明确表示并不希望华晨进入破产。而其主承销商国开证券亦向人民银行金融稳定局发出沟通函,指出华晨集团“目前出现的债务违约问题并非客观情况所致,其财务情况较好,并不具备清理债务的法定条件及情形。”因此,华晨破产重组的背后迷雾重重,只有等相关部门的调查结果了。

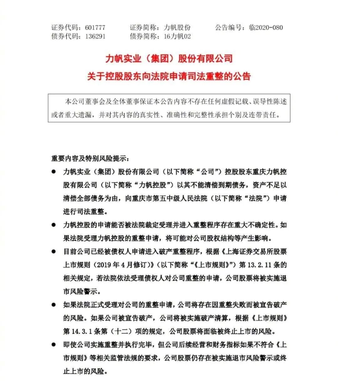
力帆汽车:白衣骑士吉利入股重组

力帆汽车曾经是重庆的一张名片,其创始人尹明善也因此成为重庆首富。从摩托车起家,凭借草根创业的猛劲,如黑马一般崛起,之后又投身汽车制造业,可惜没有把握住机会,在中国汽车工业大浪淘沙的快速发展背景下,力帆彻底掉队。
有人将这一切归咎于尹明善的儿子,认为他不务正业,只知道买豪车,被曝光过的超跑就有30多辆。但是一个庞大企业的结局大多是多方因素决定的,力帆倒下的根本原因在于缺乏核心技术,一直没有形成竞争力,或出过一款热门车型。而当力帆的鸳鸯工厂被挖掘机推平,力帆公子尹喜地的布加迪豪车显得格外讽刺。

今年8月份,力帆股份对外发布公告,由于重庆力帆控股有限公司无法清偿到期债务,资不抵债,已经向重庆市法院申请司法重整,力帆的多家子公司(力帆乘用车、力帆汽车销售、力帆进出口等)均被债权人向法院申请司法重整,集团内高管也纷纷开始减持股份。

相比于华晨重组的一地鸡毛,力帆的重组有一个很符合市场预期的结果。11月10日,力帆股份正式对外发布了重整计划(草案),其中有一个重要信息:吉利入股重整力帆。力帆虽然在汽车制造领域一蹶不振,但是手里依然有两张好牌,一是盼达用车,在共享领域做出行服务,注册用户数超过350万;二是移峰能源,做能源的二次供给服务商,从换电到充电,是一个专业的电能服务公司,而这些和吉利发展方向高度重合。

在汽车制造上,吉利也给力帆安排得明明白白,力帆汽车在2020年第二次临时股东大会上表示,“一旦完成重整工作,我们首先将量产吉利科技集团旗下换电型纯电动MPV枫叶80V。”给吉利代工,也算是以另一种形式参与到当下火热的新能源领域。因此,纵观力帆的重组之路,大体是一个多方满意的结果,当然,最难受的可能就是长安了。
写在最后
我想,100年后,当我们的后代看到历史书上描述的21世纪初的汽车工业,依然能感受到这段精彩又残酷的光景。大排量引擎消亡,内燃机走到历史的十字路口,涡流增压发动机以为自己正值壮年,却被来势汹汹的电动化潮流打得无力招架。
在这滚滚洪流里,有一大批车企起来,有一大批车企倒下;有人被钉上耻辱柱,有人被封为开拓家;有品牌迎接下一个100周年,有品牌埋入地下泥销骨。本文提到的这些品牌不是最终名单,寒冬还在继续,希望少一些不思进取的蛀虫车企,希望积极进取的品牌都有一个好的未来。

一对一交流,加小志微信(xinqichezhi)





到顶部