继续操作前请注册或者登录。

刚刚,IPO被否,发行人会计差错较多,签字会计师对公司基本情况不熟悉!


2022年创业板第6家IPO审核未通过诞生:九州风神!截止目前2022年创业板审核未通过的IPO为:亚洲渔港、恒茂高科、兴禾股份、北农大、电旗股份、九州风神。


北京市九州风神科技股份有限公司主要从事以电脑散热器为核心的电脑硬件产品的研发、生产及销售,主要产品包括电脑散热器、机箱和电源等。
IPO保荐机构为中天国富证券,发行人会计师为中勤万信,律师为广东君言。
公司实际控制人夏春秋和韩小娜夫妇合计直接持有公司47,500,000 股股份,韩小娜通过鑫全盛管理(深圳)间接持有公司 2,500,000股股份,合计持有公司 50,000,000 股股份,占发行前公司总股本的 77.82%,为公司实际控制人。与一致行动人宁世爱(夏春秋母亲)、韩天雨(韩小娜父亲)合计持有公司 50,284,000 股股份,占发行前公司总股本的 78.26%。
俄罗斯为公司收入主要来源区域,报告期各期间的收入占比约为 19%;公司在乌克兰的收入规模较小,报告期各期间的收入占比约为 1%。若俄乌冲突长期持续,则有可能影响到公司产品的最终销售,并进一步影响公司的经营业绩,进而对公司整体经营造成一定的影响。 
报告期各期间,发行人境外销售收入分别为 30,356.94 万元、39,008.65 万元、61,765.95万元和29,981.86万元,占主营业务收入的比例分别为73.69%、74.11%、75.76%和 76.52%。
2018 年度至 2021 年度,公司扣除非经常性损益后归属于母公司所有者的净利润分别为 4,139.42 万元、6,846.97 万元、9,450.07 万元以及 6,255.53 万元,2021 年度公司经审阅后净利润相较 2020 年度出现下滑。发行人 2021 年度业绩下滑,主要原因是美元兑人民币汇率波动、原材料价格上涨及运杂费增加等因素影响。未来若原材料价格继续上涨、运杂费持续增加以及人民币兑美元升值幅度较大,公司的经营业绩存在进一步下滑风险。 
募集资金用途
本次拟公开发行不低于 21,423,000 股(含 21,423,000 股),不低于本次公开发行后公司总股本的 25%,预计融资金额4.9736亿元,公司本次发行上市募集资金扣除发行费用后将用于以下项目:

主要财务数据和财务指标
2018 年度至 2021 年 1-6 月,公司营业收入分别为 41,384.97 万元、52,905.34万元、81,902.67万元和39,446.83万元,近三年的营业收入复合增长率为40.68%。


发行人选择的具体上市标准:最近两年净利润均为正,且累计净利润不低于人民币 5,000 万元。
企业关注点
发行人自 2008 年创立“DeepCool”品牌以来,以行业国际知名品牌的性能、 品牌建设等为学习和提高的参考,秉持不断提升自有品牌知名度和美誉度、夯实 品牌影响力的理念,经过十余年的耕耘,在国内外与美商海盗船(CORSAIR)、 酷冷至尊(CoolerMaster)和猫头鹰(Noctua)等国际知名电脑散热硬件品牌可 以直面竞争,在部分区域和部分品种,品牌知名度和美誉度甚至相对更高。
上市委会议提出问询的主要问题
1.报告期内,发行人境外销售收入占比较高且主要为经销收入。请发行人:(1)说明外销收入大幅增长的原因及合理性;(2)说明国际形势变化对发行人的持续经营能力是否构成重大不利影响。请保荐人发表明确意见,并说明对外销收入核查的有效性。
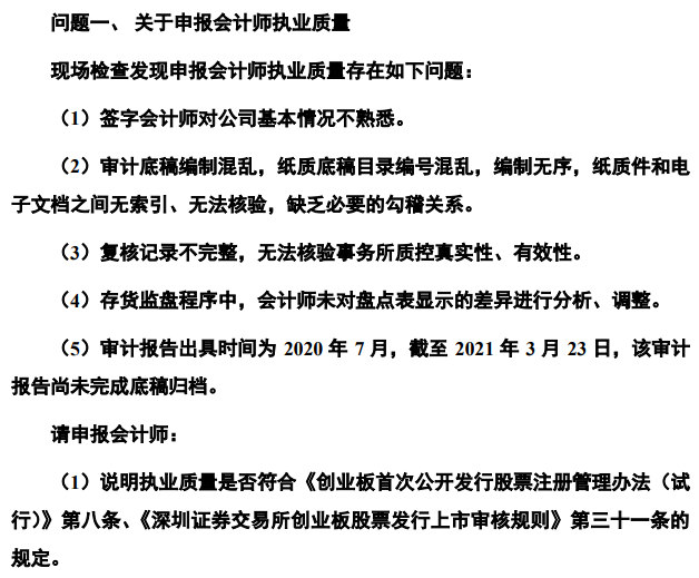
2.报告期内发行人会计差错较多,涉及范围较广,且未能及时调整入账。同时,报告期内发行人存在使用个人银行账户收付与经营相关款项的情况。请发行人说明报告期内相关内部控制制度建立情况及执行的有效性。请保荐人发表明确意见。
3.发行人热管材料的主要原材料为铜。2020 年 4 月以来,发行人热管材料采购价格的变动幅度和铜价的变动幅度差异较大。请发行人说明上述差异产生的原因及合理性。请保荐人发表明确意见。







问询回复详情点击“阅读原文”下载查看
全文完,如果喜欢,请点亮“在看”并放到圈子里。
声明:本公众号致力于好文推送,部分文章推送时未能与原作者取得联系。版权归属原作者所有!我们对文中观点保持中立,分享不代表本平台观点,所发文章仅供参考交流,请勿依照本订阅号中的信息自行进行投资操作,若不当使用相关信息造成任何直接或间接损失,需自行承担全部责任。若涉及版权问题,敬请原作者联系我们。
加群及业务联系,请添加微信号:E1092120015
到顶部