划片后,白沙洲业主炸了锅!



每年对口划片季,都是几家欢乐几家愁的时候,欢乐的家庭无非是人在家中坐,名校天上来,孩子接受优质教育有望;忧愁的是一些原本被寄予厚望的学区眼睁睁的溜走了!
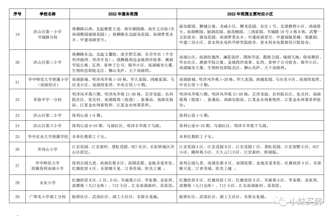
本期给大家分享武汉热门区域——洪山区! 
往期回顾:
最新最全!武汉各区中小学对口划片范围来了!
划片出来后,我紧急查了下江岸区房价
划片后,光谷楼盘众生相……
划片后,最稳的武昌也出现了分化……
黑马杀出!划片后,这个区买房……猝不及防!刚一年!这个区划片大变!
一到夏天,白沙洲教育就是又“热”又“闹”。

随着洪山区划片出来后,白沙洲片区业主关注的问题终于尘埃落地。
结果就是复地、清能、万科、佳兆业赢了,江南岸输了,紫云府和东原结果未知!
事实上,白沙洲片区今年划片变化还挺大的:  

华师万科金色城市小学将与城投联投江南岸规划的小学一体化办学,分南、北校区,今年将江南岸小区划入了入学范围。
根据划片,万科云城本应划入张家湾小学,但万科云城旁在建洪山十二小(万科云城小学),张家湾小学对口小区中未见万科云城。
洪山九小暂缓2年挂牌,洪山实验小学仍分南北校区,分开招生。龙湖三千城划片对口洪山实验小学北校区,正商金域世家、褐石公馆则进入南校区。
中建铂公馆和富强天惠园被划片对口卓刀泉中学张家湾分校。目前暂时在洪山区十一小(万科金色城市小学一分校)过渡办学。
新增黄家湖中学,接收武珞路小学爱家分校毕业生。
洪山八小(武珞路小学东原启城分校)今年不具备招生条件,今年没有划片。

白沙洲三环内学校分布图
众所周知,洪山区是大学之城,拥有35所高校,人文氛围好,但是区域内优质高中少,只有洪山高中一所省级示范高中,分配生名额少,导致优质生源向隔壁的武昌区分流,坊间流传着洪山区“教育洼地”的说法。
PS: 省、市示范高中拿出招生计划的50%面向本区初中招生。经过考试后,获得了分配生名额的考生,中考成绩不低于示范线时可享受最高降分30分的录取优惠。获得分配生资格,中考将事半功倍,进入名高的机会大增!
武昌区和洪山区分配生的名额差距有多大,看看下面两个表就知道了:

对于武昌区的学生来说,区域优质高中多,可选择的学校更多,能够获得分配生的机越大!

△ 华师一附中分配生名额
华师一附中可以在武昌区、洪山区、东湖高新区三个区进行招收分配生,但是在洪山区只面向华一初一所初中进行招生,且华师一附中2022年给到华一初的分配生名额仅27个,不足武昌区的零头。

从分配生来看,在洪山区,华一初、卓刀泉最多; 而在第二档里鲁巷和英格这两所学校差不多,小胜洪山中学。
同时,平均分排名、普高率和示范率,也是判断一个学校好与差的重要标准。

全市中考平均分70强,洪山区有10校入围。根据普高率和示范率,排名依次为华农附中、杨春湖实验学校(民办)、洪山实验外校、华一初、卓刀泉中学、英格中学。

1
洪山区学区房现状
洪山区以学生的学籍+户籍作为对口划片的依据。根据近年来的中考成绩,大概可以分为:
第一梯队:华一初、杨春湖实验学校(民办)、卓刀泉中学、华农附中;
第二梯队:英格中学、地大附中、洪山外校、鲁巷中学、洪山中学;
第三梯队:马房山中学、卓刀泉中学和平校区;
第四梯队:梨园中学、卓刀泉中学张家湾分校、卓刀泉中学建和分校、长虹中学、金鹤园学校、板桥中学、关山中学、旭光学校。
华农附中仅招收华中农业大学子弟。杨春湖实验学校是9年一贯制民办学校,自主招生,考虑买学区房对口入口,这所学校行不通。
华一初、卓刀泉中学是洪山区老牌公立名初,依照对口划片入学,这两所初中的学区房是很值得买的。
同时,洪山区的小学也有梯队排名:

结合以上小学+初中,洪山区值得买的双XQ房,有:
1、鲁巷实验小学+卓刀泉中学/华一初
2、鲁巷实验小学一分校+华一初
3、卓刀泉小学+卓刀泉中学/华一初
4、广埠屯小学+卓刀泉中学
PS  文章结尾后洪山区划片对口详细文件,请注意查看,收藏!
对口鲁巷实验小学+华师一附中的小区有:保利华都、尚文创业城


保利华都2012年建成,分三期开发,从55平一房、71-92平两房,103-118三房,148平四房户型都有,华一初在小区旁边,出门就是地铁,地铁1站到光谷广场站,即到鲁巷实验小学,上学方便,但是楼龄有10年,小户型多,租房也多,人员比较杂乱。

△  2021年6月

△  2022年6月
保利华都,去年参考均价26767元/平,近三个月成交43套,今年涨到30777元/平,一年上涨4010元/平,但是成交大幅下降,90天仅成交6套。


尚文创业城是2002年建成的老小区,房龄较老,居住舒适度相比次新小区差。这个小区相应的价格也便宜不少,目前参考均价19489元/平,较去年18700元/平,小涨789元/平,90天成交了3套,在同楼龄小区中,是比较活跃的。

对口鲁巷实验小学+卓刀泉中学的小区有:东湖御院


△  2021年6月

△  2022年6月
东湖御院于2015年建成,在周边学区房里算是比较新的,去年成交均价26287元/平,近三个月成交12套,如今涨到28937元/平,一年涨了2650元/平,同样的成交量大幅下滑,90天仅成交了3套,30天带看量大幅下滑。
对口鲁巷实验小学一分校+华一初的小区有:关西小区


关西小区新建于2005年,房龄比较老旧,不过紧邻鲁巷实验小学一分校,这一点也是一个优势。

△  2021年6月

△  2022年6月
鲁巷实验小学一分校不如鲁巷实验小学,再加上楼龄偏老,关西小区这个小区价格一年不涨反跌,去年成交均价15700元/平,今年14949元/平,跌了751元/平。
目前77平小2房,100万就可以买到;85-93平三房,130多万也可以买到,入手门槛较低。

对口卓刀泉小学+华一初的小区有:领秀城


领秀城一期新建于2007年,二期新建于2010年,出行有地铁和BRT公交,整个小区的户型面积跨幅较大,从55平-133多平都有, 缺点是临高架、租户多,存在车位不足的现象。

△  2021年6月

△  2022年6月
去年贝壳上成交均价为23164元/平,近三个月成交了15套。如今房价涨到了26414元/平,成交也大幅下降,90天仅成交3套。
对口卓刀泉小学+卓刀泉中学的小区有:凯乐桂园、保利大都会
‍‍‍‍‍

‍‍‍‍‍

凯乐桂园新建于2012年,在地铁口,又在学校旁,与雄楚大道隔着学校,整体还不错,主力产品有75-100平的2房,120平的三房,155平的四房。

△  2021年6月

△  2022年6月
去年该小区成交均价24065元/平,近三个月成交10套,今年房价有所上涨,约26322元/平,90天成交了3套,30天有86次,带看量竟然涨了。

保利大都会是片区内为数不多的品质新小区,居住环境好,全部是改善大三房、四房,对环境注重的家长可考虑,前期新房价格约27200元/平,目前二手房挂牌破3.2W+。
在新南湖有两所学校——洪山实验外国语学校、英格中学近年来普高率和示范率位于武汉诸多初中的前列。


作为四大天王置业板块之一,白沙洲片区入住人口大涨,家长们很关注区域教育 。白沙洲三环内,洪山实验中学有潜力成为区域比较好的初中。
洪山实验中学由华中师大一附中东原启城分校更名而来,采用华一初的办学目标和管理模式,师资力量雄厚。

另外,卓刀泉中学张家湾分校为原址重建的新校区,服务范围为本校小学部全部毕业生、华师附属万科金色城市小学全部毕业生。值得注意的是,在华师一寄宿、华一光谷和武钢实验三大民初的生源榜上,经常可以看到万科金色城市小学的身影。


2
洪山区XQ房购房攻略
现阶段,洪山区双XQ房集中在靠近光谷片的那一片,选择不算太多,很多小区挂牌的房源,在做各种排除法之后,真正符合自己条件的屈指可数。
对于想买学区房的家长,小妹有几点建议:
1、尽量选择华一初和卓刀泉中学,第一梯队的名初抗跌能力强,即使老破小价格也相当稳。当然如果条件允许,能去武昌区就更好,毕竟一所洪山高中很难满足区域内的需求。
2、比较在意价格的,可选择房龄相对老一点的学区房,例如:尚文创业城、领秀城一期、关西小区,对口的卓刀泉小学/鲁巷实验小学+华一初是洪山区最顶级的XQ组合,特别是关西小区,100万就可以买两房,对刚需比较友好!
3、买房时要重点考量是否有占用学位的情况,尽量把学位相关条件写到合同里,避免后期产生交易纠纷。
4、有人觉得洪山区有华一初,分配生可以优录华一高,未来发展大有可为;也有人认为洪山区子弟学校居多,学生基数大且真正能打的公办初中就华一初和卓刀泉,娃多学校少,上学不容易。
但是归根结底,教育成功本质上还是学生、家长和学生共同努力,不能单单指望学区房,赢在了起跑线,也还要赢在终点。











特价秒杀
城投秀水青城
史无前例,85折尖叫秒杀即将开启!
【秒杀倒计时】6月13日(周一)20:30
仅5套!抢到就是赚到!
即刻扫码回复【秒杀】进群参与!

1、国企现房,小区园林实景呈现,即买即入住,绝对安全放心!
2、醇熟主城区,地铁口、学校都在家门口,无须用时间换空间 ! 
3、均价13500元/平!一站地铁单价少1w+!性价比爆棚!
4、高层可观长江 ,视野绝佳!
汉阳看房团来啦!
集合时间:6月11日(本周六)早上9:30
集合地点:地铁4、6号线钟家村站D出口
预计看房路线:
尚城国际、万科金域光年、金地国际城、天创黄金时代、东投汉阳城
点击下方卡片报名!大巴接送,提供中餐,活动全程免费

买房不踩坑,周边不利因素提前掌握
扫码回复项目名,例如:龙湖清能天曜

免费获取【武汉最全测评】
注意,输入完整项目名,不要出现错别字和·

小妹致力于武汉楼市的新鲜资讯、数据报告、麻辣点评、精彩八卦,深度原创,向大家贡献有价值的观点和思维!欲了解更多信息,请加买房小妹微信号“maifangxm209”或关注“小妹买房”公众号。


重要提醒
各位最近可能发现了,微信公众号官方更改了推送规则,打乱了推送时间。而
【小妹买房】出现在各位订阅列表的顺序,直接由您决定。
拜托大家务必操作以下两个步骤:
1、点击【小妹买房】公众号,设为“星标”:


2、看完文章,请一定要记得文末点“在看”,最好能来个在看、评论、转发三连!这样,【小妹买房】才能更快地出现在您的消息列表,方便第一时间收到新推送!
行动起来吧!谢谢啦!笔芯
到顶部