火力全开!杭州出招救市,惊呆了众人



‍作者:子非鱼
01
当下,几乎没有不需要救市的城市。
国家统计局最新公布的1至4月份数据显示,全国商品房销售面积39768万平方米,同比下降20.9%;其中,住宅销售面积下降25.4%。商品房销售额37789亿元,下降29.5%;其中,住宅销售额下降32.2%。
其中,东北地区跌幅最大,销售面积同比下跌42.7%,销售金额同比下跌46.9%。其次便是东部地区,销售面积同比下跌28%,销售金额同比下跌34.2%。

来源:国家统计局
东北和东部地区领跌,很好理解,毕竟是受疫情影响最严重的地区。
所以,我们可以看到,两个地区都在扎堆救市。
东北方面,长春一解封就连发了两道救市令,给购房者减负降压,以推动成交量。而沈阳则直接放开了限购,非户籍人口可以直接买。
东部地区的长三角,苏州、南京、无锡、徐州、扬州、宁波,都已经出招,它们还发明了被称为楼市最伟大的救市令,生二孩以上家庭可破限购。
杭州,现在也跟进了,发布了一连串措施。无论是从救市行为本身,还是救市力度,都惊呆了很多吃瓜群众。可谓不鸣则已,一鸣惊人。
因为,在东部地区整体受影响的背景下,杭州相比较来说,受影响程度最小,理论上来说,没有太大救市需求。
杭州本不需要救市的理由有二:
第一,杭州新房由于限价因素,有套利空间,依旧卖得不错。
4月份,上海新房成交面积,环比下跌了82.8%,南京新房成交套数环比下跌30%,苏州新房成交面积环比减少23.32%,同比减少57.37%。
而杭州,新房成交套数只环比下跌了1.1%。相比于上海、南京、苏州,杭州受影响最小。
更为关键的是,杭州新房开盘整体去化率,依旧非常高,位居全国第一。
克而瑞披露的4月份50个重点城市新开盘项目平均去化率,已经跌至29%。而杭州月主城区开盘项目占比约8成,平均去化率升至69%,位居全国第一,环比增加11个百分点。

第二,杭州土地卖得不错。
截止到目前,今年重点城市首轮集中供地,除了个别城市因为疫情搁浅外,其他基本都已完成。
与天津的流拍80%、济南的流拍40%相比,杭州堪称大卖。
杭州首轮推出的60宗地,卖出了59宗,只流拍一宗。
首次供地揽金827亿元,位居全国第一。

新房市场和土地市场基本都受影响不大,杭州为何还要背负救市之名?这个答案,先按下不表。留到后面来说。
总之,杭州已经出招救市了!
02
5月17日,杭州住房保障和房产管理局在官网发布了《关于进一步促进房地产市场平稳健康发展的通知》,宣布了三大救市措施。

《通知》提出:
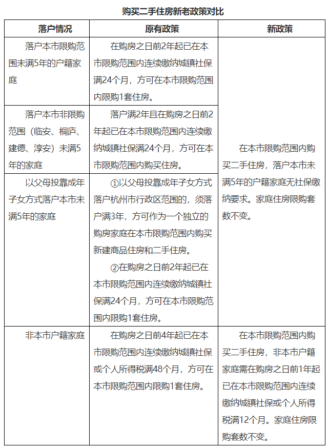
一、优化二手住房交易政策
在本市限购范围内购买二手住房,落户本市未满5年的户籍家庭无社保缴纳要求;非本市户籍家庭需在购房之日前1年起已在本市限购范围内连续缴纳城镇社保或个人所得税满12个月。
二、进一步完善税收调节
本市限购范围内,个人转让家庭唯一住房,增值税征免年限由5年调整到2年。
三、更好满足三孩家庭购房需求
符合条件的三孩家庭,在本市限购范围内限购的住房套数增加1套;报名参加新建商品住房公开摇号销售时,参照“无房家庭”优先摇号。
第三条提出的三孩家庭可增加购买一套住房权限,是抄了无锡、扬州、南京、宁波的作业。
只不过杭州略微收紧了一些,无锡、南京等城市提出的是二孩以上家庭,杭州提出的是三孩家庭。
这一条相当凡尔赛的救市措施,越来越多的城市效仿,如此看来,生娃可破限购,已经被很多城市当作救市最好招数。
毕竟,从政策制定者的角度来看,这是一条一石二鸟之措施,推动房产销量的同时,还能鼓励生育。
但,却忽略了最关键一点,生育率下降的重要原因,是高房价、高租金带来的生活成本高企,让很多人无力结婚,无力生娃。
你现在说多生娃,可以破除限购多买房,太逗了。
可能他们觉得,有两套以上房产,却敢生三孩的家庭,都是有实力的人。给他们松绑限购,会比推动无房人群购房,更有效。
这个想法,确实有道理。但还是忽略了一个关键,疫情持续影响下,这批最有实力买房的中产人群,比谁都忧虑。在楼市预期落空、房价持续横盘乃至阴跌的背景下,谁敢轻举妄动,去高位接盘?
《通知》第二条,是通过降税减负,释放二手房的流动性,以活跃市场。
《通知》第一条则是为一批人购买二手住宅,打开了方便之门。
之前杭州市消费深圳、东莞,抬高了新落户者的购房门槛,提出新落户者,需要提供2年社保才能买房,现在不用社保要求,落户即可买房。
此外,杭州还将非户籍人口购二手房门槛大大缩短。之前买房需要4年社保。现在买二手房只需1年社保(或个税);买新房仍然4年社保。

可以看到,杭州的这几条措施,大部分都是引导购房者流向二手房市场。
因为杭州新房因为有限价因素,一般周边的二手房便宜不少,有套利空间,所以受影响非常小,依旧卖得不错。
但杭州的二手房,却很低迷。4月份杭州市区(不含临安)二手房成交量3900余套,环比下跌13%。
03
最后来回答前面提出的问题,为何相比来说,本可以不背负救市之名的杭州,还是救市了呢?
原因有二:
第一,主要托底二手房市场。
作为二线领军城市的杭州,杭州楼市一直很坚挺,即便去年下半年整体冷场的背景下,杭州新房基本没受影响,二手房受影响程度相较于同级别的城市,也要好很多。
所以,这次三条政策基本都集中火力,引导购房者流向二手房市场。
第二,应对房地产内卷。
毕竟杭州不是北上广深,不需要承担一线城市的枷锁。
在一众热点城市都在放松,面对身边的苏州、南京、宁波等城市为购房者大开方便之门,在官方多次表态支持各城市支持各城市对刚需和改善需求合理调整政策的背景下,杭州没必要再端着。
别人都在放松,你若不放松,在房地产市场内卷如斯的背景下,市场上仅有的有实力购买人群,会被其他城市抢夺走。
最后一个问题,杭州救市大招,会如何影响杭州楼市?
本号以为,杭州发布的救市《通知》,力度相当大,尤其是购买二手房的社保4年变1年,新落户者可以直接购房。
杭州作为二线城市的领军城市,其综合实力,基本就只仅次于北上广深,其资金总量位居全国第五。过去今年人口增量非常可观,去年常住人口增量增加了23.9万人,增量位居全国第三。

制图:城市财经;数据:各城市统计局
和北上广深一样,杭州不缺购买人群,也不缺购买力。
如今放松,如果没有黑天鹅事件发生,杭州楼市大概率会迎来复苏,杭州的刚需人群,基本可以着手准备了。
转载、广告投放、爆料、加群,请联系微信:593594349
欢迎点击关注“城市财经”↓


到顶部