逆转人体衰老!增强免疫功能、清除衰老细胞,免疫细胞回输疗法新突破



面对衰老这一无可逃避的自然规律,长久以来,时光派全体都致力将前沿科学进展与干预措施科普于大众,如衰老细胞清除、免疫细胞治疗,都能称上是号内的“座上常客”。同时,令人欣喜的是,随着不断发展,多种抗衰手段日渐成熟,甚至开始强强联手闯天下。
就在上周,抗衰领域内两位重量级选手——免疫细胞疗法与衰老细胞清除,携手为我们带来了一项最新研究成果。我国学者利用免疫细胞之一的NK细胞(自然杀伤细胞),开展回输治疗,成功击杀了小鼠或人体的衰老细胞,并发现在联合一种多巴胺释放肽后,NK细胞的衰老细胞清除能力得到了显著提升[1]。

图注:4月5日,该项研究在线发表于Nature子刊Cell Death & Disease

强强联合:
免疫细胞疗法与衰老细胞清除梦幻联动
随着年龄增长,机体无可避免会出现免疫系统功能的下降与衰老细胞的堆积,且大量研究已经表明,两者均可大幅加速衰老[2-5]。也正因如此,以改善免疫衰老为目标的免疫细胞疗法及靶向衰老细胞的清除技术(Senolytics疗法),在日益兴盛的抗衰领域显得格外炙手可热。
那么,日日冲在抗衰最前哨的派派,自然是不会遗漏了这两员“得力干将”。
在早前的历史推文中,我们曾系统分析了当下免疫细胞存储与回输疗法的细节,与大家探讨了免疫细胞回输在提升免疫力、治疗癌症与干预衰老上的重大潜力。并且,伴随疗法自身品类(CAR-T、CAR-NK等)、实际应用等方面的发展与成熟,笔者真心期待,兴许未来因其而实现的人类延寿革命。(点击回顾:今天去冷冻,明天拿来用!一文读懂免疫细胞存储与回输疗法)

而对于业内另一翘楚,Senolytics疗法,无论是时光派日常科普推文的“穷追不舍”,还是每年末一次时光派的交流盛会,从研究报道到领域大咖现场分享,可以说,每一次Senolytics疗法及物质的发展,都足以让我们为其心潮澎拜。(点击回顾:对话作者|PCC1领军人孙宇:万分之五即大幅促衰!定期、有效清除衰老细胞或可超越120岁寿命极限)
但更叫人欢喜的是,时光派极为看好的这两项衰老干预疗法,近年来,不仅在各自领域潜心深耕,更是逐步走上了强强联合的道路。
这里,不得不提到2020年6月,国际顶级科学期刊Nature刊登的一项重磅研究:学者们根据衰老细胞表面特异性受体对T细胞进行工程改造,回输后成功清除了小鼠体内衰老细胞[6]。并且,后续研究更是发现,CAR-T细胞疗法还能显著改善Senolytics治疗中的脱靶毒性,提升了衰老细胞清除效果[7]。
此外,不少研究更是表明,包括巨噬细胞、NK细胞在内的一众免疫细胞,都具有强效清除衰老细胞的潜力,这为免疫细胞与Senolytics疗法联合开展抗衰老应用,奠定了更坚实的理论基础[8-10]。

 NK细胞回输清除衰老细胞,
小鼠与人体临床均获积极结果
衰老细胞能被免疫系统识别并清除,但随着免疫系统衰老,机体中这些防御外敌的“卫兵”自然不似从前机警,百密终有一疏,衰老细胞发生了“免疫逃逸”[11]。那么,外源回输补充足量的鲜活免疫细胞,能否改善这一情况?
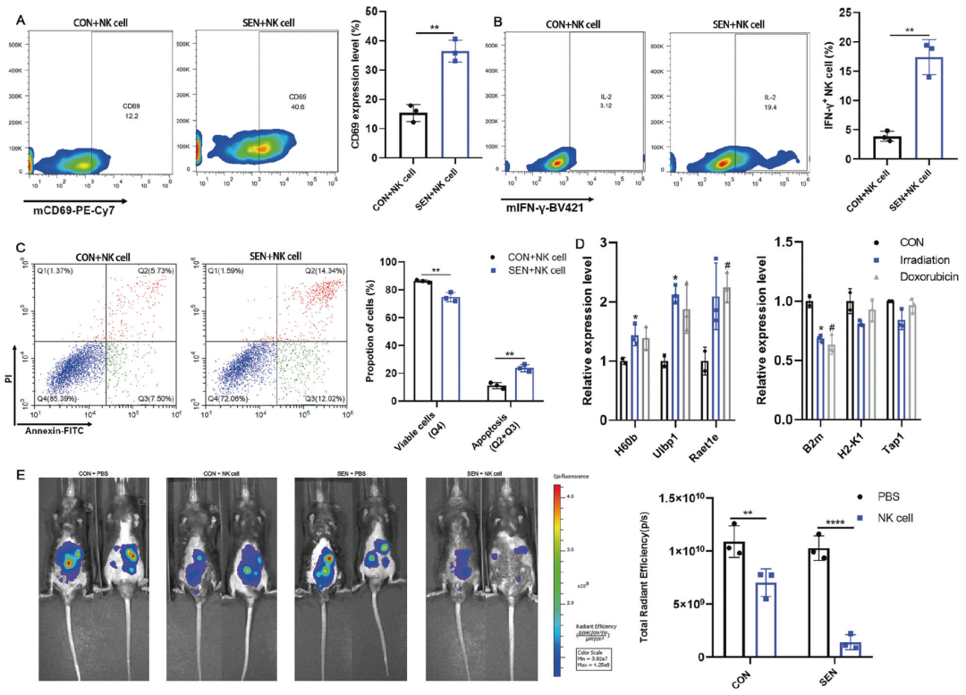
为探究这一问题,学者们选择了已有一定研究基础的NK细胞(自然杀伤细胞),将其与小鼠衰老的脂肪祖细胞(幅射或阿霉素诱导)共同培养,发现衰老细胞可能通过上调免疫应答中的活化分子(MHC I产物)[12],激活了NK细胞(标志物CD69、IFN-γ等表达上升),随后NK细胞“履行职责”,大幅促进了衰老细胞的凋亡。
而随后的活体试验也得到了与细胞试验相似的积极结果。向“被迫早衰”的小鼠体内回输NK细胞后,其体内衰老细胞被成功击杀,效果好到怎么评价呢,对照鼠看着可能都要眼红几分——NK细胞因被大量激活,给身体做了个“深度清洁”,治疗后,早衰鼠体内衰老细胞的数量比对照组的正常小鼠还要少。果真是,杀不死你的会让你更强大。

图注:衰老细胞存在的情况下,NK细胞被明显激活,回输后可大幅清除体内衰老细胞
小鼠试验如此成功,那么人体临床又如何?为此,学者们招募了26名健康的成年男性与女性受试者(年龄从36-71岁),为他们进行了自体NK细胞回输。虽然NK细胞的纯度因年龄变化存在很大差异,但在细胞回输后,受试者体内衰老CD3+ T细胞比例以及多项炎性指标均被显著改善。

图注:回输NK细胞让受试者的衰老状况得到明显改善
无独有偶,与发生在小鼠衰老脂肪祖细胞中相似,NK细胞同样降低了肥胖人群脂肪组织的衰老标志物(p16和p21)和促炎细胞因子,且未表现出任何细胞毒性。

图注:NK细胞减少了人体脂肪组织中的多种衰老标志物

多巴胺“入局”,
联合多巴胺释放肽可增强衰老细胞清除效果
前文NK细胞良好的衰老改善效果,在初时还要倚靠衰老细胞激活,那么有无其他激活方法呢?为了增强NK细胞的疗效,研究人员们再度深入,发现了协助NK细胞击杀衰老细胞的好帮手,它就是多巴胺。
提到多巴胺,大家并不会太陌生。作为一种神经递质,多巴胺在大脑活动和运动调节中起着至关重要的作用,调控着人类的行为、认知与情绪,而当释放多巴胺的神经元(多巴胺能神经元)因衰老逐渐丢失(每十年可能损失5-10%),多巴胺的分泌不足可能会诱发如帕金森病等多种老年病[13-15]。
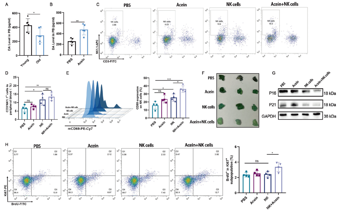
当研究人员尝试添加不同浓度的多巴胺,与小鼠NK细胞、衰老肌肉细胞共同培养,发现多巴胺可通过上调其受体D1,增强NK细胞对衰老细胞的杀伤效果,并在一定范围内存在剂量依赖性(试验中表现出的最佳浓度为10^-9 M)。

图注:多巴胺通过D1样受体增强小鼠NK细胞对衰老细胞的毒性
一个问题又连着另一个问题,当多巴胺随着衰老逐步下降,甚至发生不足,对NK细胞的加成作用也将不复存在,这时又该如何?
说来生物体实在构造巧妙,多巴胺不足影响了下游效应,在不选择暴力补充多巴胺的前提下(长期补充多巴胺前体可能会导致神经毒性,缩短寿命[16]),多巴胺的上游促释放因子又是一个可以撬动的支点。
当将一种名为Acein的九肽分子注射给小鼠后,这种可靶向大脑血管紧张素转换酶的物质[17],显著诱导了多巴胺的释放。Acein与NK细胞联用后,相比对照组,更大程度清除了小鼠体内包括脂肪在内多组织中的衰老细胞,多项衰老相关指标回归年轻态。

图注:Acein增强了NK细胞活化,并减少脂肪组织的衰老
“加强版”NK细胞回输后,阻碍延寿大业的衰老细胞终于被“打扫干净”,四个月后,再次测试这群小鼠,更是证实了联合疗法对小鼠衰老状态的绝佳逆转效果:多个组织(肝脏、肺、肾脏、脂肪组织和眼睛)中,衰老标志物p16、p21和SASP(衰老相关分泌表型)等表达被改善,以及机体必不可少、随衰老显著变化的关键辅酶NAD+含量也在明显增加。

图注:NK细胞与Acein联合逆转了老年小鼠的年龄相关表型
时光派点评
综合看下来,除了Acein联合NK细胞疗法的人体临床应用安全性仍待评估,免疫细胞回输的抗衰潜力算是再次得到了证实。
同时,在研究过程中,我国学者还发现,自体回输的NK细胞质量存在明显的年龄依赖性,言下之意,在我们已经衰老时候提取出的NK细胞,即使经过了体外纯化、扩增等处理,但由于细胞质量的下降,疗法潜在的抗衰效果可能要大打折扣。
因此,在未来,个体生命早期免疫细胞的提前存储,以及持续完善干细胞诱导分化技术,很可能会是解决上述问题的重要途径。假以时日,免疫细胞疗法干预人类衰老的黄金时代或许真会到来。
该研究由中国药科大学江苏省合成多肽药物发现与评价工程研究中心、天然药物教育部重点实验室徐寒梅教授团队领衔完成,博士生白宗科与杨培伟为共同第一作者。
—— TIMEPIE ——

参考文献
[1] Bai, Z., Yang, P., Yu, F., Li, Z., Yao, Z., Martinez, J., Li, M., & Xu, H. (2022). Combining adoptive NK cell infusion with a dopamine-releasing peptide reduces senescent cells in aged mice. Cell Death & Disease, 13(4). https://doi.org/10.1038/s41419-022-04562-w
[2] Montecino-Rodriguez, E., Berent-Maoz, B., & Dorshkind, K. (2013). Causes, consequences, and reversal of immune system aging. The Journal of clinical investigation, 123(3), 958–965. https://doi.org/10.1172/JCI64096
[3] Weyand, C. M., & Goronzy, J. J. (2016). Aging of the Immune System. Mechanisms and Therapeutic Targets. Annals of the American Thoracic Society, 13 Suppl 5(Suppl 5), S422–S428. https://doi.org/10.1513/AnnalsATS.201602-095AW
[4] van Deursen J. M. (2014). The role of senescent cells in ageing. Nature, 509(7501), 439–446. https://doi.org/10.1038/nature13193
[5] Childs, B. G., Gluscevic, M., Baker, D. J., Laberge, R. M., Marquess, D., Dananberg, J., & van Deursen, J. M. (2017). Senescent cells: an emerging target for diseases of ageing. Nature Reviews Drug Discovery, 16(10), 718–735. https://doi.org/10.1038/nrd.2017.116
[6] Amor, C., Feucht, J., Leibold, J., Ho, Y. J., Zhu, C., Alonso-Curbelo, D., Mansilla-Soto, J., Boyer, J. A., Li, X., Giavridis, T., Kulick, A., Houlihan, S., Peerschke, E., Friedman, S. L., Ponomarev, V., Piersigilli, A., Sadelain, M., & Lowe, S. W. (2020). Senolytic CAR T cells reverse senescence-associated pathologies. Nature, 583(7814), 127–132. https://doi.org/10.1038/s41586-020-2403-9
[7] Ge, M., Hu, L., Ao, H., Zi, M., Kong, Q., & He, Y. (2021). Senolytic targets and new strategies for clearing senescent cells. Mechanisms of ageing and development, 195, 111468. https://doi.org/10.1016/j.mad.2021.111468
[8] Egashira, M., Hirota, Y., Shimizu-Hirota, R., Saito-Fujita, T., Haraguchi, H., Matsumoto, L., Matsuo, M., Hiraoka, T., Tanaka, T., Akaeda, S., Takehisa, C., Saito-Kanatani, M., Maeda, K. I., Fujii, T., & Osuga, Y. (2017). F4/80+ Macrophages Contribute to Clearance of Senescent Cells in the Mouse Postpartum Uterus. Endocrinology, 158(7), 2344–2353. https://doi.org/10.1210/en.2016-1886
[9] Soriani, A., Zingoni, A., Cerboni, C., Iannitto, M. L., Ricciardi, M. R., Di Gialleonardo, V., Cippitelli, M., Fionda, C., Petrucci, M. T., Guarini, A., Foà, R., & Santoni, A. (2009). ATM-ATR-dependent up-regulation of DNAM-1 and NKG2D ligands on multiple myeloma cells by therapeutic agents results in enhanced NK-cell susceptibility and is associated with a senescent phenotype. Blood, 113(15), 3503–3511. https://doi.org/10.1182/blood-2008-08-173914
[10] Pereira, B. I., Devine, O. P., Vukmanovic-Stejic, M., Chambers, E. S., Subramanian, P., Patel, N., Virasami, A., Sebire, N. J., Kinsler, V., Valdovinos, A., LeSaux, C. J., Passos, J. F., Antoniou, A., Rustin, M., Campisi, J., & Akbar, A. N. (2019). Senescent cells evade immune clearance via HLA-E-mediated NK and CD8+ T cell inhibition. Nature communications, 10(1), 2387. https://doi.org/10.1038/s41467-019-10335-5
[11] Yousefzadeh, M. J., Flores, R. R., Zhu, Y., Schmiechen, Z. C., Brooks, R. W., Trussoni, C. E., Cui, Y., Angelini, L., Lee, K. A., McGowan, S. J., Burrack, A. L., Wang, D., Dong, Q., Lu, A., Sano, T., O'Kelly, R. D., McGuckian, C. A., Kato, J. I., Bank, M. P., Wade, E. A., Niedernhofer, L. J. (2021). An aged immune system drives senescence and ageing of solid organs. Nature, 594(7861), 100–105. https://doi.org/10.1038/s41586-021-03547-7
[12] Sagiv, A., Burton, D. G., Moshayev, Z., Vadai, E., Wensveen, F., Ben-Dor, S., Golani, O., Polic, B., & Krizhanovsky, V. (2016). NKG2D ligands mediate immunosurveillance of senescent cells. Aging, 8(2), 328–344. https://doi.org/10.18632/aging.100897
[13] Juárez Olguín, H., Calderón Guzmán, D., Hernández García, E., & Barragán Mejía, G. (2016). The Role of Dopamine and Its Dysfunction as a Consequence of Oxidative Stress. Oxidative medicine and cellular longevity, 2016, 9730467. https://doi.org/10.1155/2016/9730467
[14] Chinta, S. J., & Andersen, J. K. (2005). Dopaminergic neurons. The international journal of biochemistry & cell biology, 37(5), 942–946. https://doi.org/10.1016/j.biocel.2004.09.009
[15] Ásgrímsdóttir, E. S., & Arenas, E. (2020). Midbrain Dopaminergic Neuron Development at the Single Cell Level: In vivo and in Stem Cells. Frontiers in cell and developmental biology, 8, 463. https://doi.org/10.3389/fcell.2020.00463
[16] Stansley, B. J., & Yamamoto, B. K. (2015). L-Dopa and Brain Serotonin System Dysfunction. Toxics, 3(1), 75–88. https://doi.org/10.3390/toxics3010075
[17] Neasta, J., Valmalle, C., Coyne, A. C., Carnazzi, E., Subra, G., Galleyrand, J. C., Gagne, D., M'Kadmi, C., Bernad, N., Bergé, G., Cantel, S., Marin, P., Marie, J., Banères, J. L., Kemel, M. L., Daugé, V., Puget, K., & Martinez, J. (2016). The novel nonapeptide acein targets angiotensin converting enzyme in the brain and induces dopamine release. British journal of pharmacology, 173(8), 1314–1328. https://doi.org/10.1111/bph.13424
到顶部