8人体验全体逆龄?富豪续命宝典换血疗法迎来首个人体临床:换完都说好!



2005年,顶级期刊Nature发表研究,来自加州大学伯克利分校的Conboy夫妇发现,年轻血液能让老年鼠重返青春[1]。
随后十多年,学界掀起了“年轻血液为何能返老还童”、“人类能否通过换血实现抗衰”等大讨论[2-4],不少富豪极客们更是时不我待、先人一步“换”了起来。

图注:美剧《硅谷》第四季第五集,网传是影射PayPal创始人彼得·泰尔
本月24日,“换血派掌舵人”Conboy夫妇于衰老领域权威期刊Geroscience再发一文,证实血浆稀释可有效逆转人体多项衰老生物标志物,并改善免疫功能[5]。这一次,研究对象不再是鼠,而是与你我更息息相关的人类。

这项换血疗法的人体临床结果一经发布,便博得业内一众权威学者、媒体关注,就连有“抗衰教父”美誉的哈佛大学大卫·辛克莱教授,也在个人社交平台上不吝分享、大加赞善:TPE在人体临床中表现出持久的逆转衰老功效!

接下来,我们就一同来看看这项“教父鼓掌高呼好”的最新报道,去探秘换血疗法如何成功实现人体抗衰。

Conboy夫妇认为,人体衰老是源于机体某些信号分子、抗体、毒素等逐渐堆积失控,促使细胞衰老,若能利用处理后的血浆、白蛋白盐溶液,去置换或稀释这些“促衰的有毒化合物”,便可能延缓衰老,并改善与衰老相关的系统性退行疾病。
于是,在这项研究中,他们招募了6名老年人(平均年龄69.3岁)与2名中年人(平均年龄49岁)作为志愿者,使用换血派系中最为安全的白蛋白生理盐水溶液,每月进行一次血浆稀释(TPE),再对他们的血液生物标志物进行评估。虽然不同参与者的评估时间存在差异,但最长一位足足持续了近半年。

评估结果发现,志愿者们在接受TPE治疗后,体内包括细胞衰老标志物p16、DNA损伤标识8-OHdG、蛋白质组特征在内,许多与衰老密切关联的指标都发生了改变。
例如,在开展TPE治疗前,Conboy教授团队分别分析了两组人群的507种蛋白质,发现由于衰老,人体内有近15%的蛋白质会发生显著变化,其中,占比最大的是与信号转导、炎症反应,以及调控细胞凋亡密切相关的蛋白质。
而几次TPE干预后,参与者们体内蛋白组成被明显改变:老年人的蛋白质表达变得“年轻化”,不再是曾经的模样,反倒与小上20岁的中年人群更相似了。

图注:TPE治疗后,老年人群的蛋白质组特征趋向年轻化
此外,研究人员们还分析了TDP43,这一随着年龄增长表达量上升,并与多种神经退行性疾病(如老年痴呆症)相关的重要标志物[6],而TPE干预能够极显著、长期降低所有受试者血液TDP43水平,即使是还未步入老年阶段的中年人,也能从中获益。

图注:TPE疗法降低了神经退行性疾病的重要标志物水平

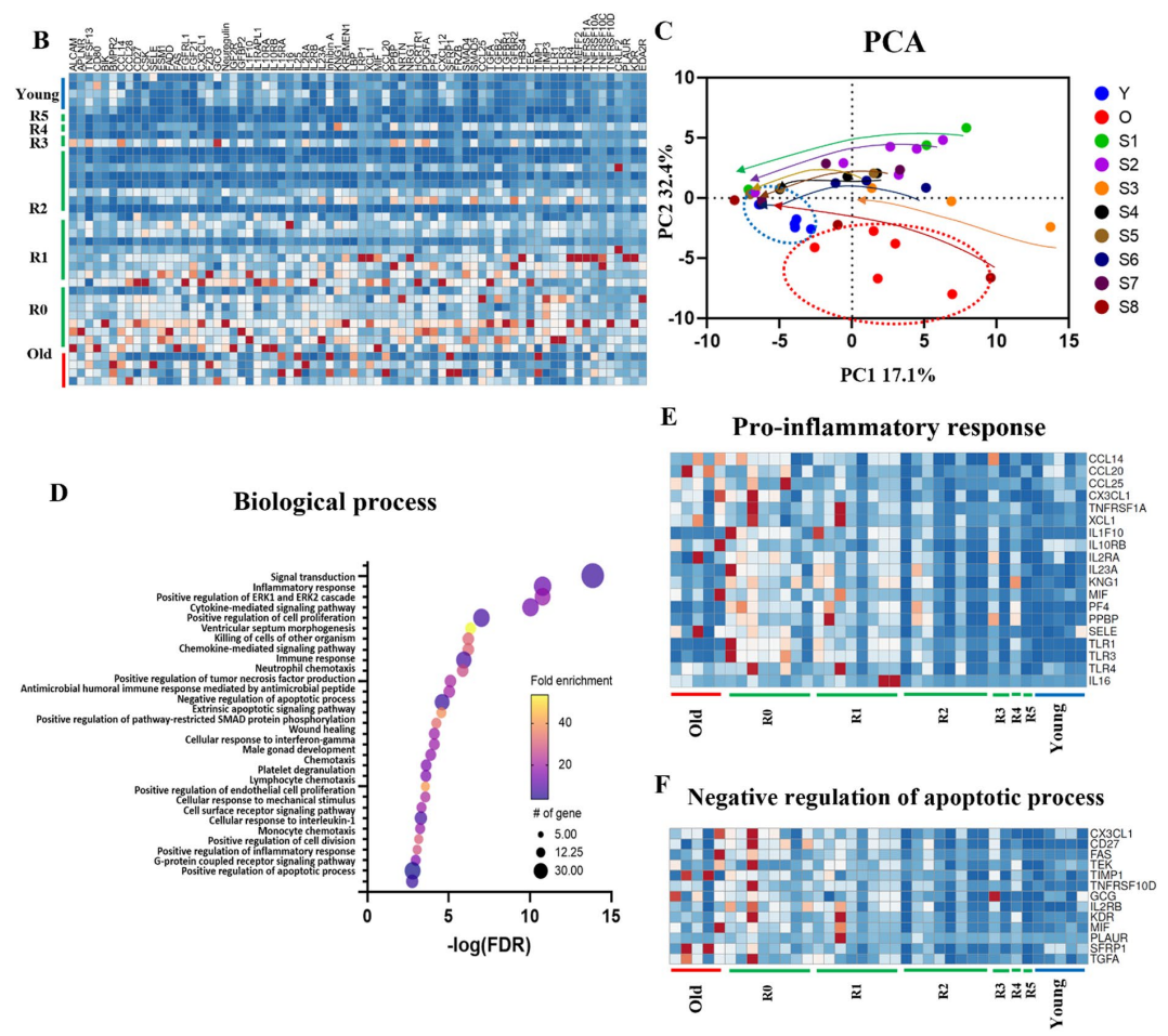
逆转人体衰老标志物之余,学者们发现,几次TPE后,参与者们的免疫功能也明显好了起来。
通过六轮TPE,老年人体内包括T细胞、B细胞、自然杀伤(NK)细胞在内,主要免疫细胞的数量明显增加,并且,免疫细胞的组成特征也更趋向年轻化。而老年人体内巨噬细胞堆积数量的减少,更是证实体内慢性炎症水平得到有效控制[7]。

图注:TPE治疗使得衰老血液中免疫细胞数量发生明显改变
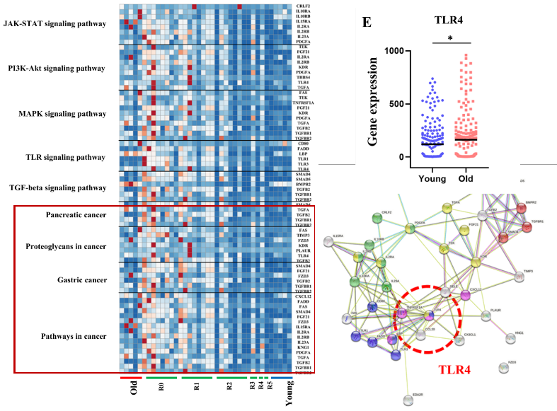
除了免疫系统的改善,当研究人员们分析TPE干预前后人体信号通路变化时,意外发现TPE治疗竟能显著下调衰老中癌症相关通路,显示出不凡的抗癌潜力。
随后的信号通路网络分析揭示,随年龄增长而增加的TLR4(toll样受体4),参与了包括与免疫系统、癌症相关的多条通路,是多条基本信号通路的共有主要成分,而TPE正是通过“操盘”这一重要节点,从而调控了人体四通八达的多条信号途径。

图注:信号通路分析揭示了TLR4是TPE调控的核心因子
时光派点评
尽管此次小样本人体试验的亮眼结果在未来更大规模研究中能否再现,还有待评估,但流淌在我们身体中、四通八达的血液,着实是反应机体衰老程度的一面镜子,帮助我们及早预知衰老、干预衰老。
不过,需要强调的是,这项人体临床开展的所谓“换血”,并不是真的交换了其他人的血液,也不是放出自己的血液(献血),而是使用盐溶液+白蛋白对血浆进行了稀释。说到献血,它同样与咱们的健康、长寿存在一定关联,可戳下方推荐阅读一睹为快。
本研究通讯作者为加州大学伯克利分校 Irina M. Conboy教授,Daehwan Kim为第一作者。研究得到了NIH、硅谷基金会的支持。
—— TIMEPIE ——


参考文献
[1] Conboy, I. M., Conboy, M. J., Wagers, A. J., Girma, E. R., Weissman, I. L., & Rando, T. A. (2005). Rejuvenation of aged progenitor cells by exposure to a young systemic environment. Nature, 433(7027), 760–764. https://doi.org/10.1038/nature03260
[2] Mehdipour, M., Mehdipour, T., Skinner, C. M., Wong, N., Liu, C., Chen, C. C., Jeon, O. H., Zuo, Y., Conboy, M. J., & Conboy, I. M. (2020). Plasma dilution improves cognition and attenuates neuroinflammation in old mice. GeroScience, 43(1), 1–18. https://doi.org/10.1007/s11357-020-00297-8
[3] Horowitz, A. M., Fan, X., Bieri, G., Smith, L. K., Sanchez-Diaz, C. I., Schroer, A. B., Gontier, G., Casaletto, K. B., Kramer, J. H., Williams, K. E., & Villeda, S. A. (2020). Blood factors transfer beneficial effects of exercise on neurogenesis and cognition to the aged brain. Science, 369(6500), 167–173. https://doi.org/10.1126/science.aaw2622
[4] Sahu, A., Clemens, Z.J., Shinde, S.N. et al. (2021). Regulation of aged skeletal muscle regeneration by circulating extracellular vesicles. Nature Aging 1, 1148–1161. https://doi.org/10.1038/s43587-021-00143-2
[5] Kim, D., Kiprov, D. D., Luellen, C., Lieb, M., Liu, C., Watanabe, E., Mei, X., Cassaleto, K., Kramer, J., Conboy, M. J., & Conboy, I. M. (2022). Old plasma dilution reduces human biological age: a clinical study. GeroScience. https://doi.org/10.1007/s11357-022-00645-w
[6] Jo, M., Lee, S., Jeon, Y. M., Kim, S., Kwon, Y., & Kim, H. J. (2020). The role of TDP-43 propagation in neurodegenerative diseases: integrating insights from clinical and experimental studies. Experimental & molecular medicine, 52(10), 1652–1662. https://doi.org/10.1038/s12276-020-00513-7
[7] Oliver, E., McGillicuddy, F., Phillips, C., Toomey, S., & Roche, H. M. (2010). The role of inflammation and macrophage accumulation in the development of obesity-induced type 2 diabetes mellitus and the possible therapeutic effects of long-chain n-3 PUFA. The Proceedings of the Nutrition Society, 69(2), 232–243. https://doi.org/10.1017/S0029665110000042
到顶部