【每日晨读】少见“君”-奴卡





每日晨读

2023年03月09日


肺部影像联盟创办六年有余
拥有粉丝10万余人,原创文章2800余篇
形成一个以肺部影像为主体的医学公众号
“每日晨读”是具有特色的读片系列
各群大咖每天都呈现找到“真相”的端倪
邀您共同体验联盟博大精深的专业内涵
感受“我为人人”的无私情怀






























柠檬酸酸:
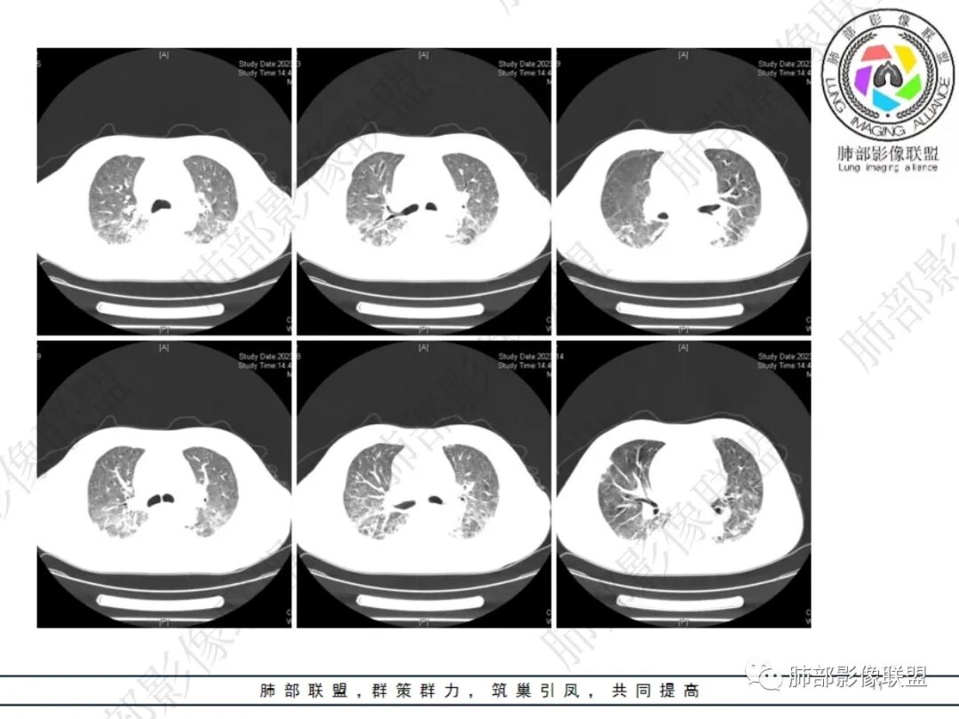
双肺多发结节影,部分靠近胸膜,内有空洞,临床症状不著,病程短,考虑感染性疾病,隐球菌感染?



金豆:
晨读:两肺多发结节,蘑菇兄弟,晕,空洞,胸膜增厚,隐球,鉴别结核。



秦化君:
晨读 双肺多发散在结节斑片影,边缘部分清晰,密度不均,部分结节内见空洞,外带分布为著。考虑肉芽肿性炎,隐球?血管炎待排。



谢加平:
晨读:两肺叶外周及胸膜下结节及斑块影,大多数病灶边界清,实性强化明显部分病灶干性坏死,环形强化征,坏死轮廓,胸膜下分布特点,蘑菇兄弟,符合肉芽肿性炎,隐球菌感染可能性大,隐球荚膜抗原试验检查。



纯洁:
双肺多发结节及斑片影,外带及胸膜下为主,边界部分清晰,部分病灶内见空洞,强化不显著。考虑感染性病变,隐球菌?



西北狼:
双肺结节灶,周围磨玻璃影,部分病灶见小泡影,胸膜小结节灶,考虑隐球菌感染。

病例结果







关于奴卡菌

一、病原体:诺卡菌属于革兰氏阳性需氧分支状细菌。隶属于细菌界、放线菌门、放线菌纲、放线菌目、诺卡菌科;广泛存在于自然界,如空气、土壤、腐烂的植被及动物的排泄物中;是一种机会致病菌,不是人体正常菌群,弱抗酸染色阳性。

                        (图片来自胸科之窗)
二、发病机制:诺卡菌是一种选择性的细胞内微生物,生长在巨噬细胞和宿主组织中,主要引起化脓性炎和肉芽肿性炎。
三、好发人群:主要见于免疫功能低下及有慢性疾病人群:慢阻肺、恶性肿瘤、移植术后、长期使用糖皮质激素,系统性红斑狼疮、血液病、血管炎、结节病、低蛋白血症、肾病综合征、HIV感染等。国内文献报道系统性红斑狼疮及肾病综合征是奴卡菌最常见的基础疾病。国外文献报道COPD在奴卡菌合并的基础疾病中占比最大。
四、临床表现:按感染部位不同可分为:
①肺奴卡菌:最常见
②皮肤奴卡菌
③颅内奴卡菌:肺脑同病。
④播散型奴卡菌:见于免疫缺陷,易侵犯脑、皮肤、腹腔、肝脏,形成迁徙性脓肿。
五、诊断:单从影像学上很难和其他疾病鉴别,以下信息可能提示奴卡菌感染可能:有慢性消耗性疾病长期使用激素、免疫抑制剂、肿瘤基础,不明原因发热、血象高,病程较长,应用广谱抗生素无效,影像学多种形态并存,边界相对清楚,易形成空洞,生化提示有低蛋白血症。培养找到奴卡菌有重要意义。
六、影像学表现:
①局限或弥漫肺部浸润影,可为GGO、斑片影、大部分以实变为主。
②单个或多个结节、团块影,结节大小不等,可见粟粒性结节。大部分为较大结节,易形成空洞。
③空洞:较为常见。
④累及胸膜,出现胸腔积液。
七、治疗:首选磺胺类如复方新诺明,其他氨基糖苷类、部分头孢类、碳青霉烯类及喹诺酮类、利奈唑胺亦较敏感。

相关知识链接
【广西群读片系列】邂逅“奴卡菌”
【广西群读片系列】了解一种特殊菌感染:圣乔治奴卡菌

编辑:杨新娟
审核:清  茶


到顶部