《科学》一种特殊的受体被发现参与了新冠病毒感染细胞的过程




科学家们可能已经发现了一个以前未知的步骤,参与了使新冠病毒感染细胞的机制。科学家们发现,SARS-CoV-2与一种名为神经纤毛蛋白-1(NRP1)的受体结合,这种受体存在于人体内部的各个地方。这种连接促进了刺突糖蛋白和ACE2受体之间的关键联动。通过在细胞培养物中阻断神经纤毛蛋白-1,科学家能够显著降低新冠病毒感染人的能力。

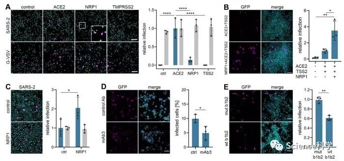
来自芬兰和德国的科学家们得出结论,一种名为神经纤毛蛋白-1的受体参与了病毒感染细胞的过程。“ARS-CoV-2利用受体ACE2感染我们的细胞是众所周知的,但病毒往往利用多种因素来最大限度地发挥其感染潜力,”Giuseppe Balistreri博士在一份声明中说。“与主要受体ACE2不同,ACE2存在于低水平,神经蛋白酶-1在鼻腔的细胞中非常丰富。这是一个具有战略意义的重要定位,可能有助于这种新型冠状病毒的高效感染性,它已经引起了一场大流行,在世界各地迅速蔓延。”
科学家们将SARS-CoV-2与其SARS-CoV进行了比较,后者是2003年SARS爆发的罪魁祸首。该病毒的传播效率不如新冠病毒,因此研究人员着手确定原因。
“当SARS-CoV-2基因组的序列变得可用时,在1月底,有些东西让我们感到惊讶,”Balistreri说。“与它的近亲相比,新冠病毒在其表面蛋白上获得了‘额外的一块’,这也是在许多破坏性人类病毒的刺突结构中发现的,包括埃博拉病毒、艾滋病毒和高致病性禽流感菌株等。我们认为这可以让我们找到答案。但怎么做呢?”

Balistreri与其他专家合作,研究了神经蛋白酶受体在新型冠状病毒传播中的重要性。研究人员在实验室中研究了细胞培养物中的受体,使用特异性抗体来阻断它。他们发现,神经纤毛蛋白-1是病毒用来到达ACE2受体的关键工具。
“如果你把ACE2看成是进入细胞的门锁,那么神经纤毛蛋白-1可能是引导病毒进入门的因素。ACE2在大多数细胞中的表达水平很低。因此,病毒不容易找到门进入。”Balistreri说:“其他因素,如神经纤毛蛋白-1可能会帮助病毒找到它的门。”
研究人员还发现,神经纤毛蛋白-1可能解释了为什么许多患者失去嗅觉和味觉。该受体存在于鼻腔细胞层中,研究人员检查了已故COVID-19患者的组织样本。慕尼黑工业大学教授Mika Simons说:“我们想弄清楚配备了神经纤毛蛋白-1的细胞是否真的被SARS-CoV-2感染,并发现情况确实如此。”
该研究的共同负责人Simons还解释说,神经纤毛蛋白-1受体可以将一些病毒转移到大脑中,至少在小鼠的实验中是这样。然而,这并不表明新冠病毒可以从鼻子携带到大脑。“我们可以确定,至少在我们的实验条件下,神经纤毛蛋白-1可以促进运输进入大脑,但我们不能做出任何结论,SARS-CoV-2是否也是如此。”Simons说:“很有可能在大多数患者中,这种途径被免疫系统所抑制。”
研究人员目前正在研究在COVID-19治疗中阻断神经纤毛蛋白-1的方法,但警告说,还需要更多的研究。“目前推测直接阻断神经纤毛蛋白是否可以成为一种可行的治疗方法还为时过早,因为这可能会导致副作用,”Balistreri说。“这必须在未来的研究中加以研究。目前,我们的实验室正在测试新分子的效果,我们专门设计了新分子来中断病毒和神经纤毛蛋白之间的连接。初步结果是非常有希望的,我们希望在不久的将来能在体内获得验证。”
完整的研究报告可在《科学》杂志上查阅全文。
关于神经纤毛蛋白-1受体的有趣之处在于,它最近在另一种类型的COVID-19研究中出现了。来自亚利桑那大学健康科学学院的科学家也发现SARS-CoV-2与神经纤毛蛋白-1结合,但他们将这种现象与一种意想不到的副作用联系在一起。通过阻断受体,新冠病毒在传播疼痛的过程中会受到阻碍,有效地阻止了人在感染后感受到一些疼痛。这可以解释为什么很多人不会出现任何疼痛相关的症状。
https://science.sciencemag.org/content/early/2020/10/19/science.abd2985


Science科学 
了解未知 开启认知

按此关注中文公众号
Science科学英语平台 
THE SCIENCE OF EVERYTHING

按此关注英文公众号
TechEdge 
科技 点亮未来

按此关注中文公众号

◢ 豁然开朗请打赏 ◣

分享“票圈”,逢考必过,点亮“在看”SCI录用率提高18%
到顶部