继续操作前请注册或者登录。

【新冠病毒】科学家发现新冠病毒会引起肺部“意想不到”的细胞反应;公众在佩戴口罩情况下可将社交距离缩短至三英尺...




科学家发现COVID-19会引起肺部“意想不到”的细胞反应
美健康专家:公众在佩戴口罩情况下可将社交距离缩短至三英尺
美国两位青少年打造Twitter机器人 帮助人们追踪COVID-19疫苗的可用性

关注视频号,发现更多精彩
01
科学家发现COVID-19会引起肺部“意想不到”的细胞反应
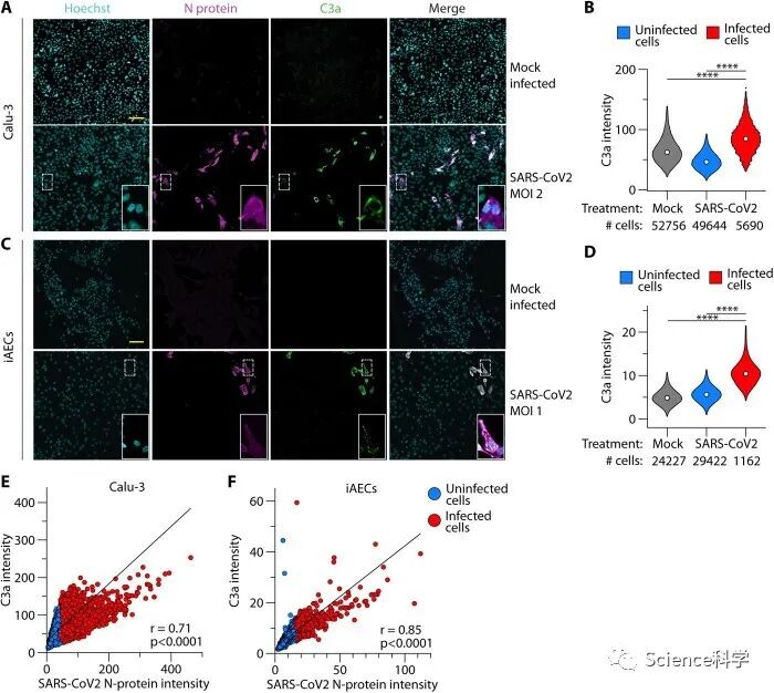
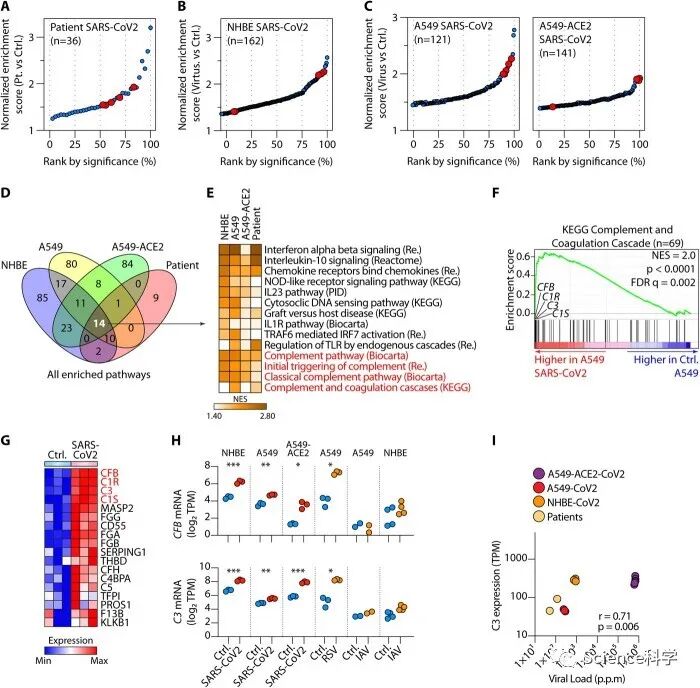
一个国际研究小组意外地发现,一种被称为免疫补体系统的生化途径在肺细胞中被SARS-CoV-2病毒触发,这可能解释了为什么这种疾病如此难以治疗。该研究发表在《科学免疫学》杂志上。研究人员提出,将抗病毒药物与抑制这一过程的药物搭配使用,可能会更加有效。他们利用人类肺细胞的体外模型,发现抗病毒药物Remdesivir与药物Ruxolitinib联合使用,可以抑制这种补体反应。

尽管最近有证据表明,单独使用Ruxolitinib治疗COVID-19的试验并不乐观。为了确定可能的药物靶点,普渡大学计算机科学系和生物化学系副教授Majid Kazemian表示,研究团队检查了1600多种之前美国食品和药物管理局(FDA)批准的已知靶点的药物。“我们研究了那些被COVID-19上调但被特定药物下调的基因,Ruxolitinib是具有这种特性的顶级药物,”他说。
在过去几年内,科学家们发现免疫补体系统--由肝脏产生的小蛋白组成的复杂系统,协助或补充身体的抗体对抗血液传播的病原体--可以在细胞内部发挥作用,而不仅仅是在血液中。Kazemian表示,令人惊讶的是,研究发现,这种反应是在肺部被称为肺泡的小结构的细胞中触发的。
“我们观察到,SARS-CoV2感染这些肺部细胞会以一种前所未有的方式导致激活补体系统的表达,”Kazemian说。“这完全出乎我们的意料,因为我们并没有考虑到细胞内部这个系统的激活,或者至少没有考虑到肺细胞。我们通常认为补体来源是肝脏。”
美国国立卫生研究院补体和炎症研究科的高级研究员和主任Claudia Kemper是最早描述补体系统在免疫系统中新角色的人之一。她同意这些最新发现令人惊讶。

“补体系统传统上被认为是一种源自肝脏和血液循环的‘哨兵’系统,保护宿主免受细菌,真菌和病毒的感染,”她说。“令人意想不到的是,在SARS-CoV2感染的环境中,这个系统反而对宿主不利,并导致在严重的COVID-19中观察到的有害组织炎症。我们需要考虑在防治COVID-19时对这种细胞内、局部补体的调控。”
美国国家卫生研究院国家糖尿病和消化及肾脏疾病研究所的Earl Stadtman研究员Ben Afzali博士说,现在有迹象表明,这对治疗COVID-19的困难有影响。
“这些发现提供了重要的证据,表明补体相关基因不仅是SARS-CoV2在感染细胞中诱导的最重要途径之一,而且补体的激活发生在肺上皮细胞内部,即感染存在的局部,”他说。“这可能解释了为什么在细胞外和循环中靶向补体系统通常使COVID-19令人失望。我们可能应该考虑使用补体基因转录或补体蛋白激活的抑制剂,这些抑制剂具有细胞渗透性,并在细胞内起作用。”

Afzali提醒说,应该进行适当的临床试验,以确定联合治疗是否能带来生存获益。“我认为很重要的第二个发现是,数据表明,联合使用一种抗病毒药物和一种广泛针对感染细胞内补体产生或激活的药物,对COVID-19重症患者有潜在的益处,”他说。“这些数据是有希望的,但必须承认,我们是在感染SARS-CoV2的细胞系中进行药物治疗实验的。所以,它们本身不应该被用来指导患者的治疗。”
Kemper补充说,这些意外的发现带来了更多的问题。“我们观察到的一个目前尚未探索的、可能在治疗上有趣的方面是,该病毒是否利用局部补体的产生和激活使其受益,例如,对于细胞感染和复制的基础过程,”她说。
https://immunology.sciencemag.org/content/6/58/eabg0833
02
美健康专家:公众在佩戴口罩情况下可将社交距离缩短至三英尺
来自美国西北大学范伯格医学院全球健康研究所(Institute for Global Health)执行主任Robert Murphy博士近日表示,公众在佩戴口罩的情况下可将社交距离从目前建议的6英尺缩短到3英尺。

Murphy的建议遵循了美国疾病控制中心(CDC)最新发布的指导方针,该指导方针建议,K-12学校应该将戴口罩的学生隔离至少3英尺。
“我们没有理由不把它扩展到学校之外,”Murphy表示,“不过,我们必须保留口罩。这是至关重要的。”
3英尺的标记是分泌飞沫的临界距离--它们以弧线运动,此时已开始降落到地面。飞沫是COVID-19人跟人传播的初步途径。
Murphy强调,这3英尺的距离不适用于健身房、健身俱乐部、唱诗班或身体接触运动。“这只适用于在风险较低环境下的日常生活。”
03
美国两位青少年打造Twitter机器人 帮助人们追踪COVID-19疫苗的可用性
对于很多美国人来说,抢到COVID-19疫苗预约名额意味着坐在电脑前,无休止地刷新多个浏览器,希望通过他们的医疗服务提供者或当地的连锁药店抢到一个难得的开放名额。美国青少年Sam Mendelson和Daniel Stoiber想要帮助他们的父母避免令人沮丧的疫苗追逐狂潮,所以他们创造了一个称为CovaxSF的Twitter机器人,通过扫描加州的MyTurn疫苗数据库来跟踪疫苗的可用性,并提醒追随者何时(和何处)在旧金山湾区的预约开放。

截至外媒记者发稿时,它已有超过1750名追随者。“反应令人难以置信,”18岁的Mendelson说。“我们收到了很多评论和私信,说人们得到了他们的预约,或者为他们的父母或祖父母预约了。”
这两位青少年是旧金山南部Redwood城设计技术高中的高年级学生,他们已经在他们的免费工具上花费了大约25个小时。他们用TypeScript编程语言编写,并在树莓派电脑上运行。

Mendelson和Stoiber并不是唯一为疫苗寻求者想出进取解决方案的人--有实时寻找预约的应用程序,也有为美国人匹配剩余疫苗的网站。不过,他们可能是最年轻的。
和世界上许多其他学生一样,这两名青少年发现他们的世界被这场大流行病颠覆了。“我们学校很快就采用了远程教育,我和Sam发现自己有很多空闲时间,”"17岁的Stoiber说。“我们把部分空闲时间用于让疫苗更容易获得。”
上周推出的CovaxSF机器人覆盖了旧金山、圣克拉拉、康特拉科斯塔和阿拉米达县的大部分地区,通常每天会发20到30次推文。4月1日,50岁及以上的加州人加入了州政府的资格名单,该名单中已经包括了老年人和那些高风险、高接触几率的人。4月15日,每个16岁及以上的加州人都可以接种疫苗,这将大大增加本已激烈的可用名额竞争。

Mendelson希望未来能攻读工程学位,重点是电气和计算机工程。Stoiber计划在秋季到伍斯特理工学院攻读计算机科学学位。
“由于我们俩明年都要上大学,”Stoiber说,“接种疫苗意味着我们有更好的机会体验亲临大学。”


Science视频号 

按此关注微信视频号
Science科学 
了解未知 开启认知

按此关注中文公众号
Science科学英语平台 
THE SCIENCE OF EVERYTHING

按此关注英文公众号
TechEdge 
科技 点亮未来

按此关注中文公众号

◢ 豁然开朗请打赏 ◣

分享“票圈”,逢考必过,点亮“在看”SCI录用率提高18%
到顶部