【新冠病毒】印度实际确诊病例实际可能30倍于官方数字,患者或超5亿;报告显示病毒变异品种P.1的传播性和致命性均有加




印度实际确诊病例实际可能30倍于官方数字,患者或超5亿
报告显示SARS-CoV-2病毒变异品种P.1的传播性和致命性均有加
COVID-19使肠道内受感染细胞无法启动免疫反应
美国CDC发布新指引:接种疫苗的民众在大多户外活动中不需要戴口罩

关注视频号,发现更多精彩
01
专家称印度实际确诊病例相差二三十倍:患者可能超过5亿
大壶节是印度教的传统节日,据称是世界上最大规模的宗教集会,每次会持续数周。今年受新冠疫情影响,大壶节的活动时间压缩到一个月,从4月1日至4月30日,4月27日是最后一个“集体圣浴日”。尽管最近印度疫情持续恶化,仍有大量信徒不顾自身和旁人安危,前往恒河岸边祈祷并下水沐浴。从曝光的画面来看,河里水质堪忧,像加了奶。

        目前,印度的防疫情况不容乐观,医疗和殡葬业都已经崩溃。印度官方的统计数据显示现有确诊病例有近1800万例,但实际情况或许并非如此。据一些国外报道,截止昨天,根据印度官方公布的数据显示,全国现有确诊病例1760万例。对此,不少专家持怀疑态度,称实际确诊病例可能是现有数量的二三十倍,或已经超过5亿。

世界卫生组织首席科学家苏米娅·斯瓦米纳坦在接受美国有线电视新闻网(CNN)采访时表示,印度当前报告的新冠肺炎确诊病例数和死亡病例数“被严重低估”。
印度官方数据显示,目前全国新冠病毒感染率约为15%,而德里等城市的则高达30%。但是根据此前其他国家进行的血清学调查显示,印度实际感染人数可能比官方报告的数字还要高出20至30倍,这意味着确诊病例或高达5.29亿例。
专家指出,印度目前大约有14亿人口,但每天仅能够进行200万左右的病毒检测,这也导致实际确诊病例被大大低估。
此外,还有其他充分证据表明,印度实际确诊病例大大高于官方公布的数字。首先从医院方面来讲,由于缺乏床位和氧气,每天都有大量病人被拒之门外。
其次,印度殡葬业目前已经几乎处在崩溃边缘。大量的火葬场都在全天24小时运作,但是仍然无法满足需求。印度南部的部分地方政府甚至许人们在自己的农场、花园里自行火化遗体,借此减轻公共火葬场的压力。
印度中部城市博帕尔市在4月中旬仅报告了41例与新冠病毒有关的死亡病例,但是同期火葬场却报告了超过1000例的死亡病例,而这种情况在其他城市也存在。
专家指出,目前严重的疫情形势或是由于印度新发现的变异病毒导致的。但是有证据表明现有疫苗对其有作用,而印度作为制药大国,目前却有超过90%的人还为接种疫苗。
世界卫生组织首席科学家苏米娅·斯瓦米纳坦指出,印度目前每天大约有200万人接种疫苗,但实际需求应该将接种人数每天达到600万到700万之间,因此,还需要数倍的疫苗。
此外,印度病毒学专家认为,本轮疫情峰值将在未来两到三周出现,届时印度单日新增确诊最高或接近90万例。
当地时间26日,世卫组织总干事谭德塞表示,全球新冠疫情形势仍在恶化,新增病例数已连续9周上升,上周全球新增病例数“几乎相当于疫情暴发后头5个月病例的总和。

印度疫情为什么成为焦点?
       坦白的说,从疫情转向全球发展,印度、巴西、非洲等公共医疗设施落后的国家和地区一直以来都是焦点。按照早期的常识,新冠病毒作为一种通过呼吸道传染的疾病,在热带地区似乎掀不起什么风浪,作为南亚次大陆的印度一直被一些人所忽视。自全球爆发疫情以来,新冠就已经在印度传播,然而早期的传播多数为症状较轻的无症状传播,大部分病例很快能够自愈。早前我们所发布的文章中也有提及到印度民众的抗体阳性比例相当高。印度的实际感染人数至少在数亿,作为人口第一大国,被报道的死亡和感染率一直以来都在末位。这个病毒似乎奈何不了沐浴恒河水的印度人民吧?
       坦白说,我去年一整年都没有太担心过印度,因为按照常识,我总觉得新冠肺炎作为一种呼吸道传染病,在印度这种热带地区掀不起大风大浪,这里炎热的气候环境能在一定程度上抑制疫情的发展和传播。我的这种观点也在一定程度上得到了验证,去年夏天全球范围的疫情都没有大爆发,一直憋到秋冬的常规流感季才爆发出来。去年病毒在印度虽然有传播,但很大程度上是无症状传播,我们社区里面确诊的几个病例都没症状,且很快就痊愈了。几个大城市的大规模血清抗体抽样结果都表明,印度是死猪不怕开水烫——非常高比例的印度居民都检测出了抗体,却并没有出现过任何症状。按照这个抗体的比例,印度的实际感染人数起码好几亿,居然无声无息就好了。我当时心想:印度应该是稳了,这个病毒显然奈何不了印度人民强大免疫力。既然感染过了一遍,印度人民多多少少都有些抗体吧。然而今年四月以来,印度确诊人数可不是雨后春笋了,就像坐火箭,每天都刷新世界纪录。
       目前在印度发现的双突变病毒——B.1.617病毒,已经蔓延到了21国,涉及美英法德日韩等多国。如今现有疫苗也无法对付它,这种病毒可能是造成目前印度疫情失控的“元凶”, 但这种说法尚未得到证实。那么B.1.617病毒是个什么病毒呢?
      2020年10月,B.1.617病毒被检出,这个病毒上含有S蛋白上E484Q和L452R的突变,故而被称为双突变病毒。目前在印度,B.1.617突变株的传播性,相当于英国突变株B.1.17,并高于南非株B.1.351。S蛋白上的E484Q突变可能会提高新冠病毒的免疫逃逸能力,L452R可能会加强新冠病毒的传播力。
有研究机构表示,B.1.617病毒,相比野生型的新冠病毒,可能在传播力和免疫逃逸能力上更强。但是相比其它受关注的新冠突变病毒株,则没有这么强了。
目前印度民众的疫苗接种率小于10%,大型活动导致人群聚集,这是导致确诊病例激增的关键原因。
       除了具有高传染率和能够免疫逃逸的双突变病毒,印度多地又出现了感染力更强的三重变异体病毒,这种反季节的病毒,对高温有耐受性,重症和致死率高,它也能够免疫逃逸,病毒能够附着在人类细胞上,并躲开免疫系统,它很可能是双突变病毒演变而来。
       在庞大的人口密度下,印度无力的防疫措施让印度成为了一个巨大的病毒培养皿。庞大的人口,落后的卫生条件,病毒不断传播升级,而最后,这将是一幅十分可怕的场景:一种适应各个年龄段,并能逃脱免疫的超级病毒,或许正在酝酿之中!除了不怕疫苗的新变种病毒,新的变种病毒也带来了一些新的症状,如:腹泻、腹痛、皮疹、结膜炎、意识模糊甚至口鼻流血等。此外,去年的感染者多为年老体弱者,而现在,重症患者已经明显出现年轻化趋势,这样的传播方式让人们联想到了曾经肆虐全球的西班牙大流感。在印度,除了疫苗匮乏,氧气供给不足也导致了更多年轻患者死去。
         此轮在印度急速蔓延的疫情,使得全球防疫形势再次严峻起来。随着各国第一代疫苗研发完,病毒变异也在急速进行,传染规模呈现出了叠加状,毒性逐渐变强,传染性变强,还能耐受高温甚至对抗体和现有疫苗免疫,这给我们敲响了警钟。从全人类角度看,疫情是全人类的公敌,全球化的今天没有谁能独善其身。
02
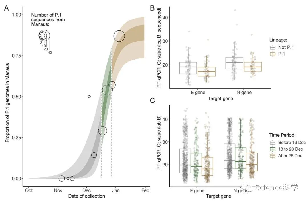
报告显示SARS-CoV-2病毒变异品种P.1的传播性和致命性均有加强
一份新的报告追踪了与巴西亚马逊州首府马瑙斯区域正快速传播的有关SARS-CoV-2的一个变异系的演变,该变异系在2020年11月完成演变。该研究的作者认为这个变种 "P.1"可能更具传播性,而且更有可能逃脱先前感染非P.1系所引起的保护性免疫力。
巴西的马瑙斯在2020年中期达到了前所未有的SARS-CoV-2传播水平。在短暂的喘息之后,病例激增,造成了致命的后果。




Nuno Faria等人利用分子钟分析,追踪到了一个名为P.1的新的、更具侵略性的品系的进化,该品系拥有17个突变,包括穗状蛋白中的三个(K417T、E484K和N501Y),经过一段时间的加速进化,这个变体在2020年11月出现。
报告作者说,它比它的前辈更具传播性和致命性,更有可能逃避免疫力。加强对这种令人担忧的变体的全球基因组监测,尤其是对这种可能表现出更高的传播性和免疫逃脱能力的病毒实施有效规避,对于加快大流行的反应能力至关重要。
访问报告全文:
https://science.sciencemag.org/content/early/2021/04/13/science.abh2644
03
COVID-19使肠道内受感染细胞无法启动免疫反应
为了确定COVID-19在一个人的肠道中开始的可能性,并更好地了解人体细胞如何对SARS-CoV-2作出反应,科学家们使用人的肠道细胞来模仿组织或器官。
他们的结论发表在《分子系统生物学》杂志上,表明感染有可能藏在宿主的肠子里,并揭示了对SARS-CoV-2免疫反应的错综复杂之处。以前的研究表明,SARS-CoV-2可以感染肠道,然而,仍然不清楚肠道细胞如何对感染做出免疫反应。
事实上,研究人员能够确定受病毒感染最严重的细胞类型,受感染的细胞如何触发免疫反应,其中,最有趣的是SARS-CoV-2使受感染细胞的免疫反应沉默。这些发现可能阐明了SARS-CoV-2感染在肠道中的发病机制,并表明为什么应该考虑肠道来充分了解COVID-19是如何发展和传播的。
据主要作者、EMBL亚历山德罗夫团队的博士生Sergio Triana说,尽管肠道内大多数细胞可以引发由干扰素引发的强烈的免疫反应,但SARS-CoV-2感染的细胞没有以同样的方式反应,而是呈现出强烈的促炎反应,这表明SARS-CoV-2干扰了宿主的信号传递,在细胞水平上破坏了免疫反应。
包括SARS-CoV-2在内的冠状病毒通过锁定在某些类型的细胞表面发现的特定蛋白质受体而引起感染。这些受体中包括蛋白质ACE2。有趣的是,研究人员表明,感染并不仅仅是由细胞表面的ACE2的存在来解释的,这突出了我们对COVID-19的认识仍然有限。
随着疾病在器官中的发展,研究人员使用了单细胞RNA测序,这涉及到几种技术来扩增和检测RNA。在这些单细胞技术中,Targeted Perturb-seq(TAP-seq)提供了对受感染器官中SARS-CoV-2的敏感检测。EMBL的研究小组最近开发了TAP-seq,研究人员将其与强大的计算工具相结合,使他们能够检测、量化和比较器官内单细胞中成千上万个基因的表达。
这一发现可以为SARS-CoV-2如何保护自己不受免疫系统影响提供见解,并提供治疗它的替代方法,进一步的研究可以帮助我们了解病毒如何生长以及它影响人类免疫系统的各种方式。

04
美国CDC发布新指引:接种疫苗的民众在大多户外活动中不需要戴口罩
美国疾病控制和预防中心为已经完全接种COVID-19疫苗的人发布了新的健康指引,概述了接种疫苗的人们可以停止佩戴口罩的情形。人们在注射辉瑞/BioNTech和Moderna疫苗的第二针后两周,以及在注射强生公司的疫苗后两周被视为完全接种。

疾病预防控制中心主任Rochelle Walensky今天宣布的指引给完全接种疫苗的人更多的余地来恢复正常活动,一方面也承认了疫苗在预防疾病方面的有效性。但是新指引很复杂,它们要求人们在广泛的情况下掌握不同的口罩指南。
"我很乐观,人们会利用这些信息来承担个人责任,保护自己,保护他人,"Walensky在今天的新闻发布会上说。
CDC说,已经完全接种疫苗的人在室内与其他已经接种疫苗的人在一起时,或者与未接种疫苗的人不长时间在一起时,可以不戴口罩,当他们单独在外面运动时,或与接种疫苗和未接种疫苗的人在露天聚会时,也不需要戴口罩。但是他们应该在人群密集的户外活动中继续戴口罩,比如运动会。
已完全接种疫苗的人在大多数室内活动中仍应戴口罩,如购物或理发。
加州大学旧金山分校的流行病学家乔治-卢瑟福对Buzzfeed新闻说:"这很复杂,但复杂是允许人们早期不戴口罩的代价。如果你想要简单的规则,那么我们就戴上口罩,直到我们中的每一个人都接种了疫苗。"
在美国,近40%的成年人已完全接种疫苗。越来越多的数据显示,疫苗在保护人们免受COVID-19病毒侵害方面具有压倒性优势,而且接种疫苗的人非常不可能感染病毒并将其传给其他人。


Science视频号 

按此关注微信视频号
Science科学 
了解未知 开启认知

按此关注中文公众号
Science科学英语平台 
THE SCIENCE OF EVERYTHING

按此关注英文公众号
TechEdge 
科技 点亮未来

按此关注中文公众号

◢ 豁然开朗请打赏 ◣

分享“票圈”,逢考必过,点亮“在看”SCI录用率提高18%
到顶部