【新冠病毒】新研究探索接种mRNA疫苗与感染新冠后免疫反应的差异;随着美国疫情蔓延和疫苗接种的停滞 对德尔塔变异毒株的担忧成真




1.新研究探索接种mRNA疫苗与感染SARS-CoV-2后免疫反应的差异
2.随着美国疫情蔓延和疫苗接种的停滞 对德尔塔变异毒株的担忧成真
3.新研究探讨COVID-19在校车上的传播问题
4.研究人员制造出一种能显示新冠病毒是如何感染脑细胞的3D模型

关注视频号,发现更多精彩
01
新研究探索接种mRNA疫苗与感染SARS-CoV-2后免疫反应的差异
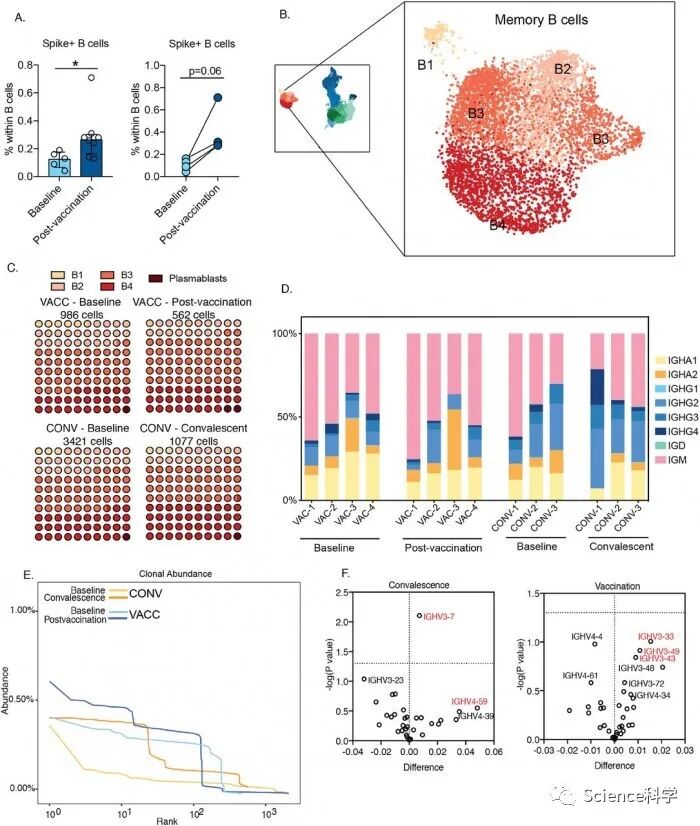
当涉及到SARS-CoV-2,即COVID-19背后的病毒时,感染和疫苗接种都可以带来免疫力。目前对SARS-CoV-2能够提供较好免疫力的两种疫苗是辉瑞公司和Moderna公司的mRNA产品,这两种疫苗在接种第二剂后的一两个月内可以对该病毒提供相当大的保护。一项新的初步研究评估了这些疫苗对病毒提供保护的机制,并将数据与通过感染产生免疫力的人的数据进行比较。
该研究涉及比较接受两剂mRNA疫苗的人和未接种疫苗的人的免疫反应,后者感染了病毒并从无症状的COVID-19中恢复过来。研究人员旨在探索与病毒感染相比,mRNA疫苗产生的免疫反应背后的机制。
接种疫苗的人和感染病毒的人之间的免疫反应相似,尽管在细胞水平上,研究人员注意到两者之间的一些差异,两种免疫途径都带来了中和抗体的产生。
研究人员解释说,这项研究目的是解决两个问题,分别是记忆T细胞和B细胞对基于mRNA的COVID-19疫苗接种的功能和转录组反应是什么?以及疫苗反应与无症状的SARS-CoV-2感染的反应有何不同?
尽管研究人员能够在第一次接种后的两周内检测到参与试验者的抗体(在某些情况下),但他们报告说,在第二次注射mRNA疫苗后,抗体水平才得以大幅飙升。在第一针疫苗注射后,中和抗体的浓度基本上与感染病毒的人相似。
然而,与康复期的参与者相比,第二次 "加强"剂量的疫苗带来了明显更多的抗体,该研究指出,在两组人中都发现了重要的B细胞适应过程。研究结果的一个关键方面是,在第二次注射mRNA后的两周左右,研究人员注意到一种 "适应性免疫反应",这种反应有助于完全接种疫苗的人对病毒的"未来回忆反应",该研究继续指出。
两种mRNA疫苗最早在10天内就能诱导出有效和持久的中和抗体,并在第一剂疫苗接种后持续长达7个月)。数据表明,虽然第一剂后的中和滴度与在康复者中观察到的相当,但在第二剂疫苗接种后,中和滴度的水平明显高于其它两组。
最终,该研究发现,辉瑞和Moderna的mRNA COVID-19疫苗能够引发对SARS-CoV-2的适应性免疫反应,包括在未来感染病毒时的召回反应。召回反应是抗体消退后,免疫系统凭借记忆减少病毒感染的严重性和防止因此而产生COVID-19症状的一个关键因素。
值得注意的是,这项研究目前是初步的,还没有经过同行评议。

阅读文献以了解更多:
https://www.biorxiv.org/content/10.1101/2021.07.14.452381v1.full
02
随着美国疫情蔓延和疫苗接种的停滞 对德尔塔变异毒株的担忧成真
美国疾病控制与预防中心(CDC)证实,现阶段美国83%的新增病例感染COVID-19德尔塔变体毒株,而死亡人数在下降一段时间后也再次上升。新的数字表明,早些时候对德尔塔毒株可能更迅速地传播的担心是乐观的,因为特别剧烈的变异和一些州的免疫接种意愿导致了新的危险的热点地区。

就在7月4日那一周,CDC主任Rochelle Walensky告诉媒体,感染德尔塔毒株的病例占美国所有新增病例的50%。"这是一个戏剧性的增长,"Walensky说。
这位CDC主任当时表示,仅在过去的一周里,COVID-19的死亡人数就增加了近48%。现在平均每天有239人死亡。Walensky说,令人沮丧的是,如果继续接种疫苗,许多死亡是可以避免的。
Walensky指出:“每一起死亡都是悲剧,而当我们知道这些死亡中的大多数可以通过一种简单、安全、可用的疫苗来预防时,就更令人心碎了。”
到目前为止,根据CDC的数字,美国总人口的48.6%已经完全接种疫苗。这意味着他们已经接种了所需的一到两剂疫苗--这取决于他们注射的是哪种药物--并且在最后一次接种后至少等待了两个星期。56.1%的美国人口至少注射了一剂疫苗。
尽管如此,即使有超过1.61亿人完全接种了疫苗,仍有相当数量的人尚未接种疫苗。不足为奇的是,在疫苗接种最不受欢迎的州--如密苏里州、俄克拉荷马州和阿拉巴马州--目前的感染率最高。
挑战在于,较新的COVID变体“似乎比其他变体更容易和更快地传播”,CDC说。“病例数量的增加将给医疗资源带来更大的压力,导致更多的住院治疗,并可能导致更多的死亡。”
即使在美国疫苗接种水平相对较高的地区,德尔塔已经超过了早期变体,成为最常见的毒株。然而,尽管已接种疫苗的人似乎能够抵御感染,但那些没有接种疫苗的人最终被送进医院的人数越来越多。
尽管如此,围绕戴口罩和保持社交距离的软化规则仍在继续。本月早些时候,CDC宣布了关于返校上课的新规则,旨在让学生重新回到教室。在提醒家长12岁及以上儿童现在可以接种疫苗的同时,该机构还表示--尽管接种疫苗和未接种疫苗的人混合在一起是不可避免的--“在2021年秋季安全地返校上课是一个优先事项”。
03
新研究探讨COVID-19在校车上的传播问题
尽管在保障措施到位的情况下,COVID-19在美国K-12学生中的校内传播率很低,但在校车运输过程中感染COVID-19的风险尚不清楚。发表在《学校健康杂志》上的一项研究报告了弗吉尼亚州一所独立学校的校车运输经验。

在这项研究中,学校对1154名学生进行了监测,最初每2周进行一次无症状PCR检测,后来从2020年8月28日-2021年3月19日,在社区传播率最高的时候每周进行一次。15辆巴士为462名学生提供服务,同时以每个座位2名学生的近似容量运行,使用至少2.5英尺的物理距离、通用口罩和简单通风技术。
在研究期间,有39个传染性的COVID-19病例出现在巴士上,这导致了52名学生被隔离。普遍检测和接触者追踪显示没有与公共汽车运输有关的传播。
“这种大流行病使公立学校很难满足学生的交通需求。许多地区根本没有足够的公交车和司机来允许3-6英尺的距离或隔开座位,同时仍然为所有儿童提供乘车服务,”通讯作者、国王女儿儿童医院的Dana Ramirez医学博士说。
"随着越来越多的学生返校上课,安全的上学交通是一个公平的问题,因为许多家庭无法每天开车送孩子去学校。作为美国儿科学会学校重新开放工作组弗吉尼亚分会的成员,我们认识到学校在做出以数据为导向的运营决策方面面临压力。我们希望我们描述的模型和我们的数据可以帮助证明,即使在社区COVID-19病例负荷较高的情况下,校车也可以安全地以正常容量运行。"
04
研究人员制造出一种能显示新冠病毒是如何感染脑细胞的3D模型
加州大学圣地亚哥分校医学院和雷迪儿童基因组医学研究所的研究人员制作了一种干细胞模型,该模型能够显示COVID-19背后病毒SARS-CoV-2进入人类大脑的潜在途径。研究结果则于2021年7月9日发表在《Nature Medicine》上。

“临床和流行病学观察表明,大脑可能参与了SARS-CoV-2感染,”论文资深作者Joseph Gleeson医学博士说道,“在‘Long COVID’病例中,COVDI-19所导致的脑损伤的前景已成为一个主要担忧,但培养的人类神经元不容易感染。之前的研究表明,制造脊髓液的细胞可能会被SARS-CoV-2感染,但其他进入途径似乎是可能的。”
据悉,Gleeson还是加州大学圣地亚哥分校医学院的雷迪神经科学教授和雷迪儿童基因组医学研究所的神经科学研究主任。
Gleeson及其包括神经科学家和传染病专家在内的同事证实,人类神经细胞对SARS-CoV-2感染具有抵抗力。然而最近的研究暗示,其他类型的脑细胞可能是“特洛伊木马”。
周细胞是包裹血管的特殊细胞,其携带SARS-CoV2受体。研究人员将周细胞引入三维神经细胞培养皿--大脑类器官--以创造“组装体”,这是一种更复杂的人体干细胞模型。除周细胞外,这些集合体还含有多种脑细胞并表现出强烈的SARS-CoV-2感染。
新冠细胞能够感染周细胞,周细胞成为了生产SARS-CoV-2的本地化工厂。这些本地产生的SARS-CoV-2可能会扩散到其他类型的细胞并导致广泛的损害。有了这个改进的模型系统,研究人员发现被称为星形胶质细胞的支持细胞是继发感染的主要目标。
Gleeson指出,研究结果表明,SARS-CoV-2进入大脑的一个潜在途径是通过血管,SARS-CoV-2可以感染周细胞然后扩散到其他类型的脑细胞。“另外,受感染的周细胞可能会导致血管炎症,随后出现凝血、中风或出血,许多在重症监护病房住院的SARS-CoV-2患者都会出现这种并发症。”
现在,研究人员计划专注于开发改进的集合体,其不仅包含周细胞还包含能泵血的血管从而可以更好地模拟出完整的人脑。Gleeson表示,通过这些模型,可能会对传染病和其他人类大脑疾病有更深入的了解。


Science视频号 

按此关注微信视频号
Science科学 
了解未知 开启认知

按此关注中文公众号
Science科学英语平台 
THE SCIENCE OF EVERYTHING

按此关注英文公众号
TechEdge 
科技 点亮未来

按此关注中文公众号

◢ 豁然开朗请打赏 ◣

分享“票圈”,逢考必过,点亮“在看”SCI录用率提高18%
到顶部