【新冠病毒】新冠病毒如何领先我们一步?;新数据表明第3剂辉瑞mRNA新冠疫苗的防护效用非常显著




Moderna COVID-19疫苗在第二剂接种后5个月仍非常有效
研究:某些口罩可防止COVID-19的传播而不影响歌手的声音
新冠病毒如何领先我们一步?
新型机器人可检测到人群中未遵守新冠社交距离规则的人并给予提醒
研究比较三种COVID-19疫苗随时间推移有效性下降的情况
哈佛研究对辉瑞与Moderna这两种mRNA COVID疫苗进行比较
研究解释COVID-19 Delta变体如此容易传播并迅速感染人们的原因
研究:新的纳米抗体COVID疫苗设计更容易制造 无需冷藏
剑桥新型碳纳米管材料有助空气过滤系统高效杀灭冠状病毒
什么时候戴口罩最有用?COVID案例研究提供了一些提示
为何Delta变体的传染性如此之强?新实验室工具发现加速病毒传播的突变
新数据表明第3剂辉瑞mRNA新冠疫苗的防护效用非常显著
牛津大学科学家发现使COVID-19死亡风险增加一倍的基因
研究显示宠物会感染COVID-19 Alpha变体 并出现急性心脏病
新冠药物筛选效率提升200倍 中国新一代天河超算入围戈登贝尔奖评选
研究人员发现新冠病毒中能损害血管的蛋白质

关注视频号,发现更多精彩
01
Moderna COVID-19疫苗在第二剂接种后5个月仍非常有效
当地时间2021年11月25日,一项发表在《The Lancet Regional Health – Americas》上的研究证实,Moderna COVID-19疫苗在第二针后5个月内的有效性很高。据悉,该疫苗对COVID-19感染的保护有效性为87%,对COVID-19住院的保护有效性为96%,对COVID-19死亡的保护有效性为98%。

“这项研究为Moderna COVID-19疫苗在预防COVID-19感染、住院和死亡方面的高有效性提供了令人放心的证据,”Kaiser Permanente南加州研究与评估部的兼职调查员Katia Bruxvoort博士说道,“项研究的一个重要方面是,它包括了70多万名种族和民族不同的成年人,他们有广泛的基础疾病,包括慢性病、免疫力低下的疾病和自身免疫性疾病。”
据了解,这项研究评估了Moderna COVID-19 mRNA疫苗5个月的有效性。研究覆盖了352878名接受了2剂Moderna COVID-19疫苗的人及352878名未接种疫苗的人。接种者则是在2020年12月18日到2021年3月31日接受了2剂Moderna COVID-19疫苗。两组的个人都被随访到2021年6月30日。
随访期间,289名接种疫苗的患者和1144名未接种疫苗的患者发生了COVID-19感染。疫苗对COVID-19感染的保护有效性为87%;
13名接种疫苗的患者和182名未接种疫苗的患者发生了COVID-19住院,1名接种疫苗的患者和25名未接种疫苗的患者发生了COVID-19院内死亡。疫苗对COVID-19住院的保护有效性为96%,疫苗对COVID-19院内死亡的保护有效性为98%;
疫苗对COVID-19感染的有效性在不同年龄、性别、种族和民族的亚组中都很高,结果从83%到92%不等;
疫苗对有症状的COVID-19的保护有效性(88%)高于无症状的COVID-19(73%);
从2021年3月到6月,有5619份SARS-CoV-2阳性标本被成功测序。最普遍的变体是α(42%)、ε(18%)、δ(12%)和γ(9%),到2021年6月,δ的变体增加到54%。
Kaiser Permanente南加州研究与评估部的研究员、该研究的论文资深作者Hung Fu Tseng博士指出:“这项研究增加了现实世界中Moderna COVID-19疫苗有效性的证据,特别是在普通人群中。此外,我们对这些完全接种疫苗的患者的随访一直持续到2021年6月,这个时期跟美国出现的德尔塔变体重叠。为了进一步评估保护的持久性,目前长期随访正在进行中。”
02
研究:某些口罩可防止COVID-19的传播而不影响歌手的声音
当歌手唱出动听的歌曲时,他们也会释放出像冠状病毒这样的有害颗粒。戴上口罩可以防止病毒传播,但也会影响到声音。来自罗林斯学院的Thomas Moore在11月29日至12月3日举行的美国声学学会第181次会议上讨论了他对一位专业女高音歌唱家戴和不戴六种口罩的观察。

这个题为"戴口罩唱歌时的气溶胶传播和声学效应"的演讲已于美国东部时间周三在西雅图凯悦酒店举行,是关于大流行病期间音乐创作会议的一部分。
Moore发现口罩能有效地阻挡气溶胶,迫使呼吸从两侧排出。从那里,气溶胶向上流动,随着歌唱者身体热量的上升而上升。呼吸的分散很可能稀释了病毒,防止了COVID-19的传播。在低频时,口罩减少了音量,但对歌唱没有其他影响。然而,口罩确实降低了高频率的功率,这使得单词的发音不太清晰,并改变了音色。口罩对音调没有影响。
其中一个测试的口罩,是专门为歌手设计的。所有六个口罩都阻止了呼吸的向前流动,但歌手口罩在这样做的时候,声音的变化最小。
Moore说:“一个普通的布质口罩可以将高频降低至原来的十分之一,但歌手的口罩会将它们降低不到原来的二分之一。”
稀释导致病毒的气溶胶是减少感染和COVID-19病毒传播的关键。尽管Moore发现呼吸仍然从口罩两侧排出,但与不戴口罩唱歌相比,它上升到空气中并随后散开的风险降低了。他说,这强调了房间里良好的空气流动对防止病毒风险是多么关键。
03
新冠病毒如何领先我们一步?
2021年1月在南非发现的名为 C.1 的新型冠状病毒谱系与其他变种相似。它的传播范围不大,它的基因组也没有什么特别的。但是病毒进化得很快,比地球上任何其他生物都快——新型冠状病毒也不例外。巴斯大学教授Ed Feil研究病原体的进化,最近他分析了新冠病毒的突变率。
“SARS-CoV-2 在大流行期间经历了大致相同数量的突变进化变化(与基因组大小成正比),就像自大约 250 万年前首次在地球上行走以来人类所经历的那样,”Feil在《The Conversation》中解释道。

毫不奇怪,仅仅四个月后,当南非遭受由高度传播的 Delta 变体引起的第三波 COVID-19疫情时,一个跟踪该病毒的团队开始检测到新版本的 C.1,其基因组发生了广泛变化。他们很快发现,这个被称为 C.1.2 的变体比席卷全球的任何其他主要变体都发生了更多的变异。它包含在 Alpha、Beta、Gamma 和 Delta 中发现的所有关键变化,以及目前正在调查的其他令人担忧的变化,包括一些与逃避免疫系统的能力相关的变化。
在这种病毒的进化过程中是否会发生其他事情的问题尚无定论。
“这个版本有更多的突变,”约翰内斯堡国家传染病研究所的计算生物学家 Cathrine Scheepers 说,他是 2021 年 5 月发现 C.1.2 的团队的一员。目前,幸运的是,新变种仍保持在低水平。Scheepers 说,与 Delta 相比其水平较低,但已在另外 10 个国家/地区检测到。“我们仍在监控它,”Scheepers 补充道。
SARS-CoV-2 Delta毒株的传染性已经比 Alpha 毒株高 40% 到 60%,而 Alpha 毒株的传染性已经比原始毒株高 50%。引起麻疹和水痘的病毒比 Delta 更容易传播,但 Delta 的循环时间更快,因此它在四天内从一个人传播到另一个人,而其他病毒至少需要 10 到 14 天。
在这种病毒的进化过程中是否会发生其他事情的问题尚无定论。只要存在可以感染的脆弱人群,病毒就会传播、复制和变异,并随着传播而进化。自然选择的进化是生物学定律;它是一种字面上的自然力量。这种病毒的持续传播将导致进一步的变异、新的变种、更多的死亡和持续的大流行。
并不是说人类不试图管理这种病毒的进化。每天,疫苗制造商、研究人员和政府都在跟踪病毒变化,识别和控制新的变异,并试图减缓传播。人类开展了历史上规模最大的疫苗接种运动,在最初爆发后的两年内为 39 亿人接种了至少一剂 COVID-19 疫苗。
然而,研究人员指出,我们一直无法控制这种病原体。SARS-CoV-2 是自然选择进化的缩影,是一个非凡的对手。正如人类之前和将来无数次一样,我们低估了自然的力量,而我们处于危险之中。
每个SARS-CoV-2 基因组由30000个单独的化学碱基组成,以字母表示,这些碱基存储了一组蛋白质的指令,用于劫持我们的细胞并产生数十亿个新病毒颗粒。
当一个人吸入病毒时,其表面臭名昭著的刺突蛋白会识别并附着在人体细胞上的蛋白质上。虽然感染过程始于我们的喉咙和肺部,但病毒能够攻击全身的细胞和系统,包括心脏、血管、肠道、肾脏等。
一旦附着在细胞上,病毒就会将其基因组——一条由 30000 个 RNA 碱基组成的卷曲单链——射入细胞内部。在那里,病毒蛋白开始重塑细胞结构以适应病毒部分的大规模生产。病毒基因组领导着这种多方面、协调的努力,以制造更多的病毒。
每个新的病毒颗粒都携带一个新复制的病毒基因组副本,并准备好感染更多细胞。当粒子离开宿主细胞时,它们会触发一连串杀死它的事件。当它死亡时,细胞会向免疫系统释放信号,提醒身体注意危险。在某些情况下,对这些信号产生的免疫反应造成的伤害大于帮助,包括严重的肺损伤或称为细胞因子风暴的广泛炎症。
现在,还记得那些新生成的病毒基因组副本吗?在复制 RNA 的过程中会发生错误,例如一种化学碱基转换为另一种化学碱基,或者将一小块 RNA 添加到原始序列中或从原始序列中移除。更为人所知的是突变,这些随机变化通常很小,就像改变绘画上的笔触角度一样,但后果可能很大。研究人员通常认为突变对生物体不利,例如导致镰状细胞病的血红蛋白基因突变。但突变也可以是中性的或有益的,例如与胰岛素产生相关的基因突变,使一个人患糖尿病的可能性降低 65%,即使他们有肥胖等危险因素。
随着病毒的新副本的产生,病毒基因组会随着每次感染而获得新的突变,无论是好的还是坏的。6 月,以色列魏茨曼科学研究所的一个团队及其合作者计算出,每次人类感染 SARS-CoV-2 时,他们的身体都会产生 10 亿至 1000 亿份病毒。该团队还估计,在每次感染期间,病毒基因组内可能会发生 0.1 到 1 次突变。如果我们保守地同意每次感染给病毒基因组增加 0.1 个突变,那么在全球每天 425,000 例病例中,会发生 42,500 次突变。这意味着冠状病毒基因组中的 30000 个碱基中的每一个每天都有可能发生突变。
值得庆幸的是,这些突变中很少有人在病毒种群中“站稳脚跟”。即使在一次感染中发生突变,该突变也很少会传递给另一个人。根据最近的两项研究,传播给他人的少量病毒通常与开始感染的毒株相同。或者,正如匹兹堡大学微生物学家兼进化生物学与医学中心主任Vaughn Cooper描述的那样:“输入的代码通常是输出的代码。”
不幸的是,有一个例外。如果病毒在一个人体内停留较长时间——例如免疫系统较弱的个体,无法清除病毒——它将与人体免疫系统广泛相互作用并获得有用的突变来对抗它,例如通过一个“训练营”并变得更强大。例如,在过去的一年里,科学家们观察到 SARS-CoV-2 变种获得突变,这些突变足以改变刺突蛋白的形状,从而使保护性抗体——像锁和钥匙一样与刺突结合以识别和中和它——不再依附。
当病毒在一个人体内徘徊时,新的突变会复制到无处不在的程度,并且可以传递给其他人,从而绕过传播瓶颈。有证据表明 Alpha 变体可能首先出现在免疫受损的个体中,Scheepers 认为 C.1.2 也是如此。
尽管如此,在单次感染中积累的大多数突变都会受到传播瓶颈的影响并且会丢失。但不是所有的。病毒的传播速度如此之快,以致于甚至会发生罕见的事件,因此获得并传递了突变。任何赋予病毒在其环境中生存和繁殖的竞争优势的突变——被称为“适应性”——更有可能被传递并成为基因组的永久部分。这就是行动中的自然选择。
今天,SARS-CoV-2 每月在全球人口中获得大约 2 个永久性突变。这种病毒还没有结束。
截至2021 年 10 月下旬,2008 年针对流感推出的免费基因组共享平台 GISAID Initiative 已累积超过 470 万个共享 SARS-CoV-2 序列。这数以百万计的共享基因组序列使科学家能够近乎实时地追踪病毒突变,这在人类历史上尚属首次。在建立了一个检测突变的系统后,科学家们开始在令人费解的分子细节中确定突变的作用。D614G 是第一个主要的 SARS-CoV-2 突变,也是加速病毒在全球传播的突变之一,有时也被称为“Doug”。
2020 年 4 月上旬,Doug 在英国被发现,然后开始了全球传播。研究人员发现,一旦这种突变被引入一个区域,它就会迅速成为最常见的病毒形式。突变本身是病毒基因组中第 23,403 位 A 到 G 的碱基变化。这种变化将病毒刺突蛋白中的一种氨基酸替换为另一种(甘氨酸)。单次交换会导致病毒的受体结合域(钩在人体细胞上的病毒片段)更频繁地粘附在向上的位置并锁定通过的细胞。
Doug是未来事物的预兆。今天的改变健康的突变列表包括:P681R、L452R、D950N、del144Y、K417N、T1027I、A701V、N501Y、L18F、del242-244,等等。根据在全球范围内进行的研究,SARS-CoV-2 突变导致病毒的传播能力增加、对抗体(由自然感染和疫苗产生的抗体)的抵抗力增加,以及疾病症状的严重程度增加。
虽然像 Doug 这样的一些单一突变对病毒的适应性有明显的影响,但科学家们认为,主要是突变的组合将变体转化为它们的主宰——尤其是 Delta,它在刺突蛋白中积累了 9 个突变,共同使其疯狂增加了可传播性。
此外,RNA 病毒还有另一种快速进化的方法:它们以重组事件而闻名,其中单个细胞内的多个病毒交换整个 RNA 部分。现在有多种变体在传播,根据一些流行病学家的说法,变体有可能——甚至很有可能——可以交换和组合部分成为所谓的“超级”变体。虽然已经检测到重组事件,但到目前为止它们仅限于一小群人,并且正在进行跟踪它们的监视工作。
在过去的 22 个月里,科学家们发现了病毒进化的一线希望。自然选择正在推动病毒增加病毒传播和免疫逃避,但不会推动人类发生更严重的疾病。Cooper说,严重的疾病,例如细胞因子风暴,是感染的副产品,似乎并不能帮助病毒更好地传播或繁殖,因此进化不会选择这种特征。
另一个好消息是:全球的病毒种群似乎正在解决类似的突变。在西雅图的 Fred Hutchinson 癌症研究中心,Trevor Bedford、Katie Kistler 及其同事最近使用 GISAID 的数据库表明,最成功的病毒谱系获得了与改善细胞进入相关的刺突蛋白突变,以及其他两种蛋白质的突变、Nsp6 和 ORF7a,与病毒复制和逃避先天免疫系统有关。在许多情况下,他们发现相同的突变在全球独立出现,这一过程称为趋同进化。
如果病毒在某些关键适应性上趋同,它就会变得更加可预测,这可能会让科学家更有信心地追踪和对抗它。“好消息是我们没有看到全新的组合,”Cooper 说。“希望这能让人平静下来。”
华盛顿大学分子生物学研究生 Kistler 说,减缓病毒进化并防止额外突变和新变种的唯一方法是减缓病毒传播。“每次感染都是病毒进一步进化的机会,”她指出。无论我们能做些什么来减少感染数量——并特别照顾慢性感染者——都可以帮助我们管理 SARS-CoV-2 的演变。
我们减缓传播最有力的武器是疫苗接种。不同的疫苗以不同的方式保护身体免受入侵者的侵害,但一般的要点是,疫苗将灭活形式或病毒片段(非传染性的东西)呈现给身体以模拟免疫系统对抗它。例如,辉瑞和 Moderna 的 mRNA 疫苗包含让我们的细胞产生病毒刺突蛋白的指令。在我们的细胞发出一堆无害的刺突蛋白之后,身体的免疫系统会注意到并攻击这些外来蛋白质,并产生 T 细胞和 B 细胞,如果病毒再次进入体内,它们会留在周围以对抗这种病毒。
只有通过广泛的疫苗接种,我们才能减缓这种病毒的进化。
除了预防感染外,接种疫苗的另一个好处是,如果接种疫苗的人确实被感染,他们往往会在体内产生较少量的病毒,并且比未接种疫苗的人更快清除感染,从而减少病毒变异的时间。
当医生或科学家提到病毒的“逃避”变体时,他们指的是具有突变的变体,可以避免(逃避)从疫苗接种或先前感染中获得的保护。例如,Beta 变体携带突变——包括 E484K 或“Eek”——使其能够部分躲避免疫系统,因为抗体不太可能与刺突蛋白结合。早在 2021 年 2 月,在临床试验表明阿斯利康疫苗无法预防由 Beta 变体引起的轻度至中度 COVID-19 后,南非甚至停止使用该疫苗。Delta 变体的传播似乎也部分是由刺突蛋白中的突变驱动的,这使得它比原始刺突蛋白更好地逃避免疫系统。
目前,疫苗公司表示,他们批准的疫苗是针对所有已知变体的最佳保护措施,而且大多数疫苗公司都鼓励对高危人群进行加强注射,正如 FDA 最近批准的那样。此外,辉瑞、Moderna 和阿斯利康正在练习通过彩排快速生产逃逸变异疫苗所需的方法。他们正在根据当前的变体制造疫苗,然后通过让它们进行测试和批准的工作流程来运行。“我们想练习执行菌株变更的所有方面……这样,如果我们确实看到了真正逃脱疫苗免疫力的变种,我们就准备好快速行动,”病毒副总裁兼首席科学官Philip Dormitzer 说。
对于任何出现的新变种,辉瑞和合作伙伴 BioNTech 预计能够“在做出决定后大约 100 天内开发和生产针对该变种的量身定制的疫苗,”辉瑞发言人 Kit Longley 称。
人类正在与病毒赛跑,在病毒进化出新的变体之前为尽可能多的人接种疫苗。根据牛津大学“我们的世界数据”项目估计的疫苗接种率,截至 2021 年 10 月下旬,全球 48.7% 的人口至少接种了一剂 COVID-19 疫苗。
不幸的是,世界上的疫苗接种率并没有那么高。国家之间存在着巨大的差距。较富裕的国家有较高的疫苗接种率,而较不富裕的国家则没有。总体而言,低收入国家中只有 3% 的人至少接受过一剂疫苗,这意味着这些人群仍然非常容易受到感染,而且该病毒还有很大的呼吸空间可以继续传播和进化。总部位于美国的非营利性全球卫生组织 PATH 将 COVID 疫苗的推出称为“全球紧急情况”,并指出世界各地的许多人可能需要数月甚至数年的时间才能接种疫苗。
正如我们在美国看到的那样,单个社区内的疫苗接种率也参差不齐。疫苗接种的拼凑网络——高度接种疫苗的人群与未接种疫苗的人群并排——为病毒创造了一个“大熔炉”,使其变得更强大,更糟。情景是这样的:在未接种疫苗的人群中,大量病毒传播。大量病毒设法感染接种疫苗的人,并与疫苗诱导的抗体相互作用。新的逃避抗体的突变体出现,然后被传回未接种疫苗的人群中以增加数量并再次传播,这一次会感染接种疫苗和未接种疫苗的人群。
随着感染的继续,进化也在继续。只有通过疫苗接种、戴口罩和保持社交距离等(这些措施对新冠病毒的所有变体都有效),我们才能减缓这种病毒的进化。
04
新型机器人可检测到人群中未遵守新冠社交距离规则的人并给予提醒
一项减少COVID-19传播的新策略采用了一个移动机器人,它可以检测到人群中不遵守社交距离规则的人,然后导航到他们身边并鼓励他们分开。来自马里兰大学学院公园分校的Adarsh Jagan Sathyamoorthy及其同事于2021年12月1日在开放获取期刊《PLOS ONE》上发表了这些发现。

以前的研究表明,与他人保持至少两米的距离可以减少COVID-19的传播。基于技术的方法--如使用WiFi和蓝牙的策略--有希望帮助检测和阻止社会距离的失误。然而许多这样的方法需要个人或现有基础设施的参与,因此机器人已经成为解决人群中社会距离的潜在工具。
现在,Sathyamoorthy和他的同事已经开发出一种新的方法,它将自主移动机器人用于这一目的。该机器人可以使用自己的红绿蓝深度(RGB-D)相机和2-D LiDAR(光探测和测距)传感器来检测破损处,另外还可以接入现有的CCTV系统--如果有的话。一旦它到达突破口,机器人就会通过安装在显示屏上的文字鼓励人们分开行动。
该机器人使用一个新颖的系统,它将违反社交距离规则的人分为不同的组别,然后根据他们是站着不动还是在动对他们进行优先排序,随后对他们进行导航。这个系统采用了一种被称为“深度强化学习”的机器学习方法和Frozone算法,该算法之前由几位相同的研究人员开发,用于帮助机器人在人群中导航。
研究人员通过让志愿者在静止、行走或不规则移动的情况下表演社交疏远的违章场景来测试他们的方法。他们的机器人能够检测并处理大多数发生的违规行为,而闭路电视增强了其性能。
此外,该机器人还使用了一个热像仪,可以检测到有潜在发烧的人,这样也有助于接触追踪工作,同时它还纳入了确保隐私保护和去身份化的措施。
很显然,研究人员还需要进一步的研究来验证和完善这种方法,如探索机器人的存在如何影响人们在人群中的行为。
研究人员表示:“在COVID-19大流行期间,很多医护人员和安保人员不得不冒着健康风险为公众服务。我们工作的核心目标是为他们提供工具进而以安全和有效地服务于他们的社区。”
05
研究比较三种COVID-19疫苗随时间推移有效性下降的情况
一项大规模的研究比较了三种COVID-19疫苗在八个月内的实际效果,发现对感染的保护可能会下降。该研究追踪了近80万名美国退伍军人,发现强生公司的单剂量疫苗显示出最大的下降。

“我们的研究为研究人员、政策制定者和其他人提供了比较COVID疫苗长期有效性的坚实基础,并为围绕初级疫苗接种、加强针和其他多层保护做出明智的决定提供了一个视角,包括口罩规定、社交距离、检测和其他公共卫生干预措施,以减少传播的机会,”公共卫生研究所的研究主要作者Barbara Cohn解释说。
这项研究考察了约78万名退伍军人的健康记录,时间跨度从2021年2月到2021年10月。疫苗有效性(VE)由两个指标来衡量:防止COVID-19感染(VE-I)和防止死亡(VE-D)。研究人员对在美国批准使用的三种COVID-19疫苗进行了比较:Moderna、辉瑞和强生疫苗。
总体而言,在八个月的研究期间,疫苗对COVID-19感染的保护率从87.9%下降到48.1%。强生疫苗的VE-I下降幅度最大,从86.4%下降到13.1%。辉瑞公司的感染保护率从86.9%下降到43.3%,而Moderna在三者中表现最好,从89.2%下降到58%。
然而,在整个研究期间,疫苗对死亡的保护仍然很强。随着 Delta 变体从7月起在美国的传播,研究没有发现对死亡的保护作用明显下降。在7月至10月期间,疫苗对65岁以下人群预防COVID-19死亡的效果仍为81.7%,对65岁以上人群的效果为71.6%。

有趣的是,对于65岁以下的人来说,辉瑞公司的疫苗对死亡的保护作用最大(84.3%),Moderna紧随其后,为81.5%,强生为73%。但是在65岁以上的人群中,Moderna疫苗对死亡的预防最为有效(75.5%),其次是辉瑞公司的70.1%和强生公司的52.5%。
研究人员在新发表的研究报告中写道:“重要的是,接种疫苗仍然可以防止感染者死亡,而且在Delta病例激增期间,Moderna、辉瑞-BioNTech公司和强生公司的疫苗都有这种好处,尽管Moderna和辉瑞-BioNTech公司疫苗的好处比强生公司的更大。我们的发现支持这样的结论:COVID-19疫苗仍然是预防感染和死亡的最重要工具。”
该研究的另一个引人注目的发现是感染Delta变体的病例在美国的增加与疫苗对感染的保护作用的下降之间的相关性。在所有的年龄组中,从7月份开始,对感染的保护下降是深刻的陡峭的。研究人员假设,这表明Delta变体可能是造成VE-I下降的原因,而不是疫苗本身随着时间的推移变得保护力下降。
这一假设与美国疾病控制与预防中心(CDC)和纽约州卫生部最近进行的另一项疫苗有效性研究的结果相呼应。该研究还发现,在7月和8月Delta变体迅速蔓延到全美的那几周里,疫苗对感染的保护作用下降了。
CDC的数据显示,一旦Delta变体的流行率超过85%,VE-I的下降在整个8月和9月趋于平稳。纽约州卫生部的一份声明推测,过去几个月突破性感染的增加很可能是由于Delta变体。
“这些结果表明,在研究时间段内发生了感染的VE下降,但可能主要是由免疫学减退以外的因素驱动的,如Delta变体或COVID-19预防行为的变化,”声明指出。
Cohn说,这些发现肯定了加强计划的重要性,特别是在单次接种强生疫苗方面。Cohn还认为,这项研究表明,在未来几个月内,除了单纯的疫苗接种外,还需要采取其他措施来减少COVID-19的影响。
“......鉴于疫苗保护的下降和更具感染性的Delta变体的主导地位,我们敦促迅速采取行动,促进初级疫苗接种、加强针以及鼓励戴口罩、保持社交距离和其他层面的感染保护,”Cohn说。“我们的发现支持了这一点,突破性感染不是良性的,但也有强有力的证据表明,即使是突破性感染的人,与感染后未接种疫苗的人相比,接种疫苗仍然可以防止死亡。”
这项新研究发表在《科学》杂志上。
https://www.science.org/doi/10.1126/science.abm0620
06
哈佛研究对辉瑞与Moderna这两种mRNA COVID疫苗进行比较
发表在《新英格兰医学杂志》(NEJM)上的一项新研究首次将Moderna和辉瑞公司的mRNA COVID-19疫苗进行了有效性比较。这项全新的研究比较了近50万美国退伍军人的健康记录,发现两种疫苗都非常有效,但Moderna的候选疫苗在预防COVID-19感染方面略胜一筹,包括轻度和重度感染。

2020年底,随着第三阶段试验数据的出现,Moderna和辉瑞公司的mRNA COVID-19疫苗显然是非常有效的。在临床试验和真实世界的数据中,疫苗对有症状的COVID-19的预防率一直高于90%。
在没有直接的头对头临床试验的情况下,一直不清楚哪种mRNA疫苗通常更有效。因此,这项新研究通过回顾性地分析美国最大的综合医疗保健系统退伍军人事务部的健康记录,着手填补这一科学空白。
研究人员从300多万退伍军人的数据库中,生成了两个219842人的队列。根据年龄、种族和性别等特征,每个人都与一个人口统计学上相似的伴侣相匹配。每对匹配夫妇中的个人之间的唯一区别是他们被注射的mRNA疫苗。
总的来说,结果显示两种疫苗在预防SARS-CoV-2感染、住院和死亡方面都非常有效。但Moderna的mRNA在所有方面都被发现略胜一筹。
最初的24周研究期,即2021年Delta 变体出现之前的一个快照,显示Moderna组每1,000人中有4.52例COVID-19阳性。相比之下,辉瑞组每1,000人中有5.75例。这意味着那些辉瑞公司的受试者报告有记录的COVID-19感染的可能性要高27%。

对一个较小的受试者队列进行了二次分析,该队列横跨当年晚些时候,在Delta变体占主导地位的时期。两种疫苗在面对Delta变体时仍然非常有效,然而,辉瑞公司的效果又稍逊一筹,与Moderna公司的每千人病例数相比,其Delta阳性病例数上升到6.54个。
"鉴于这两种疫苗的高效性,我们强烈建议任何个人在这两种疫苗中选择一种,"该研究的第一作者Barbra Dickerman指出。"然而,这项大规模的研究使我们能够发现这两种高效疫苗之间的微妙差异。虽然所发现的估计风险差异在绝对规模上很小,但在考虑部署这些疫苗的大规模人口规模时,它们对更大的决策机构,如医疗保健系统和更高级别的组织,可能是有意义的。"
究竟为什么Moderna的mRNA COVID-19疫苗比辉瑞公司的略微有效,这是一个很大的未解之谜。从根本上说,这两种疫苗都是惊人的相似,提供编码相同的SARS-CoV-2刺突蛋白的mRNA。研究人员指出,这两种疫苗之间有一些微小但关键的差异,可能是导致效力不一致的原因。
“BNT162b2[辉瑞]和mRNA-1273[Moderna]疫苗之间的有效性差异可能是由于疫苗的mRNA含量不同(mRNA-1273为100微克,BNT162b2为30微克)。”研究人员推测:“可能是由于疫苗的mRNA含量不同(mRNA-1273为100微克,BNT162b2为30微克),引物和增强剂量之间的间隔不同(mRNA-1273为4周,BNT162b2为3周),或其他因素,如用于包装mRNA含量的纳米颗粒的脂质成分。”
这项新研究没有调查的一个因素是两种疫苗之间报告的副作用的差异。虽然两种mRNA疫苗的严重不良反应都非常罕见,但之前的研究表明,与辉瑞公司相比,Moderna公司的疫苗可能会导致接种后出现更多的轻度副作用。
https://www.nejm.org/doi/full/10.1056/NEJMoa2115463
07
研究解释COVID-19 Delta变体如此容易传播并迅速感染人们的原因
SARS-CoV-2的Delta变体已经席卷全球,在短短几个月内成为主导变体。2021年10月26日发表在《科学》杂志上的一项来自波士顿儿童医院的新研究,解释了Delta如此容易传播并如此迅速地感染人们的原因,并为开发未来的COVID-19疫苗和治疗方法提出了一个更有针对性的策略。

去年春天,研究负责人陈冰博士展示了几个早期的SARS-CoV-2变体(alpha、beta、G614)如何变得比原始病毒更具感染性。每个变体都获得了一种基因变化,稳定了刺突糖蛋白--目前疫苗所依据的表面蛋白。这种突变提高了变体进入细胞的能力。
不久之后出现的Delta变体是迄今为止已知的最具传染性的变体。陈冰和他的同事着手了解原因。陈冰说:“我们认为一定有非常不同的事情发生,因为Delta在所有的变体中脱颖而出。我们发现了一个特性,我们认为这个特性决定了它的传播性,而且到目前为止似乎是Delta所独有的。”
陈冰和他的同事使用两种基于细胞的检测方法,证明Delta变体的刺突糖蛋白特别擅长膜融合。这使得模拟的Delta病毒能够比其他五种SARS-CoV-2变种更快、更有效地感染人类细胞。当细胞中ACE2受体的数量相对较少时,情况更是如此。
“膜聚变需要大量的能量,需要催化剂,”陈冰解释说。"在不同的变体中,Delta在其催化膜融合的能力方面脱颖而出。这解释了为什么Delta的传播速度更快,为什么你在较短的接触后就能得到它,以及为什么它能感染更多的细胞并在体内产生如此高的病毒负荷。"

以结构为依据设计干预措施
为了了解变体的突变如何影响刺突糖蛋白的结构,陈冰及其同事使用了低温电子显微镜,其分辨率可达原子级。他们对来自Delta、Kappa和Gamma变体的刺突糖蛋白进行了成像,并将它们与来自先前定性的G614、Alpha和Beta变体的刺突糖蛋白进行了比较。
所有的变体都在刺突糖蛋白的两个关键部分发生了变化,这些部分被我们免疫系统的中和抗体所识别:与ACE2受体结合的受体结合域(RBD)和N端结构域(NTD)。任何一个结构域的突变都能使中和抗体与刺突蛋白结合的能力降低。
“我们注意到的关于Delta的第一件事是NTD有很大的变化,这是它对中和抗体有抵抗力的原因,”陈冰说。“RBD也发生了变化,但这导致了抗体抗性的微小变化。Delta仍然对我们测试的所有RBD靶向抗体保持敏感。”
研究人员在观察其他变体时发现,每个变体都以不同的方式修改了NTD,改变了其轮廓。RBD也发生了变异,但变化更为有限。总的来说,RBD的结构在各种变体中保持相对稳定,可能是为了保持其与ACE2受体结合的关键作用。因此,研究人员认为,RBD是下一代疫苗和抗体治疗的一个更有利的目标。
“我们不希望以NTD为目标,因为病毒可以迅速变异并改变其结构;它是一个移动的目标,”陈冰阐述说。“针对RBD可能是最有效的--将免疫系统集中在这一关键领域,而不是整个刺突糖蛋白。”
https://www.science.org/doi/10.1126/science.abl9463
08
研究:新的纳米抗体COVID疫苗设计更容易制造 无需冷藏
目前可用的COVID疫苗需要冷藏和复杂的制造能力,这使得它们难以生产和广泛分发,尤其是在欠发达国家。波士顿儿童医院的研究人员在11月2日发表在《美国科学院院刊》上的一项研究中报告说,一种新型的疫苗将有可能更容易生产,而且不需要冷藏。

由Hidde Ploegh博士领导的研究人员和第一作者Novalia Pishesha博士和Thibault Harmand博士认为,他们的技术可以帮助填补全球疫苗接种的空白,同样的技术可以应用于针对其他疾病的疫苗。
在小鼠身上,该疫苗引起了针对SARS-CoV-2及其变种的强烈免疫反应。它被成功地冻干,随后被重组而不失去效力。在测试中,它在室温下至少保持了七天的稳定性和效力。
与目前的COVID-19疫苗不同,新的设计完全是基于蛋白质的,使其易于被许多机构制造。它有两个组成部分:从羊驼身上提取的抗体,称为纳米抗体,以及病毒的刺突糖蛋白与人体细胞上的受体结合的部分。

Pishesha指出:“我们还可以附加整个刺突糖蛋白或病毒的其他部分。而且我们可以快速和容易地改变SARS-CoV-2变种的疫苗。”
纳米抗体是该疫苗技术的关键部分。它们被专门设计为针对抗原提呈细胞,即免疫系统中的关键细胞,通过归宿于细胞表面的第二类主要组织相容性复合体(MHC)抗原。这就把疫苗的末端--在这种情况下,刺突糖蛋白的片段--直接带到将其“展示”给其他免疫细胞的细胞上,引发更广泛的免疫反应。
Ploegh说,目前的COVID-19疫苗在身体的注射部位刺激刺突糖蛋白的产生,并被推测为间接刺激抗原呈递细胞。他说:“但是去掉中间环节,直接与抗原呈递细胞对话要有效得多。”
在小鼠实验中,该疫苗引发了针对SARS-CoV-2的强大体液免疫,刺激了大量针对刺突糖蛋白片段的中和抗体。它还激发了强大的细胞免疫力,刺激了召集其他免疫防御的T辅助细胞。

制造优势
由于该疫苗是一种蛋白质,而不是像辉瑞/BioNTech公司和Moderna公司的疫苗那样是一种信使RNA,因此它更适合大规模生产。
Harmand说:“我们不需要制造mRNA疫苗所需的大量花哨技术和专业知识。熟练工人目前是生产COVID疫苗的一个瓶颈,而生物制药公司在大规模生产基于蛋白质的治疗药物方面有很多经验。”
这有可能使疫苗的生产在世界各地的许多地点进行,靠近它的使用地点。该团队已经为他们的技术申请了专利,现在希望与生物技术或制药公司合作,将他们的工作带入进一步的测试,并最终进行临床试验。
“可能最初的应用是COVID-19以外的其他东西,”Ploegh说。“这项研究是对我们基于蛋白质的方法运作良好的概念证明。”
09
剑桥新型碳纳米管材料有助空气过滤系统高效杀灭冠状病毒
剑桥大学的科学家和工程师们,刚刚开发出了一种新型碳基空气过滤纳米材料。特点是能够捕获并破坏各种病毒,比如可能导致 COVID-19 的新型冠状病毒。由剑桥工程、冶金、病理系研究人员组成的 Boies Group 多学科团队,展示了一款配备超薄碳纳米管导电膜的空气过滤系统原型。

(来自:Cambridge University)
通过将电阻组件加热至 100℃ 以上(热闪 / Thermal Flashes),该装置能够在过滤的同时,于几秒内杀灭包括新冠在内的各种病毒。
研究人员表示,无论是作为独立装置,还是搭配供暖、通风、空调过滤系统(HVAC)使用,这种多功能过滤器都都能在密闭场所(比如急救车 / 医院、休闲 / 教育中心)发挥高效抑制病毒传播的作用。

由发表在《碳》(Carbon)杂志上一篇题为《Filtration of viral aerosols via a hybrid carbon nanotube active filter》的文章可知,研究团队已在理论试验模型上得出了相当积极的结论。
SCI Tech Daily 指出,这款空气净化装置采用了一类新颖的导电过滤介质,可实现电气功能、具有量产潜力、辅以与商用 HEPA 产品相当的过滤 / 透气性能。

以新冠病毒为例,携带者可通过咳嗽、讲话、呼吸产生气溶胶,并于空气中悬浮数小时、或在密闭环境中迁移超过数十米。但通过新型碳纳米过滤装置的采用,我们有望极大地减少在封闭 / 拥挤空间中的传染病感染率。
值得一提的是,剑桥大学发明的这一创新碳纳米管材料与生产工艺,也是 ANAM 计划的一个重要支柱。研究受到了 EPSRC 的资助,旨在释放碳纳米管的更多商业潜力。
博士生 Liron Issman 表示:“基于创新英国资助项目获得的知识,我们已经开发出了多款工作原型,展示了高达 99% 的小房间净化能力(救护车只需 10-20 分钟)”。

通过与世界领先的净化器公司达成几个工业项目上的合作,研究团队有望将这种新型碳纳米管材料引入最先进的实践,以帮助对抗 COVID-19 和其它通过空气传播的病原体。
最后,为了满足市场需求,该工艺正在剑桥拆分出来的 Q-Flo Limited 的帮助下实现大规模商业化,初期年产能可超过 10 万平米。
与普通空气过滤材料想比,这种导电性碳纳米管可带来低流阻、高捕获效率,以及额外的加热和感应能力。
10
什么时候戴口罩最有用?COVID案例研究提供了一些提示
对超一千个COVID-19病例的分析表明,在特定情况下,如与COVID-19患者接触超过三个小时或接触发生在室内,口罩的保护作用最大。

该研究显示,被统称为非药物干预的几项措施--如保持社交距离、在户外保持互动和戴口罩--“事实上有助于”预防SARS-CoV-2传播,该研究的共同作者、加州大学伯克利分校的流行病学家Joseph Lewnard说。以前的研究提供了口罩有助于防止感染的证据,但最新的工作表明,即使在没有使用其他措施的情况下,也是有益的。
尽管接种疫苗和医学治疗是控制该大流行病的关键,非药物干预仍然是重要的公共卫生措施。但是在现实世界中很难衡量这些干预措施的有效性。
为了应对这一挑战,Lewnard、加州公共卫生局的医学流行病学家Seema Jain和他们的同事研究了2021年2月至9月期间加州大约1280名SARS-CoV-2检测阳性的病例。对于每个患有COVID-19的人,研究人员寻找了至少一个对照参与者:在年龄和性别等因素上与他们匹配,但在同一时期检测为阴性的人。接触过已知患有COVID-19的人的参与者提供了有关接触的细节,如环境和时间。
该研究发现,未完全接种疫苗的参与者在报告与COVID-19患者的接触发生在室内或持续三个小时以上时,感染的风险最大。如果接触到患有COVID-19的人时戴了口罩,参与者的感染几率低于不戴口罩的情况。Lewnard说:“这种保护对尚未接种疫苗的人特别重要。但是戴口罩的接触也与已接种疫苗的参与者的额外保护有关。”
Jain说,分析还表明,口罩在高风险暴露中提供了最大的好处--那些持续三个小时以上、发生在室内或涉及另一个家庭的人。当参与者与已知患有COVID-19的人进行直接身体接触或该人是参与者的家庭成员时,口罩并没有显示出明显的好处。
这些结果还没有经过同行评审,发表在预印本服务器medRxiv上。
一些科学家对这些发现并不完全信服。埃默里大学的生物统计学家Natalie Dean认为,非药物干预是有益的,但她对接受该论文对益处大小的估计感到犹豫。她说,这部分是由于该研究的病例对照设计引入了潜在的偏见。
爱荷华大学的生物统计学家Grant Brown也对该研究中关于口罩益处的精确数字持谨慎态度,因为该研究对病例和对照组个体进行了匹配。他说:“即便如此,这也是解决一个棘手问题的合理方法。”他还指出,这些结果得到了关于病毒脱落机制的研究的支持。
加州大学旧金山分校的流行病学家和医生Kirsten Bibbins-Domingo指出,这项研究是在高传播性的Delta变体出现之前开始的,而且她也同意,将感染者与对照参与者相匹配是一个挑战。但她说,作者花了很大力气来克服这一限制,结果是一项“设计良好、执行良好”的研究。她说,这些发现填补了关于非药物干预有效性的知识空白--因此可能有助于为控制病毒传播的政策提供信息。
11
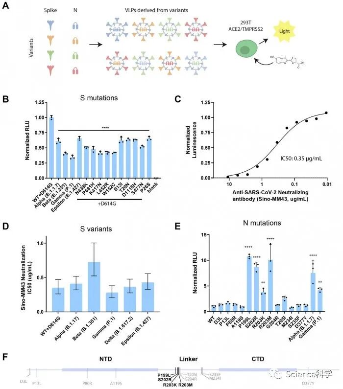
为何Delta变体的传染性如此之强?新实验室工具发现加速病毒传播的突变
一些研究已经发现,新冠病毒的Delta变体的传染性是以前的变体的两倍以上。然而,究竟是什么促使Delta变体能够如此迅速地传播,这一点还不清楚。现在,一种新的实验室策略使得快速和安全地研究SARS-CoV-2变体的突变效果成为可能,它提供了一个答案:Delta中一个鲜为人知的突变使病毒能够将更多的遗传密码塞入宿主细胞,从而提高了每个受感染细胞将病毒传播给另一个细胞的机会。

马里兰大学巴尔的摩分校的结构生物学家Michael Summers表示,周四发表在《科学》上的这一发现是“一件大事”--不仅仅是因为它有助于解释Delta变体的破坏。他说,由诺贝尔奖得主、加州大学伯克利分校的Jennifer Doudna和她的同事开发的这个新系统是了解当前SARS-CoV-2变体和探索未来变体如何影响大流行的有力工具。他表示:“她开发的系统允许你查看任何变异及其对病毒复制的关键部分的影响。......现在可以由更多的科学家以一种更容易的方式进行研究。”
分析新冠病毒基因组中的突变如何影响其活动的研究人员集中在刺突蛋白上。这项研究需要高水平的生物安全设施--探测单个突变的最佳工具是所谓的"假病毒",即由不同的病毒(通常是慢病毒)制成的构建体,可以在其表面表达一种冠状病毒蛋白。但是慢病毒只表达刺突蛋白,而不是SARS-CoV-2的其他三种结构蛋白。

Doudna和她的团队通过调整被称为病毒样颗粒(VLPs)的实验室构建物制成了这个新工具,VLPs包含所有病毒的结构蛋白,但缺乏其基因组。从外面看,SARS-CoV-2病毒样颗粒与成熟的病毒完全一样。它可以在实验室中与细胞结合并侵入它们。但由于它被剥夺了病毒的RNA基因组,它不能“劫持”一个细胞的“机器”来复制和冲出宿主细胞来感染更多的细胞。“它是一张单程票。它不会传播,”洛克菲勒大学的分子病毒学家 Charles Rice,说。
Doudna和她的同事,包括共同第一作者Melanie Ott,一位病毒学家和Gladstone病毒学研究所所长,为VLPs系统增加了一项新的创新。他们插入了一段信使RNA(mRNA),使被VLPs入侵的细胞发亮并发光。细胞在被VLPs感染后发出的光越亮,说明VLPs成功传递的mRNA越多。
接下来,研究人员用各种突变对VLPs的蛋白质进行了调整。其中一个是R203M,这是一个在Delta变体中发现的突变,它改变了核衣壳,一种藏在病毒内部包装其RNA基因组的蛋白质。核衣壳蛋白是病毒复制中的一个核心角色,其作用包括稳定和释放病毒的遗传物质。它包含一个突变热点:在大多数研究的样本中,每个SARS-CoV-2变体都有一个7个氨基酸的突变。R203M是这个热点中的一个突变。

这项工作“揭示了一个惊喜,”Doudna说。根据VLPs的发光强度,“在Delta的核衣壳蛋白中发现的一个氨基酸变化使颗粒的mRNA比原始病毒多10倍!”感染了携带Alpha和Gamma变体中发现的N型突变的VLPs的细胞分别发出了7.5倍和4.2倍的光芒。
科学家们接下来在适当的实验室生物安全条件下测试了一种真正的冠状病毒,该病毒被设计成包括R203M突变。在实验室中侵入肺部细胞后,这种变异病毒产生的传染性病毒是原始SARS-CoV-2病毒株的51倍。
在感染新冠病毒的人中,一个细胞产生的病毒颗粒中只有很小的一部分能够真正感染另一个细胞,部分原因是许多病毒颗粒缺乏部分或全部病毒RNA基因组。因此,使病毒更有效地将RNA放入宿主细胞内的突变可以提高产生的感染性颗粒的数量。
12
新数据表明第3剂辉瑞mRNA新冠疫苗的防护效用非常显著
发表在 JAMA《内科学》期刊上的一项新研究指出,在完成了两剂新冠疫苗接种之后,第三剂“加强针”的效果也非常显著。据悉,这项研究追踪了以色列至少 30 万名受试者。与只接种两剂的对照组相比,接受第三剂辉瑞 mRNA 疫苗的实验组,其感染 SARS-CoV-2 的几率降低了高达 86% 。

(来自:JAMA Internal Medicine)
早期研究表明,新冠疫苗能够有效缓解后续不幸感染的重症、住院、甚至死亡等严重后果。但在第二剂接种后的 5~6 个月后,又有数据表明疫苗的保护效力会有所减弱。
考虑到新冠病毒的变种在不断出现,世界上许多地区已经开始推广第三剂 COVID-19 疫苗的接种计划。比如 8 月 1 日,以色列就率先开启了全国范围内的加强针接种。

研究配图 - 1:BNT162b2 疫苗接种数据 / 2021 年 8 月 - 10 月 4 日。
现在,这项新研究汇总分析了 30 万+ / 40 岁以上的以色列加强针疫苗接种者,且涵盖了到 10 月初的一段时间。
结果发现,在接种第三剂疫苗后大约两周,实验组较对照组呈现了显著降低的 COVID-19 感染率。

研究配图 - 2:至少接种两剂疫苗 / 在不同时间节点的检测结果
具体说来是,接种新冠疫苗加强针的群体中,报告 COVID-19 感染(阳性)的可能性要低 86%,且效力在研究覆盖的 65 天随访期内都保持一致。
研究人员强调:“这一数据很好地证明了接种新冠疫苗加强针的人、与仅接受两次接种者的效用比照关系,而且这是在前两剂疫苗已经降低了风险的基础上达成的”。

研究配图 - 3:三剂 vs 两剂 BNT162b2 疫苗的边际效用测量
作为参考,近期英国威盛安全局的真实数据,也表明了第三剂 COVID-19 疫苗加强针可提供高达 80% 的有效率,遗憾的是该机构仅统计了接种两周后的数据。

研究配图 - 4:新冠感染 / 人口统计 / 并发症,阴性检测 / 疫苗接种状态比较。
最后,以色列卫生部长最近表示,考虑到国内出现了新一波感染,他们正考虑是否引入第四剂疫苗。尽管一些初步研究表明,第三剂加强针后的保护效用,可能还不如前两针。
需要指出的是,这些理论都没有考虑到最新出现的奥密克戎(Omicron)变种。由于其突变点位实在太多,卫生主管机构很是担心它可能逃过免疫。
13
牛津大学科学家发现使COVID-19死亡风险增加一倍的基因
牛津大学的科学家们发现了一个特定的基因,它使COVID-19引起的呼吸衰竭的风险增加一倍,并可能在一定程度上解释为什么一些种族群体比其他群体更容易患上严重疾病。

牛津大学的研究人员发现,高风险版本的基因很可能会阻止气道和肺部内衬细胞对病毒作出适当反应。根据周四发表的研究报告,大约60%的南亚血统的人携带这种版本的基因,而欧洲血统的人中只有15%。
这些发现有助于解释为什么在某些社区和印度次大陆可能出现较高的住院率和死亡率。作者提醒说,基因不能作为唯一的解释,因为许多其他因素,如社会经济条件,也在起作用。尽管病毒对有加勒比黑人有重大影响,但只有2%的人携带高风险的基因型。

作者指出,具有这种基因(被称为LZTFL1)的人将特别受益于疫苗接种,这仍然是最好的保护方法。这些发现提高了研究专门针对这种基因患者的治疗方法的可能性,尽管目前还没有专门的药物可用。
这“表明肺部对感染的反应方式至关重要,”共同主要作者、牛津大学基因组学副教授James Davies说,他在大流行期间在重症监护室工作。“这很重要,因为大多数治疗方法都集中在改变免疫系统对病毒的反应方式上。”
Davies和他的同事们利用人工智能和先进的分子技术找到了这个基因。该团队训练了一种算法来分析来自全身数百种细胞的大量基因数据,然后使用一种新技术,使他们能够确定这种特定基因信号背后的DNA。
在其他条件相同的情况下,“如果你有较高风险的基因型,并且你在感染COVID后可能变得非常不舒服;如果你有较低风险的基因型,则有 50% 的可能性不会发生这种情况,”Davies在周四与记者的谈话中说。
14
研究显示宠物会感染COVID-19 Alpha变体 并出现急性心脏病
《兽医记录》上的一项新研究显示,宠物会感染SARS-CoV-2的Alpha变体,该变体首次在英格兰东南部发现,通常被称为英国变体或B.1.1.7。由于其传播性和感染性增加,该变体在英格兰迅速超过了先前存在的变体。

该研究描述了在家养宠物中首次发现SARS-CoV-2的Alpha变体;两只猫和一只狗在PCR测试中呈阳性,而另外两只猫和一只狗在出现心脏疾病的症状两到六周后显示出抗体。这些宠物的主人在他们的宠物生病的几周前就出现了呼吸道症状,并且在COVID-19的检测中也呈阳性。
所有这些宠物都有心脏疾病的急性发作,包括严重的心肌炎。
“我们的研究报告了第一批受COVID-19 Alpha变体影响的猫和狗的病例,并比以往任何时候都更突出了伴侣动物可能感染SARS-CoV-2的风险,”主要作者、英国拉尔夫兽医转诊中心的Luca Ferasin说。“我们还报道了以严重心脏异常为特征的非典型临床表现,这是人们公认的受COVID-19影响的并发症,但以前从未在宠物身上描述过。然而,COVID-19在宠物中的感染仍然是一种相对罕见的情况,根据我们的观察,似乎传播是由人类传给宠物的,而不是反过来。”
15
新冠药物筛选效率提升200倍 中国新一代天河超算入围戈登贝尔奖评选
在天河新一代超级计算机上完成的“基于自由能微扰-绝对结合自由能方法的大规模新冠药物虚拟筛选”工作成功入围2021年度的戈登贝尔新冠特别奖,这是我国首次入围该特别奖奖项。
该成果由中国科学院上海药物所陈凯先院士、北京航空航天大学钱德沛教授和荷兰阿姆斯特丹大学Hans Westerhoff教授提名推荐。
通过利用天河新一代超级计算机的超大规模算力,使用国际领先的药物-靶标结合精准评价计算方法,实现了新冠应急药物(有效降低致死率和重症率)的快速筛选和发现。
团队以新冠病毒的M-Pro和TMPRSS2等重要靶点为研究对象,对来源于美国FDA(食药监局)批准上市及成熟商业库的近180万种小分子与靶点的复合物进行计算评价,在一周内完成了50余万个复杂分子动力学模拟任务,并筛选出98个化合物,其中50个化合物在生物活性测试中表现出较高活性,命中率达到51%,是当前国际最高水平。
计算筛选得到的双嘧达莫药物已完成100多例的临床试验,其结果表明:双嘧达莫干预三周后,新冠重型患者临床症状明显改善,达到87.5%的出院率,明显优于对照组40%出院率,无死亡案例,无转成危重型案例,该药能提高治愈率并降低病亡率。
该药与阿比多尔合用后,新冠普通型患者的出院率为100%,平均出院时间为7天,比阿比多尔单用提前了4天,显示出良好的治疗效果。
根据实际测算,在天河新一代超级计算机的支撑下,基于自由能微扰-绝对结合自由能方法的药物筛选效能提升了200倍。
该项成果对于实现针对突发疫情的快速药物响应,具有极为重要的现实意义。
同时,基于天河新一代超级计算平台,天津超算中心还联合了天津中医药大学张伯礼院士团队开展治疗新冠的中药有效成分筛选工作,开展中药现代化研究。
戈登贝尔奖是国际上高性能计算应用领域的最高学术奖项,被称为“超算领域的诺贝尔奖”,由ACM每年评选和颁发,具有较大的国际影响力。
由于新冠疫情的暴发,ACM于2020年首次设立了戈登贝尔奖新冠特别奖(ACM Gordon Bell Special Prize for HPC-Based COVID-19 Research),以表彰在“超算抗疫”方面取得的杰出研究成果。
其评价的主要标准为:通过高性能计算的应用和创新,对理解疾病本质、控制疾病传播或发现有效治疗手段作出重要贡献。
2020年该奖项有6项成果入围,全部被美国包揽。
16
研究人员发现新冠病毒中能损害血管的蛋白质
自从成为一种导致数百万人死亡的全球大流行病以来,SARS-CoV-2病毒中的哪些蛋白质对严重的血管损伤负责--甚至可能导致心脏病发作或中风,这个谜团到现在仍旧未被解开。现在,由特拉维夫大学领导的一个专家小组首次能够确定构成该病毒的29种蛋白质中的5种,这些蛋白质负责损害血管。

研究人员希望,这些蛋白质的鉴定将有助于开发针对COVID-19的靶向药物以减少血管损伤。
这项研究由生物医学工程系和Sagol神经科学学院的Ben Maoz博士、Wise生命科学学院和Sagol神经科学学院的Uri Ashery教授及Blavatnik计算机科学学院的Roded Sharan教授领导,他们都是特拉维夫大学的研究人员。参与这项研究的还有特拉维夫大学的Rossana Rauti博士、Yael Bardoogo博士和博士生Meishar Shahoah及希伯来大学生命科学研究所的Yaakov Nahmias教授。这项新研究的结果发表在《eLife》上。

“我们看到在新冠患者中,血管疾病和血液凝结的发生率非常高如中风和心脏病发作,”Ben Maoz博士说道,“我们倾向于认为新冠主要是一种呼吸道疾病,但事实是新冠患者发生中风或心脏病发作的可能性高达三倍。所有的证据都表明,病毒严重损害了血管或衬托血管的内皮细胞。而时至今日,该病毒一直被当作一个实体来对待。我们想找出病毒中的哪些蛋白质是造成这种损害的原因。”
跟人体产生的数万种蛋白质相比,新型冠状病毒是一种相对简单的病毒--它总共包括29种不同的蛋白质。特拉维夫大学的研究人员使用了COVID-19每种蛋白质的RNA并检查了在实验室中将各种RNA序列插入人类血管细胞时发生的反应,他们因此能确定五种损害血管的新冠病毒蛋白质。

“当新冠病毒进入人体时,它开始产生29种蛋白质并形成一种新的病毒,该病毒又会产生29种新的蛋白质,如此反复,”Maoz博士指出,“在这个过程中,我们的血管从不透明的管子变成了一种可渗透的网或布片,与此同时,血液凝固也会增加。我们彻底检查了病毒所表达的29种蛋白质中的每一种的影响并成功地确定了对内皮细胞造成最大损害从而对血管稳定性和功能造成最大损害的五种特定蛋白质。此外,我们使用了沙兰教授开发的一个计算模型,使我们能评估和确定哪些冠状病毒蛋白对其他组织的影响最大,而无需在实验室中看到它们的‘行动’。”
据Maoz博士介绍称,这些蛋白质的识别可能会在对抗病毒的过程中产生重大影响。“我们的研究可能有助于为一种药物找到目标,这种药物将被用来阻止病毒的活动,或至少将对血管的损害降到最低。”


Science视频号 

按此关注微信视频号
Science科学 
了解未知 开启认知

按此关注中文公众号
Science科学英语平台 
THE SCIENCE OF EVERYTHING

按此关注英文公众号
TechEdge 
科技 点亮未来

按此关注中文公众号

◢ 豁然开朗请打赏 ◣

分享“票圈”,逢考必过,点亮“在看”SCI录用率提高18%
到顶部