【新冠病毒】研究详述Omicron刺突蛋白的变化:解释其逃避抗体和保持高度传染性能力;疫苗促使产生有效持久的T细胞对抗新冠变体




COVID-19疫苗的额外加强针在混合匹配试验中被认为是安全的
研究人员发现可能会患上长病程COVID-19病人的“抗体特征”
Moderna、辉瑞宣布启动奥密克戎特异性COVID疫苗试验
FDA宣布取消两种COVID-10单克隆抗体治疗方案
新研究确定关键生物标志物 可预测一个人患长病程COVID的风险
研究详述Omicron刺突蛋白的变化:解释其逃避抗体和保持高度传染性的能力
研究:疫苗促使人体产生有效、持久的T细胞对抗新冠变体
更高的死亡风险:研究表明需在出院后加强对COVID-19患者的监测

关注视频号,发现更多精彩
01
COVID-19疫苗的额外加强针在混合匹配试验中被认为是安全的
根据《新英格兰医学杂志》上报道的一项初步临床试验结果,在以前接种过获得紧急使用授权 (EUA) 或美国食品和药物管理局(FDA)批准的三种COVID-19疫苗中任何一种的完整接种方案的成年人中,这些疫苗中的任何一种的额外加强针是安全的,并能促使他们产生免疫反应。

这些结果成为FDA以及美国疾病控制与预防中心(CDC)在2021年秋末建议允许在美国进行混合匹配的COVID-19加强针疫苗接种的基础。由美国国立卫生研究院下属的国家过敏和传染病研究所(NIAID)赞助的正在进行的1/2期试验的其他数据预计将在未来几个月内公布。
新报告描述了458名成年人的研究结果,这些人在入组前至少12周已经完全接种了三种EUA COVID-19疫苗中的任何一种,并且没有SARS-CoV-2感染史的报告。在入组时,每个参与者都接受了一次加强针的注射。150人接种了强生的Ad26.COV2.S疫苗;154人接种了Moderna的mRNA-1273疫苗;154人接受辉瑞-BioNTech公司的BNT162b2疫苗。根据参与者接受的主要疫苗方案,加强针疫苗要么不同于(混合或异源)原始疫苗,要么与原始疫苗相同(匹配或同源)。

试验参与者对任何副作用进行了日记记录。超过一半的参与者报告了头痛、注射部位疼痛、肌肉酸痛和不适。没有严重的疫苗相关不良事件的报告。
所有原始和加强针疫苗的组合都导致了中和抗体水平的提高(比接种加强针前的水平高出4.2至76倍不等)。同样地,所有的原始-加强针组合都使结合抗体水平提高了4.6到56倍。对于每一种主要的EUA COVID-19疫苗,与同源加强针的反应相比,异源加强针引起的抗体反应相似或更高。细胞反应(CD4和CD8 T细胞)也在除同源的Ad26.CoV2.S加强针组之外的所有组别中增加,尽管CD8+T细胞在那些接种过Ad26.CoV2.S EUA疫苗的参与者中基线最高。
综上所述,研究者得出结论:“这些数据强烈表明,同源和异源加强针疫苗将提高对有症状的SARS-CoV-2感染的保护效力。”
这些中期结果涵盖了加强针疫苗接种后最初29天的可用免疫原性数据。研究人员将继续对参与者进行一年的跟踪,以评估加强针疫苗对长期免疫反应的影响。该试验的其他部分可能会测试其他研究性、EUA或FDA批准的COVID-19疫苗或基于SARS-CoV-2变体的疫苗作为加强针疫苗。
02
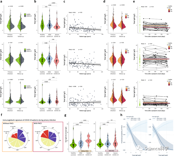
研究人员发现可能会患上长病程COVID-19病人的“抗体特征”
研究人员们发现了一种可以帮助识别最有可能患上COVID-19的病人的“抗体特征”,据悉,这种疾病的衰弱症状或能持续多个月时间。苏黎世大学医院的研究人员分析了COVID-19患者的血液,结果发现跟迅速康复的患者相比,某些抗体的低水平在发展成长COVID-19的患者中更为常见。
当跟病人的年龄、他们的COVID-19症状的细节及他们是否有哮喘相结合时,抗体特征允许医生预测人们是否有发展长期疾病的中度、高度或极高风险。
领导这项研究的免疫学教授Onur Boyman说道:“总的来说,我们认为我们的发现和对免疫球蛋白特征的识别将有助于早期识别那些患长效科维德风险增加的病人,这反过来将促进对长病程COVID-19的研究、理解和最终的针对性治疗。”
据悉,该团队研究了175名Covid检测呈阳性的人和40名作为对照组的健康志愿者。为了了解他们的症状如何随时间变化,医生对134名COVID-19患者在初次感染后进行了长达一年的跟踪。
当COVID-19发作时,IgM抗体迅速上升,而IgG抗体上升较晚并提供较长期的保护。对参与者进行的血液测试显示,那些患上长病程COVID-19的人往往具有较低的IgM和IgG3抗体水平。

科学家们将抗体特征跟病人的年龄、他们是否有哮喘及他们的症状细节相结合,进而产生了一个风险评分。为了证实这个分数是有用的,他们对一组单独的395名COVID-19患者进行了测试--这些患者已经被跟踪了6个月。
该测试无法预测一个人在被感染前的长病程COVID-19风险,因为这需要他们的症状细节,但该研究的论文第一作者Carlo Cervia博士表示,事先有哮喘和低IgM和IgG3水平的人可以认为他们的风险增加。
Cervia说道:“这有望改善对长病程COVID-19患者的护理及激励高风险群体如哮喘病人接受疫苗接种,从而预防长病程COVID-19。”
尽管目前还没有有效的治疗长病程COVID-19的方法,但能够找出谁是最危险的可以帮助医生指导病人进行长病程COVID-19疗法的临床试验并安排早期康复。通过抗体治疗、抗病毒药物和抗炎药物更好地控制感染,可能都有助于降低风险,疫苗有时则可以缓解长病程COVID-19的症状,但还需要更多研究。
另一个希望是,早期识别长病程COVID-19患者将帮助医生找出特定人群的病因。研究人员已经提出了几种可能的驱动因素,从病毒造成的长期损害到免疫系统失灵以及隐藏在体内的病毒袋。
伦敦国王学院的临床高级讲师Claire Steves博士对这项工作表示欢迎,但他称在更多的病人身上复制这些发现非常重要。她补充道,由于病例仍非常多,更多的人有可能出现长期症状。“我们迫切需要扩大关于如何防止这种情况发生的研究。”
来自埃克塞特大学医学院的临床高级讲师、英国医学协会长病程COVID-19项目负责人David Strain博士表示,这项研究是向更好地了解长病程COVID-19而迈出的一步。他称,瑞士研究人员发现的抗体特征跟肌痛性脑脊髓炎中的抗体特征相似,这种疾病影响了英国25万人口。“在这些疾病之间展开进一步的比较,可能会使彼此受益并使想法交叉传播,因为从每一种疾病中学习到的知识都会使对方受益。”
03
Moderna、辉瑞宣布启动奥密克戎特异性COVID疫苗试验
本周,Moderna和辉瑞都宣布了他们已经开始测试奥密克戎特定配方的mRNA COVID-19疫苗的临床试验的消息。预计试验数据将在2022年上半年公布,不过一些专家认为,将于今年年底交付的奥密克戎疫苗可能为时已晚,因为届时我们有可能会面临新的和不同的变种。

辉瑞和BioNTech在本周早些时候率先宣布启动大型临床试验,以测试一种奥密克戎特异性mRNA疫苗。该计划将招募1420名参与者,他们将被分布在三个组群中。


其中,最大的队列(615名受试者)将调查那些接受过两剂标准辉瑞COVID-19疫苗的奥密克戎特定疫苗的安全性和免疫原性。第二组600名接受过三剂标准mRNA疫苗的受试者将接受第四剂奥密克戎特定配方或原始配方。同样,该研究将测量队列中的安全性和免疫反应。
第三个较小的队列约有200名未接种疫苗的受试者,他们将被招募来测试奥密克戎特定疫苗的完整三剂量方案。
BioNTech CEO Ugur Sahin表示:“疫苗继续为防止奥密克戎引起的严重疾病提供强有力的保护。然而,新出现的数据表明,跟以前的菌株相比,疫苗对感染和轻度至中度疾病的保护作用消退得更快。这项研究是我们开发基于变种的疫苗的科学方法的一部分,这种疫苗对奥密克戎的保护达到了与早期变种类似的水平,但保护时间更长。”
在辉瑞的公告之后,Moderna很快回应了自己的奥密克戎特定临床试验的消息。它将集中在两个队列,每个队列有300名受试者。一组将测试Moderna的奥密克戎特异性配方的效果,作为第三剂量,在两剂量的主要方案之后至少6个月进行;第二组将测试奥密克戎疫苗作为第四剂,在第三剂加强针后至少三个月进行注射。
Moderna CEO Stéphane Bancel表示,这项试验产生的数据将为今年晚些时候的强化计划提供参考。
随着第三剂量的COVID-19疫苗项目目前正在世界各地进行,最大的问题是什么时候需要第四剂量的疫苗?辉瑞和Moderna的临床研究可能需要几个月的时间才能得出结果,因此在2022年晚些时候之前可能不会有大规模的奥密克戎特定疫苗的推出。
1月初,Moderna CEO Bancel表示,在2022年晚些时候的北半球冬季之前,预计有必要注射第四剂疫苗。但随着SARS-CoV-2似乎正在积累令人难以置信的突变速度,目前还不清楚奥密克戎特异性变体在6至12个月后是否会特别有用。
来自Garvan研究所的澳大利亚研究员Deborah Burnett认为,考虑到新病毒变体出现和传播的速度之快,特异性疫苗可能是一种徒劳无益的被动策略。Burnett称,针对SARS-CoV-2的若干部分的防变异通用COVID-19疫苗更可能是更好的长期计划。
04
FDA宣布取消两种COVID-10单克隆抗体治疗方案
美食品和药物管理局(FDA)刚刚发布了一个关于COVID-19治疗方案的新更新。作为更新的结果,FDA已经取消了对两种单克隆抗体治疗的授权。从2022年1月24日开始,这些治疗方法将只在某些地区得到授权。
在FDA网站上发布的声明中,透露了有关这些治疗方法的更多信息及它们不再被授权的原因。受影响的单克隆抗体治疗包括两种混合药物:bamlanivimab和etesevimab--它们一起给药、REGEN-COV--由casirivimab和imdevimab组成。正如FDA在其文章中解释的那样,单克隆抗体是为复制免疫系统对抗各种有害病原体的能力而制造的蛋白质,其中包括SARS-CoV-2等病毒。
尽管这些治疗方法对以往的新冠病毒变体显示出一些希望,但似乎对目前肆虐的奥密克戎变体无效。由于这个原因,FDA选择限制这些治疗方法的使用。
奥密克戎变体需要其他治疗

FDA表示,它选择修改对这些单克隆抗体治疗的授权,是因为它们对奥密克戎变体产生活性的可能性非常小。由于它们伴随着一系列的副作用--包括过敏反应,所以FDA得出结论,没有理由让患者接触这些治疗--除非有关人员被COVID-19的不同变体感染。
根据美CDC的数据,奥密克戎变体现在占美国所有确诊新冠病毒病例的99.9%。德尔塔变体已经全部消失(0.1%),其他变体也不存在。这意味着单克隆抗体对99.9%的感染者是无效的,如果它们对奥密克戎变体无效,那么FDA转向其他形式的药物治疗是完全合理的。
对这些治疗形式的授权可能不会永远消失。FDA承诺,如果新型冠状病毒的另一个变体爆发,它可能再次授权使用单克隆抗体--只要它们被证明对新变体有效。
奥密克戎会是新冠大流行的终结者吗?
幸运的是,奥密克戎患者并没有因为这一变化而得不到治疗。FDA将Paxlovid、sotrovimab、Veklury和molnupiravir列为可能的治疗方案,这些方案已被证明对奥密克戎有效。这些方案用于治疗轻度至中度COVID-19感染的患者。同时,美FDA继续强调,保持保护的最佳方式是接种疫苗并通过加强针刷新疫苗的效果。
当我们在美国的大流行病接近两年的时候,许多人都在问自己,奥密克戎是否最终会成为大流行的终点。媒体上到处都是医学专家和科学家的发言,在这些采访中有时会出现非常矛盾的意见。虽然奥密克戎的传播速度很快,并且在它之后留下了很多人的活性抗体,但无法判断这是否足以减缓大流行的速度并使世界恢复正常。
许多人选择了谨慎的判断。安东尼·福奇博士近日在采访中表示:“奥密克戎是否会成为大家所希望的活病毒疫苗,这是一个开放的问题。”而与此同时,世界卫生组织敦促公众不要认为奥密克戎变种会带来大流行的结束,另外仍旧要在大流行中保持谨慎的态度。
05
新研究确定关键生物标志物 可预测一个人患长病程COVID的风险
两项新研究发现了一些关键的生物标志物,这些标志物有助于在最初感染时识别那些最有可能患上长病程COVID的人。这些研究表明,免疫生物标志物和急性症状的组合可用于预测一个人患长病程COVID的可能性。

10%到70%的COVID-19病例在最初的急性感染后可以表现出持续的症状,持续数周,甚至数月。这种情况被称为PASC(COVID-19感染的急性后遗症),更非正式地被称为长病程COVID,通常包括疲劳、呼吸急促和脑雾等症状。
目前,哪些急性COVID患者会继续出现挥之不去的症状是一个谜。最初的COVID-19发作得越严重,这个人就越有可能出现长病程COVID,但这是目前医生评估患者病情可能性的少数措施之一。
其中一项新研究的共同通讯作者Jason Goldman解释说:“长病程COVID在COVID-19的幸存者中造成了重大的发病率,然而对其病理生理学却知之甚少。我们的研究将临床数据和患者报告的结果与深入的多组学分析配对,以揭示发生在PASC患者身上的重要生物学关联。”
Goldman及其同事跟踪了300多名COVID-19患者,在他们急性感染期间和随后的几个月中的不同时间点收集血样。该研究确定了一些在最初患病期间可以测量的因素,并与随后的长病程COVID相关联。
特别是,研究发现在急性疾病期间血液中SARS-CoV-2 RNA水平较高的患者更有可能发展为长病程COVID。被称为自身抗体的免疫细胞的水平也被发现与挥之不去的症状相关。最近一项Ceders-Sinai的研究也发现,在初次感染后6个月内,长病程COVID患者的自身抗体水平升高。

在这第一项研究中,一个更奇怪的发现是在更有可能经历长病程COVID的COVID-19患者的血液中发现了更多的爱泼斯坦-巴尔病毒(EBV)活性。EBV感染通常发生在大多数人年轻的时候,并且已知该病毒在大多数人的余生中保持“休眠”状态。
EBV感染最近也与多发性硬化症有关,并且通常与慢性疲劳综合征有关。在COVID-19感染期间血液水平升高可能与一些研究人员将免疫系统异常与长病程COVID联系起来有关。
系统生物学研究所所长、该研究的共同通讯作者Jim Heath说,对长病程COVID早期生物标志物的这类调查不仅有助于识别和治疗那些经历持续疾病的患者,而且还应该阐明其他病毒后综合症。
“确定这些PASC因素是向前迈出的重要一步,不仅有助于了解长病程COVID和潜在的治疗,而且有助于了解哪些患者发展为慢性病的风险最高,”Heath说。“这些发现也在帮助我们围绕其他慢性病制定思路,例如急性后莱姆综合征。”

第二项新研究来自苏黎世大学研究人员领导的一个团队,他们对100多个COVID-19病例进行了长达一年的跟踪。其中约有一半的COVID轻症和82%的重度病例经历了持续的长病程COVID症状。
研究人员发现,有两个免疫生物标志物可以预测长病程COVID。原发感染期间免疫球蛋白M(IgM)和免疫球蛋白G3(IgG3)的低水平与长病程COVID的可能性增加有关。
研究人员随后创建了一个模型,可以为经历急性疾病的病人生成一个长病程COVID风险评分。该模型将这两种基于血液的生物标记物的水平与年龄、哮喘病史以及患病第一周出现的五种关键症状(发烧、疲劳、咳嗽、呼吸急促和胃肠道症状)相结合。
该模型在395名COVID-19患者的独立队列中进行了测试。每位患者都得到了一个风险分数,计算他们发展为长病程COVID的机会。该研究称为PASC评分,表明该模型比目前任何预测哪些病人会发展成长病程COVID的方案都更准确。
研究人员表示,还需要进一步的工作,在更大的患者群中验证这些长病程COVID的预测迹象,但如果那些最易受这种慢性病影响的人可以被早期识别,那么就可以测试治疗方法,希望能防止其发展。
这些新研究发表在《细胞》和《自然通讯》杂志上。
06
研究详述Omicron刺突蛋白的变化:解释其逃避抗体和保持高度传染性的能力
一个国际科学家小组已经确定了奥密克戎(Omicron)变体的刺突蛋白的精确结构变化。他们的观察结果解释了该病毒如何能够躲避针对以前变种的抗体而仍然保持高度的感染性。

霍华德-休斯医学研究所调查员、西雅图华盛顿大学医学院生物化学副教授David Veesler说:“这些发现提供了一个蓝图,研究人员可以用它来设计新的对策,无论是疫苗还是治疗方法,以应对可能出现的Omicron和其他冠状病毒变种。”他与旧金山Vir生物技术公司的Gyorgy Snell领导了这项研究工作。
研究人员在《科学》杂志上报告了他们的发现。
Veesler实验室的博士后Matthew McCallum和Vir生物技术公司的科学家Nadine Czudnochowski是该论文的主要作者。
Omicron变体于2021年11月在南非首次被发现,它正在导致世界各地的感染激增。除了具有高度的传染性之外,该变体还能逃避针对早期变体的抗体,导致已接种疫苗的人和以前被感染的人发生突破性感染。
该病毒的传染性被认为至少部分是由于该病毒的刺突蛋白的氨基酸序列发生了大量的变异。该病毒利用刺突蛋白来锁定并进入它所感染的细胞。Omicron尖峰蛋白有37个突变,这使它与2020年的第一批SARS-CoV-2分离物不同。
Veesler及其同事以前的研究表明,由六种最常用的疫苗产生的抗体,以及目前用于治疗感染的单克隆抗体中除一种外的所有抗体,中和Omicron的能力下降。
但变体中的许多突变会影响刺突蛋白负责附着和进入细胞的区域的结构,这个区域被称为受体结合域,而且许多人预计受体结合域结构的结果变化可能会损害变体与细胞上的目标结合的能力。这个目标是称为血管紧张素转换酶-2的蛋白质,或ACE2。然而,在他们的研究中,Veesler和他的同事发现,这些变化实际上使受体结合域与ACE2结合的能力增加了2.4倍。
为了了解Omicron是如何在保留与宿主受体ACE2有效互动的同时积累了如此多的突变,Veesler和他的同事使用低温电子显微镜和X射线晶体学研究来揭开Omicron刺突蛋白的三维组织。这种方法使他们能够达到大约3埃的分辨率。在这种分辨率下,有可能分辨出组成刺突蛋白的单个氨基酸构件的形状。研究人员还确定了刺突蛋白的结构变化是如何影响对以前变体有效的抗体与Omicron结合的能力的。
利用这些技术,科学家们揭示了突变如何改变了该蛋白与抗体的相互作用方式,从而使几乎所有针对它的单克隆抗体的能力降低,同时,穗状受体结合域与ACE2结合的能力得到增强。总体效果是使受体结合域有可能躲避针对它的抗体,并更紧密地与ACE2结合。
Veesler说,这些发现表明SARS-CoV-2是一个多么可怕的对手。
“这种病毒具有难以置信的可塑性。”他指出:“它可以改变很多,并且仍然保持它所需要的所有功能,以进行感染和复制。而且几乎可以保证Omicron不是我们要看到的最后一个变体。”
Veesler说,未来的目标应该是关注并确定刺突蛋白上的其他区域,这些区域不能在不导致蛋白失去功能的情况下被改变。由于其重要性,这些区域往往保持保守,即使蛋白质的其他部分发生突变。
07
研究:疫苗促使人体产生有效、持久的T细胞对抗新冠变体
拉霍亚免疫学研究所(LJI)的科学家们发现,四种COVID-19疫苗(辉瑞-BioNTech公司、Moderna公司、强生公司和Novavax公司)促使人体制造有效、持久的T细胞来对抗SARS-CoV-2。这些T细胞可以识别SARS-CoV-2的相关变种,包括Delta和Omicron。

“绝大多数的T细胞反应对Omicron仍然有效,”LJI生物科学博士、研究的共同负责人Alessandro Sette说。
“这些细胞不会阻止你被感染,但在许多情况下,它们很可能使你不至于病得很重,”LJI教授Shane Crotty博士补充道。
“而且在我们研究的所有类型的疫苗中都是如此,而且在接种疫苗后的六个月内都是如此,”LJI讲师Alba Grifoni博士说,他与Sette和Crotty共同领导这项工作。
这些数据来自于完全接种了疫苗,但尚未接种加强针的成年人。研究人员现在正在调查已接种疫苗的人和经历过“突破性”COVID-19感染的人的T细胞反应。
新的细胞研究还显示,完全接种疫苗的人拥有较少的记忆B细胞和针对Omicron变体的中和抗体。这一发现与世界各地实验室的免疫力减弱的初步报告是一致的。如果没有足够的中和抗体,Omicron更有可能造成突破性感染。更少的记忆B细胞意味着身体随后将更慢地产生额外的中和抗体来对抗病毒。
“大多数中和抗体,即对SARS-CoV-2效果好的抗体,都与一个叫做受体结合域,或RBD的区域结合,”LJI导师Camila Coelho博士说,他是该研究的共同第一作者。“我们的研究显示,与其他SARS-CoV-2变体如Alpha、Beta和Delta相比,Omicron RBD中存在的15个突变可以大大降低记忆B细胞的结合能力。”
好消息是,中和抗体和记忆B细胞只是身体适应性免疫反应的两个“手臂”。在一个暴露于SARS-CoV-2的人中,T细胞并不能防止感染。相反,T细胞在体内巡逻并摧毁已经被感染的细胞,从而防止病毒繁殖并导致严重疾病。
LJI团队认为来自T细胞的 “第二道防线”有助于解释为什么Omicron感染不太可能导致完全接种疫苗的人患上严重疾病。(该变体似乎也会感染不同的组织)。
为了了解他们在研究中检测到的疫苗诱导的T细胞是否对Delta和Omicron等变体真正有效,科学家们仔细观察了T细胞对不同病毒“表位”的反应。
每一种病毒都是由形成某种形状或结构的蛋白质组成的。病毒表位是这种结构上的一个特定的“地标”,T细胞已经被训练得能够识别。目前的COVID-19疫苗被设计为教导免疫系统识别SARS-CoV-2最初的Alpha变体上的特定表位。随着病毒的变异,其结构也发生了变化,人们担心免疫细胞将不再识别其目标。
新研究显示,虽然Omicron的结构不同,足以逃避一些中和抗体和记忆B细胞,但记忆T细胞仍然能很好地识别它们的目标,即使是在高度变异的Omicron变体上。总的来说,至少83%的CD4+(辅助)T细胞反应和85%的CD8+T细胞反应保持不变,不管是哪种疫苗或变体。
Crotty指出,确实与Omicron结合的记忆B细胞可能也有助于保护人们免受严重疾病的影响。Crotty说:“接种疫苗的人有记忆CD4+T细胞、CD8+T细胞和记忆B细胞来帮助对抗感染,如果病毒通过了最初的抗体,拥有多道防线可能是一个重要的优势。”
研究人员强调,任何人都不应该仅仅指望T细胞保护。LJI研究揭示了群体层面的免疫力,但个体免疫反应各不相同,依靠一个人未经测试的免疫系统来对抗COVID是一种掷骰子的行为。
“我敦促人们仍然要谨慎,继续戴口罩,”与Coelho共同担任第一作者的研究生和Sette实验室成员Alison Tarke说。“你有可能是少数免疫反应下降的人之一。”
“这项工作也强调了接种加强针的重要性,”Sette补充说。
Sette和Crotty实验室自2020年初开始合作进行COVID-19研究。凭借Sette实验室在T细胞方面的专业知识和Crotty实验室在疫苗设计和B细胞反应方面的专业知识,这项合作已经导致了对预先存在的SARS-CoV-2免疫力、疫苗反应、严重的COVID病例等的关键见解。
Grifoni说,研究人员现在正在研究两个紧迫的问题。首先,他们想看看T细胞、B细胞和抗体反应在COVID-19加强针之后是什么样子。第二,他们正在调查突破性感染后的免疫反应是什么样子。
08
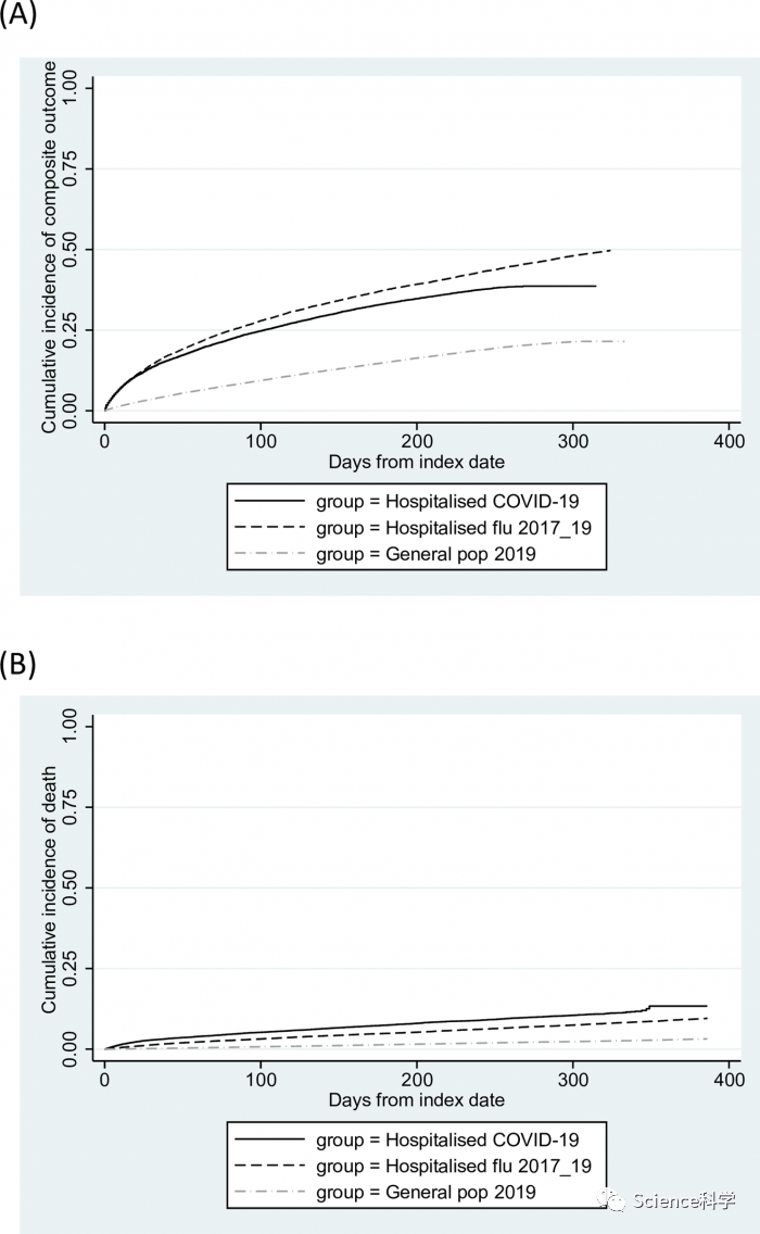
更高的死亡风险:研究表明需在出院后加强对COVID-19患者的监测
在英国进行的一项大型研究发现,与普通人群相比,因COVID-19住院并在出院后至少存活一周的人,在接下来的几个月里死亡或再次入院的可能性是普通人群的两倍以上。来自伦敦卫生与热带医学学院、牛津大学和临床软件供应商TPP的Krishnan Bhaskaran及其同事在《PLOS医学》杂志上发表了这些发现。

以前的研究表明,COVID-19患者在初次感染后的几个月内可能会面临更高的健康问题风险。然而,关于这一主题的证据仍然有限。
为了帮助澄清COVID-19患者的长期健康风险,Bhaskaran及其同事重点关注那些因该疾病而住院的人。研究人员对数据库OpenSAFELY的电子健康记录进行了统计分析,评估了2020年因COVID-19住院后出院的近2.5万名患者的数据,作为对比,还评估了10多万名普通人群的成员。

分析显示,与普通人群相比,因COVID-19住院并在出院后生活了至少一周的人,在随后的几个月里再次入院或死亡的总体风险是两倍。他们还面临着因任何原因死亡的近五倍的风险。
为了说明因传染病住院后的风险,研究人员还考虑了2017-19年因流感住院的15000多人的数据。统计分析发现,与流感患者相比,COVID-19患者面临的住院或死亡的综合风险总体上略低。然而,因COVID-19住院的人比流感患者有更高的因任何原因死亡的风险,有更高的因最初感染而重新住院或死亡的风险,以及因痴呆而死亡的更高风险。
总的来说,这些发现与其他研究相一致,这些研究显示曾患过COVID-19的人后续健康问题的风险增加。作者建议,这些风险可以通过在出院后加强对COVID-19患者的监测和提高对潜在并发症的认识的政策来缓解。
Bhaskaran补充说:“我们的研究结果表明,患过COVID-19重症需要住院的人在住院后的几个月里遇到进一步健康问题的风险大大增加;重要的是病人和他们的医生要意识到这一点,以便尽早治疗任何出现的问题。我们的研究结果还强调了接种疫苗的重要性,这是我们首先预防严重COVID-19的最好工具。”


Science视频号 

按此关注微信视频号
Science科学 
了解未知 开启认知

按此关注中文公众号
Science科学英语平台 
THE SCIENCE OF EVERYTHING

按此关注英文公众号
TechEdge 
科技 点亮未来

按此关注中文公众号

◢ 豁然开朗请打赏 ◣

分享“票圈”,逢考必过,点亮“在看”SCI录用率提高18%
到顶部