继续操作前请注册或者登录。

急!17校考研复试线已公布,最快下周就复试!


戳“上方卡片”+关注,考研必上岸👩🏻‍🎓


国家线公布后,34所自划线后期也会陆续公布。
今年最早的是北京大学、清华大学。此外,中山大学、上海交通大学、华南理工大学、哈尔滨工业大学、浙江大学、天津大学、广州医科大学、中国农业大学、中国气象科学研究院、北京印刷学院、武汉大学、上海电力大学、东南大学、北京协和医学院、南方科技大学都已经发布复试分数线。
中国科学技术大学软科学院发布了复试时间,广西大学发布了复试方案。
01. 
 17校公布复试线
(1) 清华大学  
除经济学、法学、体育学等8类学科专业复试线下降外,其余学科专业复试线均上涨!其中建筑学专硕上涨45分、应用统计复试线420分...

原文链接:2024年清华研考分数线公布!
(2) 北京大学  
北大今年学硕校线相较往年比较稳定,基本上没有什么变动;但专硕分数上涨的居多,尤其是电子信息上涨30分!


原文链接:2024年北大研考分数线公布!
(3) 中山大学  


原文链接:基本分数线公布!
(4) 上海交通大学  
分数线较高的专业有:新闻与传播学400分、翻译385分、国际中文教育375...



原文链接:上海交大2024年研考分数线出炉!
(5) 华南理工大学  

原文链接:2024年研考复试基本分数线公布!
(6) 哈尔滨工业大学  


原文链接:哈工大2024年研考复试基本线!
(7) 浙江大学  

原文链接:刚刚,出线了!
(8)天津大学  

原文链接:2024年考研复试分数线发布!
(9) 广州医科大学  

原文链接:2024年研考复试基本分数线出炉!
(10) 中国农业大学  

原文链接:2024年研考复试基本分数线
(11) 中国气象科学研究院  原原
原文链接:2024年研考分数线及复试名单
(12) 北京印刷学院  

原文链接:http://t.cn/A6YkHQUz
(13) 武汉大学 
http://wdyz.whu.edu.cn/info/1003/6013.htm
(14) 上海电力大学 


原文链接:上海电力大学研考复试分数线
(15) 东南大学 

(16) 北京协和医学院 

(17) 南方科技大学

02. 
 复试分数线高达420分 
清华大学应用统计专硕的复试分数线难度非常大,总分要求达到420分,公共课要求60分以上,两门专业课需要分别达到140分和130分,难道不是神仙打架么?
 

这里特别提醒报考34所自划线院校的同学:不仅要通过学校公布的复试分数线,而且还要达到二级学院规定的分数线。也就是说,只有这两个条件都满足,才能有机会进入复试阶段,例如我选择报考清华大学金融专硕,总分达到390分是通过了校级自划线,如果二级学院还有分数线,那么还需要继续等待这一条分数线。
03. 
 这所院校下周开始复试 
在国家线公布后不久就有院校宣布下周拟进行复试,最快的是中国科学技术大学软件学院,在3月22日至23日进行复试,也就是在下周就进行复试了!
时间非常紧,而且采取的是线下复试,报考该院的同学需要赶紧准备好复试内容哈!

04. 
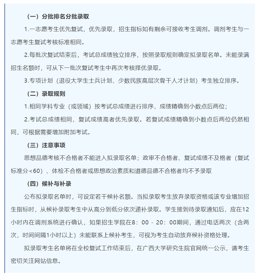
 广西大学公布复试方案 
广西大学复试方案公布,报考该校的同学要注意以下几点:
1.差额复试,差额比例一般不低于120%,具体差额比例各学院根据学科专业实际情况设定并公开,合格生源比例不足的,按实际合格生源数组织复试。
2.复试方式分线上(网上)和线下(现场)两种方式进行,具体看学院公布的方案。
3.复试成绩占总成绩的权重一般为50~60%,具体由学院制定公布。
4.候补的同学,若招生学院在8:00 - 20:00期间,通过电话两次(含两次,时间间隔1小时以上)未能联系上候补考生,视为放弃。因此候补的同学在当天复试时要留意电话通知。


到顶部