幼小衔接,到底衔接个啥?两年内要上小学的孩子,收好这份“懒人版”幼小衔接攻略!


前段时间,咱们写过一篇幼小衔接的“避坑指南”,主要跟大家聊在孩子入学前做哪些“戒断”工作,才能帮助孩子更丝滑地适应小学生活。
那篇文章发了之后,很多家长在后台给萌医留言,说希望再出一个“幼小衔接学科版”😂😂😂
其实,萌医生也正有此意,哈哈~
幼小衔接怎么能少了“语文、数学、英语”这三位重量级嘉宾呢!
如果家长之前没怎么给孩子做过衔接,或者不知道怎么衔接,通常脑海里就会情不自禁地浮现出5个大字——“幼小衔接班”。

于是,就会开始纠结,要不要在娃升小学前的最后一个暑假,给孩子报一个线下“衔接班”呢?
这类班大家估计都有所耳闻,课程表排的非常满,和小学作息别无二致,什么拼音、识字、计算、单词……
主打一个一个暑假让娃突击学完小学一年级的所有“重点”内容,并且只需要接送娃上下学,不费爸妈,看起来确实是省心省力还高效。
但萌医生在这里可以非常肯定地说:我不赞成让孩子上幼小衔接班。
原因有2个。
一是,我坚决反对让孩子整个暑假都按照课堂作息来进行学习。
二是幼小衔接班,很可能会忽略“最重要的事”,就是孩子的“核心能力”的学习。
拿语文来说,幼小衔接班把一个暑假的时间都花在“识字和拼音的灌输”上,忽略的是阅读和表达这两个语文学习的终极目标。
而数学就更是如此了,数学思维的建立,才应该是正处于2-6岁“思维黄金期”的孩子应该开始建立的,而不是计算背乘法表。
可以说幼小衔接班“治标不治本”,而真正的幼小衔接是并不是一节速成课,而是一个至少持续 3 年的马拉松,跨度从幼儿园中、大班到小学3年级,更远的目的是为了给孩子的整个学习生涯打基础。
不过,不上幼小衔接班,那么孩子的学科启蒙怎么办?这也是一个问题。
但各位粑粑麻麻也别担心,今天,我们就来把大家最焦虑的“学科衔接”——“语数英”的幼小衔接,到底要“衔接啥”?以及如何自己给娃做“语数英”的衔接,今天咱们一篇文章彻底说清楚~

小学一年级语文到底在教些啥?粑粑麻麻们应该从哪些方面下手,更有针对性地来给娃做语文的衔接、打好基础呢?
从一年级上册的目录来看,主要内容包含“识字写字”、“汉语拼音”和“阅读”三大板块👇

△2024年秋小学语文一上(人教版)教材目录
这么一看,娃的任务就跟清楚啦,简单来说就是“认写拼读”,下面我们就依次来说——
01
识字写字
····
····
····
首先是“识字写字”,一年级上册要求小朋友:能认300个字,能写100个字。
所以,在识字这块,最核心的就是抓住教材要求的“既会认又会写”的100个字,萌医生已经整理好了,给大家参考👇

△既会认又会写的100个字






△一年级必认300字
当然,如果给幼小衔接留的时间充裕,娃学有余力,当然不仅限于这300个字哈~
我们家团子认字非常早,洪恩 + 一亩宝盒的王炸组合,加上他自己又非常喜欢看书,我和团子妈一点都没操心过,全程放养,但是目前识字量已经达到了小学5、6年级的水平了。
后面才发现,认字真的是基础,很多兴趣班、很多书本,不认识字很难推进下去。
所以,这里萌医生也建议大家在早期时间充裕的时候让孩子“能多认就多认”。
一是因为一年级上毕竟是过渡阶段,要求不高,只有300字,但对1-2年级整体第一学段的要求确实:能认1600个字,能写800个字。
二是因为识字不是目的,而是手段,不论是识字写字还是拼音学习都是为了终极目标——阅读与表达——打基础的,而孩子早阅读、爱阅读的前提,一定是识字量充足。
平时可以利用生活场景让孩子进行识字学习,家里的书籍绘本、说明书、动画片字幕;街上的广告牌、指路牌、横幅;地铁站的指示牌、站点;超市商品包装上的名称……生活中无时无刻不充斥着汉字,我们可以在遛弯逛街、或是接送娃上下学的时候,有意识地让孩子认识新的字、复习旧的字。
更系统的学习,可以借助一些工具。比如咱们一直提到的洪恩识字、熊小球、一亩宝盒之类的 APP 和分级阅读内容。

至于写字,其实在低龄阶段,并不要求孩子写的有多好,而是抓住两点:一是掌握正确的握笔姿势,这是基础,二是适应田字格书写,能更自然地往小学阶段过渡。
这部分建议大家重视起来,因为小学和幼儿园最大的不同之一就是有正儿八经的家庭作业,所以很多孩子最痛苦的就是写字,每次做作业都要耗费大量的时间写了改、改了写,经常出现作业本都被擦破的现象。
所以幼小衔接把写字这部分衔接好,肯定能让娃少一点“痛苦”😂😂😂
02
拼音
····
····
····
由于幼升小后,孩子最开始接触的语文课程内容,就是拼音,而很多幼儿园是不教这个的,但小学拼音学的却很快,所以这也成为很多家长焦虑的点。


△第一学段(1-2年级)关于拼音的要求
但其实,让两三岁的娃完全没法理解拼音规律,并不是一件易事,但实际上,拼音说到底是一种辅助学习的工具,最重要的不是认识字母,而是学会拼读、熟练掌握拼读。
所以,可以先用一些不枯燥的,理解 > 训练的动画 APP,比如熊小球、洪恩拼音,以趣味的二十四节气做主题,链接生活节俗的拼音教学,来让孩子对拼音产生兴趣,培养拼读习惯👇

更系统的学习,也可以借助拼音的分级阅读或是拼音机,把拼音符号进行卡通化处理,再和童趣的动物形象联动,帮助娃快速掌握拼音符号的特征👇

这里咱们就不展开了,大家可以去看之前的文章:虽然要在 1 个月内学完拼音,但是你千万别报班!3 步学习法,我给你整理好了~
03
阅读
····
····
····
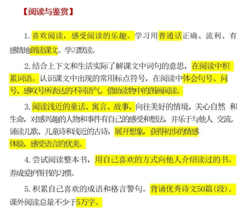
最后来说语文的重中之重——阅读。
根据校内课程标准,第一学段(1-2 年级)课外阅读量不少于5万字,尝试阅读整本书,并在阅读中积累词语,认识常用标点并能体会不同语气,能用自己喜欢的方式向他人介绍读过的书,甚至还有背诵要求👇

△第一学段(1-2 年级)阅读要求
可以看出哈,要求可不少,也不低。但也可以理解,因为输出能力,也就是阅读和表达能力,才是语文学习的核心,也是终极目标。
大家都知道的一点就是,低龄孩子的阅读量和识字量挂钩,的确有关,但咱们也得先明确一点,就是识字量并不代表阅读能力,识字量大不等于阅读能力强。
打个比方,咱在学英语的时候,经常会遇到一种现象——“每个字都认识,放在一起完全读不懂”😂😂😂
这种现象在中文阅读里也会出现,这很好地阐释了识字是阅读的基础,但阅读能力是阅读量、认知、文化素养和背景知识的综合考量。
作为“输出能力”的一种,阅读是所有学科的基础,阅读理解能力差的孩子,很可能连数学题都看不懂。
举个很简单的例子,之前也跟大家唠过团子在上思维课,这课呢是直播课,因为基础还不错,我们家现在已经上到 L5 阶段了,所以,跟团子一起上课的是一群二年级的小朋友。
刚开始上课的那段时间,我就发现(因为太有意思了所以我经常会去蹭课),老师特别关注我们家团子,每次一道题目显示出来,老师都要问好几次:团子你能看的懂题目吗?并且反复确定😂😂😂
大家别不信,很多题目有趣是真的有趣,但也非常考验阅读理解能力的,我随便放2道大家来感受一下👇


因此,虽然是个思维课,但每次老师讲解一道题目的时候,第一个重要步骤就是带小朋友“理解题意”
可以说,读的懂,能理解,才是最重要的,这也需要大量的泛读、定期的精读。
因为孩子有一定的识字量后的阅读,既要包含故事性的读物,也要开始上一些科普类、知识类的的阅读了,比如“少年得到”、“博雅小课堂”。
当然,为了幼小衔接做准备,也可以适当地找和小学教材内容挂钩的读物,比如馒头大语文,从课文内容出发,找到一个独特的切入点,融合历史、地理、科学、艺术等各个学科的知识,把教材内容拓展的更有趣。
团子主要就是按年级阅读,目前已经读到二年级(上)了,这个板块的内容也比较适合他,科普类的比较多,什么《小蝌蚪为什么找不到妈妈?》、《地球上的水会消失吗?》、《地球森林的变迁》、《为什么要保持生态平衡》……

小学初期的数学都会学什么呢?又要求孩子掌握哪些重点呢?
在一年级上学期,数学的内容其实很简单,大家可以先看一下目录👇

△一年级上数学教材目录
我们把书翻到最后的总复习,更是一目了然,其实主要就3个内容:20以内数的认识和加减法计算、认识钟表、认识图形(包括正方体、立方体、球体、圆柱体)👇

△一年级上数学教材总复习内容
看到这,大家可能觉得学的很分散,没有语文内容来的系统直观,不知道该这么给娃衔接。
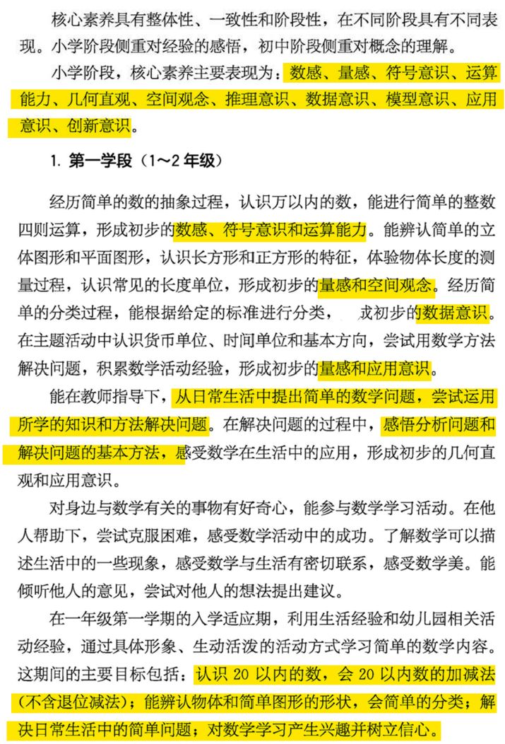
实际上,幼小衔接,衔接的并不只是一年级上学期的内容,而是从幼儿园中、大班到小学3年级的一场马拉松,所以我们还得来看一下《义务教育数学新课标》对小学阶段的要求👇

△义务教育数学课程标准
从这里我们可以看出,小学阶段孩子需要的数学核心素养一共有11个,我们可以简单分类,无非就是两大部分,其中排在第一的就是数感,剩下的可以统称为数学思维。
所以,下面我们就分别来说说——
01
数感
在新课标的 6 个核心理念中,“数感”也是被摆在首要位置的,可见理解数感、建立数感是新课标十分强调和重视的,也是咱们给娃做数学启蒙时无法回避的问题。
可以说,发展孩子的数感,是早期数学启蒙的重要目标。那么,数感到底要学什么?
简单来说,孩子日常的数数、比大小、数物对应、数守恒、计算、估算、位值概念、识别明显的数字错误等,都与数感培养息息相关👇
如何培养呢?总的来说,可以分为 3 个阶段——
2 岁左右,
初步感知数量的阶段。
我们可以借助歌谣、口诀或是一些游戏,比如用彩泥捏数字、用积木拼数字的游戏、让孩子找生活环境中的数字,比如电话号码、门牌号、楼号、汽车牌号、信箱号,等等建立数形联系。
再通过数数游戏,比如唱数、正数、倒数、按照指定规律数数等,让孩子逐渐发现数字间的递变规律,为后面更加复杂的计算打好基础。
3-5 岁,
数和物体数量间建立联系的阶段。
这个阶段可以从单纯地数数,过渡到更复杂地点数,手口一致地数出物体的总量,比如让娃一边点一边数筷子,建立数和物体数量直接的联系,发展和巩固孩子“对应”的能力。
如果已经掌握了点数这种一一对应的能力,可以进阶,让孩子练习量和数的对应,比如日常让孩子拿规定数量的物品。

5 岁以后,
数运算以及学习巧算的初期阶段。
这个阶段的孩子,已经对数字有了具体的概念和理解。这时就可以给孩子进行简单的数学运算和抽象概念了。
而在数学中,有一个非常重要、用起来也非常方便的数字,那就是“10”。数数时:满十进一;做进位加法,要先“凑十”,做退位减法,需要“借一当十”。
02
数学思维
数学思维,又是个啥呢?
往小了说,数学思维就是我们生活中客观事物之间的数量关系、空间关系、数和形的关系,这样一些客观事物的认识,就是数学思维。
往大了说,数学的思维方式是一个全过程:观察客观现象,提出要研究的问题,抓住主要特征,抽象出概念,或者建立模型——
运用直觉、归纳、类比、联想、迁移、逻辑推理等能力进行探索,猜测可能有的规律;
采用公理化的方法进行逻辑推理来严密论证,揭示事物的内在规律,从而使纷繁复杂的现象变得井然有序。
这就像我们前几天跟大家唠过的 12 球的问题(点击查看这篇超有意思的思维训练文),考察的其实就是孩子的“数学的思维方式”:孩子在面对问题时,是否能够进行抽象思考,从深层次发现问题的本质,并进一步将这种思维方式抽象出来,建立模型,应用于更广泛的问题。
其实,细心的朋友可能已经发现了,这和上面新课标里的核心素养相吻合,什么推理、数据、模型、应用、创新意识……
而这样的数学思维能力,或者说数学思维方式,也正是目前国家理科培养、甚至所有学科重点的培养方向。
并且,前面也跟大家唠过好多次,思维能力的黄金期其实就在7岁之前,因此数学思维的培养不仅仅是为了孩子的幼小衔接,也是为了更高年级的学习乃至工作生活打下基础。
那么,如何培养娃的数学思维能力呢?
我们就拿大家最熟悉的逻辑推理能力来说吧,逻辑推理能力,实际上包含了多种数学思维思维方式,比如最重要的归类能力和类比能力,是综合运用各种思维方式的过程和方法。
先说归类能力吧~简单来说,归类能力就是把有相似特性的东西放在一组,并且可以说出这个组的名称。对于孩子而言,这是他们了解社会的一项非常重要的技能。
这里,萌医生要说一个生活中培养孩子归类能力的魔法屋——超市。超市货架的摆放,那可都是经过精心设计和仔细整理的,这正好为孩子提供了鲜活真实的归类学习资料。

超市里有各种各样的区域,包括水果,蔬菜,肉类,冷饮,零食,日用品,调味料等等,都可以是我们的“小课堂”,我家团子和圆子早期的归类能力就在山姆超市“逛”出来的,哈哈~
等两娃再大一点,也会给他们一些有趣的题目,比如,下面图形中的哪些可以一笔画完的?以及观察总结一下,一个图形是否能一笔画完,本质和什么有关呢?👇

再比如,我们上学的时候都做过的题目——超级数手指问题,当年有木有在考场上掰着指头“硬数”的朋友,在评论区举个爪😂😂😂如果我们在考场上硬数,时间肯定来不及,但归纳能力强,能找出规律,这道题分分钟就能做出来👇

咱们再来说类比能力(或者叫迁移能力)。
类比指的是在考虑到两个事物的相同性或相似性的情况下,由第一个事物推理得出的结论也对第二个事物有效,类比可以帮助人们理解技术变革以及其他的创新。
同样,类比能力也来源于生活。平时我们可以有意识地去强调两个事物的关联性,来帮助孩子积累对事物之间的联系。
比如在吃鸡蛋的时候,问孩子如果把鸡蛋和母鸡分为一组,那么牛奶应该和什么分为一组呢?是鸡棚还是奶牛?从而引导孩子找到规定组物品之间的联系。
娃理解了这种关联性后,可以进阶浅做一个齿轮游戏巩固一下知识点,只有两个齿轮时,左边齿轮如图转动,右边的齿轮会向月亮方向旋转,那么三个齿轮时,情况又会是如何呢👇



英语这门学科,咱们跟大家唠过太多次。
虽然很多小学 1-3 年级不教英语,但萌医生还是建议在孩子 3-4 岁就开始做启蒙。
一是因为英语学习,得趁早。学习语言存在一个黄金期——1~6 岁,在黄金期接受刺激是最科学的方式,并且投入少,回报大,事半功倍,性价比最高👇

△孩子学习第二语言的能力从 7 岁后断崖下降
因此,虽然公立幼儿园不教英语,大部分公立小学1-3年级也不教英语,但萌医生还是建议“该什么时间做什么事”,不要浪费娃的语言黄金期。
二是虽然英语并不难,但作为文科,它也确实很费时间:背单词、记语法、分析长难句、训练写作……费时费力还费爸妈😂😂😂
更重要的是,如果早期没有抓住语言学习的最佳阶段,后期就会付出很大的代价,特别容易掉入应试教育的陷阱,最后很可能就学成了“哑巴英语”。
而如果在孩子早期就把它作为一个交流应用的工具去学,不仅能打好基础,而且会发现这真是一个低投入高回报的事情。
萌医生也跟大家分享过好多次我们给团子的英语升学准备有哪些,实际上就是2个——“分级阅读 + 一对一课”,这是萌医生研究了一年多发现效果最佳的英语启蒙 CP。


其中分级阅读咱们最近跟大家详细的说过了,可以去看这篇文章:小学倒计时 100 天!幼儿园三年,这件事情做的太晚,是我最后悔的……
至于一对一课,萌医生个人建议,在孩子 5-6 岁左右可以引入,此时,英语分级和口语训练双管齐下,如果大家感兴趣的话,等团子再上一段时间,总结一下学习心得再来跟大家好好唠唠~

萌医生说
好啦,今天的文章就到这里啦!如果你喜欢今天的文章,就在右下角帮我点个在看吧!
我是萌医生,让我们在这里,一起成长吧!
推荐阅读



End
欢迎大家点击在看,或者转发到朋友圈哦
设计: 游鱼 | 责任编辑: 游鱼 | 撰文: 萌医生
公众号又改版啦!
设为星标🌟,不错过每一篇文章哦!


点一下在看,给我一点鼓励吧!

到顶部