继续操作前请注册或者登录。

骨质疏松还是关节炎?基层医生必看(附筛查表格)



来 源 | 基层医声公社
专栏作者 | 张泰胜
关于骨质疏松,这些知识基层医生一定要知道!
骨质疏松症(OP)一直是老年人群常见的问题,但不少患者及医生将骨质疏松定义为关节炎,并针对关节炎治疗方案进行治疗,反而导致了骨质疏松症进一步加重。骨质疏松最大的危害,在于长期无法活,导致心脑血管疾病等一系列严重并发症出现,严重影响预后,危及生命。

骨质疏松治疗涉及管理和规范诊治一整个过程,因此,就要求基层医生在日常诊治过程中,对骨质疏松与各类关节炎有一定的简单的鉴别能力。
01
基层医生注意四类人群的筛查
(附筛查表格)
目前骨质疏松可分为两类:原发性及继发性,其中原发性骨质疏松较为常见,多见于各种外在因素或生理机能退化所导致的病症。

目前导致骨质疏松的诱因中,生活行为以及慢性疾病最为常见,比如长期久坐、活动过少、长期吸烟饮酒、日照减少、挑食营养不良、糖尿病、甲亢、类风湿性关节炎、心肺肾疾病等。另外,部分药物长期使用也可导致骨质疏松症,比如基层常用的糖皮质激素等。
基层医生可对高龄且存在有长期关节疼痛、或者是存在有以下症状的患者,进行简单的筛查:

1.脆性骨折:骨强度下降的最终体现,髋部和锥体脆性骨折是骨质疏松的重要临床表现;
2.不明原因的腰酸背痛:也是常见症状和患者就诊的原因。多在翻身时,或者长时间行走后腰酸背痛等,负重时行走明显受限,均是诊断OP的重要线索;
3.身材莫名变矮或脊柱畸形:严重的OP可导致身高变矮或者驼背等畸形,严重负重可加重下肢关节疼痛。使整个脊柱缩短,甚至发生胸腰椎脆性骨折风险。严重降低患者生活质量;
4.驼背和胸廓畸形患者:常伴随有胸闷、气促等症状。甚至可因髋部骨折导致感染引起感染性休克等危及生命。长期卧床也可导致骨折难以愈合。
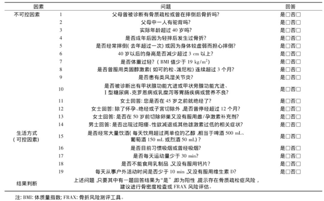
在上述简答的病史采集中,可对这部分人群进行一次简单的问卷筛查,增加患者对骨质疏松的认识,加强对骨质疏松的预防,可参考下表中国际骨质疏松基金会研制及亚洲人骨质疏松自我筛查工具,只要其中一项为阳性,即为OP高风险人群,建议进行骨密度检查筛查明确。

▲截图源自文献(OP风险一分钟测试题)
也可以使用下列亚洲人自我筛查工具:

*OSTA指数=【体重(kg)-年龄(岁)乘0.2】仅适用于绝经后妇女,其特异性不高,需结合其他危险因素进行判断
02
基层常用两种补充剂的使用及方法
对于OP治疗的药物其实并不在少数,但考虑基层医生可使用药物有限,因此钙剂和维生素D是补充的主力军。
 钙剂 
任何程度的OP均应适量补充钙剂,建议元素钙总摄入量达到800-1200mg/d,充足的钙摄入可获得理想骨峰值,减缓骨丢失。但高钙血症患者需避免补充钙剂;基层常用的钙剂有:

▲药物使用方法及注意事项(建议详细参阅药物说明书)
长期使用钙剂期间,可定期复查泌尿系彩超或CT,防止补充钙剂过多,摄入水分较少出现泌尿系结石。

维生素D
维生素D是一种非常重要的骨营养剂,作用主要是促进肠道对钙离子的吸收,增强其在骨骼中的沉积,维持骨骼的正常生长发育。推荐成人维生素D摄入量为400IU(10ug);65岁及以上推荐摄入量在600IU(15ug);如果使用钙补充剂治疗OP,则推荐剂量在800-1200IU/d。如果使用维生素D滴剂(胶囊型),则建议每次1粒,1-2次/天。
并且在使用上述维生素D滴剂时,应建议患者在附近的卫生院监测血电解质(血钾、血钠、血氯及血钙),尤其是血钙。或者在较大医院进行尿钙监测,防止发生高钙血症或高磷血症。
03
除了药物补充,日产生活可以做什么?
骨质疏松症日常可以通过需要良好的行为来最大化的预防其发生,具体有:

1.调整膳食结构,保证最大化的营养化摄入,饮食可适当增加维生素D含量较高的食物,如牛奶、蔬菜、鱼类、蛋类等;同时可坚持低盐饮食,多饮水,保持大便通畅,也可在一定程度上保证钙离子的充分吸收;
2.避免饮用碳酸饮料以及过量的咖啡因饮品或食物;注意戒烟及限酒;(成年人每天摄入的咖啡因限制在400mg及以下);
3. 保持充足的日照,维生素D的合成除了来源食物,还需要在阳光紫外线照射下在皮肤中合成,建议温和阳光照射面部及双臂皮肤暴露部位,照射时间15-30分钟,避免较强阳光直晒,易发生晒伤;
4. 可适当增加运动,但运动应讲究循序渐进,日常运动应以负重、平衡运动等方式为主。不仅可以增加肌肉强度,还可以增加骨质含量及改善骨密度。中年人以有氧为主,配合全身肌肉力量训练,每周3-7次,运动量逐渐增加,每次30分钟;老年人选择散步、太极拳、骑车、跳舞等方式为主,另外可增加坐位、站位等平衡训练,每周建议3-5次;循序渐进;
5. 观察患者长期使用的药物,比如常见的糖皮质激素等;或患者存在有某些代谢性疾病,如甲亢、糖尿病等,则建议每年至少进行一次骨密度检查,并做好随访登记;
6. 长期活动困难的OP患者,存在有不同程度的心理负担,日常应与这部分患者做好心理疏导,减少其心理压力,有助于病情缓解及恢复。
参考文献:
[1]中华医学会,原发性骨质疏松症基层诊疗指南(实践版2019),中华全科医师杂志,2020,19(4):316-323
[2]中国健康促进基金会,基层医疗机构骨质疏松症诊断和治疗专家共识(2021),中国骨质疏松杂志,2021,27(7):937-944
[3]中华医学会,骨质疏松基层合理用药指南,中华医学会,中华全科医师杂志,2021,20(5):523-529
[4]部分药物说明书
(应在专业人士指导下用药,本文仅供参考)
"
张泰胜
基层医声公社专栏作者

个人简介:海南省琼海市人民医院内分泌科主治医师,在多个专业平台撰写数篇科普及病例文章,擅长糖尿病、高尿酸血症(痛风)、高脂血症等常见代谢性疾病以及甲状腺疾病等内分泌疾病诊治。
专栏文章:
点击文首#张泰胜专栏,可查看全部内容。
- END -
责 编 | 佘易鸿
微信号:x1292902933
本文为基层医声公社原创
转载请注明来源:基层医声公社
商务咨询,请微信联系:18601264308

看过这篇文章的人还在看:
血糖忽高忽低?这4点要注意了
胃炎的11种联合用药
盘点:五类降压药的优缺点及用法用量

到顶部