拆解镍氢电池充电器,看下充电方案和锂电池的有什么不一样



晚上习惯性的听歌睡觉,年纪大了,有时就喜欢听下磁带机来怀旧
   

回忆我那纯真年代!
听着听着睡着了,又一晚上的电没了。要不是这充电器质量有点差,我都没想着拆它。想充电,发现这MICRO USB口被直接怼脱落了。
这天降的拆解素材,也顺便维修一下吧!    

这是一外镍氢电池充电器,00后的小朋友应该没有怎么接触过,这是我们那个年代用的最多的一类电池了,但是因为还在玩具,遥控器等产品还有大量使用,所以现在还是没有被淘汰,电池是口香糖电池,索尼松下磁带CD随身听用的最多。    

看一下这个充电器    
   

看的出,外壳还开了一个TYPEC的孔,作为预留,有先见之明,现在MICRO口越来越少,也不方便了。这套模具有可能是很早就做了只是那时TYPEC还没流行开,也有可能就是想做成2种卖吧(但感觉好像没必要)    


倍量,这个品牌不知道怎么说,在网上看做镍氢电池做的挺多。质量上我也不知道是属于好还是差。    

          
拆开来,居然有个电路板,我一开始以为就是随便放几个二极管的充电器。不简单,继续拆。    

果然pcb上已经有了一个TYPEC的封装,左边就是MICRO口了
              

继续拆开来,这脱落的座子。    
   

      还好,还有救。    

左右电路一样,因为这是2路充电,可以看的出来,充电芯片支持2路。    
   

板上好几个M7(4007)二极管    

充电芯片没有丝印,没有学习到什么    
   

把座子焊回去    

搞定!    

全家福!
结束语:镍氢电池很早就有接触,时间也很久,拆解的不多,但在我的印象中好多垃圾充电器就是简单的几个二极管,变压器就直接充电了,这次还是让我看到了有芯片的存在。
锂电池的充电方案芯片非常多,但镍氢电池因为在淘汰边沿了,实际好像基本没有人怎么用了。
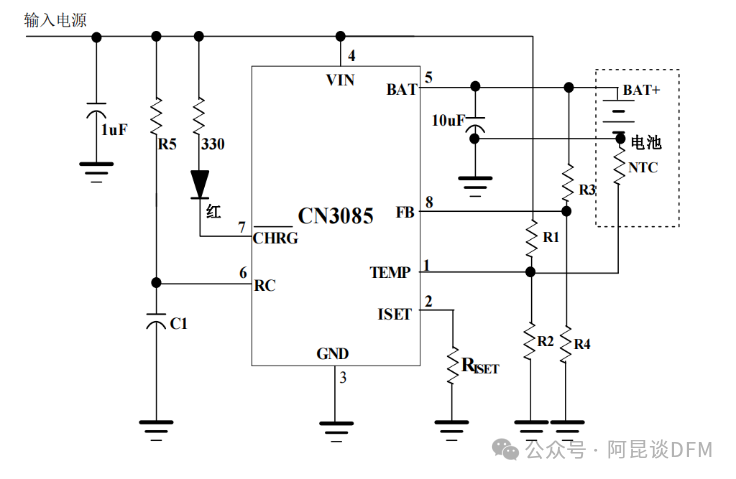
拆解不能没有收获,我还是找到了一个专门的镍氢电池充电芯片给大家分享一下:    
   

   
          
有兴趣可以去研究!
          
          
          
 
          
          
              
到顶部