继续操作前请注册或者登录。

协和医学院研究团队证实:体力活动可降低退行性主动脉瓣狭窄风险


            退行性心脏瓣膜病(VHD)是西方国家中最为常见的心脏瓣膜病变形式,主要发生在50岁及以上的人群中,其中主动脉瓣狭窄(AS)是最为主要的表现形式。随着人口老龄化,退行性VHD的发病率迅速增加,在过去三十年中,AS的发病率增长了七倍。尽管这一疾病的流行趋势日益严峻,且疾病负担显著,但目前尚无有效的预防措施来阻止VHD的发生。
      2024年7月中国医学科学院北京协和医学院研究团队在《European Heart Journal》上发表了题为“Wearable device-measured moderate to vigorous physical activity and risk of degenerative aortic valve stenosis” 的论文,该研究旨在探讨中年人群中进行中等到高强度体力活动(MVPA)的量与退行性VHD风险之间的剂量-反应关系。研究发现更高的中等到高强度体力活动(MVPA)量与较低的主动脉瓣狭窄(AS)风险及其相关的干预或死亡风险相关。

      大量证据支持体育活动在预防动脉粥样硬化性心血管疾病及其相关死亡率方面的作用。一项最近涉及来自94个前瞻性队列的超过3000万名参与者的荟萃分析发现,遵循世界卫生组织(WHO)推荐的每周150分钟中等到高强度体力活动(MVPA)的指南,与冠心病风险降低21%相关。鉴于体育活动对代谢环境、炎症环境和心脏组织适应性的积极影响,我们有理由期待其对瓣膜组织也具有有益的作用。然而,关于体育活动与VHD风险之间关系的研究相对有限,且最近的流行病学研究在体育活动与AS风险之间的关联上报告了不一致的结果。 值得注意的是,这些研究依赖于问卷调查来量化体育活动水平,这可能会引入测量误差和回忆偏倚。因此,体育活动与退行性心脏瓣膜病之间的关系尚未完全明确。
      英国生物银行的研究结果表明,增加体育活动可能有效预防主动脉瓣狭窄(AS)及其相关不良事件。体力活动已被证实对预防动脉粥样硬化性心血管疾病有效,但其在预防退行性心脏瓣膜病(VHD)方面的作用仍不确定。该研究旨在探讨中年人群中进行中等到高强度体力活动(MVPA)的量与退行性VHD风险之间的剂量-反应关系。
      世界卫生组织(WHO)体育活动指南小组最近建议使用可穿戴设备来评估体育活动与疾病风险之间的关系。可穿戴设备具有长期客观测量和连续监测的能力,是量化和追踪活动水平的最佳工具。此外,消费级可穿戴设备提供了一种用户友好的自我监测活动水平的方式,其使用量预计将以每年25%的速度增长,直至2025年。因此,在此研究中,研究者利用英国生物银行(UK Biobank)中的加速度计测量的体育活动数据,研究了中等到高强度体力活动(MVPA)与退行性心脏瓣膜病风险之间的剂量-反应关系。
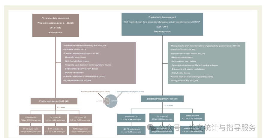
      该研究主要分析了2013年至2015年间,来自英国生物银行(UK Biobank)的87,248名参与者(中位年龄63.3岁,女性占比56.9%)一整周内的加速度计测量得到的中等到高强度体力活动(MVPA)数据。此外,还进行了次要分析,数据来源于2006年至2010年间,通过问卷调查获得的361,681名英国生物银行参与者的MVPA数据(中位年龄57.7岁,女性占比52.7%)。该研究的主要结局指标是新发退行性心脏瓣膜病(VHD)的诊断,包括主动脉瓣狭窄(AS)、主动脉瓣反流(AR)和二尖瓣反流(MR)。次要结局指标是与VHD相关的干预措施或死亡率。
      在基于加速度计测量的MVPA队列中,经过平均8.11年的随访,共记录了555例新发主动脉瓣狭窄(AS)、201例新发主动脉瓣反流(AR)和655例新发二尖瓣反流(MR)事件。随着MVPA量的增加,AS风险及其相关的干预或死亡风险稳步下降,每周超过约300分钟后趋于平稳。相比之下,MVPA与AR或MR发病率之间的关联并不明显。按MVPA四分位数(Q1-Q4)调整的AS发病率(95%置信区间)分别为每10,000人年11.60(10.20, 13.20)、7.82(6.63, 9.23)、5.74(4.67, 7.08)和5.91(4.73, 7.39)。相应的AS相关干预或死亡的调整率分别为每10,000人年4.37(3.52, 5.43)、2.81(2.13, 3.71)、1.93(1.36, 2.75)和2.14(1.50, 3.06)。通过问卷调查获得的MVPA数据也观察到AS风险的降低[Q4与Q1之间的调整绝对差异:AS发病率,每10,000人年-1.41(-0.67, -2.14);AS相关干预或死亡,每10,000人年-0.38(-0.04, -0.88)]。在AS高危人群中,包括高血压、肥胖、血脂异常和慢性肾脏病患者,这种有益的关联仍然保持一致。
      在主要队列的87,248名受试者中[中位数年龄(IQR):63.31(56.16,68.45)岁;女性:56.9%],在平均随访8.11年期间,发生了555例主动脉瓣狭窄(AS)、201例主动脉瓣反流(AR)和655例二尖瓣反流(MR)的新发病例,以及200例与AS相关的不良事件、31例与AR相关的不良事件和73例与MR相关的不良事件。在次要队列的361,681名受试者中[中位数年龄(IQR):57.71(50.06,63.29)岁;女性:52.7%],在平均随访13.80年期间,观察到3653例AS、1335例AR和3948例MR的新发病例,以及1541例与AS相关的不良事件、254例与AR相关的不良事件和478例与MR相关的不良事件。

【实验流程图】
加速度计测量的中等到高强度体力活动(MVPA)量与主动脉反流(AR)和二尖瓣反流(MR)及其相关事件之间的剂量-反应关联并不明显。

图:中等到高强度体力活动量与主动脉瓣反流和二尖瓣反流风险的剂量-反应关系
该项大规模前瞻性研究为中年人群体育活动与退行性心脏瓣膜病(VHDs)风险之间的关系提供了新的见解。研究者观察到中等到高强度体力活动(MVPA)量与主动脉瓣狭窄(AS)风险以及AS相关干预或死亡率之间存在稳健的非线性关联。其的研究结果强调了每一分钟体育活动在预防AS方面的重要性,即使活动水平低于推荐的每周150分钟。这种反向关联在AS高危人群中持续存在,包括老年人和患有高血压、肥胖、血脂异常和慢性肾脏病等疾病的个体,这表明在疾病早期进行有针对性的体育活动可能有效减轻医疗负担。然而,MVPA与AR或MR发病率之间的关联并不明显,这表明瓣膜狭窄和反流病变存在不同的潜在机制。

【研究结构化图形】
      目前,对于主动脉瓣狭窄(AS)尚无有效的药物治疗。尽管主动脉瓣置换术(AVR)已改善了重度AS患者的临床预后,但它仍然是在疾病晚期启动的传统治疗方案。令人担忧的是,超过40%的重度AS患者要么没有及时接受AVR,要么不符合AVR手术的条件。因此,对于高危AS个体来说,早期开始疾病管理至关重要。该研究为活动水平在降低AS风险中的潜在作用提供了新见解。对于中年人群来说,坚持指南推荐的MVPA时长(每周超过150分钟)可能是可行的。智能可穿戴设备的日益普及彻底改变了体育活动监测方式,为量身定制的预防方法提供了宝贵见解。
      当前指南主张将定期锻炼作为心血管疾病一级、二级和三级预防的基本方面。近期关于三级预防的研究表明,较高水平的习惯性体育活动与接受经导管AVR的老年患者的12个月死亡率和功能下降减少有关。将这些发现与研究人员的初级预防结果相结合,未来的研究可以探索定期锻炼作为AS二级预防策略的潜力。这可能包括调查定期体育活动是否能延缓主动脉瓣硬化或轻至中度狭窄等早期病变患者的疾病进展。鉴于目前缺乏有效的药物治疗来阻止或减缓主动脉瓣硬化的进展,将体育活动确定为一种潜在的非药物干预措施,可能在改变疾病自然病程方面具有优势。

具体答疑展示请点击查看:论文统计指导服务,真免费,永久免费,超靠谱,快来加入吧
同时,对于部分需要论文期刊统计代做的学员,也可以添加yc135123,备注“代做”。公司成立悠久,行业认可,售后保障。具体可点击查看:论文统计代做服务,真优惠,真靠谱!

到顶部