继续操作前请注册或者登录。

哈佛医学院研究团队证实:肠道细菌可将糖皮质激素转化为孕激素



具体答疑展示请点击查看:论文统计指导服务,真免费,永久免费,超靠谱,快来加入吧
            肠道细菌直接影响宿主生理机能,在人类健康和疾病中发挥着重要作用。同样,类固醇激素调节着包括代谢和应激反应、性发育和生殖、盐和水平衡以及行为在内的关键生理过程。
            近期研究表明,与人类相关的细菌与宿主产生的类固醇激素存在相互作用,但这些相互作用的机制及其对生理的影响尚不清楚。
           2024年6月,美国哈佛医学院研究团队在Cell上发表了题为“Gut bacteria convert glucocorticoids into progestins in the presence of hydrogen gas” 的研究论文,重点研究了肠道细菌将糖皮质激素转化为孕激素的过程。研究揭示了肠道细菌将糖皮质激素(调节葡萄糖代谢和免疫稳态的化合物)转化为孕酮(既作为调节月经周期和妊娠的性激素,又作为调节GABA受体信号传导的神经甾体)的机制。此外,研究人员还发现氢气(H2)作为肠道细菌产生的主要气体,能够促进肠道微生物群的高度还原性代谢和次级代谢产物的生成。

           最近的研究表明,肠道细菌组成、宿主表型以及与性别和应激相关的类固醇激素水平之间存在相关性。人类肠道微生物组在青春期和怀孕期间会发生变化,并且患有多囊卵巢综合征(PCOS)的女性雄激素过多与肠道微生物多样性降低有关。肠道细菌与类固醇调节的宿主表型之间的因果关系也已有报道。例如,使用抗生素消除微生物群可解决大鼠的皮质酮诱导型高血压,而引入人类共生细菌鼠李糖乳杆菌可降低应激诱导的皮质酮水平并限制小鼠的抑郁样症状。 然而,肠道细菌如何化学修饰类固醇以及这些代谢产物如何影响宿主健康仍不清楚。
           糖皮质激素是一类皮质类固醇,它们与糖皮质激素受体(GR)结合,从而调节葡萄糖代谢和免疫功能(包括炎症)的某些方面。相比之下,孕激素既作为性激素调节月经周期和妊娠,又作为神经类固醇通过调节神经活性受体(如γ-氨基丁酸(GABA)受体和N-甲基-D-天冬氨酸(NMDA)受体)发挥作用。据报道,大鼠和人类粪便悬浮液通过还原去除C21羟基团(这一过程称为21-脱羟基化)将糖皮质激素转化为孕激素。早期的研究确定,传统饲养大鼠的粪便中含有孕烯醇酮但没有皮质类固醇(21-羟基化类固醇),而无菌(GF)大鼠的粪便中含有皮质类固醇但没有孕烯醇酮,这进一步表明肠道中孕激素的形成依赖于微生物群。
           研究人员利用UHPLC-MS/MS法,旨在证实肠道中21-脱羟基化产物的存在确实依赖于微生物群。研究发现,与无特定病原体(SPF)雌性小鼠相比,无菌(GF)雌性小鼠粪便中的总THP水平显著降低,这与早期在GF大鼠中的报道一致。随后,利用这些方法通过人类胆汁中的靶向皮质类固醇谱分析,确定了与21-脱羟基化相关的生理相关底物。3α5αTHDOC和3α5βTHDOC是胆汁中含量丰富的皮质类固醇,其平均浓度高于3β5αTHDOC、3β5βTHDOC、11-脱氢皮质酮和皮质酮。人类胆汁中皮质类固醇以及小鼠粪便中THP的生物变异性,分别与先前在人类胆汁和粪便中的报道相一致。这些数据表明,肠道细菌暴露于生理相关浓度的3α5αTHDOC和3α5βTHDOC下。
           为了验证肠道细菌是否能将3α5αTHDOC转化为THPs,研究人员在存在3α5αTHDOC的情况下培养了怀孕的无菌(GF)和无特定病原体(SPF)小鼠的粪便,并使用UHPLC-MS(SIM模式)和靶向UHPLC-MS/MS检测孕激素的产生。研究人员观察到,来自SPF怀孕小鼠的粪便浆液中产生了大量的3α5αTHP和3β5αTHP,而来自GF怀孕小鼠的粪便浆液则没有产生THPs。这些结果表明,来自雌性小鼠的微生物群落具有21-脱羟基化功能。接下来,研究者检测了来自健康受试者的微生物群落的21-脱羟基化活性。所有三名女性捐赠者的粪便培养物均产生了THPs。在四名健康男性粪便微生物群落中,有三名也表现出对3α5αTHDOC的21-脱羟基化活性。这些结果表明,小鼠和人类的肠道细菌均能将3α5αTHDOC 21-脱羟基化为孕激素。

【靶向类固醇谱分析显示,肠道微生物群和妊娠状态影响胃肠道中孕激素的水平】
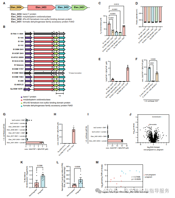
           精氨酸(Arg)能够刺激E. lenta及其紧密相关生物的生长。为了富集21-脱羟基化菌株,研究人员从一位非孕妇女性捐赠者(F3)的粪便中培养细菌,该捐赠者的粪便在存在Arg的情况下,从3α5αTHDOC中产生的THPs最多。研究人员发现,21-脱羟基化活性依赖于培养基中Arg的存在。随后,研究者将培养物池的连续稀释液接种到高Arg(1%)丰富琼脂平板上(见STAR方法)。菌落挑选未获得具有活性的21-脱羟基化菌。然而,通过将连续稀释平板分成四个象限并培养所得象限细菌池,研究人员发现来自10^5稀释平板的一个象限细菌池能够将3α5αTHDOC进行21-脱羟基化,而其他三个象限细菌池则无活性。对四个象限进行宏基因组测序和比较分析后发现,Gordonibacter pamelaeae(E. lenta的近缘种)50是唯一一个存在于活性细菌池中而不在三个非活性细菌池中的细菌种类。由于G. pamelaeae在象限细菌池中的丰度较低,研究者未尝试进一步的菌落挑选,而是采用了一种正交分析法,并获得了该细菌的模式菌株G. pamelaeae DSM 19738。该细菌虽然活性较低,但能够将3α5αTHDOC进行21-脱羟基化生成3α5αTHP和3β5αTHP。先前文献报道,将菌株116与未指定的E. coli菌株共培养可增强21-脱羟基化作用。将G. pamelaeae DSM 19738与肠道共生菌E. coli Nissle 1917(EcN)共培养后,活性显著增加。EcN自身无法进行21-脱羟基化,表明其不参与该转化过程。

【与人体相关的戈登尼巴氏菌(Gordonibacter)和埃格塞氏菌(Eggerthella)菌株21位脱羟3a5α四氢脱氧皮质醇(3α5αTHDOC)】
           接下来,研究人员研究了EcN是否会产生一种促进21-脱羟基化的因子。由于微生物在合作代谢过程中可能发生物理相互作用,研究者使用扫描电子显微镜(SEM)对孵育48小时后的E. lenta 14A和EcN单独培养及共培养进行了成像,该时间点是研究人员一致观察到共培养中发生21-脱羟基化的时间点。在48小时时,EcN已进入稳定期,许多细胞已裂解并呈现为“幽灵”细胞。相比之下,E. lenta 14A看起来仍然存活。在共培养中,E. lenta 14A和EcN之间未见明显的物理相互作用。这些结果表明,两种细菌之间的接触并非诱导21-脱羟基化的必要条件。
           E. lenta还含有已注释但未经证实的氢化酶,这表明这种细菌也能产生H2气体。有趣的是,尽管E. lenta 14A和EcN在单独培养时都能产生H2,但它们的共培养产生的H2是单独培养的三倍之多。在G. pamelaeae和EcN的共培养中也观察到了H2的协同产生。因此,共培养中产生的更高水平的H2可能促进了E. lenta中的21-脱羟基化活性。未来的工作需要进一步研究这种协同H2产生的机制,并确定它是否发生在更复杂的微生物群落中。鉴于在复杂群落中,肠道细菌既消耗又产生气体,研究人员量化了人类粪便群落中的H2气体产生。来自捐赠者F2的粪便培养物在48小时内产生了H2,其水平已被证明能在共培养中促进21-脱羟基化并产生四氢孕甾烷(THPs)。这些结果表明,与人类微生物组群落先前的研究结果一致,它可以成为H2气体的净生产者,并能进行21-脱羟基化。
           接下来,研究人员筛选了一小部分革兰氏阳性和革兰氏阴性肠道细菌,以评估它们在E. lenta中诱导该活性的能力。革兰氏阳性菌株包括Clostridium scindens VPI 12780和C. perfringens ATCC 13124,革兰氏阴性菌株包括Citrobacter rodentium ATCC 8090和C. freundii ICC 168,这些菌株均能在E. lenta 14A中诱导21-脱羟基化。这些结果表明,多种革兰氏阴性和革兰氏阳性肠道细菌都能促进21-脱羟基化。

【氢气对迟缓埃格特菌(E. lenta)中强效21位脱羟化作用的诱导是必要的】
           与未怀孕的女性相比,孕妇胆汁中的四氢孕酮(THDOCs)水平高出5至10倍。然而,妊娠期间胆汁中THDOCs水平的升高并不能完全解释粪便中四氢孕酮(THPs)水平高达100倍的增加,这表明妊娠期间肠道微生物组的转变可能有助于肠道中THP水平的增加。为了探究这一可能性,研究人员对孕妇和非孕妇女性捐赠者的粪便进行了宏基因组测序。尽管两组都显示出相对较高的分类群复杂性,但孕妇粪便中的细菌分类群存在多样性(以香农多样性指数衡量)有所增加,尽管这种差异在统计学上并不显著。值得注意的是,孕妇和非孕妇捐赠者粪便样本的群落组成存在显著差异(基于Bray-Curtis不相似性的PERMANOVA分析)。此外,两组捐赠者的平均年龄存在显著差异,这可能是导致群落组成差异的一个潜在因素。对不同属水平丰度的组成分析表明,Gordonibacter是孕妇捐赠者样本中唯一显著富集的属,而未孕妇女的粪便中,属于拟杆菌门的Bernardetia属的丰度显著较高。在另一项差异丰度的补充测试中,通过基于组装的分类学分析确定的Eggerthella和Gordonibacter属的总水平在孕妇中显著高于非孕妇。研究人员还发现,孕妇捐赠者粪便中Elen_2451–2454同源物的归一化基因丰度显著较高。此外,THPs的浓度与Elen_2451–2454同源物的丰度呈正相关。

【Elen_2451-2454基因簇编码钼依赖型21位脱羟酶活性】
           研究人员对女性无菌(GF)小鼠进行了来自孕妇捐赠者P7的粪便菌群移植(FMT)。第28天对盲肠内容物中E. lenta的定量分析表明,该微生物已成功定植。接受妊娠微生物群的小鼠在第10天、第16天和第28天的粪便中THP水平显著升高,表明随着时间的推移,微生物持续产生THP,且E. lenta持续定植。这些结果表明,来自孕妇的微生物群足以在胃肠道中产生THP。

【21位脱羟化在体内发生,并依赖于Elen_2451-2454基因簇】
           综上所述,该论文报告了人类肠道细菌E. lenta菌株及其密切相关的放线菌属细菌能够执行21-脱羟基化反应,将丰富的胆汁类固醇3α5αTHDOC转化为四氢孕酮(THPs)。该研究还提供了证据表明,研究人员已经确定了一个执行21-脱羟基化反应的基因簇,即Elen_2451–2454。这些研究揭示了肠道细菌将糖皮质激素(调节葡萄糖代谢和免疫稳态的化合物)转化为孕酮(既作为调节月经周期和妊娠的性激素,又作为调节GABA受体信号传导的神经甾体)的机制。

具体答疑展示请点击查看:论文统计指导服务,真免费,永久免费,超靠谱,快来加入吧
同时,对于部分需要论文期刊统计代做的学员,也可以添加yc135123,备注“代做”。公司成立悠久,行业认可,售后保障。具体可点击查看:论文统计代做服务,真优惠,真靠谱!

到顶部