继续操作前请注册或者登录。

Cell子刊真实世界研究:PM2.5暴露对雄性原发性性腺功能减退症的跨代和跨世代影响



具体答疑展示请点击查看:论文统计指导服务,真免费,永久免费,超靠谱,快来加入吧
      不育和精液质量差是重大的公共卫生问题,越来越多的证据表明这些状况与环境因素有关。PM2.5作为一种有害的空气污染物,已被证实与男性生殖健康受损有关。
      2024年4月23日,南京医科大学胡志斌、霍然及陆军军医大学曹佳共同通讯在Cell Discovery在线发表题为“Inter- and trans-generational impacts of real-world PM2.5 exposure on male-specific primary hypogonadism”的研究论文,该研究旨在探讨父代暴露于实际环境中的PM2.5对子代雄性生殖健康的影响。研究发现,PM2.5暴露导致子代雄性出现跨代原发性性腺功能减退症。此外,小RNA(sRNA),尤其是piRNA,在介导这一效应中发挥了关键作用,揭示了sRNA与DNA甲基化之间复杂的相互作用。(如需获取原文,可添加文末主编微信)

      在各种环境因素中,直径小于2.5微米(PM2.5)的颗粒物近年来因其对人体健康的潜在不良影响而备受关注。流行病学和动物研究均表明,PM2.5暴露与精子质量下降以及精子形态异常有关。父母暴露于邻苯二甲酸二(2-乙基己基)酯(DEHP)、二氯二苯三氯乙烷(DDT)和乙烯菌核利(vinclozolin)等环境因素,可对子代表型产生可跨代持续的表观遗传效应,这引发了人们对表观遗传效应对生育能力影响的研究兴趣。然而,父代暴露于PM2.5对子代的影响尚不确定,需进一步研究。环境毒素和压力因素的暴露与跨代遗传有关,其中小RNA(sRNA)分子(包括微小RNA和piRNA)以及DNA甲基化的变化被认为发挥作用,但它们的具体作用仍在研究中。此外,这些sRNA通过与DNA甲基化和其他表观遗传因素的相互作用进行编码的具体机制仍在探索中。因此,该研究旨在探讨父代暴露于PM2.5对子代的代间和跨代效应。
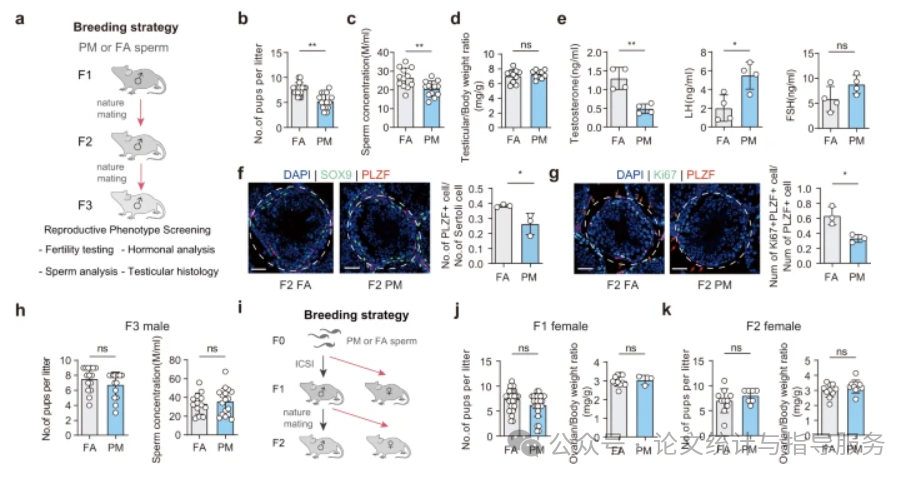
      研究者在河北省的两个不同地点——相距368公里的石家庄和唐山建立了两种小鼠模型,建立了真实环境全天候PM2.5暴露系统。2019年至2020年冬季,研究者在中国石家庄进行了为期60天的小鼠PM2.5暴露研究。雄性C57BL/6 J小鼠被置于过滤空气(FA)对照舱或PM2.5暴露舱中。经过60天的PM2.5暴露(0-60天:75.78 ± 6.41 μg/m3,PM组)后,收集成熟精子。采用单精子胞质内注射(ICSI)技术,以正常卵母细胞生成FA-F1和PM-F1。

【实验设计的示意图】
      为探究生殖表型在后续代中的潜在传递情况,研究者采用了多代繁殖方案,即让F1代PM雄性后代与正常雌性交配以产生F2代后代,然后让F2代雄性后代与正常雌性交配以产生F3代后代。在PM-F2代后代中观察到了类似的原发性男性性腺功能减退症特征,包括生育力下降、精子数量减少、睾酮水平降低以及促黄体生成素(LH)水平升高。然而,PM-F2代雄性后代的促卵泡生成素(FSH)水平与FA-F2代后代相当。根据睾丸组织病理学和形态学检查,PM-F2代表现出的表型较不严重,其睾丸/体重比和精子活力与正常组相当,但PM-F2代后代的空曲细精管更多。同样,与FA睾丸相比,PM-F2代睾丸中PLZF阳性/塞尔托利细胞比率和Ki67+PLZF+/PLZF+比率较低。然而,在F3代后代中未观察到表型传递,因为其在生育力、精子数量、精子活力、睾丸/体重比或睾丸组织学方面均未表现出明显差异。为评估生殖表型在雌性后代中的潜在传递情况,研究人员从F0代和F1代雄性后代与正常雌性交配得到的F1代和F2代后代中获取了雌性后代。重要的是,结果表明,与FA F1-F2代雌性后代相比,PM F1-F2代雌性后代在产仔数、卵巢/体重比、排卵卵母细胞数量或卵巢组织病理学方面均未表现出显著差异。

【父代暴露于PM2.5可诱导F2代原发性雄性性腺功能减退的跨代传递】
      为了确定雄性性腺功能减退症表型是否由于塞尔托利细胞和莱迪希细胞数量减少所致,研究者对组织切片进行了SOX9(塞尔托利细胞标志物)和胰岛素样肽3(INSL3,莱迪希细胞标志物)的免疫测定。在量化每根曲细精管的SOX9阳性细胞数和每只睾丸的INSL3阳性细胞数时,研究人员发现FA组和PM组F1-F2代小鼠在塞尔托利细胞和莱迪希细胞数量方面没有统计学上的显著差异。研究人员对睾丸细胞进行了单细胞转录组分析。与FA-F1相比,莱迪希细胞和塞尔托利细胞中分别有180/200和495/463个差异表达基因上调或下调。在莱迪希细胞中,氧化磷酸化和雄激素生物合成等通路受到抑制,而胆固醇生物合成、促性腺激素释放激素(GnRH)信号传导等通路则增加。生殖细胞-塞尔托利细胞连接信号传导和间隙连接信号传导是血睾屏障的重要组成部分,并受睾酮调节,在塞尔托利细胞中受到抑制。同时,mTOR信号传导和EIF2信号传导被激活。此外,单细胞转录组和实时定量逆转录聚合酶链反应(RT-qPCR)结果均显示,参与睾酮生物合成的关键酶,特别是3β-和类固醇Δ-异构酶1(Hsd3b1)和细胞色素P450家族17亚家族A成员1(Cyp17a1),在PM-F1中表达下调。有趣的是,PM-F2睾丸中也显示出Hsd3b1和Cyp17a1表达降低。蛋白质印迹(WB)和免疫荧光结果一致表明,PM F1-F2睾丸中HSD3B1和CYP17A1的蛋白水平下降。这些研究结果表明,PM F1-F2个体中观察到的损害可能归因于莱迪希细胞中睾酮合成的受损。
      为了检测跨代效应是否由精子RNA引起,研究人员从FA和PM F0代小鼠的精子中提取了总RNA,并评估了在标准化剂量(约10个精子)下注射精子RNA是否会在正常受精卵中诱导生殖异常。随后,将胚胎植入代孕母体以产生后代(RNA-FA组和RNA-PM组)。与RNA-FA组雄性后代相比,RNA-PM组雄性后代的产仔数、精子计数和睾酮水平显著降低,而黄体生成素(LH)和卵泡刺激素(FSH)水平升高。此外,RNA-PM组表现出较不严重的表型,其睾丸/体重比和精子活动力相当,但空曲细精管数量多于RNA-FA组。研究结果表明,PM-F0代小鼠的精子RNA可能对雄性原发性性腺功能减退症产生跨代影响。
      接下来,研究团队合成了模拟精子中13种DES的sRNA,以研究它们是否能诱导生殖表型的传递。研究人员将13种DES的组合、3种不同类型的DES或杂乱RNA(scrRNA)分别注入正常受精卵中(desRNA、miRNA、piRNA、tsRNA和scrRNA)。与scrRNA后代相比,desRNA、miRNA和piRNA后代的产仔数和精子浓度降低,而tsRNA后代则没有。此外,研究人员观察到,与scrRNA组相比,将desRNA和piRNA注入正常胚胎会导致睾酮水平降低。值得注意的是,desRNA和piRNA后代的黄体生成素(LH)和卵泡刺激素(FSH)水平略有升高。研究团队还合成了DES的反义链以中和遗传自精子的影响,并将其注入PM或正常受精卵中。与scrRNA-Normal相比,scrRNA-PM表现出明显的雄性性腺功能减退特征,而anti-desRNA-PM、anti-miRNA-PM和anti-piRNA-PM的产仔数和精子浓度相对较大,与scrRNA-PM相比,而anti-tsRNA-PM则没有。作为对照,与scrRNA-normal相比,anti-desRNA-normal未表现出雄性性腺功能减退,这表明单独将DES反义链注入受精卵对后代表型无明显影响。在PM胚胎中,与scrRNA组相比,注射anti-desRNA和anti-piRNA导致睾酮水平显著升高。此外,anti-desRNA和anti-piRNA后代的LH和FSH水平明显降低。综上所述,这些数据表明,高表达的miRNA和piRNA可能作为雄性性腺功能减退特征的跨代载体传递给后代。

【精子小RNA(sRNAs)介导了雄性性腺功能减退的父代传递】
      研究人员采用全基因组重亚硫酸盐测序技术,研究了颗粒物(PM)暴露组和过滤空气(FA)对照组小鼠F1代精子中的DNA甲基化模式。分析结果显示,与FA组精子相比,PM组精子甲基化水平显著升高。考虑到以睾酮水平下降和睾酮合成相关酶表达减少为主要特征的表型,研究人员重点关注了与睾酮合成途径相关基因的甲基化状态。在此背景下,研究者在PM-F1代精子中发现了Lhcgr基因间区和Gnas(XLαs)启动子区的超甲基化差异甲基化区域(DMRs)。值得注意的是,这些基因是促黄体激素(LH)的受体,并具有调节睾酮合成酶(如CYP17A1和HSD3B1)表达的能力。此外,与F2代FA组胚胎相比,F2代PM组早期胚胎中Lhcgr和XLαs的表达较低。重亚硫酸盐测序PCR结果显示,这两个DMRs在PM组F0-F1代精子中呈超甲基化状态,但在F2代中未观察到此现象。此外,Lhcgr和XLαs的表达降低在PM组F1-F2代成年睾丸中持续存在。蛋白质印迹(WB)和免疫荧光结果同样显示,与FA组睾丸相比,PM组睾丸中蛋白水平降低。这些发现表明,PM组精子中的DNA甲基化改变可能具有可遗传性,并影响后代与男性原发性性腺功能减退症相关基因的表达。

【精子小RNA(sRNAs)和差异甲基化区域(DMRs)引发跨代效应】
      该研究是首篇报道父代暴露于PM2.5会导致子代雄性出现原发性性腺功能减退跨代效应的研究。鉴于男性性腺功能减退症发病率高且常被漏诊和漏治,这些发现具有重要意义。此外,随着PM2.5管理措施力度减弱,父母暴露于高水平此类污染物的风险增加,因此迫切需要提高对男性生殖健康的认识和监测。该研究对表观遗传修饰导致生育能力下降的易感性的深入了解,凸显了制定预防和治疗策略以减轻环境污染物对男性生殖健康影响的紧迫性。因此,该研究有望推动人们更好地理解和应对环境污染物对男性生育能力构成的日益严峻威胁。
      综上所述,父代暴露于实际环境中的PM2.5会以性别选择性的方式导致子代出现跨代原发性性腺功能减退症,并通过外部模型证实了这一表型。在机制方面,确定了小RNA(sRNA)在介导这些跨代效应中发挥关键作用。该研究结果揭示了父代PM2.5暴露对生殖健康产生跨代影响的机制,强调了sRNA在介导这些效应中的关键作用。最后,研究结果还强调了父代孕前干预在减轻环境污染物对生殖健康不良影响方面的重要性。

具体答疑展示请点击查看:论文统计指导服务,真免费,永久免费,超靠谱,快来加入吧
同时,对于部分需要论文期刊统计代做的学员,也可以添加yc135123,备注“代做”。公司成立悠久,行业认可,售后保障。具体可点击查看:论文统计代做服务,真优惠,真靠谱!

到顶部