上海交大房静远教授团队研究发现:黏附素RadD促进具核梭杆菌肿瘤定植及结直肠癌发生


温馨提示,我们组建了论文统计免费答疑群和提供论文统计代做服务,如有需要可扫文末微信添加,具体答疑展示请点击查看:论文统计指导服务,真免费,永久免费,超靠谱,快来加入吧;统计代做展示可点击查看:论文统计代做服务,真优惠,真靠谱!。    
      结直肠癌(CRC)在全球范围内癌症发病率中居第三位,是癌症相关死亡的第二大原因。CRC的一个显著特征是它与肠道菌群的密切关系,肠道菌群是肿瘤微环境的重要组成部分。
      2024年8月21日,上海交通大学医学院附属仁济医院消化科房静远教授团队(张露博士后和冷晓旭博士为论文共同第一作者)在Nature Microbiology期刊发表了题为 “The adhesin RadD enhances Fusobacterium nucleatum tumor colonization and colorectal carcinogenesis”的研究论文,研究证明了RadD通过特异性结合肿瘤表达的CD147,促进了具核梭杆菌与CRC细胞的黏附,并确定了其在促进肿瘤发生中的作用。RadD-CD147相互作用介导了F. nucleatum在CRC组织中的富集,激活了致癌PI3K-AKT-NF-κB级联反应,从而从促进结直肠癌的发生。此外,研究结果表明,靶向RadD-CD147轴可能是CRC治疗的一种潜在策略。
      过去十年来,已在CRC的发展过程中发现了几种“驱动”细菌,如多酮合酶阳性大肠杆菌(pks+ E. coli)、产肠毒素脆弱拟杆菌和厌氧消化链球菌。这些致病微生物会释放毒素以诱导DNA损伤或直接附着于癌细胞上,激活致癌信号级联反应,从而参与肿瘤发生。
      最近,大规模的临床宏基因组学研究揭示,具核梭杆菌(Fusobacterium nucleatum)在人类CRC和腺瘤中含量显著增加,且F. nucleatum的增加水平与肿瘤进展程度和高复发率呈正相关。F. nucleatum的关键致病特征之一是它能够与宿主细胞上表达的受体结合,从而刺激癌细胞增殖或抑制免疫功能,导致CRC的起始和进展。例如,F. nucleatum表达一种黏附素FadA,该黏附素与结肠上皮细胞上的E-钙粘蛋白结合,触发与致癌相关的Wnt/β-catenin信号通路。另一种细胞表面黏附素Fap2与肿瘤表达的d-半乳糖-β(1-3)-N-乙酰-d-半乳糖胺(Gal–GalNAc)结合,并介导F. nucleatum在结直肠腺癌中的富集。然而,即使在缺乏FadA和Fap2的突变体中,F. nucleatum的黏附潜力仍然存在;F. nucleatum中是否存在其他与CRC相关的黏附素尚不完全清楚。
      基于全基因组转座子插入筛选,研究人员确定了三种严重缺陷于与结直肠癌(CRC)细胞黏附的F. nucleatum突变体,所有这些突变体的radD基因均因插入而失活,这表明RadD可能参与了肿瘤细胞结合。如先前报道,RadD被认为是多微生物相互作用、共聚集和生物膜形成的主要锚定物,这些过程可以被精氨酸和赖氨酸抑制。缺乏radD的突变体在诱导永生化人T淋巴细胞死亡方面存在严重缺陷。此外,已有研究表明RadD参与赖氨酸代谢并在小鼠感染模型中调节细菌毒力。然而,RadD是否能直接与肿瘤细胞结合及其在CRC中的潜在致癌作用尚待深入研究。
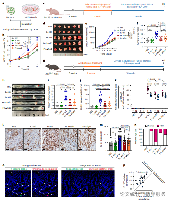
      为了确定具核梭杆菌(F. nucleatum)黏附于结直肠癌(CRC)细胞所必需的基因,研究人员使用基于转座子系统的随机诱变库,该系统特别适用于高AT(腺嘌呤和胸腺嘧啶)含量的细菌,如具核梭杆菌。从该库中挑选出约4000个克隆,用荧光染料异硫氰酸荧光素(FITC)标记,并与CRC细胞系HCT116在96孔板中共孵育。结果表明RadD在介导F. nucleatum与CRC细胞之间的黏附中发挥作用。

【高通量筛选法鉴定具核梭杆菌核粘附至结直肠癌细胞所必需的基因】
      接下来,研究团队研究了RadD是否能够促进CRC细胞的增殖。结果表明,RadD对于具核梭杆菌(F. nucleatum)促进CRC细胞增殖是必要的。随后,研究人员使用ApcMin/+小鼠(一种自发性CRC的遗传小鼠模型)进一步探讨了RadD对结直肠癌发生的影响。研究结果表明RadD对于具核梭杆菌在结肠肿瘤组织中的定位和富集至关重要,从而在ApcMin/+小鼠中发挥其致癌作用。

【具核梭杆菌RadD诱导细胞增殖并促进ApcMin/+小鼠的结肠肿瘤发生】
      为了探讨radD基因的流行率与结直肠癌发生之间的潜在关系,研究人员对三项已发表的CRC研究数据进行了荟萃分析。该数据集包含了来自166例癌症患者和146例无瘤对照者的粪便宏基因组信息。结果发现radD基因在深度测序的粪便宏基因组中清晰且一致地被检测到,并且在所有三项研究的CRC组中均显著富集。
      为了评估radD在具核梭杆菌在结直肠癌(CRC)中定位的作用,研究人员分析了来自队列1中18名患者的CRC组织及其邻近非癌组织中的radD基因丰度。研究表明,radD基因的高丰度可能促进了具核梭杆菌在CRC中的富集。接下来,研究团队研究了队列2中radD基因丰度与美国癌症联合委员会(AJCC)分期之间的关系。数据表明,radD基因丰度在临床上与CRC进展相关。

【radD基因的高丰度与结直肠癌(CRC)风险的增加有关】
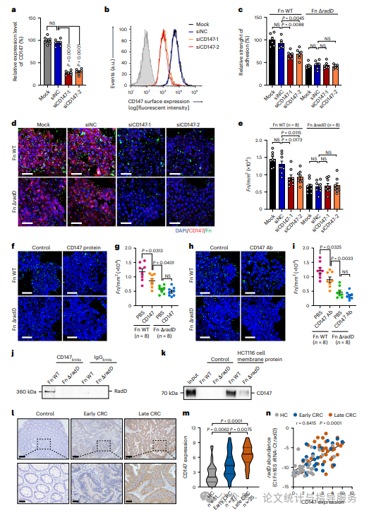
      识别能够与RadD结合的宿主细胞受体对深入了解具核梭杆菌(F. nucleatum)的发病机制至关重要。研究表明,RadD通过其表面蛋白RadD与CD147受体的结合,介导了具核梭杆菌对CRC细胞的粘附。接下来,研究人员探讨了CD147表达水平的升高是否与RadD表达型具核梭杆菌在CRC组织中的定植增加有关。结果表明具核梭杆菌RadD与肿瘤表达的CD147之间存在特异性相互作用,可能导致具核梭杆菌在CRC组织中的定位和富集。 

【具核梭杆菌的RadD蛋白通过与肿瘤表达的受体CD147相互作用,附着于结直肠癌细胞和组织上】
      为了探究RadD与CD147相互作用介导的下游信号通路,研究人员对与野生型纤连蛋白(Fn WT)或缺失RadD的纤连蛋白(Fn ∆radD)共孵育的HCT116细胞进行了基因表达谱分析。结果表明具核梭杆菌通过RadD-CD147相互作用激活PI3K-AKT-NF-κB-MMP9信号转导途径。

 【阻断CD147抑制了具核梭杆菌RadD对PI3K-AKT通路的激活,并减弱了RadD诱导的小鼠结肠肿瘤发生】
      综上所述,研究团队通过系统的遗传学研究,确定了RadD作为F. nucleatum附着于结直肠癌细胞的促进因子,并阐明了其在促进肿瘤发生中的作用。


到顶部