继续操作前请注册或者登录。

黑马杀出!划片后,这个区买房……



每年对口划片季,都是几家欢乐几家愁的时候,欢乐的家庭无非是人在家中坐,名校天上来,孩子接受优质教育有望;忧愁的是一些原本被寄予厚望的学区眼睁睁的溜走了!
本期给大家分享武汉热门区域——汉阳区!
往期回顾:
最新最全!武汉各区中小学对口划片范围来了!
划片出来后,我紧急查了下江岸区房价
‍‍‍‍‍‍‍‍‍‍‍‍‍‍‍‍‍‍‍‍‍‍‍划片后,光谷楼盘众生相……
‍‍‍‍‍‍‍‍‍‍‍‍‍‍‍‍‍‍‍‍‍‍‍‍‍‍‍‍‍‍‍‍‍‍‍‍‍‍‍‍‍‍‍‍‍‍‍‍‍‍‍划片后,最稳的武昌也出现了分化……
扫码加入群聊
交流学区房最新消息

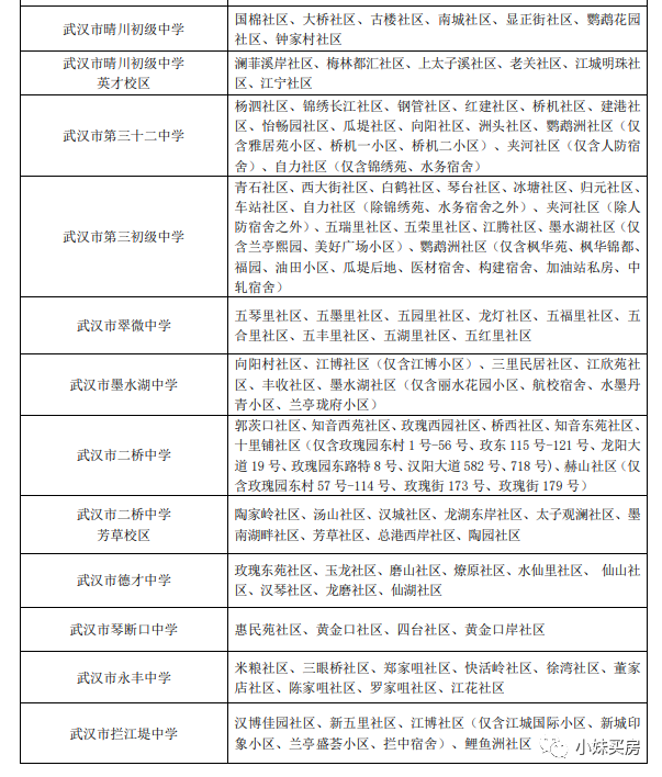
近日,汉阳区对口划片出炉,最大的变化是:
汉阳区新增一所墨水湖中学,于2022年秋季投入使用。
武汉市翠微中学教育集团墨水湖中学,对口服务范围为:向阳村社区、江博社区(仅含江博小区)、三里民居社区、江欣苑社区、丰收社区、墨水湖社区(仅含丽水花园小区、航校宿舍、水墨丹青小区、兰亭珑府小区)
汉阳学区虽然关注度不高,其实像第三寄宿中学、二桥中学,成绩放在全市有竞争力。
很重要的一点,汉阳公办学校对口主要以户籍为主,相对汉口、武昌以学籍、或者学籍+户籍双对口来说,相对宽松。
同时,汉阳的XQ房价格亲民,次新房单价2万+,老小区单价1万多,部分楼龄稍长一点的小区总价100万以内就能拿下!
这样,如果是刚需,想要在主城区买XQ房,汉阳是一个可能的选择。
下面,我们来具体看看,在汉阳区买XQ房,该如何选择?
1
汉阳区学区房现状
汉阳现行的小升初政策,公办和民办入学方式不同。
汉阳区公办学校以户口作为唯一对口依据。教育局分配对口初中会根据户口与房产证地址来分配。
三寄是汉阳区内唯一的民办初中,通过自招+摇号以6:4的比例在区内进行招生。特别提醒的是外地户籍家长买武汉二手XQ房,是无法落户的,必须是新房才可以。
汉阳区有14所初中,其中1所民办、13所公办,大致可分为以下4个梯队:
第一梯队:第三寄宿(汉阳三初)
第二梯队:二桥中学、晴川中学、翠微中学
第三梯队:楚才中学、钟家村中学、32中、七里中学、二桥中学(芳草校区)
第四梯队:德才中学、拦江堤中学、永丰中学、琴断口中学、墨水湖中学‍
二桥中学这两年犹如一匹“黑马”,2019年在全市公办初中普高率第一,2020年的示范率与普高率在汉阳区仅次于三寄。2021年武汉中考,二桥中学普高率再破70%,位居全市公办初中前列。
二桥芳草校区2021年首次参加中考,普高率破60%,在武汉70强中占有一席,且排名靠中间。



三高、二十三高分配生数据,2021年二桥中学,拉开了与晴川中学的距离,在区域内仅次于三寄。同时,二桥芳草校区一出场就进入汉阳前五,与翠微中学相差无几,实力不容小觑。
总的来说,考虑汉阳区公办初中,优先考虑二桥和晴川中学、翠微中学,二桥芳草校区也不错。


不过,二桥中学,晴川中学,翠微中学等公办初中,如果非对口直升,择这几所公办学校,需要放弃争取分配生名额的资格。
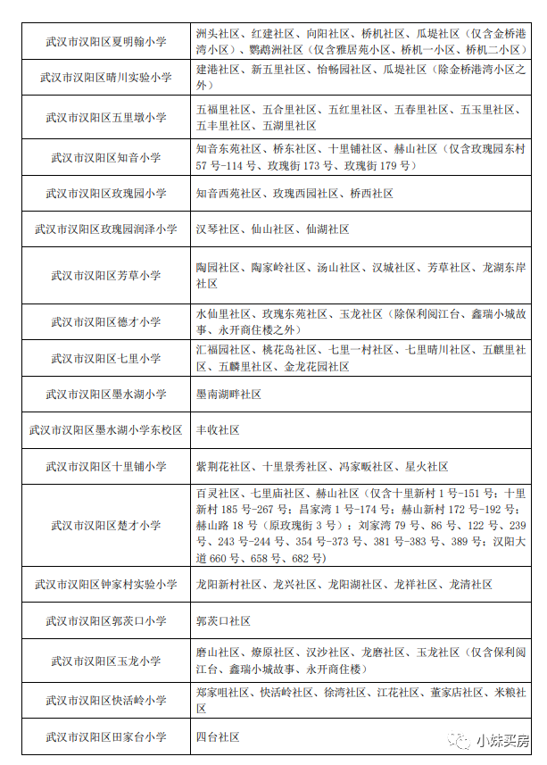
再来看看,汉阳区小学的情况。近两年四新片区新晋的小学——芳草小学优秀得出人意料。
2021年汉阳三寄全区摇号中,芳草小学70人成功上岸,人数比重仅次于钟寄和西大街小学、七里小学。

在最新的汉阳区小学梯队表中,芳草小学直接晋升为第一梯队。

优质学区房组合推荐:
1、钟家村小学(本校)+武汉第三初级中学(第三寄宿托管)
划片范围:


从对口范围来看,新增了鹦鹉洲社区(仅含枫华苑、枫华锦都、福园、油田小区、福园、瓜堤后地、医材宿舍、构建宿舍、加油站私房、中轧宿舍)
远洋东方境世界观
新房里,远洋东方境世界观可以算一个双学区房,所属社区按照划片,对口钟家村小学+武汉第三初级中学,但是对口中学还没毕业生,无从考证中考升学率。
虽说是新校,但是随着远洋交房入住,优质生源不断的补充进来,还是非常有潜力成为未来区域第一梯队学区的。
远洋东方境世界观是汉阳头部标杆楼盘,各方面综合素质都不错,适合改善自住,面积小点的总价300万以内可以搞定,这个价格在武昌买学区只能买老破小。

翠微福苑
翠微福苑是电梯房,前身是还建房,可以办证交易的那种,一般汉阳还建房的物业都不会好到哪里去,所以整个小区整体给我的观感是很差的。

在汉阳二环内,整个小区只有靠近国博大道高架下面的一个出口,自驾出门只能右转,要走很远掉头才能上高架,公共交通方面最近的只有公交站,地铁站需要步行一段距离才能到达,对面正对着的就是远洋的新房。

户型真的很奇葩,唯一优点采光很好,但是主卧和次卧简直就是融为一体,让你觉得刚进客厅又到了另一个客厅!

约68-70平100万就可以拿下,性价比真的超高!

燕归园
燕归园相比翠微福苑,环境要好的多。整体位置也是优于翠微福苑的,靠近归元寺后门,步行去对口的小学初中都是很方便的。

小区内有部分是步梯房,户型整体过得去,居住在这里生活氛围各方面都还是不错的,完全可以共享远洋的配套,小区目前在售二手房源并不是很多。最新挂牌的一套76.43平米,总价130万。与去年的同户型的成交价格相差不大,房价比较稳!

目前这个小区最小的是一室一厅约48平米的户型没有挂牌,业主比较惜售了。
2、西大街小学+晴川初中
划片范围:


鹦鹉花园
当年鹦鹉花园刚出来的时候号称是汉阳最贵的小区,个人认为这是汉阳宝藏学区房。
首先幼儿园有老牌市示范汉阳机关幼儿园、小学是汉阳第一梯队的西大街小学本部、初中是汉阳仅次于三寄、二桥中学的晴川初级中学(原二十三初)、高中是实力强劲的晴川高级中学(老三中原址)。

虽然,幼儿园、小学和初中的划片是不同的,高中是需要考的,但起码住在这片区域,理想情况下起码12年不用考虑换房问题了,片区里步行+自行车就能上学,安全有保障。同时属于武汉二环内,离江近,房产不升值也能保值……

鹦鹉花园是目前汉阳内环各方面都最优质的老小区,非常适合老年人居住,小区环境好体量大,出口多且都对着地铁口,出行非常方便,虽然是步梯房,但是不少楼栋都陆续加装了电梯。离它最近的新房是碧桂园晴川府和世茂锦绣长江,但是这两个盘对口的学区并没有它好。
3、玫瑰园小学+二桥中学
划片范围:


玫瑰园西村
玫瑰园西村是90年代的房子,靠近王家湾交通非常方便,玫瑰园西村已经旧城改造完毕,小区的外墙,楼梯间,小区的路面都翻新了!
目前在售的二手房源充足,且面积很小,40-60平都有,总价70、80万的很多。

知音西村
知音西村小区大体情况跟玫瑰园西村是差不多,两个小区紧挨着一起的,知音西村位置要更加靠近学校,在家就能看到学校!

知音西村单价比较低,整体性价比较高,正规两室一厅100万多一点就能搞定!三房也只要120万多!



4、芳草小学+二桥中学芳草校区


二桥中学本部周边大多是还建房和老小区,环境与四新芳草片有较大的差距。四新芳草片发展逐渐成熟,区域内有纽宾凯商业、新阳广场(万达广场)、欧亚达广场等,是目前四新商业相对成熟的板块,另外,该板块紧邻方岛,后期还可以蹭方岛的商业。
主要对口小区有南国明珠,万科汉阳国际、和昌森林湖、汉城花园等。

南国明珠一期、二期紧邻二桥中学芳草校区,以大户型为主,少有2房挂牌,小户型的单价1.8万左右。三期更近已开通的地铁,且小户型居多,普遍在1.9-2万,最小的户型挂牌突破2.3万!



汉城花园是还建房,楼龄10年左右,2房100万不到即可拿下,性价比还不错。

2
汉阳区学区房购房攻略
汉阳近年新建、引进、托管、融合等多种方式重组、增加了不少小中高学校。各种校区、分校看得人眼花缭乱,这里跟大家简单分析一下:
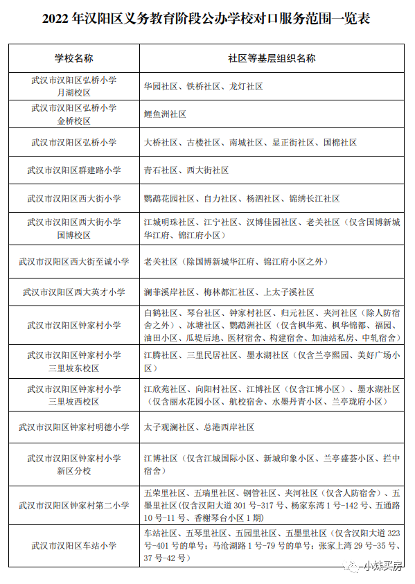
1、钟家村小学系列和三初系列,到底哪个校区或者分校最好?
钟家村小学有7个分校(校区),其中最好的本尊全名就是钟家村小学,在汉阳大道旁近归元寺。

汉阳最好的初中全称“武汉第三寄宿中学”,是公参民学校,不存在对口,入学方式是特长生、自主招生、摇号。
可以划片对口直升的公办三初全称“武汉第三初级中学”,是一所2019年新招生的学校,前身是钟家村中学,地址在汉阳区归元寺路28号,目前由武汉第三寄宿中学接管。
2、如果下定决心要买学区房,就要随时准备好一切。
目前汉阳学区对口只要求户籍对口,很多热门学校都开始要求落户年限,所以提前了解要上学校的政策这是第一步,另外捡漏只为准备好的人,好的学区房源总是转瞬即逝,能否在短时间内准备好充足的资金,是捡漏优质房源的关键。
3、纯靠学区溢价的楼盘,风险很高需要谨慎。
很多热门学校的学区房都是“老破小”,有些价格价格虚高。年代久远的老破小居住环境和升值空间很难保证,纯靠学区溢价,一旦学区这个属性出现变动,对口不能保证,风险很高。特别是像翠微福苑这种小区面貌差的,要谨慎!
4、新盘引进的名校究竟靠不靠谱?
还有就是自带名校的楼盘,这些自给自足的学区房,由于开发商自身引进了幼儿园小学初中等,可以满足业主的教育需求,基本不受入学政策变动的影响。风险相对较低。例如远洋东方境世界观和融创1890,都是学区相对有保障的新盘。
5、关于万科翡翠滨江的的学区问题。
万科翡翠滨江属于郭茨口社区,一期、二期对口华师附属郭茨口小学和二桥中学,三期大概率也是如此。但是关于二桥中学的对口问题,目前比较稳定的还是玫瑰园西村和知音西村。
3
总结
学区只是一种保障,说白了还得孩子成绩说话,学区房并不能一劳永逸,只是给孩子多个选择!
另外好学校是好的师资+好的生源,相辅相成。近年来汉阳区新建学校增多,有好几个好苗子家长们要注意了。
1、这两年汉阳建成及新建公立幼儿园、义务教育学校众多,而且以四新片区为重。新校区的建成,意味着对口划片,有可能会变化,除非为了孩子上学,不建议投资XQ房。
2、选择小学的时候还是要多听取就读学生以及家长的真实反应。
钟家村小学(本校):整体教学风格包含浓厚的应试氛围,作业量较大,也有家长对于钟家村系的“题海战术”并不认可,对于老师的教学态度和学校的硬件环境也颇有微词,但依然无法否认钟家村系学校亮眼的出口成绩,每年都有不少家长想把孩子送进钟家村就读。
西大街小学(本校):据说由于频繁更换校长,学校的教学质量有所下滑,需要大家密切关注学校的后续成绩。
玫瑰园小学(本校):在区内算是非常不错的学校,教学理念、师资团队、硬件环境和出口成绩都很不错,作业量也相对适中;根据家长分享,想要择校进入玫瑰园小学还是有一定难度的。




买房不踩坑,周边不利因素提前掌握
扫码回复项目名,例如:龙湖清能天曜

免费获取【武汉最全测评】
注意,输入完整项目名,不要出现错别字和·

小妹致力于武汉楼市的新鲜资讯、数据报告、麻辣点评、精彩八卦,深度原创,向大家贡献有价值的观点和思维!欲了解更多信息,请加买房小妹微信号“maifangxm209”或关注“小妹买房”公众号。


重要提醒
各位最近可能发现了,微信公众号官方更改了推送规则,打乱了推送时间。而
【小妹买房】出现在各位订阅列表的顺序,直接由您决定。
拜托大家务必操作以下两个步骤:
1、点击【小妹买房】公众号,设为“星标”:


2、看完文章,请一定要记得文末点“在看”,最好能来个在看、评论、转发三连!这样,【小妹买房】才能更快地出现在您的消息列表,方便第一时间收到新推送!
行动起来吧!谢谢啦!笔芯
到顶部