楼市拼了!20个城市,洗白支持接力贷


作者:子非鱼
01
接力贷被洗白
托举楼市已经大半年,然而从数据来看,托举落空,楼市和房价继续下探。在这种背景下,各城市开始尽一切可能挖掘购买力。
比如,有的小县城鼓励领导带头购房,有的小城市给出折扣优惠,鼓励外地公职人员团购房产。
还有城市,直接将接力贷洗白,公开支持。
比如近日的海南、四川的遂宁、河南的信阳罗山县,都提出“一人购房全家帮”。

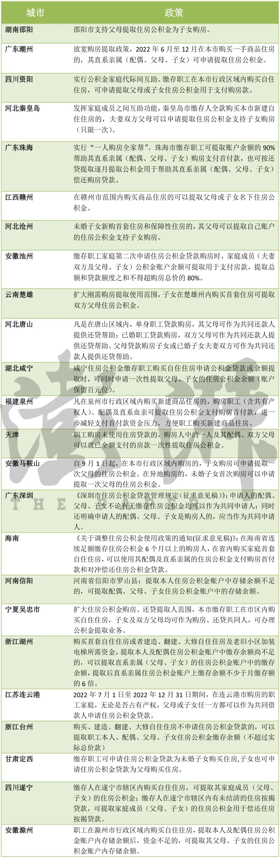
截止目前,已经有20个城市出台了类似的“一人购房全家帮”的政策。包括湖南邵阳、广东潮州、四川资阳、河北秦皇岛、广东珠海、江西赣州、河北沧州、安徽池州、云南楚雄、河北唐山、湖北咸宁、福建泉州、天津、安徽马鞍山、广东深圳、海南、河南信阳、宁夏吴忠市、浙江湖州、江苏连云港、浙江台州、甘肃定西、四川遂宁、安徽滁州等城市。

各城市的措施大同小异,基本原则是:
一人购房,本人公积金不足,可以提取父母、子女的公积金。同时,一人购房,父母、子女可以作为共同还款人、贷款人等。
比如唐山的政策:
单身职工贷款购房,其父母可作为共同还款人提供还贷帮助;已婚职工贷款购房,双方父母可作为共同还款人提供还贷帮助。
父母贷款购房,子女或已婚子女夫妻双方可作为共同还款人提供还贷帮助。
意图很明确,一人贷款,全家可以借力还。
这其实就是之前一直被打压的处于灰色地带的接力贷。接力贷诞生于2006年,一度曾风靡多家大型商业银行,“让两代人合力买房”更是成了宣传口号。但2010年后限购令出台,该项业务曾被监管部门紧急叫停。
只不过,被打压的是接力贷是商业贷款,而这20个城市所支持的是公积金贷款。而且,当下即便是商业贷款的接力贷,在很多城市也已经可以公开做了。
根据华夏时报披露,北京、广州、天津等地的多数楼盘和银行均可办理“接力贷”,只不过,购房者不能直接与银行办理,而是要通过房屋中介来进行,也就是说,银行只向房屋中介开放办理渠道。

之所以出台这种鼓励措施,是因为在当下购买力下降的当下,凭借一个人的实力,已经很难买得起房。
所以各城市在托市的路上,想出了与其推动个人买房做无用功,不如索性以家庭为单位,挖掘一个家庭的购买力,或许能出奇效。
02
购买力挖掘不出来,顶多挖掘个寂寞
然而,机关算尽太聪明,也没用。购买力挖掘不出来,顶多挖掘个寂寞。逻辑很简单:
第一,市场的购买力已经所剩无几。
在当下国外环境日趋复杂与国内疫情断断续续的背景下,经济不确定性仍在加剧,各行各业的压力都不小,说百业凋零也不夸张。
在这种背景下,裁员潮、关店潮都在上演。企查查数据显示,上半年仅餐饮相关企业就注销了27.3万家。

各行各业几乎都有不同程度的裁员,即便没有被裁,降薪也是在所难免,就连一向高薪的证券从业人员,也没能幸免。
根据Wind数据统计,48家券商合计从业人员29.4万人(部分未披露半年度员工数据的按照期初数据计算),同比去年上半年增加了2.9万人。
降薪已是普遍现象。

没有比这些数据更能体现购买力下降,这都是市场实打实反馈的数据。如果非要找出官方数据来佐证,可以去统计局看看我们当下的工业利率、看看消费数据,看看购房数据,失业率数据。
国家统计局披露的购房数据仍在持续下探。

来源:国家统计局
我们的16至24岁继续创新高,目前达到了19.9%。

央行与商业银行公布的房贷数据,买房的人越来越少,提前还款的人越来越多,有的银行更是还款的比贷款的还多。
国有六大行公布的上半年个人房贷数据,均大幅缩水。

制图:城市财经;数据来源:各银行2022年半年报
13家中型银行中有5家个人住房贷款增量为负数,也即上半年个人住房贷款相较于去年年末在减少。
5家个人住房贷款减少的银行分别是浦发银行、兴业银行、民生银行、北京银行和渤海银行。

总而言之一句话,在经济不确定性加剧,在收入和工作不确定性加剧的当下,市场的购买力已经所剩无几。
就连华为都在高喊活下去,任正非表示,全球经济正在面临着衰退、消费能力下降,且持续时间有可能达到十年。
在这种背景下,还能有多少购买力可以挖掘?
更何况,一人购房全家帮,并不是什么新鲜招数,我们早就如此。这也是将要展开说到的第二点。
第二,一人购房全家帮,一直都是如此。
一人购房全家帮可能听起来拗口,如果说六个钱包,大家就能立刻产生共鸣。
自2015年全国房价快速上扬以来,普通人购房,大部分都需要掏空六个钱包,借助双方父母、乃至双方祖父母、外祖父母的钱包,来助力购房。
特别是在中心城市,首付动辄一两百万,月供动辄一两万的背景下,普通人购房,不但需要六个钱包支持首付,还需要六个钱包支持月供。
一旦购房,全家都是谨小慎微,不敢乱消费。
六个钱包已经掏空的当下,犄角旮旯里的钱都被挖出来了,哪里还有多余的购买力挖掘。
03
什么法子都不好使
2022年已经过去了三分之二,在这已经过去的三分之二的时间里,我们各种招数都用尽了。
中央方面,降准、降息用过了。
地方城市方面,降首付、降息、降税、放松乃至放开限购、给购房补贴、给公职人员摊派卖房任务、鼓励公职人员购房等用过了。
开发商方面,首付贷、打折、以农产品换房等招数用过了。
结果市场并没有什么起色,相反,我们的商品房销售面积、商品房销售额、房地产开发投资仍在持续下探,房价下跌面积在扩大。
根本原因在于购买力下降,以及楼市风波引发的信心丧失。这两个问题不解决,一切招数都不好使。
要恢复购买力,关键在于经济发展提速,只有GDP增速回归正常,就业才能回归正常,有了工作和收入保障,购买力才能有保障。
要恢复丧失的信心,需要一方面优化预售制,另一方面扩大现房销售规模。
这两点,都需要时间。这意味着,短期内楼市仍复苏不了。短期内,不是太着急的刚需,可以慢慢挑选。
而且随着房地产宏观三大背景转变,也即人口正在转向、市场整体供大于求、城市化进入后半程,楼市即便未来复苏,销量也回不到过去。
在三大宏观背景转向之下,未来大多数三四线城市,会进入房价持续调整阶段。
未来还有潜力的片区,只剩下一线与强二线城市的中心片区。
转载、广告投放,请联系微信:593594349
欢迎点击关注“城市财经”↓
到顶部