【每日晨读】细微处见真章---肺门区CD的精彩分析



就算没有天分,只要你愿意每天花一点时间,做同样一件事情,不知不觉间,你就会走得很远。


























1
微信群发言
王秀仙:
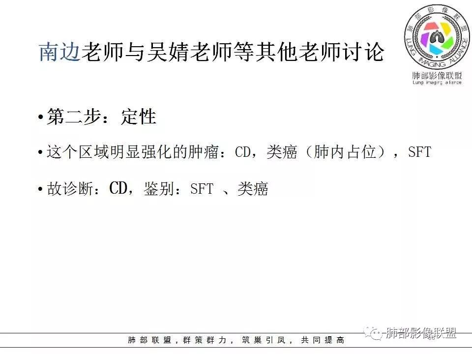
左肺门肿块,边缘光滑清晰,血管贴边,明显均匀强化,考虑PSP,鉴别类癌。
杨丽:
学习一下南大的诊断思路,左肺门区病灶,应该没跨叶,感觉都在上叶,强化密度均匀,边缘清晰,与支气管关系不大,常规考虑良性病变,PSP可能性大,鉴别CD,血管源性。但是一年增大怎么解释,不知道增大多少。
甄德强:
左肺病灶与支气管关系密切,类癌粘膜下生长,支气管略变窄,支气管外病变较大,符合冰山征表现,一年内有增长,考虑类癌,鉴别PSP,建议薄层重建。
杨泽锋:
我怎么又感觉跨叶间裂了,而且有胸膜尾征和可疑的指状突起,强化很明显,考虑SFT可能大,鉴别类癌和CD
?????天涯?????:
年轻女性,左肺门区肿块,边缘光整,随诊有增大,恶性可能,类癌?鉴别psp、CD。
晕晕菜:
患者中年女性,发现左肺上叶占位,随访发现体积增大。胸部CT:左肺上叶尖后段实性占位,位于支气管旁,未见支气管阻塞,病灶边界清楚,边缘光滑,增强可见病灶均匀强化,血管贴边,考虑良性病变,PSP?
崇军:
左肺上叶后段紧贴斜裂结节影,支气管通畅,斜裂无移位,说明病灶来源斜裂可能,强化密度均匀,边缘清晰,考虑良性病变,PSP可能性大,鉴别CD。
周太狼:
青年女性,慢性病程,实验室指标末提及,左肺门区肿块,边缘光滑,无明显分叶,周围清晰,增强明显强化,血管贴边,复查有增大,考虑良性或低度恶性病变,PSP?
水晶石头:
患者中年女性,发现左肺上叶占位1年余入院,随访发现体积增大。胸部CT:左肺上叶尖后段近肺门及叶间裂实性类圆形结节,病灶边界清楚光滑,增强可见病灶明显均匀强化,其旁未见支气管堵塞。综合考虑良性病变,孤立性纤维瘤可能,鉴别巨大淋巴结增生症及硬化性肺细胞瘤。
小兜:
青年女性,左肺门占位,边缘光滑,强化均匀,考虑为良性病变,PSP可能,近期复查增大,不除外恶性病变。
徐飞:
年轻女性,体检发现,左肺上叶近肺门处结节,边缘光滑,均匀明显强化,血管贴边,支气管无关,考虑PSP。
流心明智:
中年女性,发现左肺上叶占位。胸部CT:左肺上叶尖后段孤立卵圆形实性病灶,位于支气管旁,边界清楚,边缘光滑,血管贴边,肺动脉为主征,增强扫描明显均匀强化。考虑:PSP?鉴别CD、类Ca。
ZK金:
青年女性,左肺门占位。定位:跨叶间裂,下叶邻近支气管推压,考虑肺外病变。影像表现:血管贴边,边缘光滑,强化均匀,考虑良性病变,PSP可能大,鉴别CD。
飞鹰行动:
左肺上叶类圆形实性病灶,边缘光滑,可见血管贴边征,病灶与左肺上叶支气管关系密切,左肺动脉相对增粗,增强病灶均匀强化,常规考虑PSP,其次神经内分泌肿瘤不排除。
三个石头:
厚层,只有动脉期。左肺门占位,边界清,动脉期强化比较明显,后段支气管不明确,考虑恶性,类癌可能。psp渐进性强化,动脉期好像没这么明显。
丽:
年轻女性,左肺门肿块,边缘光滑,密度较均匀,增强后肿块明显均匀强化,血供丰富,病史提示一年明显增大,也说明富血供,常规考虑PSP,类癌待排。
小赵:
年轻女性,边缘光滑圆形肿块,均匀强化,血管贴边儿,常规考虑硬化性肺细胞瘤(PSP)。不放心的地方就是幻灯第22幅,似乎有一个小尾巴。巨淋巴结增生症(CD)及类癌待排。CD这个部位可以,但是相对少见的多。类癌的话强化可以,但是形态太规整了,似乎也不符合。潘老师还说过一个糖瘤,忘记长啥样儿了。
采莲:
中年女性,查体发现,偶有咳嗽,左肺上叶近肺门肿块,边缘光滑,密度均匀,有强化,与支气管关系不清,有血管贴边,随访有增大,还是先考虑低度恶性肿瘤,类癌可能,鉴别psp。
心灵鸡汤:
青年女性,一年前发现肺结节,复查有增大,未见近期片对比,定位:左肺上叶左肺门旁见实性类圆形结节,边界清晰光整,有部分分叶征,增强有均匀强化,与左上叶后段支气管关系不好判断,左上叶后段支气管未显示,堵塞?狭窄?需冠矢状面看看,定性:常规考虑良性或低度恶性肿瘤,典型的类癌或硬化性肺细胞瘤psp可能,神经源性或神经内分泌肿瘤、巨淋巴结增生症CD不除外,转移瘤、孤立性纤维瘤待排,建议HRCT或支气管镜检查。
毛勤香:
年轻女性,左肺门区占位,斜裂推移未跨叶,类圆形,增强扫描明显强化,和支气管关系显示不是太清楚,感觉关系不是太密切,未见阻塞性炎症,一年后有长大,首先考虑PSP,鉴别类癌,SFT。
一切∮随缘:
左肺门区肿块,形态规则,边缘光滑,密度均匀,未见支气管截断,增强后均匀强化,血管似有贴边,年轻女性,考虑PSP,鉴别:CD,副节瘤。
傅昌瑜:
36岁女性,发现左肺占位1年,时有干咳。CT:左肺门(上叶尖后段?)类圆形结节,边界清,靠前边缘似有GG0,近肺门侧与血管密切接触,似有小凸起,增强见明显均匀强化,似有条片状影往肺门侧血管钻。图片有点少,病灶与支气管的关系看不清(目前的图片与支气管不密切)。随诊结节增大,整体考虑典型类癌可能性大,鉴别硬化性肺细胞瘤。

2
病例分析
















3
关于CD
1、概述:
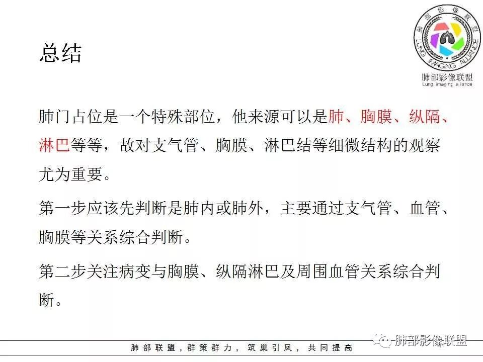
巨大淋巴结增生症又名Castleman病(Castleman disease,CD),由Castleman等首先报告,以一种异源性的罕见的淋巴组织增生性疾病。根据淋巴结累及范围不同,CD分为单中心型和多中心型,前者病理类型多为透明血管型,后者多为浆细胞型或混合型。
2、CD的临床特征: 
CD可见发生于淋巴结的任何部位,好发于胸部肺门及纵隔,多以单个结节肿块为主;单发型CD大部分无症状,多以无痛性淋巴结肿大就诊,偶有胸痛、咳嗽、背部疼痛等非特异性症状,而多中心性的CD往往有多系统症状。单发性CD患者通常预后良好,多数经手术切除后可治愈,少数可合并副肿瘤性天疱疮(PNP),肺内出现闭塞性细支气管炎(BO)时预后不良,死亡率可达90%。多发型CD预后较差,需化疗且易于复发,部分病例可进展为淋巴瘤或 Kaposi肉瘤等恶性肿瘤。
3.1单发型CD的肺部表现
   单发型CD多为透明血管型,所以明显强化和中央分枝状钙化具有特征性。在CT上表现圆形或类圆形软组织密度影,伴或不伴周围淋巴结增生,体积一般较大,边缘光整,病灶中央的弧形、线样、分枝样及枯枝样钙化(因为肿块内增生的血管组织玻璃样变或退变后钙盐沉积,故多呈血管样铸型的分支状或枯枝状);透明血管型因为其内血供丰富,周围可见粗大的供血动脉,在多期扫描动脉早期明显强化,强化程度与大血管相仿,又由于病灶内血管壁玻璃样变或纤维化及内皮细胞过度增生致血管腔狭窄,对比剂退出减慢,故延迟扫描扫描仍可持续强化,呈“早进晚出”的强化方式。因为其血供丰富,坏死、囊变或出血少见,但是有时候病灶内灶状或条片状低密度影,是纤维组织或发生玻璃样变性的血管结构,而不是缺血坏死区。
 
3.2、多发型CD的肺部表现:
多发型CD少见,是一种全身性的淋巴结疾病,涉及多个系统,表现一组或多组淋巴结肿大,境界清楚,互相之间不融合,临床上常伴有发热、乏力、肝脾肿大、贫血、肾功能不全等症状,因为其病理类型多为浆细胞性或混合型,血供不如透明血管型丰富,强化没有单发型CD明显,所以CT表现缺乏特异性;因为CD本质就是淋巴增值性疾病,所以后期会发展为卡波西肉瘤或淋巴瘤,而且累及肺部时病理学多以淋巴细胞性间质性肺炎(LIP)多见,肺上LIP主要表现为边缘模糊的小叶中心结节、薄壁囊腔、血管支气管束增粗和小叶间隔增厚,少数可出现胸膜下结节、磨玻璃密度影、气腔实变和支气管扩张;多发型CD影像表现为多发淋巴结肿大伴肺内LIP时有时需要与结缔组织疾病、淋巴增生疾病(淋巴瘤)、浆细胞疾病等鉴别。
文献来源于网络,致谢!
感谢
编辑:赵永兵
审核:蔡笑燕  徐  晓
病例提供:江苏省江阴市中医院 李易航



到顶部